在资本市场的并购浪潮中,总有一些案例让人唏嘘不已。
一边是连续亏损、濒临退市的畜牧上市公司急于“保壳”,一边是新三板挂牌的广告公司渴望借壳登陆主板融资。看似各取所需的23亿跨界并购,最终却沦为一场精心策划的欺诈骗局。
天山生物收购大象广告,这场横跨6年的资本闹剧,不仅让收购方深陷19亿巨亏的泥潭,也让造假者付出了无期徒刑的惨痛代价。今天,我们就来复盘这起A股并购整合欺诈的典型案例,拆解背后的套路与警示。

故事的开端,是两个企业的“生存焦虑”。
一、交易双方的核心诉求
▌天山生物:退市边缘的“保壳急救”
作为2012年登陆深交所创业板的畜牧企业,天山生物主营牛羊品种改良和牛羊肉业务。但2015-2016年,公司业绩连续爆雷:两年分别亏损4684万元、1.87亿元,2017年上半年营收仅7970万元。按照当时创业板规定,若2017年继续亏损,天山生物将直接退市。此时的它,急需一场并购整合扭转亏损局面,保住上市资格。
▌大象股份:渴望主板的“融资突围”
2015年挂牌新三板的大象股份,主营户外广告业务,2015-2016年营收分别达4.03亿元、5.99亿元,看似业绩亮眼。但新三板融资能力有限,其核心资产武汉地铁2号线广告经营权后续面临高额付费压力,急需登陆主板解决融资难题。
二、收购评估及合同主要内容
(一)购买资产协议
2017年9月7日,天山生物与陈德宏、广东宏业公司等共计36名大象广告公司(非上市公众公司)股东签订《购买资产协议》,约定主要内容:1.根据鹏信资产评估公司以2017年6月30日为基准日出具的评估报告,大象广告公司100%股权的评估值为2470600000元。本次交易标的资产96.21%股权的评估值为2377040300元,交易各方同意以该评估值为基础,确定标的资产的最终交易总价为2372614500元。
天山生物以发行股份及支付现金的方式购买36名转让方所持有的大象广告公司96.21%的股份,其中发行股份支付比例合计为75.68%;现金支付比例合计为24.32%,总计5767964100元(应为576964100元)。
(二)核心条款梳理
在天山生物收购大象广告的股权交易中,大象广告及其实际控制人陈德宏主导实施了一场多维度、系统性的欺诈造假行为。通过虚增银行存款1.08834亿元、虚减营业成本11.5922亿元、虚构应收账款1980.8万元、隐瞒担保及负债4349.83万元等核心造假手段,构建虚假财务画像,成功误导天山生物及中介机构作出错误决策,最终以虚高估值达成交易。本次复盘将从造假背景切入,详细拆解四大造假类别的实施过程,剖析其协同掩盖机制,并全面梳理该事件引发的直接结果与多维度影响,明确相关法律认定与终局处置。
一、造假核心背景:以并购套现为目的,蓄意构建虚假财务图景
此次造假事件的核心动因,是大象广告为推动与天山生物的股权收购交易,实现“高估值套现”。当时,主业为畜牧业的天山生物因连续亏损面临创业板暂停上市风险,急于通过跨界并购转型自救;而大象广告虽在新三板挂牌,但其核心资产武汉地铁2号线广告经营权后续存在高额付费压力,实际经营状况承压。在此背景下,大象广告实际控制人陈德宏主导全局,联合公司管理层、财务人员形成闭环造假体系,通过操纵财务数据、伪造关键文件、隐瞒重大负债等系统性手段,刻意虚构公司资金实力、盈利水平及资产规模,意图误导审计机构、评估机构及天山生物作出错误判断,最终以虚高估值完成股权交割。
二、四大核心造假类别:全过程细节拆解
大象广告的造假行为覆盖资产、成本、债权、负债四大核心财务维度,每类造假均经过周密设计,从动机锚定、操作实施到证据伪装形成完整链条,具体过程如下:
(一)虚增银行存款:伪造资金证明,虚构“雄厚实力”假象
1. 造假动机:通过虚增核心账户资金余额,向天山生物及中介机构传递“现金流充足、资金实力雄厚”的虚假信号,为股权评估增值奠定资金面基础,增强交易可信度。
2. 账户真实状况:大象广告于2017年6月29日在厦门国际银行泉州分行开设的×××账户,当日资金流转具有明显“过桥”特征:先后有3笔销户转入资金(分别为5589.59万元、1737.17万元、4039.98万元)入账,随即全额向深圳和达商贸有限公司转账1.08834亿元。截至评估基准日2017年6月30日,该账户实际余额仅为483.46万元,无任何大额资金留存,与“资金雄厚”的虚假定位完全背离。
3. 具体造假操作:一是伪造银行询证函,为匹配虚增需求,虚构截至2017年6月30日该账户余额为1.136686亿元(较实际余额虚增1.08834亿元),并私刻“厦门国际银行股份有限公司泉州分行业务办讫章(4)”加盖于函件;经司法鉴定,该印章与银行真实印章非同一枚,且银行明确表示从未出具该询证函,真实询证函加盖的是业务公章而非“业务办讫章”。二是篡改财务报表,在编制《母公司资产负债表》《流动资产清查评估汇总表》《货币资金-银行存款清查评估明细表》时,均按虚增后的1.136686亿元填写,且经法定代表人陈德宏、主管会计工作负责人、会计机构负责人签字确认,刻意掩盖真实余额。三是协同虚假举证,将虚假财务报表与伪造的银行询证函同步提交给大华会计师事务所(审计机构)及鹏信资产评估公司(评估机构),形成“证据闭环”以降低造假被识破概率。
(二)虚减营业成本:伪造合同终止文件,美化“持续盈利”假象
1. 核心资产真实背景:大象广告通过拍卖取得武汉轨道交通2号线一期工程站内媒体广告10年经营权(2013年5月11日至2023年5月10日),与武汉地铁运营公司签订的合同约定经营权费总额14.8亿元,且2019年及之后年度费用显著递增(2019年1.2668亿元、2020年1.4454亿元、2022年7亿元等)。因担忧无力支付后续高额费用,大象广告于2017年3月15日发函请求2019年5月10日后终止合同,但遭到武汉地铁运营公司、武汉地铁资源公司明确拒绝。
2. 具体造假操作:一是伪造核心文件与印章,陈德宏指使公司副经理徐学银伪造《武汉地铁运营公司工作联系函》,虚构“武汉地铁同意于2019年5月10日终止合同”的核心内容,并私刻“武汉地铁运营公司”印章加盖;经司法鉴定,函件印文与真实印文非同一枚印章盖印。二是顽固坚持虚假披露,于2017年4月28日、10月27日在全国中小企业股份转让系统发布的《2016年度报告》中,均虚假披露“武汉地铁回复同意终止合同”;即便武汉地铁方面多次发函(2017年5月10日、5月12日、8月7日)指出披露不实并要求澄清,仍拒绝纠正。三是违规虚减成本,基于虚构的“合同提前终止”事实,在财务核算中剔除2019年5月之后应承担的11.5922亿元经营权费,导致2015年度及之后营业成本大幅虚减,利润数据严重失真。
(三)虚构应收账款:捏造债权关系,夸大“资产规模”假象
1. 债权真实状况:宁波梅山保税港区管委会、财政局、投资合作局(以下简称“宁波三地机构”)均明确出具情况说明,证实从未与大象广告及其子公司(浙江合源大象广告有限公司、西安合源大象地铁广告文化有限公司)签订广告合同、委托广告业务,也未发生任何广告费用支付;公安机关对三地机构相关负责人的询问笔录,进一步印证了该债权不存在的事实。
2. 具体造假操作:通过子公司账目录入虚构应收账款,再纳入合并财务报表对外报送。其中,浙江合源大象广告有限公司账面虚构对宁波梅山保税港区管委会510万元、财政局511万元、投资合作局550万元的应收账款,合计1571万元;西安合源大象地铁广告文化有限公司账面虚构对宁波梅山保税港区管委会109.8万元、财政局300万元的应收账款,合计409.8万元;两项合计1980.8万元的虚构应收账款,均被完整纳入大象广告合并财务报表,提交给审计、评估机构作为资产依据。
(四)隐瞒担保及负债:规避潜在风险,误导“交易决策”基础
1. 未披露负债真实状况:在《购买资产协议》签署及审计、评估全过程中,大象广告存在多项应披露未披露的重大担保及负债,合计金额达4349.83万元。具体包括两类:一是担保类负债3000万元,分别为陈德宏1000万元借款、武汉合源大象公司1500万元借款提供连带责任担保,以及为东莞市信佳贸易有限公司等5家公司合计500万元借款提供连带责任担保;二是诉讼及应付类负债1349.83万元,包括因诉讼需向莫满河、邓华胜支付执行款1400.49万元,以及欠付天津正道北拓咨询股份有限公司财务顾问费90万元(已被起诉追偿)。
2. 具体造假操作:在向审计机构提供的财务资料、向天山生物出具的《购买资产协议》声明与承诺中,均刻意隐瞒上述全部担保及负债,谎称“公司财务报表真实公允反映资产负债情况,不存在未披露的或有负债”;陈德宏作为公司法定代表人,在相关文件上签字确认,以法定代表人的信用背书强化虚假陈述效果,误导天山生物及中介机构认为公司无重大潜在风险。
三、造假行为的协同与掩盖机制:闭环设计规避核查
大象广告的造假并非孤立行为,而是通过“内部协同、恶意抗查、利用信息差”三大机制形成闭环,最大化降低造假暴露风险,具体如下:
(一)内部协同造假:核心人员主导,关键环节把控
实际控制人陈德宏作为核心主导者,直接指使员工实施伪造文件、私刻印章、虚构财务数据等行为;同时全面控制公司财务核算、印章管理等关键环节,确保各环节虚假资料的“完整性”和“一致性”。管理层、财务人员、业务人员分工协作,使虚增资产、虚减成本、虚构债权、隐瞒负债等造假行为相互印证,形成逻辑自洽的虚假财务体系,从内部筑牢造假“防火墙”。
(二)恶意应对核查:选择性提供证据,干扰尽调进程
在天山生物委托中介机构开展尽职调查期间,大象广告采取“正向伪装+反向隐瞒”的策略干扰核查:一方面优先提供伪造的武汉地铁终止函、虚假银行询证函等核心虚假证据,引导中介机构形成“公司经营良好”的初步认知;另一方面刻意隐瞒武汉地铁的澄清函、否定合同终止的工作联系函等反驳证据,避免造假漏洞暴露;同时通过人为引导核查方向、规避银行账户实质性核查、债权真实性函证等关键节点,直接导致中介机构出具无保留意见的审计报告和虚高的评估报告。
(三)利用信息不对称:借助公开渠道,强化虚假可信度
精准利用上市公司收购流程中买卖双方的信息不对称特点,通过全国中小企业股份转让系统等公开资本市场渠道披露虚假信息,将“合同终止”“盈利良好”等造假内容转化为公开信息。这种“公开披露”的形式极大强化了造假内容的“可信度”,使天山生物在决策时,既依赖中介机构的专业报告,又参考公开市场信息,双重误导下最终作出受让股权的错误决策。
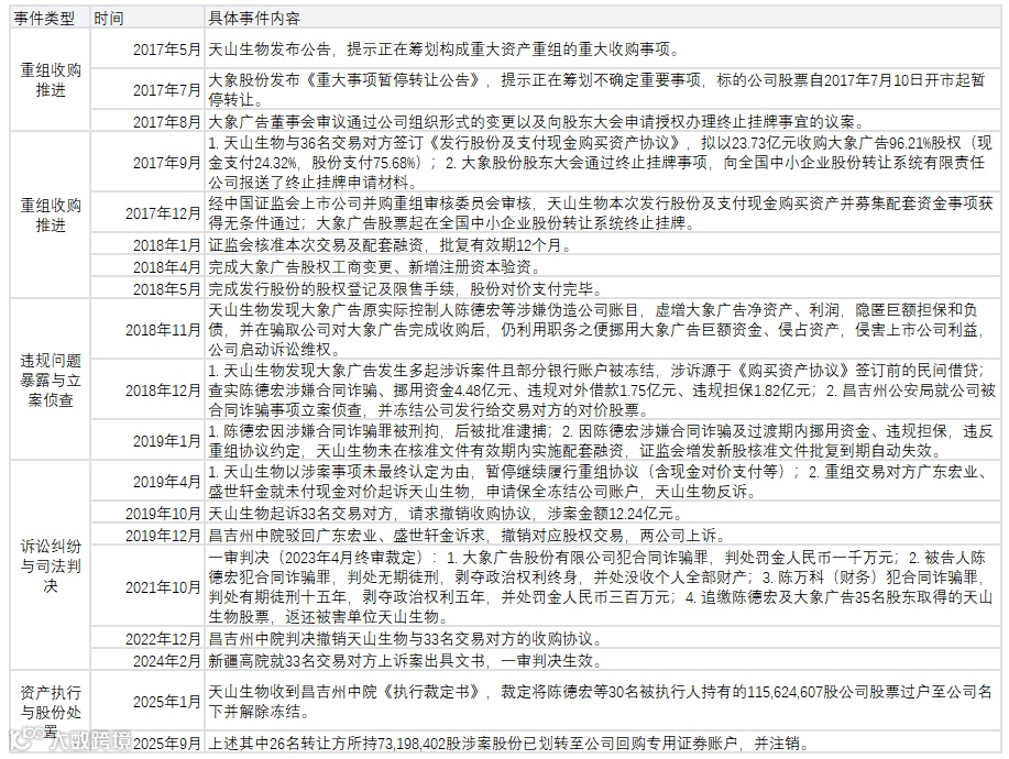
一、整合关键时间线:从交割到终局的6年拉锯
2017年12月,证监会无条件通过本次整合;2018年5月,股权交割完成,股份对价支付完毕。但这场“资本联姻”仅维持半年,就因骗局败露彻底崩盘。
关键时间节点复盘:(具体见附件)
▌2017年5月-2018年5月:快速推进整合,完成交割
天山生物发布整合公告→大象股份暂停转让→签订收购协议→证监会核准→完成股权工商变更及股份登记,看似一切顺利。
▌2018年11月-12月:骗局败露,司法介入
天山生物发现陈德宏伪造账目、虚增利润;随后查实其挪用资金4.48亿元、违规借款1.75亿元、违规担保1.82亿元;多起涉诉案件爆发,银行账户被冻结,昌吉州公安局立案侦查,冻结交易对价股票。
▌2019年1月:核心人物落网,整合停滞
陈德宏因涉嫌合同诈骗罪被刑拘逮捕;天山生物无法实施配套融资,证监会核准文件失效;公司成立专项工作组进驻,却遭陈德宏团队阻挠,无法实际控制大象广告。
▌2019年-2024年:漫长诉讼,终局落定
天山生物暂停支付剩余现金对价,起诉33名交易对方要求撤销收购协议;2023年4月,陈德宏终审判处无期徒刑;2024年2月,新疆高院裁定撤销收购协议,整合正式终止。
▌2025年:资产处置,股份注销
法院裁定将1.15亿股涉案股票过户至天山生物;同年9月,7319万股涉案股份被划转至回购专用账户注销。
二、重组过程中的核心问题
▌标的公司欺诈造假陈德宏在整合前伪造财务账目,虚增资产与利润,隐匿巨额担保和负债,整合后持续挪用资金、违规借款与担保,构成合同诈骗。
▌治理结构设计缺陷:天山生物初期提议设置董事会制衡,但陈德宏以“影响效率”为由反对,最终妥协设置单一执行董事架构,委派陈德宏担任,未形成制衡机制。且赋予其“子公司执行董事+上市公司高管”双重身份,为违法违规提供便利。
投后管控执行缺位:信息沟通机制虽完善,但被陈德宏团队刻意规避,导致信息失真;培训流于形式,未形成有效约束。
▌投后管控执行缺位:
1、计划委派财务负责人,但因双方办公地(新疆 vs 东莞)相隔较远、增加管控难度。剩余现金对价未支付完毕,成为交易对方诉讼导火索,也削弱了天山生物的管控话语权。财务负责人未及时派驻,财务直管方案未落地;信息沟通机制虽完善,但被陈德宏团队刻意规避,导致信息失真;
2、2018 年 2 月至 7 月,先后组织 6 次合规培训与现场调研,覆盖信息报备、内幕交易防控、信披要求等,陈德宏全程参与,但后续未落实合规要求。培训流于形式,未形成有效约束。
3、陈德宏在整合前后持续隐瞒重大事项,违规行为直至涉诉、账户冻结才通过外部渠道曝光,前期内部监管难以察觉。2018 年 11 月,天山生物发现陈德宏伪造账目、虚增净资产与利润、隐匿担保和负债;12 月通过互联网得知大象广告多起涉诉、账户被冻结,查实陈德宏挪用资金 4.48 亿元、违规借款 1.75 亿元、违规担保 1.82 亿元,均未披露。
▌管控措施执行受阻:改组管理层、直管财务法务、派驻工作组等措施,均因陈德宏拒绝配合、关联人阻挠、印鉴真伪存疑等问题难以落地,陷入 “制度完善但无法执行” 的困境。
1、管控机制全面失效:陈德宏及其关联人控制关键岗位,阻挠天山生物行使股东权利,拒绝提供银行对账单、纳税申报表,关键岗位人员阻挠股东权利行使,转移隐匿财务凭证,导致天山生物持股96.21%却无法主导经营,表决权沦为“形式权利”。
2、司法介入与管理层改组:2018 年 12 月,昌吉州公安局立案侦查合同诈骗案,冻结交易对价股票;同月 13 日,大象广告改组管理层,免去陈德宏等人职务,由天山生物直管财务与法务,但陈德宏拒绝配合授权与免职宣布,鲁虹等人拒绝交接资料,管控推进受阻。
3、天山生物应对措施:2019 年 1 月成立专项工作组进驻,接管部分印鉴与 U 盾,制定管控方案,但遭遇办公场所限制、子公司停工等阻挠;1 月 17 日确认无法控制大象广告,免去陈德宏职务;1 月 31 日发布业绩预告,不再合并其财务报表;计提 17.95 亿元长期股权投资减值准备;2019 年 4 月暂停支付剩余对价,10 月起诉 33 名交易对方,请求撤销收购协议(涉案 12.24 亿元)。
▌法律纠纷冗长复杂:涉及刑事侦查、33名交易对方民事诉讼等多起案件,诉讼周期长达6年,严重影响处置效率。
此次造假行为直接导致股权交易基础失真,引发了覆盖交易双方、中介机构、投资者等多主体的连锁负面反应,造成了深远的经济损失与声誉损害:
一、对天山生物:陷入重大财务危机,转型计划彻底落空
天山生物以23.726145亿元的虚高估值完成对大象广告96.21%股权的收购,不仅支付了巨额现金对价,还发行了大量股份。收购完成后,大象广告的真实经营状况迅速暴露,无法完成《盈利补偿协议》中的利润目标,且因隐藏的担保、负债问题陷入多个借款纠纷,多个银行账户被冻结,涉及诉讼金额超6000万元。天山生物不仅未能通过并购实现转型自救,反而因并表大象广告的亏损数据,导致自身财务状况急剧恶化,陷入退市风险预警、被证监会立案调查的困境,经营发展遭受毁灭性打击。据测算,若大象广告未虚构合同终止事实,其2015年和2017年1-6月的净利润将分别为-934.31万元和-3072.13万元,根本不具备被收购的基础,天山生物的交易决策完全建立在虚假数据之上。
二、对中介机构:专业声誉崩塌,承担连带法律责任
大华会计师事务所基于虚假资料出具无保留意见审计报告,鹏信资产评估公司基于虚假数据作出虚高评估结论,两者均未能履行勤勉尽责义务,其专业公信力受到严重质疑。尽管相关后续追责细节未完全公开,但此类因未勤勉尽责导致的审计、评估失误,不仅会面临监管部门的行政处罚,还可能因误导投资者而承担民事赔偿责任,对机构的市场竞争力和行业声誉造成长期负面影响。
三、对大象广告及相关股东:法律严惩落地,投资彻底“打水漂”
大象广告自身因合同诈骗罪被判处1000万元罚金,公司主体资格和经营活动受到致命打击,最终更名为大象广告有限责任公司,失去资本市场融资能力。实际控制人陈德宏因合同诈骗罪被终审判处无期徒刑,剥夺政治权利终身,并处没收个人全部财产,名下天山生物股票被追缴;涉案人员陈万科被判处有期徒刑十五年,剥夺政治权利五年,并处罚金300万元。此外,包括招商证券资管、光大资本、厦门建发集团旗下联发集团、中国广电集团下属广东宏业公司、“华融系”相关机构在内的35名大象广告股东,因在收购协议中承诺信息真实却未核实,其通过此次交易取得的7834.5524万股天山生物股票被全部追缴返还,对大象广告的投资彻底归零。
四、对资本市场:破坏交易秩序,引发行业风险警示
此次事件是资本市场并购整合领域系统性造假的典型案例,其通过多维度造假、闭环掩盖的手段,严重违反了资本市场“公开、公平、公正”原则,破坏了并购交易的正常秩序,损害了资本市场的公信力。同时,事件也暴露了中小企业并购尽职调查中的信息不对称、中介机构核查不到位等共性痛点,为监管部门强化并购整合监管、市场主体防范并购风险提供了深刻的反面教材。
五、法律认定与终局处置
(一)核心法律认定
根据《中华人民共和国公司法》《企业财务会计报告条例》等规定,公司应当编制真实、完整的财务会计报告,企业负责人对财务会计报告的真实性、完整性负责。司法机关最终认定,大象广告在签订、履行收购合同过程中,以非法占有为目的,通过制作虚假合同、提供虚假证明材料、伪造银行询证函等方式,虚构公司盈利能力和资产规模,骗取天山生物信任并以虚高价值签订收购协议,其行为已构成合同诈骗罪,且数额特别巨大,应依法惩处。
从民事角度看,天山生物因受欺诈作出错误意思表示,与大象广告签订的《购买资产协议》符合《中华人民共和国民法典》规定的撤销要件;涉案《评估报告》基于虚假财务数据编制,已失去法律效力,不能作为交易定价的依据。此外,大象广告股东即便未直接参与经营,但在相关声明与承诺函中承诺对披露信息的真实性、准确性、完整性承担责任,无法免除其对欺诈行为后果的相应责任。
(二)终局处置结果
经新疆维吾尔自治区高级人民法院终审裁定,维持一审判决结果:一是被告单位大象广告股份有限公司(现更名为大象广告有限责任公司)犯合同诈骗罪,判处罚金1000万元;二是被告人陈德宏犯合同诈骗罪,判处无期徒刑,剥夺政治权利终身,并处没收个人全部财产;三是被告人陈万科犯合同诈骗罪,判处有期徒刑十五年,剥夺政治权利五年,并处罚金300万元;四是追缴陈德宏名下3727.9083万股天山生物股票、大象广告35名股东通过此次交易取得的7834.5524万股天山生物股票,全部返还被害单位天山生物。截至终审裁定作出时,相关涉案主体尚未退还天山生物损失的财物,后续执行程序持续推进。
大象广告尽调期间造假事件,为资本市场并购整合活动敲响了沉重警钟。对于收购方而言,必须强化尽职调查的深度和广度,突破“书面资料审核”的局限,通过实地核查、第三方独立验证、核心债权债务方直接函证等方式穿透核实信息,同时在并购协议中设置严格的陈述与保证条款、补偿赔偿条款,防范信息不对称风险;对于中介机构而言,应坚守专业底线,强化核查程序的实质性,杜绝“形式化尽调”,切实发挥资本市场“看门人”作用;对于监管部门而言,需进一步强化并购整合全流程监管,加大对造假行为的查处力度,提升违法违规成本;对于市场主体而言,应深刻认识到“诚信是资本市场的生命线”,任何试图通过造假谋取非法利益的行为,终将受到法律的严惩,付出沉重的经济和声誉代价。
附件:天山生物收购大象广告事件时间轴

