AI 漫剧是短视频平台上流行的新型内容形式,核心是用 AI 技术,把小说、漫画等 IP 快速做成会动、有配音、带字幕的竖屏短剧,形态介于静态漫画和真人短剧之间。
相比传统漫画,它有画面动态、配音和字幕,不用只靠文字理解剧情。相比真人短剧,它不需要演员、实景拍摄和大量手绘,从剧本、分镜、画面生成到配音、后期合成,全流程由 AI 完成。
制作成本只有传统动态漫的 10% 到 30%,产出效率大幅提升,小团队几天就能完成一部,单人每月也能产出多部,高度适配用户碎片化观看习惯。
IP 即知识产权,原本指创作者对文学、艺术、科学成果的专属权利。随着文创产业发展,其内涵不断泛化,泛指有独创性、受市场认可和法律保护的内容资产,比如小说、漫画、影视、游戏角色等。
早期 IP 经济以内容直接变现为主,商业化路径单一,主要靠出版、播放、授权获利。互联网时代后,只要有自带流量、用户吸引力和衍生价值的内容,都可称为 IP。
如今优质 IP 具备四大特征:
多形态化:可跨媒介开发,覆盖更多用户。
符号化:形象辨识度高,形成强品牌认知。
自传播:靠用户共鸣实现自发传播。
时间沉淀:经市场检验,拥有长期生命力与持续价值。
IP 主要分为内容型与形象型两类,二者并非对立,成熟后可相互转化,共同通过衍生品实现商业价值最大化。
两类 IP 可互相转化:形象型 IP 可补充故事增强情感,内容型 IP 可提炼形象强化传播。IP 衍生品则是基于两类 IP 开发的实物与虚拟商品,包括盲盒、卡牌、服饰、数字藏品等,用来实现商业价值最大化。
文学型 IP 本质上是可开发、易变现的文字内容资产,最常见的方式就是改编成影视。网络小说自带粉丝和市场基础,因此改编影视剧已成为国产剧剧本的重要来源。
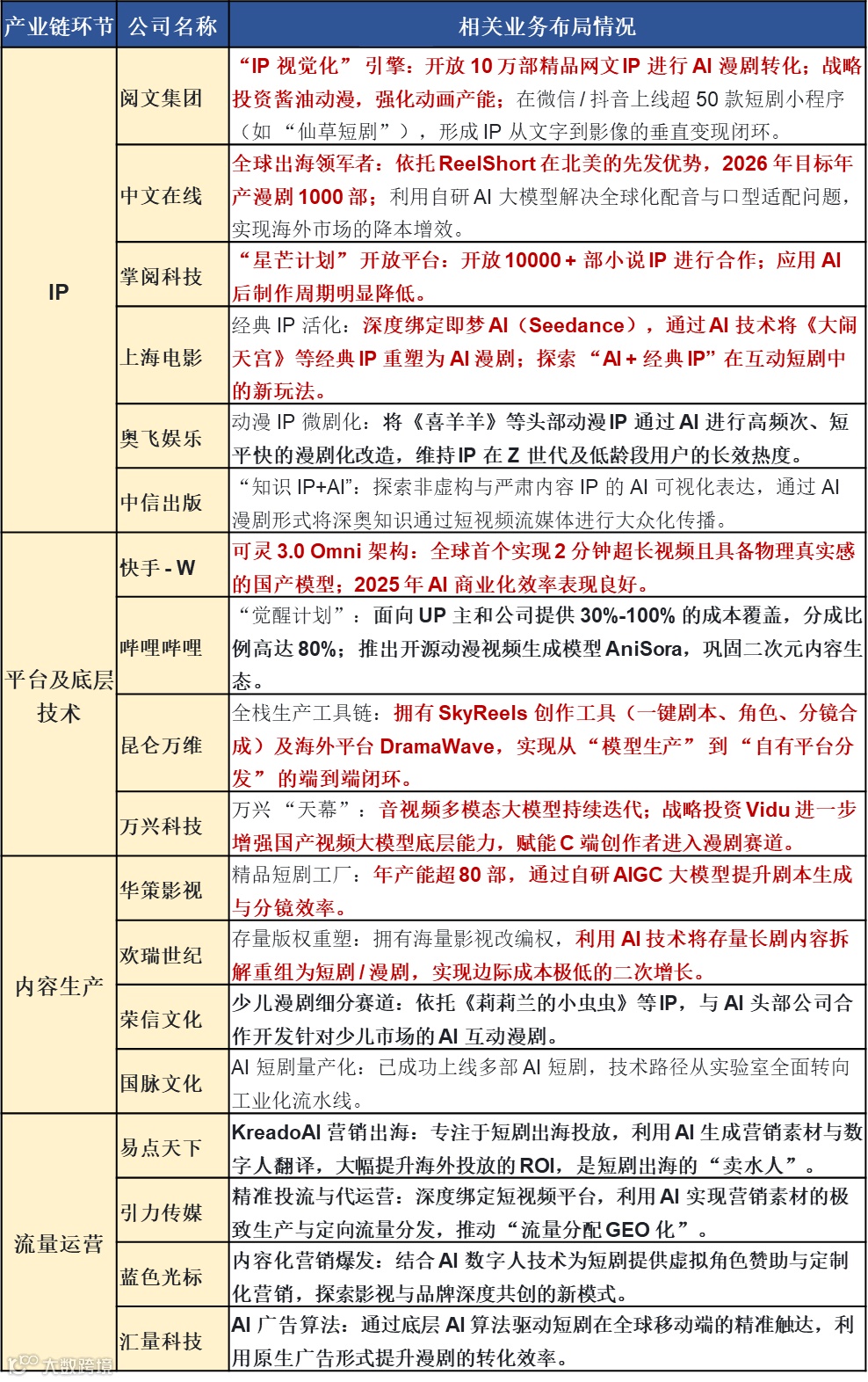
在 IP 与短剧产业的协同发展中,头部平台和企业持续深化布局,推动行业向精品化、生态化迈进:
2024 年,阅文集团上线超百部短剧,联合头部作家进行 IP 改编与原创开发,助力短剧品类升级。
2025 年,阅文进一步开放 2000 余部网文 IP 用于短剧创作,发布 300 部网文 IP 名单,与全行业共建精品短剧生态。
短剧与长剧联动开发成效显著,如《庆余年》《九重紫》的衍生短剧,既延续原作热度,又在叙事与制作上实现创新突破。
在 “网络文学 +” 战略驱动下,番茄小说、咪咕阅读等平台纷纷通过短剧释放 IP 价值;红果免费短剧、河马剧场等独立 APP 加速崛起,与后续长剧转化形成系列化开发新模式,为网文 IP 全链路变现与影视生态多元化提供支撑。
《庆余年》以网文为核心,纵向覆盖影视、游戏、线下剧场,横向延伸周边与衍生文学;《大奉打更人》等 IP 则联动顶流游戏,破圈触达泛娱乐用户。
这种模式实现了文学、影视、游戏、消费等场景的价值共振,成为驱动传媒与消费市场增长的核心引擎。
形象型 IP 的商业价值与生命周期,取决于核心属性与运营策略的匹配。变现能力看识别度、覆盖范围与商业模式;长效热度则依赖人物矩阵、形象迭代及向内容型 IP 转化。
但是缺乏系统运营,形象 IP 极易昙花一现。延长生命周期的核心是生态化构建,在保留核心价值观的前提下持续迭代视觉设计。
以孙悟空为例,其形象从传统脸谱演变为 3D 硬汉,再到暗黑风格,始终锚定崇自由守正义的内核,通过视觉语言的更新适配时代审美,最终成为跨周期文化符号。
1 月以来,多家上市公司加快布局漫剧业务。2025 年,不少上市公司在漫剧领域表现突出,作品总播放量跻身全行业前十。
根据短剧自习室数据,2025 年抖音漫剧播放量靠前的制作公司里,阅文集团投资的酱油文化排第二,中文在线排第六,阅文自有漫剧、掌阅科技分别排在第二十三和二十四位。在行业快速发展的背景下,头部企业持续加大投入,同时更多企业开始进入漫剧赛道。
下方扫码直接加入:
漫剧已从短剧的新尝试,升级为具备独立用户心智、成熟供给结构和可持续商业模式的赛道。
自 2025 年下半年起,行业迎来爆发式增长:6 月抖音端漫剧投放日耗 400 万,同比增长 568%,10 月突破 1000 万,12 月达 2000 万;全年播放量超 700 亿,爆款《斩仙台下,我震惊了诸神》播放量破 100 亿,单盘最高日耗破 2000 万,市场规模预计突破 200 亿,相关企业数量呈指数级增长。
2025 年,微生态短剧主体增长 31%,收入破千万的公司超 90 家,上架数量同比增长 3380%,用户需求在微信生态指数式爆发。随着字节、腾讯、阿里、快手等平台在 10 月底推出 “流量 + 变现分成” 的漫剧扶持计划,漫剧有望成为下一个现象级风口。
2025 年漫剧总播放量 643.32 亿次,Top20 厂商贡献 206.04 亿次,占比 32.03%,头部效应显著。酱油文化月营收破 5000 万、月产能 100 至 150 部,与奇想文化、中文在线等稳居行业 Top10。
这种格局由 AI 漫剧的高生产门槛决定。头部企业手握提示词工程人才与影视编导经验,出品质量稳定;中小作坊因人才缺失、不懂专业技巧,难以产出爆款,无法在市场中立足。
04-2、竞争格局
公司制成为漫剧发布主体的主流运营模式,头部玩家格局基本稳定,月排榜排名变化有限。从全年累计播放量看,Top10 公司包括拾漫动漫、酱油文化(阅文投资)、奇想文化、友和文化、灵炬动漫、中文在线、起迹、花笙书城、阅友、网易 - 奶酪星球等,均为行业常客,单月总分账超 500 万,酱油文化月营收达 5000 万,成为行业龙头。
从月度排名变化看,行业正从单兵作战转向团队作战,小作坊向专业公司转型。用户群体中 65% 以上为男性,内容题材上男频占主导,女频和科幻尚未发力,玄幻、奇幻和逆袭题材表现突出。
字节、腾讯、阿里近期加速布局漫剧赛道,通过推出专属 APP 或开设专区抢占市场。字节上线红果免费漫画 APP,腾讯在腾讯动漫内设漫剧分区,阿里旗下书旗也将短剧归入专属板块。
从近 30 日日均下载量来看,红果免费漫剧以 89 万次位居第一,书旗 20 万次排第二,腾讯动漫 11 万次位列第三。
商业模式方面,三家巨头大同小异,均以 “免费刷剧” 为核心获客手段,后续通过剧集广告、应用引流电商及付费分成实现变现。
AI 已成为漫剧生产核心引擎,实现降本、提效、提质三重突破,渗透剧本、分镜、上色、配音等全环节,达成 “一键式漫剧生成”。据巨量引擎披露,AI 使生产环节缩短三分之一,效率提升 80% 以上,成本降低 70% 以上,60% 的漫剧生产者使用 AI。
AI 不仅实现量产与提质,还通过互动设计、风格控制等高阶能力,让漫剧成为独立赛道,同时降低准入门槛,支撑内容多元化与工业化发展。
以《斩仙台》为例,164 分钟内容由 12 人团队 30 天完成,播放量破 1 亿,用户留存率 75%,推动行业从人力密集型向技术密集型转型。
漫剧收入主要来自播出与周边产品,爆款周边收益可观,如 F 果酒与《有山灵》联名产品两周 GMV 破 200 万,销量破 3 万。
播出收入则来自平台合作分成、付费、广告及应用内购,各平台也推出高力度扶持,如字节 “辰星计划” 最高提供 500 万保底,B 站最高 80% 分成并覆盖 30% 至 100% 制作成本。
从 ROI 来看,漫剧付费意愿不高,付费模式 ROI 下滑。以《斩仙台下,我震惊了诸神》为例,前期付费后转为免费 + 付费双驱,最终录得收入 140 万 +。
当前纯付费漫剧 ROI 已下滑至 1.1,仅 Top5 厂商可实现 ROI1.2+。在成本高企、内容同质化压力下,国内厂商加速转向免费模式,依赖广告与分销变现,类似短剧 “国内免费、海外付费” 的格局,海外市场空间仍大。
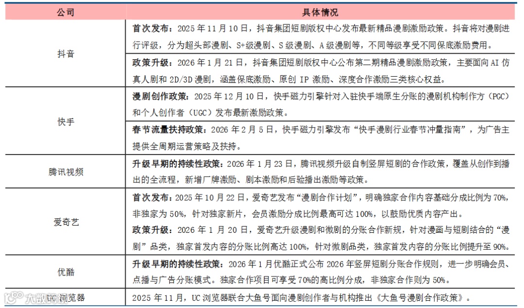
漫剧作为新兴蓝海市场,吸引腾讯、阿里、字节、快手等互联网巨头纷纷入局,主动抢占市场份额。
抖音、腾讯视频、爱奇艺等长中短视频平台持续升级漫剧扶持政策,行业早期流量竞争激烈。
平台对合作方分账优惠力度大,如爱奇艺对独家新片的会员激励分成比例最高可达 100%。更高的资金奖励、更优的分账比例和更多的流量扶持,将让上游和中游公司享受平台竞争带来的流量红利,释放更多利润。
中企短剧出海的成功路径,有望复制到漫剧领域。2025 年两部 AI 微短剧《After Divorce》《The Billionaire’s Return》成海外爆款,后者凭自研工具和 AI 明星演员,连续两周登顶 DataEye 海外短剧榜,验证了中国团队的 AI 短剧方法论。当前海外 Top10 短剧 App 仅 3 家布局漫剧,头部企业可将国内成功经验复制至海外,打造国内外双增收引擎。
下方扫码直接加入:

