大数跨境
0
0

40+场招聘等就业服务活动,N项服务清单,N项政策清单,礼包专车护返岗......宝安区最全春风行动就业服务大礼包,助您马到成功!

40+场招聘等就业服务活动,N项服务清单,N项政策清单,礼包专车护返岗......宝安区最全春风行动就业服务大礼包,助您马到成功! 湾区人才港
2026-02-04
3
导读:乙巳辞旧岁,丙午启新程!


乙巳辞旧岁,丙午启新程!为全力保障春节后就业大局稳定,切实服务用人单位招工需求与劳动者求职期盼,宝安区重磅推出「送政策、送服务、送活动、送温暖四送就业服务专项行动,一送企业和个人两份政策清单精准赋能、二送全方位服务清单和阵地清单高效对接、三送40场以上特色活动全方位助力就业、四送礼包专车暖心护航返岗,助您“马”到成功!





礼包一:

政策精准送·企业个人双向赋能

政策红利直达快享,就业创业底气十足!整合企业与个人专属政策清单,覆盖补贴申领、权益保障、扶持支持等核心维度,让政策“应申尽申、应享尽享”~

向下滑动查看有内容


具体政策细则、申领条件及办理流程,可扫描下方二维码查询了解。

宝安区就业创业补贴政策直达二维码

 扫码直达 一码在手 政策全有



礼包二:

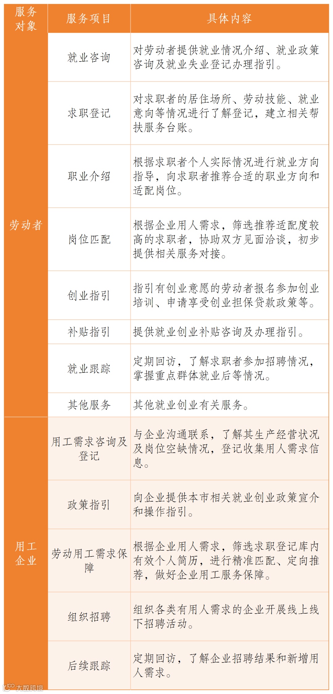
服务贴心送·服务清单+阵地清单双重保障

专业服务不打烊,就近便捷享支持!拿好这份服务清单与就业阵地清单,线下“AI就业魔方”智慧舱和线上微信小程序“AI宝安热聘·宝就业”,线上线下协同打造“全方位、无死角”服务网络~

就业服务清单

向下滑动查看所有内容


就业阵地清单

扫描下方二维码,查看宝安区就业阵地清单,“家门口”享受便捷就业服务。


礼包三:

活动密集送·40+场特色活动燃动春天

春风送岗促就业,多元活动搭桥梁!系列活动重磅来袭,分行业、分类型打造现场招聘会、夜市专场招聘会、AI数字人直播带岗、技能培训、职业指导等兼具综合性和特色性的对接场景,全方位助力高质量充分就业~

向下滑动查看所有内容


参与方式:关注“湾区人才港”微信公众号,第一时间获取每场活动详细通知!

企业报名方式:关注“湾区人才港”微信公众号,后台回复企业报名,获取报名方式!


礼包四:

温暖直达送·专车+慰问全程护航

劳务协作办实事,礼包专车护返岗!举办“点对点”爱心专车活动,让就业之路更有温度~

注:具体活动安排请以实际为准



解锁“AI就业超级外挂”AI护航“宝”您就业

宝安区人力资源局推出的“AI宝安热聘·宝就业”小程序,依托大数据和人工智能技术,为您提供一站式智慧就业服务!

AI岗位推荐:AI智能化匹配推荐岗位,快速上岗。

AI简历优化:打造专业简历,轻松吸引HR关注。

AI模拟面试:提前熟悉面试流程,提升面试表现。

AI职业测评:精准定位职业方向,明确发展目标。

AI技能培训:多个前沿培训课程,轻松应对职场挑战!




解锁“AI用工超级外挂”AI助“企”广纳英才

企业等各类商事主体均可通过“AI宝安热聘·宝就业”小程序自助发布招聘岗位,AI助你快速匹配优秀人才,操作流程简单便捷:

进入“AI宝安热聘·宝就业”小程序;

选择“我要招聘”;

完成企业认证;

发布岗位信息。



立即扫描下方二维码,登录“AI宝安热聘·宝就业”,“码”上开启您的职业进阶之旅!


---END---
图片
图片

识别二维码 |关注我们


湾区人才港:一个为宝安区企事业单位、人才、人力资源服务机构等提供人才综合服务与人力资源相关服务的官方公众号。

*往期推荐*


●宝安区AI新动能零工市场和宝安区就业驿站活动预告(1月26日-1月30日)

点击下方“阅读原文”查看更多精彩!

↓↓↓


【声明】内容源于网络
0
0
湾区人才港
“湾区人才港”是宝安区人力资源服务中心为区内企事业单位、人才、人力资源服务机构等提供人才综合服务与人力资源相关服务的官方账号,通过人才公共服务、就业创业指导、活动预约、资讯解读、海归岛、人才园等栏目,打造综合性的人才服务及人力资源服务平台。
内容 852
粉丝 0
湾区人才港 “湾区人才港”是宝安区人力资源服务中心为区内企事业单位、人才、人力资源服务机构等提供人才综合服务与人力资源相关服务的官方账号,通过人才公共服务、就业创业指导、活动预约、资讯解读、海归岛、人才园等栏目,打造综合性的人才服务及人力资源服务平台。
总阅读844
粉丝0
内容852