
昆明植物研究所
招聘岗位(22人)


报名方式
每人仅限报1个岗位。申请人请将上述应聘材料合成PDF文档附件发送至邮箱:limengyao@mail.kib.ac.cn;(邮件主题注明“2022年助理研究员招聘+申请人姓名+岗位序号+申请课题组/部门名称”,同时抄送应聘岗位联系邮箱)。
申报材料提交截止时间:2022年4月30日12:00前。
昆明市中医医院
招聘岗位
具有教育行政主管部门认可的博士研究生学历并符合医院发展需求的人员。
报名方式
1.报名方式:采取邮箱报名的方式进行报名。
2.报名邮箱:kmzyrs@126.com。
昆明市西山区第一中学
招聘岗位
英语:2名 数学:2名 历史:2名
生物:2名 物理:1名
报名方式
1.报名时间:2022年3月17日——2022年3月31日17:00点
2. 报名方式:
线上报名,符合条件并有意向者将报名表及个人简历、身份证、毕业证、学历证、荣誉证书等相关证件扫描压缩打包发送至电子邮箱或登录网址进行线上报名,邮件命名为“姓名+学科+联系电话”。
(1)邮箱:xsqdyzxbgs@163.com
昆明滇池中学
招聘岗位

报名方式
即日起,把报名材料发送至昆明滇池中学邮箱(邮箱号:kmdczx@qq.com);邮件标题统一以“姓名+人才引进+岗位”命名。
联系人及电话:浦老师 潘老师 0871-64641063
2022年3月16日起,先报名先考察,招满即止。因疫情防控要求,本次招聘不接受现场投递简历。
昆明理工大学
招聘岗位(240人)

报名方式
符合招聘条件的应聘人员登录昆明理工大学公开招聘人员报名系统报名,网址http://ryzp.kust.edu.cn,详细填写个人信息并上传照片,报名时间截止至2022年12月31日。
西南林业大学
招聘岗位(30人)

报名方式
1.报名时间:博士研究生岗位全年接受应聘报名。
2.报名程序:应聘人员登录西南林业大学网站→校内导航→人才招聘→进入“西南林业大学2022年第一批公开招聘人员报名系统”按要求进行报名。

识别二维码查看招聘公告
云南师范大学
招聘岗位(125人)

报名方式
云南师范大学高层次高水平人才及博士招聘信息,当年有效,全年接受应聘报名。应聘人员与云南师范大学进人部门联系,同时投递个人应聘电子材料。
昆明学院
招聘岗位(108人)

报名方式
应聘人员直接与用人单位联系(联系方式见附件《昆明学院2022年优秀博士需求信息表》),在浏览器中直接输入网址baoming.ynexam.com/exam/54,进入“昆明学院2022年高层次人才引进报名系统”进行注册报名(也可手机扫描下方二维码,注册报名)。应聘人员须按要求如实填写个人信息,并上传证明材料,不符合条件要求者,请勿报名。
昭通市教体系统
招聘岗位(220人)

报名方式
1.报名时间
自通告发布之日起至2022年4月2日止;
2.网络报名邮箱地址
详见《昭通市教体系统2022年公开招聘优秀紧缺专业技术人才联系方式》(附件4)。
3.现场报名
在报名时间范围内,考生可到相关县区教体局和市直各学校(单位)现场报名或联系各单位关注其他现场报名信息。联系方式详见《昭通市教体系统2022年公开招聘优秀紧缺专业技术人才联系方式》(附件4)。
昭通市卫生健康系统
招聘岗位(172人)

报名方式


识别二维码查看招聘公告
中共元谋县委党校
招聘岗位(2人)

报名方式
1.报名时间:2022年3月17日起至2022年3月31日。
2.报名方式:本次招聘采取网络报名的方式进行。
3.报名所需材料:考生在报名时限内填写《中共元谋县委党校2022年公开招聘紧缺人才报名登记表》(附件2),并将本人身份证、户口册、毕业证、学位证(2022年毕业尚未取得毕业证、学位证的,由毕业院校出具毕业时间、专业名称、学历认证等相关证明材料和《毕业生就业推荐表》。如聘用,须于2022年8月31日前提供毕业证书和学位证书原件、教育部学历证书电子注册备案表、学位证书查询结果等相关材料,否则取消聘用资格)、小一寸免冠彩色照片一并扫描后打包压缩命名为“应聘元谋党校教师+考生姓名+联系方式”,发送到指定报名邮箱:zgymxwdx@126.com。
西畴县事业单位
招聘岗位

报名方式
网络报名时间延长至3月27日;现场报名时间调整为2022年3月28日(8:30-17:30)至3月29日(上午8:30-12:00);现场报名地点为西畴县人力资源和社会保障局二楼会议室。
昭通市人力资源和社会保障局
招聘岗位

报名方式
1.网络报名
时间:自通告发布之日起至2022年3月31日。
邮箱:liuping2860@126.com。
通过网络报名的考生,在规定时限内将材料扫描成电子版打包压缩命名为“身份证号+考生姓名+联系电话”,发送到指定邮箱,并保持所留联系电话畅通。
2.现场报名
时间:2022年3月29日至3月31日(上午8:30-11:30,下午2:30-5:30)。
地点:昭通市市民之家就业和社会保障服务大厅临时服务区窗口。联系电话:13578003960。
参加现场报名的考生须在规定的报名时限内,携带相关资料到场报名;

识别二维码查看招聘公告
昭通市第一中学
招聘岗位
本次招聘岗位共11个,其中:语文2人,数学1人,英语1人,历史1人,地理1人,物理1人,化学2人,体育2人。
报名方式
(一)报名方式
本次招聘采取网络报名和现场报名相结合的方式进行,考生选择其中一种方式报名即可。
(二)报名时间及地点
1.报名时间
自公告发布之日起至2022年4月2日下午17:00止。
2.网络报名
(1)报名电子邮箱:ztyzxzb@126.com;
(2)联系电话0870-2168019;
(3)联系人,李老师:18849888278。
3.现场报名
李老师:18849888278。
文山州事业单位
招聘岗位(102人)

报名方式
2022年文山州事业单位紧缺岗位招聘工作计划分两次进行,第一次招聘时间从本通告发布之日起至2022年6月30日;
本次紧缺岗位招聘采取网络报名或现场报名的方式进行,具体由各县(市)、州级各招聘单位主管部门确定。符合本通告报名条件及岗位要求的报名人员,填写《2022年文山州事业单位紧缺岗位招聘报名表》(附件2)连同身份证、毕业证、学位证、小一寸照片以及报考岗位所需的其他相关证明材料电子版打包后(邮件标题固定格式为:报考岗位代码+姓名)以电子邮件方式发送至报考岗位对应的报名邮箱,并主动电话联系告知招聘单位主管部门(报名邮箱和联系方式具体见岗位计划表),未按要求发送的均视为报名无效。

识别二维码查看招聘公告
威信县事业单位
招聘岗位

报名方式
报名采用网络报名和现场报名相结合的方式进行。网络报名时间:发布通告之日起至3月26日24:00止;现场报名时间:2022年3月26日至4月1日早上8:30-11:30,下午2:30-5:30;具体报名方式和报名地址见下表。


识别二维码查看招聘公告
彝良县事业单位
招聘岗位

报名方式
(1)网络报名
时间:自本通告发布之日起至2022年4月15日止。
报名邮箱:463410541@qq.com
(2)现场报名
时间:2022年4月11日至2022年4月15日止。
地点:彝良县人社局事业单位人事管理股(详址:昭通市彝良县行政中心4号楼3楼)。
咨询电话:0870-5124123

识别二维码查看招聘公告
玉溪师范学院
招聘岗位

报名方式
1.报名时间:常年招聘
截止日期2022年12月31日。
2.报名方式:通过电子邮件方式在网上报名(注意:邮件添加的附件不得设置下载期限)。报名邮箱地址:rczp@yxnu.edu.cn。
红河学院
招聘岗位

报名方式
有意向的高层次人才可将个人材料(最高学历毕业证、学位证;个人简历及主要科研成果情况等)发送至人事处邮箱:uohrsc@163.com,邮件标题为:“2022年应聘红河学院博士”。联系电话:0873-3694779,手机:13887397344,联系人:史老师。

识别二维码查看招聘公告
楚雄师范学院
招聘岗位

报名方式
学校常年引进具有博士学位的高层次人才。凡符合条件的意向人员请直接从楚雄师范学院官方网站上“通知公告”处“楚雄师范学院2022年高层次人才需求信息”内下载《楚雄师范学院2022年高层次人才意向报名表》(附件1),连同个人简历以及身份证、毕业证书、学位证书、职业资格证书和其它应聘材料的扫描件电子版一起人事处邮箱(rsc@cxtc.edu.cn)和需求部门联系人邮箱。邮件标题格式为:姓名+一级学科+专业。
联系电话:0878—3126977(李老师、余老师),0878—3167960(洪老师、曹老师、王老师)。
联系地址:云南省楚雄市团结路楚雄师范学院办公楼2-30室。

识别二维码查看招聘公告
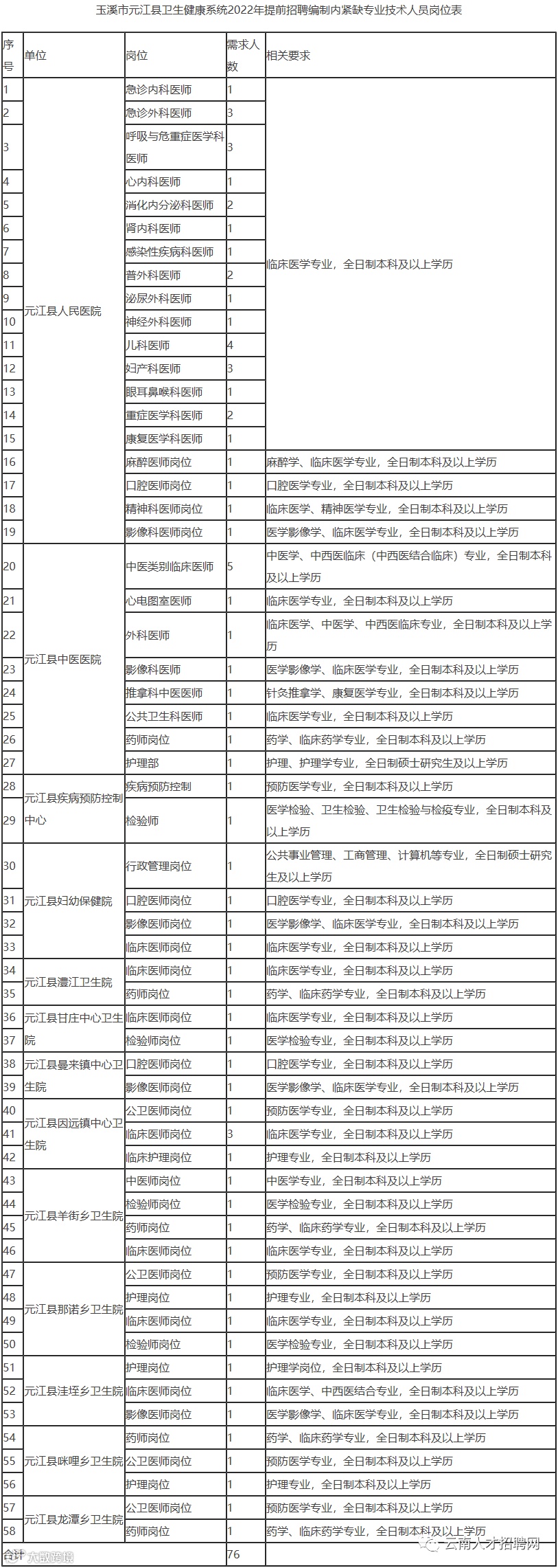
玉溪市元江县卫生健康系统
招聘岗位(76人)

报名方式
校园招聘:2022年1月1日至3月31日期间,到昆明医科大学、云南中医药大学、大理大学、昆明医科大学海源学院等高校进行招聘,具体招聘时间、地点由医共体或用人单位根据实际报名情况确定后通知应聘者。
中国民用航空局国际合作服务中心
招聘岗位



报名方式
报名时间:自公告发布之日起至2022年3月31日。
报名方式:采取网上报名方式,报名者填写《中国民用航空局国际合作服务中心2022年度人才招聘报名登记表》(以下简称“登记表”)见附件4,并将登记表和个人相关材料通过电子邮件发送至xzrsb@icscc.org.cn。邮件主题以“岗位-姓名-专业”命名。
瑞丽市人民医院
招聘岗位

报名方式
(一)报名方式
按顺序扫描报名资料,存为一个WORD或PDF文件(后缀名为.doc或.docx或.pdf),以“2022+姓名+专业”命名文件及邮件名,发送到电子邮箱:702387375@qq.com。材料顺序为居民身份证、个人基本简历、就业推荐表、在校期间所修学科的成绩单(需有学校公章)、毕业证、医师资格证、英语等级证书、其他个人需要提交的资料。
(二)报名时间:2022年3月19日-3月24日
盈江县人民医院
招聘岗位

报名方式
(一)报名方式
应聘人员将个人简历、毕业生就业推荐表、成绩单、身份证、学籍证明、荣誉证书等相关材料电子版处理成压缩文件包,并以“姓名+专业”命名后发送至电子邮箱:55104577@qq.com进行网络报名。
(二)报名时间:2022年3月18日至3月24日。
德宏州妇幼保健院
招聘岗位

报名方式
自公告发布之日起至2022年3月22日18:00止,应聘者可将个人简历、毕业生推荐表、成绩单、荣誉证书,2020、2021届毕业生需提供毕业证、学位证等相关材料扫描成pdf格式发送至指定邮箱:dhfy2111015@163.com ,进行网络报名。
陇川县人民医院
招聘岗位

报名方式
报名时间:2022年3月19日-3月23日
应聘者将个人简历、毕业生推荐表、成绩单、身份证、荣誉证书等相关材料电子版处理成压缩文件包,并以“姓名+专业”命名后发送867341578@qq.com邮箱进行网络提交。
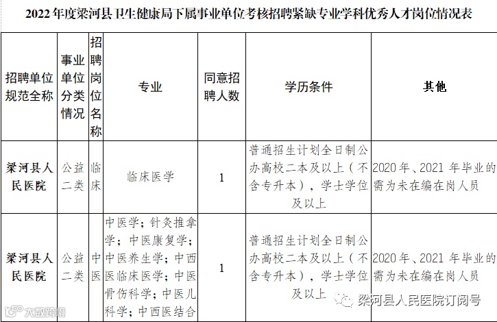
梁河县人民医院
招聘岗位


报名方式
报名时间:2022年3月19日-4月1日
应聘者将个人简历、毕业生推荐表、在校期间所修学科的全部成绩单、身份证、荣誉证书等相关材料,并以“姓名+专业”命名后发送574430768@qq.com邮箱进行网络提交。
瑞丽市疾病预防控制中心
招聘岗位

报名方式
(一)报名方式
应聘人员将个人简历、毕业生推荐表、成绩单、荣誉证书等材料电子档打包发送至招聘单位邮箱:rlcdc@sina.com。邮件标题格式为:姓名+毕业学校+专业。
(二)报名时间:2022年3月18日-24日
盈江县疾病预防控制中心
招聘岗位

报名方式
(一)报名方式
应聘人员将个人简历、毕业生推荐表、成绩单、荣誉证书等材料电子档打包发送至招聘单位邮箱:yjjk.2007@163.com。邮件标题格式为:姓名+毕业学校+专业。
(二)报名时间:2022年3月17日-30日
梁河县疾病预防控制中心
招聘岗位

报名方式
报名时间:2022年3月19日-4月1日
应聘者应将个人简历、毕业生推荐表、在校期间所修学科的全部成绩单、身份证、荣誉证书等相关材料,并以“姓名+专业“命名后发送到1097906826@qq.com邮箱进行网络提交。
瑞丽市妇幼保健院
招聘岗位

报名方式
(一)报名方式
应聘人员将个人简历、毕业生就业推荐表、成绩单、身份证、学籍证明、荣誉证书等相关材料电子版处理成压缩文件包,并以“姓名+专业+学校”命名后发送至电子邮箱:ruili.fybj@163.com进行网络报名。
(二)报名时间:2022年3月18日至3月24日。
德宏州人民医院
招聘岗位

报名方式
(一)报名方式
按顺序扫描报名资料,存为一个WORD或PDF文件(后缀名为.doc或.docx或.pdf),以“2022+岗位+姓名”命名文件及邮件名,发送到电子邮箱:1024920501@qq.com。材料顺序为居民身份证、个人基本简历、就业推荐表、在校期间所修学科的成绩单(需有学校公章)、毕业证、医师资格证、英语等级证书、其他个人需要提交的资料,硕士研究生需提供本科毕业证及学位证书。
(二)报名时间
本科学历人员:2022年3月18日-3月31日;
硕士研究生人员:2022年3月18日-岗位招满结束(本年度内有效)

识别二维码查看招聘公告
芒市妇幼保健院
招聘岗位

报名方式
1.拟参加2022年4月8日,大理大学医学类院校招聘会,地址:大理大学下关校区体育馆。进行现场报名和考核。
2.拟参加昆明医科大学、云南中医大学举办的2022年春季校园双选会,时间、地点待通知。
来源:云南人才招聘网

◆凡由本公众号转载的作品(包括文字、图片、GIF、音频、视频等),转载的目的在于传递更多信息,并不代表本公众号赞同其观点和对其真实性负责。
如涉及低俗/违法/不良/侵权等内容,请立即以电子邮件(gxycy01@qq.com)或电话(0871-63569818)与本公众号联系,我们将在第一时间采取包括删除等措施予以解决。
◆本公众号作品版权归原作者所有,内容为作者个人观点,商业转载请联系作者获得授权,非商业转载请注明出处。本公众号只提供参考,不作为任何行为依据的指导及应用建议。本公众号拥有对此声明的最终解释权。
您喜欢此篇文章,记得发送给好朋友哦!
分享智慧,好运常伴您!

