曲靖市交通建设投资集团有限公司
2023年员工公开招聘及人才引进公告
曲靖市交通建设投资集团有限公司(以下简称“曲靖交投集团”)是以交通基础设施投资、开发、建设、经营、管理、养护为主业的国有独资企业。主动服务和融入省、市综合交通基础设施建设“三年攻坚”“五年会战”及县域高速公路“能通全通”“互联互通”工程建设中,主动担当,奋发有为,为云南建设面向南亚东南亚辐射中心提供硬核支撑。集团目标到2025年,力争主体信用评级均达到AA+标准,资产规模达500亿元,净资产150亿元,实现营业收入20亿元。
根据曲靖交投集团经营发展和人才队伍建设需要,计划面向社会公开招聘,现将有关事项公告如下:
一、招聘原则
(一)坚持德才兼备、任人唯贤的用人标准,遵循“公平、公正、公开、竞争、择优”原则,面向社会公开招聘;
(二)坚持双向选择原则:自愿申请和岗位要求相结合;
(三)坚持适用、精干、高效,人员配置均衡的原则;
二、招聘岗位、人数、报名条件及资格要求
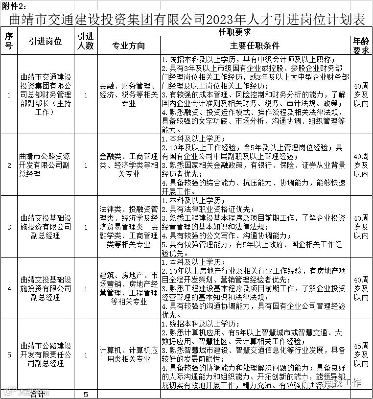
本次公开招聘10个岗位10人、人才引进5个岗位5人,具体招聘单位、岗位、人数、岗位职责、资格要求等信息详见附件1:《曲靖市交通建设投资集团有限公司2023年员工公开招聘岗位计划表》、附件2:《曲靖市交通建设投资集团有限公司2023年人才引进岗位计划表》。应聘者除满足附件(1)(2)以下基本条件:
(一)有较高的政治修养及良好的思想品德,遵纪守法,能自觉遵守企业的各项管理制度;
(二)坚持原则,公道正派,诚实守信,廉洁自律,工作踏实,具有良好的团队合作意识和敬业奉献精神;
(三)具有履行岗位职责的过硬本领和专业素养,有较强的事业心、责任感和拓展业务的创新精神;
(四)身体健康,心里素质良好,无犯罪嫌疑、无违法违纪和失信等不良记录;
(五)必须在资格审查前取得毕业证书、学历证书及岗位要求的相关资格证书;
(六)符合招聘岗位所需的资格条件。
具有下列情况之一的人员,不得报名或录用:
(一)曾因违法犯罪受过刑事处罚,或被开除中国共产党党籍的人员、被开除公职的人员;
(二)属于刑事案件被告人、犯罪嫌疑人,司法机关尚未撤销案件、检察机关尚未作出不起诉决定或人民法院尚未宣告无罪的人员;
(三)尚未解除党纪、政务处分或正在接受纪律审查的人员;
(四)在读的非应届毕业生以及在职公务员和参照《中华人民共和国公务员法》管理的机关事业(单位)工作人员;
(五)被有权机关认定存在舞弊等严重违反招考纪律的行为受到处罚,依据国家、省、市相关规定不得录用的人员;
(六)聘用后构成回避关系的人员;
(七)法律法规规定不得招录的其他情形人员。
三、招聘程序
本次招聘程序包括发布招聘公告、网上报名及资格审查、笔试、在线测评、面试、考察(背景调查)与体检、确定拟录用人员及公示等程序开展。为确保招聘过程的客观公正,公司委托同道精英(天津)信息技术有限公司组织实施发布招聘公告、网上报名及资格审查、考试(笔试、面试)、考察(背景调查)与体检、拟录用人员公示等环节。
(一)发布招聘公告
本次招聘信息在猎聘网官网首页-昆明频道、云南猎聘微信公众号、曲靖市人力资源和社会保障网、曲靖公共就业服务网等统一发布,公告发布期为10个自然日。
公告时间:2023年4月18日至2023年4月27日
猎聘官网昆明首页网址:https://www.liepin.com/city-kunming/
直接报名链接:https://www.wjx.top/vm/QanSqcB.aspx
(二)网上报名及资格审查
1.报名时间:2023年4月18日至2023年4月27日(北京时间18:00截止报名)。
2.报名方式:采取网络报名方式,应聘者登录猎聘官网首页-昆明频道,点击进入曲靖市交通建设投资集团有限公司2023年员工公开招聘及人才引进公告,按照所需应聘岗位投递简历,每人限报1个岗位,填报多个岗位的以第1个填报申请为准,未填写应聘岗位的视为无效应聘。集团不接受除此之外任何形式报名,不按要求报名的不予受理。
3.报名材料:应聘人员须将《曲靖市交通建设投资集团有限公司2023年员工公开招聘及人才引进报名登记表》(详见附件3)《曲靖市交通建设投资集团有限公司2023年员工公开招聘及人才引进诚信承诺书》(详见附件4)、近期1寸彩色电子照片、身份证、毕业证(含学信网学历验证报告)、个人简历、相应职业、执业资格/职称证书等有效证件的扫描件电子版(其中附件3、附件4资料,需提交手写签字扫描件)资料各1份(命名为“报考岗位+姓名”)压缩后直接上传至投递岗位链接中。
4.资格审查:招聘工作人员对照报名条件和岗位任职资格进行简历筛选与资格初审,并以电话或短信方式通知符合报名条件的应聘者参加考试,未接到参加考试通知的应聘人员,即未进入考试环节,不再另行通知;接到考试通知未参加考试的应聘人员,视为自动放弃。
5.报名资格审核贯穿于招聘工作全过程。报考人员应如实提交有关信息和材料。凡本人填写信息错误的自行负责;弄虚作假,一经查实即取消考试资格或录用资格。
6.报名及招聘咨询电话:0871-65815759、0871-68097429
全老师(联系时间:工作日9:00-12:00、14:00-18:00)
(三)组织考试
考试由笔试和面试构成,均实行百分制量化评分,分岗位按不同比例进行考察。
公开招聘岗位:综合成绩=笔试成绩*40%+面试成绩*60%
人才引进岗位:综合成绩=笔试成绩*30%+面试成绩*70%。
1.笔试考试
(1)笔试的时间、地点以猎聘工作人员通知为准,如有变化,将以电话或短信方式通知。在应聘过程中如因报考人员个人信息不正确或通信工具不畅通造成无法联系上应聘人员的,视为报考人员放弃本次应聘。本次招聘不举办也不委托任何机构举办考试辅导培训班,请勿相信任何宣传传单,以免受骗上当。
(2)笔试方式待定,采取线下闭卷统一考试,后期以实际通知的为准。笔试内容范围涉及综合知识、岗位专业知识等。
(3)公开招聘及人才引进岗位笔试开考比例为招聘人数与拟进入笔试人数比例不低于1:3,若岗位具有竞争性或笔试当天临时放弃的,最低不低于1:2。若岗位应聘人数在规定报名期限内达不到最低开考比例的,公司将委托猎聘网进行第二次挂网公告,公告期延长5日。
2.在线测评
拟进入面试人员需在面试前通过个人手机端或电脑端完成在线测评,测评内容及方式详细由猎聘网具体通知为准。在线测评结果成绩不计入个人综合成绩,仅做为面试参考。若未在规定时间内完成测评的应聘者则视为放弃面试。
3.面试
(1)笔试结束后根据每个岗位笔试成绩排名,成绩分数从高到低依次排名确定拟进入面试的人选名单,并由猎聘工作人员以电话或短信方式通知面试时间、地点,以及资格复审等相关事项。公开招聘及人才引进每个岗位面试人数与拟招聘人数的比例为3:1,若岗位具有竞争性或面试当天临时放弃的,最低不低于2:1。若确定进入面试环节的笔试成绩最后一名出现并列的,则并列进入面试。本次笔试成绩和拟进入面试人员名单将在云南猎聘微信公众号上公示,公示时间为3个工作日,应聘者在资格复审时出现因个人原因自愿放弃、未在规定的时间内参加面试及资格复审不合格等情况的视为主动放弃或取消面试资格,因应聘者主动放弃、取消面试资格等原因达不到面试比例的,按笔试成绩从高到低依次进行递补。
(2)面试的时间、地点以猎聘工作人员通知为准,如有变化,将以电话或短信方式通知。
(3)面试开始前,应聘者须提供本人应聘相关岗位所需包括但不局限于相关证书、证件原件资料等,由猎聘网工作人员开展资格复审工作。
(4)面试方式:
①公开招聘岗位将采取半结构化面试的评价方式开展面试工作,面试分值100分,占最后综合成绩的60%。
②人才引进岗位采取现场演讲答辩+半结构化的方式开展;面试分值为100分,占最后综合成绩的70%。
(5)综合成绩计算
公开招聘岗位:综合成绩=笔试成绩*40%+面试成绩*60%
人才引进岗位:综合成绩=笔试成绩*30%+面试成绩*70%。(小数点后保留两位)
(6)综合成绩公示
根据候选人综合成绩排名,按招聘岗位1:1的比例确定拟进入考察人员名单。面试成绩或综合成绩低于60分者不予进入下一程序环节,若综合成绩相同,则按面试成绩的高低进行依次排名顺序确定拟考察人员。因应聘者主动放弃,按综合成绩排名从高到低依次递补。拟考察人员的名单及综合成绩情况在云南猎聘微信公众号上进行公布,公示期为3个工作日。
(四)考察(背景调查)与体检
1.考察(背景调查)主要通过电话访谈或现场访谈等一种或多种的方式,从拟考察人选的档案完整性、个人工作履历、基本信息、政治素养、道德品质、工作能力和现实表现或是否有其他不良记录、无犯罪记录查询等方面进行。
2.考察(背景调查)合格的,应聘者体检标准应参照《公务员录用体检通用标准(试行)》(2016年12月30日修订)及相关规定执行,具体体检时效性、医疗机构资质及复检、补检等有关事宜参照云南省就业工作指导小组办公室《关于进一步规范求职体检结果互认的通知》相关规定执行,复检、补检只有一次机会,并以复检、补检结果为最终体检结果,体检费用由应聘者个人承担。
3.若应聘人员的考察(背景调查)和体检任一环节不合格或自愿放弃的情况,按考试综合成绩从高到低依次进行人员递补,并按实际进入人数开展后续程序。
(五)确定拟录用人员
根据应聘者考试综合成绩、考察(背景调查)和体检等情况,经集团民主决策后,确定拟录用人员,并在猎聘网官网首页-昆明频道、云南猎聘微信公众号上公示,公示期为5个工作日。
四、录用及入职办理
(一)拟录用人员经公示无异议的,办理录用手续,若无特殊原因,未在规定时间内报到或不能提供集团所需入职材料的,原则上不予录用。
(二)集团与录用人员签订劳动合同,约定试用期,对拟录用人员实行试用期考核,经试用期考核后,不能胜任本岗位工作的,按照国家相关法律规定,予以解除劳动关系。
(三)薪酬待遇按录用单位相关薪酬制度执行。
五、注意事项
(一)本次招聘笔试、面试、公示等时间地点方式以猎聘网工作人员正式通知为准;
(二)请应聘者认真阅读招聘公告和相关附件,因不遵守招聘程序或个人疏忽造成报考失误所带来的一切后果由本人承担;
(三)应聘者对个人报名和资格复审中填写的信息和提供的相关材料的真实性、完整性负责,若发现相关信息和材料有误,应聘者将被视为违反诚信承诺,由此带来的资格审核不合格、取消录用及其他一切后果,将由应聘者本人承担;
(四)应聘者应准确填写及核对有效的手机号码、联系电话、邮箱地址、通讯地址等联系方式,并保证在招聘所有环节中所有联系方式保持畅通,若招聘工作人员通过电话或短信方式进行相应环节通知过程中应聘者未接通或未回复2次及以上视同自愿放弃。
(五)选人纪律:报考人员有托人说情、打招呼等干扰选聘工作的,一经发现即取消资格。
(六)考试纪律:对违反考试纪律的应聘人员,按有关规定处理,触犯法律的,交由司法机关依法处理。本次招聘不指定考试辅导用书,不举办也不委托任何机构开展考试辅导培训。
(七)拟录用人员须在本公司通知的正式报到日之前与原所在工作单位解除劳动合同关系。
(八)境外院校归国留学生在报到时须提供国家相关教育部门出具的有关学历(学位)认证。
六、其他
(一)本次招聘必须严格按照有关规定实行回避制度。凡与集团及各子公司负责人、招聘工作负责人、经办人员等相关人员有夫妻关系、直系血亲关系、三代以内旁系血亲或者近姻亲关系的人员,不得任用到相应单位人事、财务、审计、纪检监察岗位;不得在公司担任双方直接隶属同一领导人员的职务或者有直接上下级领导关系的职务。
(二)为确保本次招聘工作的公正、公平、合法合规,由集团纪委对应聘人员的资格审查、笔试考试、面试评分、面试组成员、资格复查、考察(背景调查)程序等全过程实施监督。对徇私舞弊、弄虚作假、泄露机密等行为,一经发现,从重查处。本次招聘工作全程接受社会监督,曲靖市纪委市监委驻市交通运输局纪检监察组
监督电话:0874-3336936
曲靖市交通运输局机关纪委
监督电话:0874-3321599
集团纪检监察室
监督电话:0874-3258710 监督邮箱:jtgsxfjb@126.com。
附件1:《曲靖市交通建设投资集团有限公司2023年员工公开招聘岗位计划表》
附件2:《曲靖市交通建设投资集团有限公司2023年人才引进岗位计划表》
附件3:《曲靖市交通建设投资集团有限公司2023年员工公开招聘及人才引进应聘登记表》
附件4:《曲靖市交通建设投资集团有限公司2023年员工公开招聘及人才引进诚信承诺书》
曲靖市交通建设投资集团有限公司
2023年4月18日

