大数跨境
0
0

好会计全电发票产品方案

好会计全电发票产品方案 北京正唐云达
2023-11-15
1
导读:找用友U8+畅捷通T+T3好业财好会计易代账点蓝字关注用友软件服务中心全电时代传统工作模式 会计工作难点

找用友U8+畅捷通T+T3好业财好会计易代账点蓝字关注用友软件服务中心


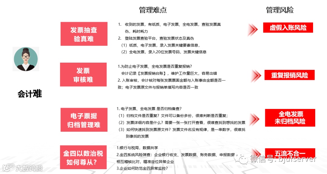
全电时代 传统工作模式  会计工作难点与风险


解决方案

历史精彩

关于T3T6老版本交年费免费升级公告

好会计软件PK停产的T3软件

好会计软件与用友T3的区别

好业财项目管理业财一体化 业财税一体化管理软件

畅捷通在线版库存核算200元/套

北京一键报税操作手册

电子发票重复报销 真假票史上最省钱解决方案

用友T3自动生成现金流量表

T+Online产品介绍2022完整版

用友新个税累计预扣预缴

畅捷通T+标准版针对建筑施工企业方案

畅捷通T+单独的库存核算业务处理详解

用友T+出具部门利润表

一分钟搞定用友年结(必收藏)

服务器ERP专用防毒

用友U8+总账-常用快捷键大汇总

2023用友U8+年结高频问题

U8+总账-自定义比例结转 项目核算必备


用友软件北京服务中心公众号             

  


售前热线13521860111(同微信)                  

客服专线13121258302(同微信)





【声明】内容源于网络
0
0
北京正唐云达
正唐云达为用友畅捷通授权服务经销商,十余年用友软件服务经验,专为中小企业提供U8、T6、T3、T1、OA产品服务,专注用友erp
内容 230
粉丝 0
北京正唐云达 正唐云达为用友畅捷通授权服务经销商,十余年用友软件服务经验,专为中小企业提供U8、T6、T3、T1、OA产品服务,专注用友erp
总阅读10
粉丝0
内容230