随着石油、天然气、煤炭等不可再生能源短缺,风电、水电及光伏发电效能受极端天气影响较大以及双碳目标的持续推进,新能源产业得以快速发展,与之相关的行业也随势进入历史新阶段。
光伏、新能源汽车、储能被称为“碳中和”下的三大超级赛道。
便携式储能设备是一种广泛应用于户外旅行、应急备灾等场景的大型充电宝,具有多种数据接口,也可匹配光伏板使用可以实现储能装置的充电,成为新能源风口新贵。
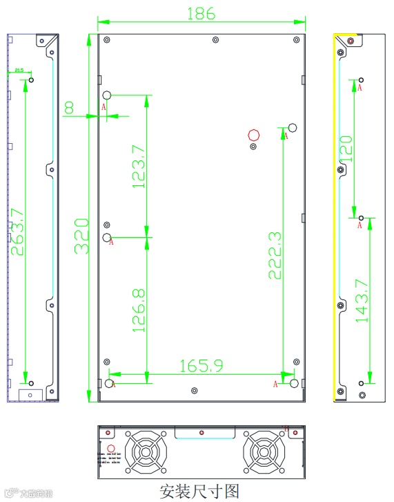
便携式储能的主要结构组成
便携式储能的市场规模
从2021年全球便携式储能市场收入达 111 亿至今,该市场从 2016 年萌芽起,年均增速均 100%+。根据中国化学与物理电源行业协会的统计,六年时间便携式储能市场迅猛扩张,在2021、2022近2年全球便携式储能出货量超200%+,全球便携式储能市场呈井喷式爆发趋势。
从终端市场看,美国和日本为便携式市场先驱。
户外活动:
① 户外市场,预计占户外活动市场80%,包括长途自驾、山野露营基地、越野探险、摄影垂钓、户外直播等。
② 目前便携式储能户外活动主力市场是欧美;
③ 伴随中国户外客群快速壮大,中国市场发展潜力巨大;
应急备灾:
包括洪灾抢险、移动医疗防疫等,便携式储能应急备灾主力市场为日本。
逆变器作为储能电源核心组成部分,能够将交流电转换为直流电储存在蓄电池内,并在断电后将蓄电池内的直流电转换为交流电供用户使用。逆变器能突破天气变化的局限性,大大降低用电成本,具有较高的稳定性。
长联半导体联合资深研发团队提供储能电源逆变器解决方案,推出首款SiC器件逆变器板,解决了逆变器效率不高散热不好体积大的痛点,让便携储能电源整机体积更小、重量更轻、能效更高。
PCBA OF CLTC
1500W碳化硅双向逆变器
逆变状态交流输出规格
长联同时也推出各功率储能电源双向逆变器板,满足多场景需求,专业解决方案,助力百亿储能市场。
PCBA OF CLTC
2000W双向离并网逆变器
产品实物图(正面)
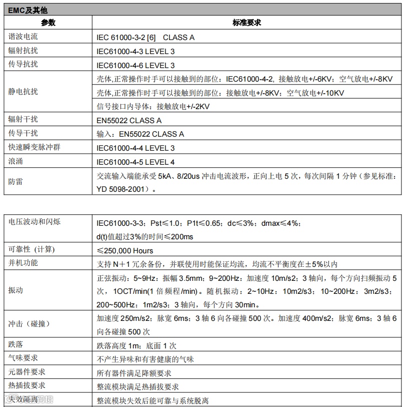
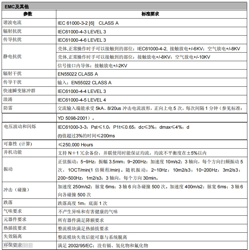
整流指标
PCBA OF CLTC
2500W双向离并网逆变器
产品实物图(正面)
整流指标
PCBA OF CLTC
3300W双向离并网逆变器
产品实物图(正面)
整流指标
并机或组网功能
并机是需要给两台机或多台机相位频率的同步信号,AC输出与AC输出相对应并联。并机时总功率不
建议超过两台机子总功率的80%,总负载的动态波动范围建议25%-50%-75%-100%波动,波动过大可能
会引起一台机过功率保护。组网时,需要给不同相位对应的模块同步信号,交流输出和输出的N线必
须相对应连接。
PCBA OF CLTC
5000W双向离并网逆变器
整流指标
电源 UPS 功能指标
双向逆变板UPS功能特性:系统旁路功率超过3200W后3S-10S断开输入,需重新断开交流输入电源后恢复。
UPS恒功率特性:电源边充边放输入总功率限制在3500-4000W之间。总功率大于4000W时充电功率递减。
(此功能为可选项,样品未启用旁路过功率保护和边充边放总功率限制功能)
深圳长联半导体技术有限公司
电话:0755-28109916
传真:0755-28109916

