
民航局运输司日前发布一则信息通告——《通用航空在美国应急救援体系中的应用》。该通告根据中美“ACP”通用航空合作项目GABA第四期研究成果汇编而成,介绍了通用航空在美国应急救援体系的整体设计、救援力量组成和案例介绍。文件摘录了FAA《AC00-7D州和地区灾难空运计划》(SARDA)和《俄亥俄州应急救援行动计划》两份政策性文件。
文件包含简介、美国应急救援体系的整体设计、美国通用航空应急救援的主要力量(CAP)、其他力量(非盈利性组织)、案例介绍以及民用航空的其他应急救援力量(民用后备航空队)六个方面的内容。
以下为文件的主要内容:
(点击查看大图)
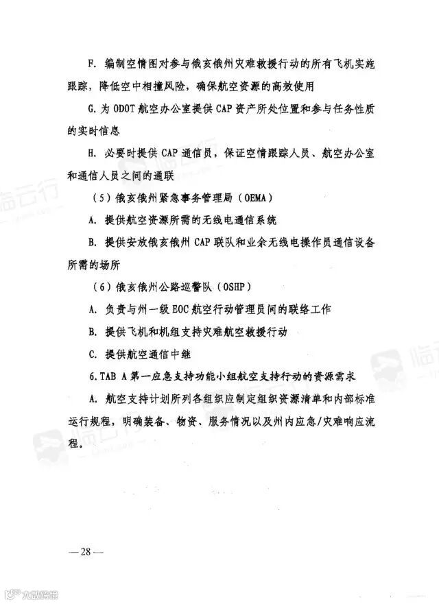
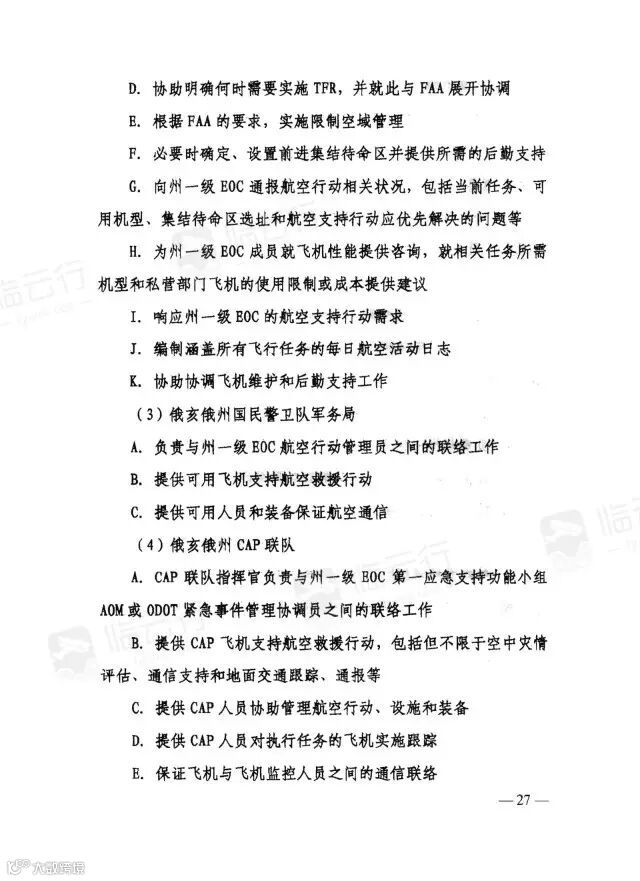
点击阅读原文查看更多通航新闻!

