
临云行讯 3月2日,民航局飞标司发布《水上飞机训练与运行要求(征集意见稿)》。据悉,为规范水上飞机级别等级训练要求,为运营人使用水上飞机实施水面运行明确相关要求及提供指南性信息,飞行标准司参考国内外相关资料修订了咨询通告《水上飞机训练与运行要求》。3月31日前将截止意见征集。
以下为通知的具体内容:
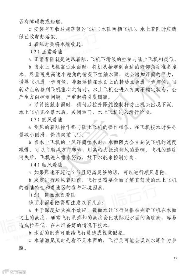
民航各地区管理局,各运输(通用)航空公司,中国民航大学、中国民航飞行学院、中国民航管理干部学院、中国民航科学技术研究院,体育总局航管中心、中国民航飞行员协会、中国航空器驾驶员及拥有者协会:
为规范水上飞机级别等级训练要求,为运营人使用水上飞机实施水面运行明确相关要求及提供指南性信息,飞行标准司参考国内外相关资料修订了咨询通告《水上飞机训练与运行要求》。现就该咨询通告征求各单位意见,请在民航局网站“意见征集”栏目下载征求意见稿,认真组织研究,并于3月31日前以电子邮件形式将修改意见和建议发送至我司联系人。
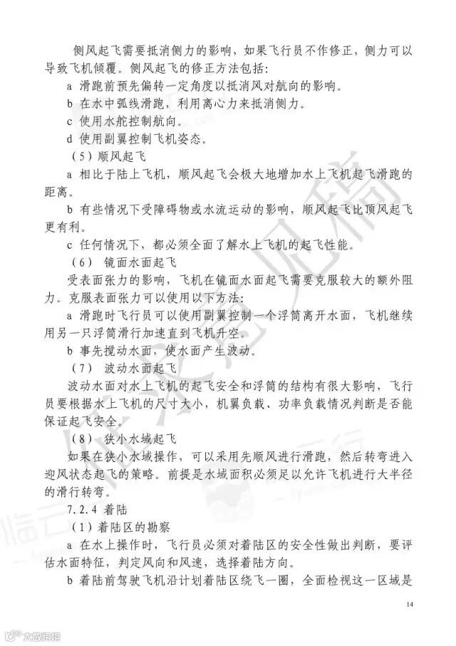
飞标司联系人:曾鸣
电话:010-64091454
邮箱:zengming@caac.gov.cn
民航局飞标司
2017年3月2日
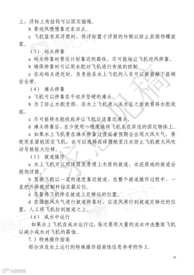
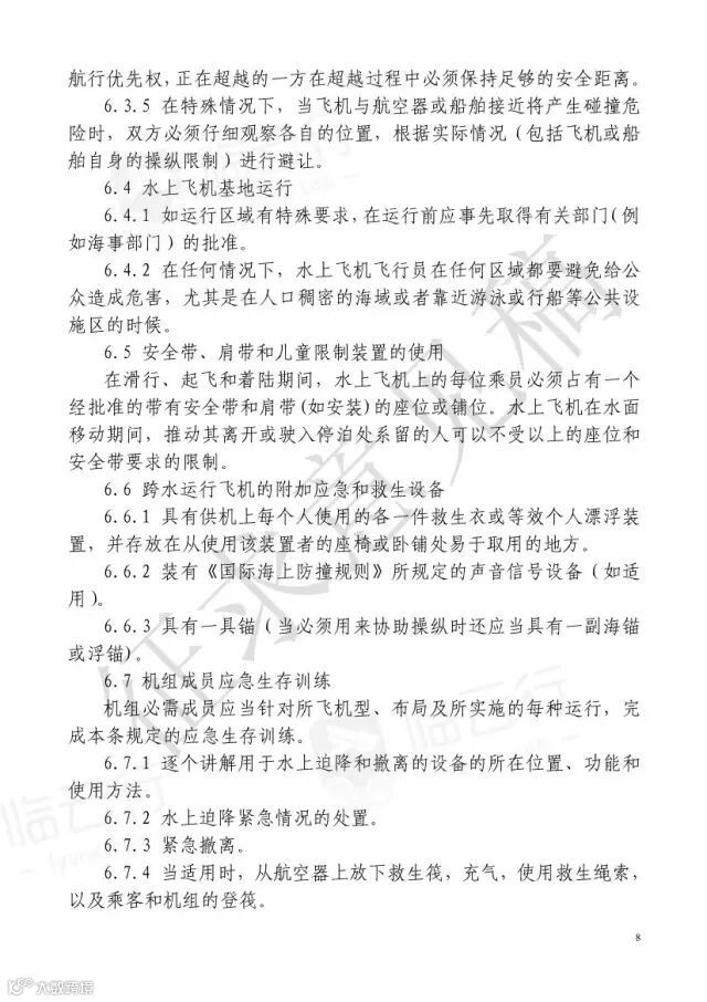
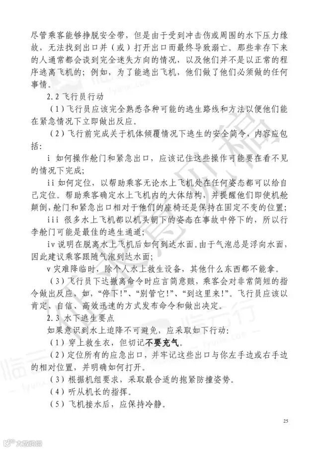
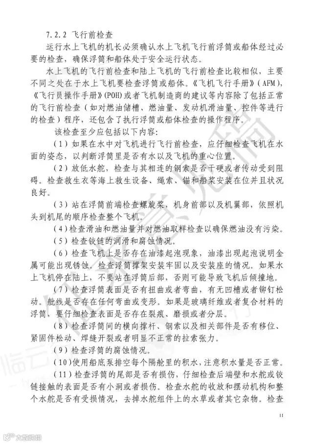
《水上飞机训练与运行要求(征求意见稿)》全文如下:
(图片点击可放大)
点击阅读原文查看更多通航新闻!


