临云行小编今日获悉,2018年1月25日,民航局飞标司发布《小型航空器实施135运行的简化程序》,自下发之日起实施。适用范围内的原 CCAR-135 部合格证持有人可将其合格证和运行规范转换至新格式。
据了解,使用按照 CCAR-23 部审定的小型飞机和按照 CCAR-27 部审定的小型直升机运行的 CCAR-135 部运营人,实施以下三个种类的运行:同一场地起降,实施非增压、半径超过 40 公里的昼间空中游览运行(不含延伸跨水运行);1 至 9 座航空器载客及全货运运行;10 至 19 座航空器载客运行,适用本程序。
点击阅读原文
查看《小型航空器实施135运行的简化程序》原件
合格审定工作程序一般由政策咨询、正式申请与受理、文件审查、验证检查、颁发或更新合格证等5个阶段组成。民航地区管理局负责具体实施运行合格审定,颁发运行合格证和运行规范,并及时向民航局飞行标准职能部门备案。
据悉,2017年12月18日,民航局发布《关于对<小型航空器实施135运行的简化程序>管理程序征求意见的通知》。本次文件正是征集意见后出台的。
《小型航空器实施135运行的简化程序》
总则
1.1 目的
本程序依据《小型航空器商业运输运营人运行合格审定规则》 (CCAR-135 部)制定。由于 CCAR-135 部涉及多种航空器运行,既有 小型航空器,又有大型航空器,既有飞机类别,又有直升机类别, 载客数量从 1 人到 30 人,情况多种多样,实际运行中适用条款容 易发生混淆。为简化和规范运行,特为其中的小型航空器制定本程 序。本程序为按 CCAR-135 部运行的运营人运行合格审定 供标准 的工作程序,亦是合格证申请人(以下简称申请人)和民航地区管 理局(以下简称局方)必须遵循的程序。
1.2 适用范围
使用按照 CCAR-23 部审定的小型飞机和按照 CCAR-27 部审定的 小型直升机运行的 CCAR-135 部运营人,实施以下三个种类的运行,适用于本程序:
a 类:同一场地起降,实施非增压、半径超过 40 公里的昼间空 中游览运行(不含延伸跨水运行);
b 类:1 至 9 座航空器载客及全货运运行;
c 类:10 至 19 座航空器载客运行。
1.3 人员设置说明
1.3.1 管理人员
以下为管理人员设置建议,但地区管理局仍然可以按照 CCAR- 135.29 条(d)款批准管理人员。
a)运行主管的设置建议
对于 a 类运行,运行主管应当合格于机长资格。
对于 b 类运行的目视飞行,运行主管应当合格于机长资格。
对于 b 类运行的仪表飞行,运行主管应合格于机长资格,以及最近6年内,在按照 CCAR-135 或者更高规则实施的运行中,至少 具有担任机长3年的经历。对于仅实施国内运行的运营人可申请偏离,并在按照 91 部实施的运行中,至少具有担任机长5年的经 历。
对于 c 类运行,运行主管应当合格于机长资格,并且最近 6 年 内,在按照 CCAR-135 或者更高规则实施的运行中,至少具有担任 机长 3 年的经历,且至少具有运行主管或者类似职位上进行运行管理的经历。
对不满足近期经历要求的运行主管,其任期不应超过两年。
b)维修主管设置建议
在最近 6 年内具有至少 3 年从事合格证持有人运行的至少一 种类别飞机的维修或者维修管理经历,或者局方认为该员胜任此项工作。
c)总飞行师
此三类运行的航空企业可以根据自身需求设置总飞行师,局方不强制要求。
1.3.2 航空人员
a)机长
对于实施 a、b 类运行,且仅实施国内运行的运营人,第 243 条(a)款可试行如下规定:
免除航线驾驶员执照要求,但须符合第 243 条(c)款要求。
b)乘务员
此三类运行无需配备客舱乘务员。
合格审定工作程序
2.1 程序
合格审定工作程序一般由:政策咨询、正式申请与受理、文件审查、验证检查、颁发或更新合格证等 5 个阶段组成。(见附件 2 审定流程图)
民航地区管理局负责具体实施运行合格审定,颁发运行合格证和运行规范,并及时向民航局飞行标准职能部门备案。
2.2 政策咨询
申请人初次向局方出合格审定请求,需了解民航相关法规和 运行合格审定流程,明确运行种类,明确涉及 135 部的相关章节,明确其交申请函的内容、附件及注意事项。熟知民航法规的申请人可省略此阶段。
监察员有义务向申请人了解其准备情况,并讲解审定流程。根据人力资源情况,与申请人商定审定活动日程。
2.3 正式申请与受理
2.3.1 申请人应与相关部门接洽,以申请信函的方式出运营 人运行合格证的正式申请。协商预计开始审定的合理时间,并向局方交:
a)正式申请信,必须含有:
(1)申请人的法定全称;
(2)申请人的签字或法人代表签字;
(3)计划的主运营基地所在地地址和申请人的邮政地址;
(4)申请人的服务代理人的名称和地址(如适用);
(5)申请运行的种类和类型;
(6)管理人员姓名(运行主管,维修主管)。
b)申请信函的附件应包括:
(1)审定活动日程表(见附件 4);
(2)包含 CCAR135.43 条所要求内容的手册(见 2.4.2);
(3)训练大纲或相应训练课程;
(4)管理人员资历;
(5)航空器、运行设备设施的购买合同、租赁合同或者协议文件的副本;
(6)说明申请人如何符合 CCAR-135 所有适用条款的符合性声明;
(7)说明计划运行的性质和范围的文件,包括营业执照;
(8)后续文件审查中需要的各种文件。
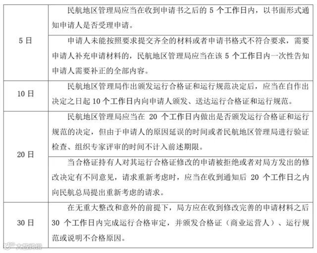
2.3.2 地区管理局的工作:
a)根据规章要求,初步审查申请人所交的申请信函及附件,书面答复是否受理申请及所需补充材料, 出意见或建议。如符合申请条件,则指定至少一名运行监察员和一名适航监察员组成审定 小组,并在其中指定1人为组长,担任主任监察员。
b)公司有可能选择向注册地所在地区管理局申请,有可能选择 向主要运行区域所在地区管理局申请,局方应考虑该公司的运行记 录保存地点以及监察便利性来协商确定主管地区管理局。
c)按检查单逐项开始检查工作。重点是检查人员资质,如发现 严重不符合规章、需要拒绝受理其申请时,应以书面的形式通知申 请人,说明理由并退回申请材料。
d)向民航局申请合格审定编号并告知申请人审定进展,协商确定下一步审定的计划和内容。
2.4 文件审查
2.4.1 文件审查目录
申请人应当确保以下申请材料真实完整:
a)审定活动日程表:
该表是一份事件、活动、程序等项目的清单,这些都是申请人在合格审定中必须完成或作好准备以便局方检 查的项目。活动日程表还应包括申请人完成这些项目或请局方检查 的最确切的估计日期。主任监察员应当告诉申请人,活动日程表必须以合乎逻辑的方式按照时间顺序编制。活动日程表各项目之间必 须留出合理的时间间隔,因为有些项目必须在得到局方批准或认可 之后才能进行,要给局方留出适当的时间进行审定,申请人完成某 些项目也需要适当的时间。如果申请人没有按活动日程表中的时间 以局方满意的方式完成相应的项目,将会导致合格审定进程的推迟。同时,局方在审核手册和其他文件期间发现了缺陷,将会退还 申请人作进一步修改,这些情况也会导致审定进程的推迟。
b)包含 CCAR135.43 条所要求内容的手册(见 2.4.2 运行手册内容);
c)训练大纲:
训练大纲需满足CCAR-135部第135.347条要求,可以包括以下 内容:新雇员地面训练课程、机组成员应急训练课程、处置和载运 危险物品的地面训练课程、机组成员的复训、仪表等级检查、熟练 检查、初始和转机型飞行训练、差异训练、飞行检查员的资格审定等。
按本程序运行的运营人制定的训练大纲中应至少包含:机组成 员的复训、仪表等级检查和熟练检查以及 AFM 或 FSB 报告中要求必须的训练。
d)管理人员资历:
申请人应当在其手册内的一般政策规定中,写明规章要求的管 理人员的任务、职责和权力,并写明担任这些职务人员的姓名和业 务地址。申请人应当在以上管理人员变换或者空缺后 10 天内通知局方。
e)拟任职飞行员的资格、证书、等级和经历等信息,并填写在 运行规范相关条款中。驾驶员航空经历需要足够详尽,以用于判断 驾驶员在 CCAR-135 部运行中驾驶航空器的资格。担任航空器机长的驾驶员应符合CCAR135.243 条要求,担任航空器副驾驶的驾驶员 应符合 CCAR135.247 条要求。
f)航空器、运行设备设施的购买合同、租赁合同或者协议文件 的副本:申请人应向局方证明已获得与所申请运行种类相符的航空 器、设施和运行保障。 供的证据可以是正式购买、租赁或合同安 排的证明文件。这些文件或信件应当表明申请人真正安排好了适合 于运行的航空器、支援设施和后勤保障。在这些文件、合同或信件 中应当包括的设备、设施和服务的种类如下:
(1)航空器
(2)航站设施和服务(如适用)
(3)天气和航行通告(NOTAM)-收集设施和服务
(4)通讯设施和服务
(5)维修设施和服务
(6)航图及有关出版物
(7)机场分析和障碍物资料(如适用)
(8)训练合同或设施(如适用)
g)符合性声明:说明申请人是如何符合 CCAR-135 适用条款的;
h)航空器驾驶舱检查单;
i)航空器检查大纲或维修方案;(以旅客座位数区分)
j)维修工程管理手册
载明合格证持有人落实其航空器适航性责任和符合本章要求的 总体叙述、具体工作程序和管理要求,并应当获得局方的批准或者认可。
k)维修人员培训大纲
其中应当至少明确培训对象、培训目标、培训内容、学时要 求、培训形式、考试制度及培训机构、培训管理职责等内容。培训 大纲及其任何修订应当经过局方的批准。
l)航空器放行偏离指南(DDG)或最低设备清单(MEL)或构型 偏离清单(CDL)。放行偏离指南(DDG)是最低设备清单(MEL) 和构型偏离清单(CDL)的总和。以上文件都需要经局方批准。申 请人可以同时或单独申请以上任一文件 ,作为航空器缺陷放行的 依据;也可以不申请以上文件,航空器须无故障放行 。
但是没有 MEL 的航空器在下列情况同时满足时也可以运行:
(1)航空器型号合格证所确定的该型机基本构型中的所有仪表 设备均应正常工作;
(2)航空器应满足航空器飞行手册(AFM)中与计划运行有关的 设备要求(如适用);
(3)基本构型之外的选装设备可以失效,但不应对实施计划的 运行有任何不利影响。
m)重量平衡控制程序(如飞机飞行手册 AFM 有要求); n)维修合同/协议(如适用);
o)豁免/偏离请求(如适用);
p)航空器飞行手册(进口航空器应有对应的中文飞行手册并有 公司的声明)。
q)除冰/防冰大纲(如需);
r) 其他文件: 说明计划运行的性质和范围的文件,包括营业执照。
2.4.2 运行手册内容:(CCAR135.43 条所要求手册的内容)
注:1-9 座航空器载客及全货运适用条款包含全部基础条款,10-19 座航空器载客适 用条款包含 1-9 座航空器载客及全货运适用条款。
2.4.3 文件审查要求:
监察员应审查上述文件的编写是否符合 CCAR-135 部相关规 章,如存在弄虚作假情况的,可以终止其运行合格审定进程,并根 据情况暂停受理该申请人的申请或撤销相应的证件和批准。
a)审定小组应按运行和适航维修进行合理分工。
b)对文审中发现的问题应及时与申请人进行沟通,指导其文件修改以符合规章。
c) 文件审查文件缺陷的处理:
在文件审查期间,由于申请人不能按照计划表开展活动,审定 小组组长将通知申请人协商新的计划表;若所 交的文件不具备应 有的质量,存在缺陷,审定小组组长将视情况通知申请人修改调 整,或者要求申请人重新编写。
2.5 验证检查
2.5.1 验证检查主要包括申请人内部运行验证检查、航空器符 合性检查和本场验证飞行检查。
2.5.2 申请人内部运行验证检查的重点是检查管理人员是否按 手册要求指导员工履行各自职责和遵守手册规定的程序,以及管理 的有效性。工作人员是否遵守规章要求和安全运行常规。同时,申 请人应 前协调相关单位,根据运行合格审定工作单中的要求准备 航空器和航行资料。
由局方负责航空器符合性检查和本场验证飞行检查。在演示验 证阶段,监察员通过现场观察等评估形式考察和监视申请人的各类 运行活动。对申请人需要评估的项目参见合格审定工作单。
2.5.3 验证检查发现缺陷的处理
a)在演示验证阶段的任何时候,如果申请人不能按照工作计划 表进行活动,或者某些项目(如记录保持程序)存在缺陷,则监察员 必须要求申请人采取适当的改正措施。必要时,主任监察员应当安 排会议同申请人一道详细讨论所有缺陷和改正措施。
b)主任监察员将视具体情况通知申请人,由于存在严重缺陷, 已不能继续进行合格审定;或者需要协商确定一个新的活动日程 表,以便在适当时机重新进入验证检查阶段。
2.6 颁发和更新合格证
申请人就文件审查和验证飞行中发现的问题进行补充培训和总结遗留问题,等待颁证。如需更新合格证,应当在其计划的更新生效日期前适当时间向局方 交修改其运行合格证的申请。
审定的所有项目都基本达标,且出示经营许可后,局方将为申 请人颁发运营人运行合格证和运行规范。这代表着合格审定过程的 结束。在颁发运行合格证之前,合格审定小组组长必须确认申请人 完全有能力履行法律规定的职责,并且将以适当的方式遵守中国民 用航空规章,并应当与申请人彻底讨论需要进一步解决的不重要或 非关键性的遗留问题,确定有关改正措施,同时指定一名运行监察 员为该运营人的主任运行监察员,一名维修监察员为该运营人的主 任适航监察员,以书面形式通知申请人。
2.6.1 运行合格证的准备
填写运营人运行合格证应采用运营人运行合格证的标准格式。 附件 5 为该标准格式填写的例子。在准备合格证时,该例子上所列 举的信息必须打印在该标准格式上,并且需注意以下各点:
a)运营人的名称。必须填写运营人的法定全称,运营人不得使 用不同于合格证上的其他名称进行 CCAR-135 部运行。
b)运营人的地址。应填写运营人的主运营基地的实际地址,不 得填写与主运营基地的实际地址不同的邮政信箱地址。
c)批准的运行种类。需要在合格证上填写经批准的运行种类。
d)合格证颁证单位和签字人。合格证由局方制作、颁发,因此 颁证单位是地区管理局,签字人是地区管理局局长或经其授权代表局长的人员。
e)合格证主管办公室。对该运营人负主要监控责任的地区管理 局的名称。通常情况下,合格证主管地区管理局应当是负责合格审 定的地区管理局。如果在完成合格审定之后,持续监督责任移交给 其他地区管理局,则接收地区管理局为合格证主管地区管理局。
2.6.2 运行合格审定报告:
运营人通过合格审定后,审定小组应当负责起草一份合格审定 报告。报告应包含以下 9 项内容,如某项内容对特定运营人不适用时可以省略:
(1)正式申请函
(2)活动日程表
(3)符合性声明
(4)验证试飞评审报告
(5)合格审定工作单
(6)颁发的运行规范的复印件
(7)颁发的合格证的复印件
(8)按阶段和主题对审定过程中的难点或建议进行总结
(9)对需要进一步解决的遗留问题和改正措施实施监督的工作计划。
合格审定工作的时限
生效和废止
本程序自下发之日起实施。适用范围内的原 CCAR-135 部合格证持有人可将其合格证和运行规范转换至新格式。
精彩推荐
△飞行视频系列
编辑:小云
「临云行」
官网:www.lyunx.com
投稿邮箱:tougao@lyunx.com
↓点击阅读原文查看《小型航空器实施135运行的简化程序》


