
通用航空 从此精彩!
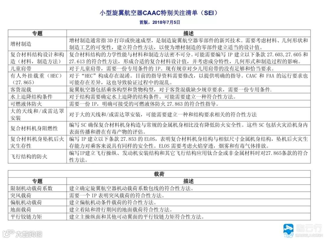
8月28日,民航局航空器适航审定司下发《美国航空产品认可有关特别关注项、规章重大差异和进一步建立技术信心的领域》,临云行小编从文件中看到,小型飞机CAAC特别关注清单(SEI)、小型旋翼航空器CAAC特别关注清单(SEI)、螺旋桨CAAC特别关注清单(SEI)等包括在内。
美国航空产品认可有关特别关注项、规章重大差异和进一步建立技术信心的领域
按照 2017 年 10 月 17 日生效的中美双边《适航实施程序》(IPA) 的 3.5.3.3(a)、(k)和(o)段要求,确定对美国航空产品认可有 关特别关注项、规章重大差异和进一步建立技术信心的领域如附件 所列。相关内容,根据适用性,用于按照 IPA 对美国航空产品进行 有限技术认可的项目。
附件:
1、特别关注项
2、规章重大差异
3、进一步建立技术信心的领域
点击阅读原文查看完整文件
打个广告...
临云行·通航黄页1.0版内测上线啦!
精彩推荐
编辑:小云
「临云行」
官网:www.lyunx.com
投稿邮箱:tougao@lyunx.com
↓点击阅读原文查看更多通航资讯

