
“繁琐”是幼儿园工作的常态,在收费方面尤甚。不管是在开学收费高峰期,还是月底月初的统计、核算、登记、催缴等环节,都非常麻烦,是每个园所既头疼又不可回避的难题。传统人工收费方式,老师、家长“两头累”。
智慧树园所缴费,是专为幼儿园打造的收费管理系统,助力园所快速摆脱缴费、收费难题,让缴费变得省时又省心~
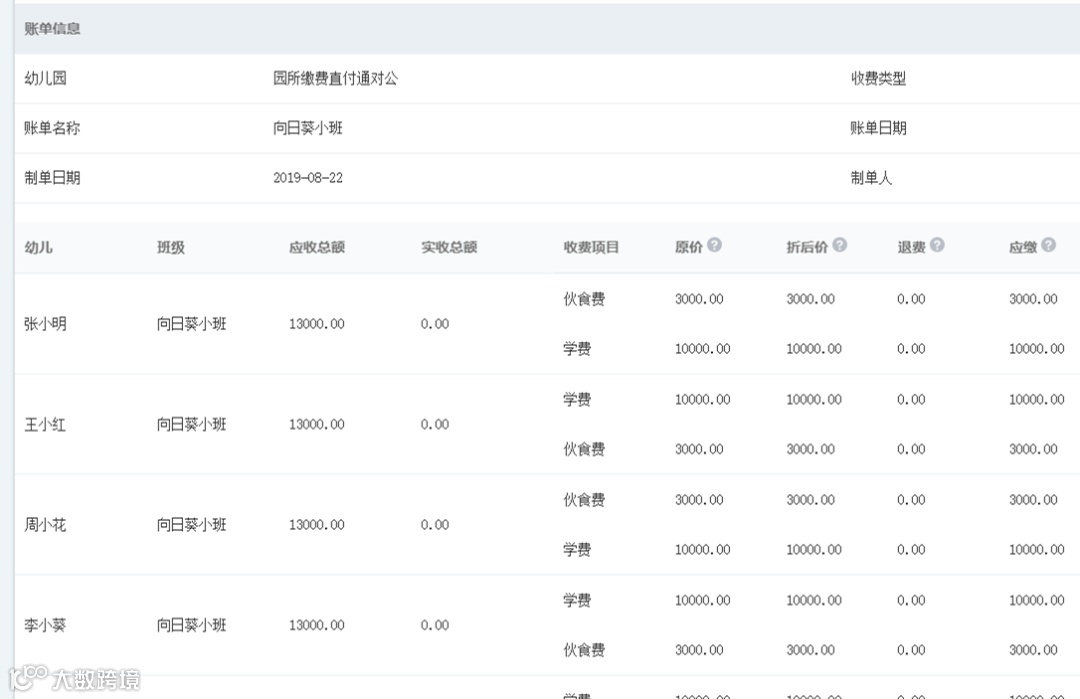
园长能轻松在电脑上制作账单,直接将园内每位幼儿和收费项目相对应。收款项目多样,如学费,伙食费,住宿费等。
收款以班级或孩子为单位,每笔账单内的收费项目都十分清楚。操作简单,省去了手工制作账单的麻烦。制作好之后点击发布账单,就向家长发起了收款。
▼

账目清晰,对账准确
账单内容翔实清晰:账单名称,收费对象等明确可见,便于园所核对检查。
账单清楚显示实收费用,谁已缴费谁未缴费一目了然,每笔缴费有收款记录,避免手工记录出错的风险。
系统中还有线下缴费和退费等模块,园所可以手工录入线下现金收款,也可录入退费金额等,完善账目。

自动通知,一键催缴
账单发布之后,系统会通过手机短信和app推送通知家长缴费,每位家长都能及时收到提示,免除了园长通知家长的麻烦,也方便家长了解详情,减少家长疑惑。
系统提供欠费列表,不用再辛苦一个个核对谁还没交,欠缴用户直接显示。还支持一键催缴,针对待缴费的幼儿家长再次发起手机短信及app推送提醒。
账单发送三日后,若仍未收齐,系统会自动发送推送信息给待缴家长,提示家长及时缴费,园长省心省力。

移动办公,轻松查账
园长可以随时在智慧树app上查询目前的账单及收款情况,还能发起对欠缴项目的催缴。

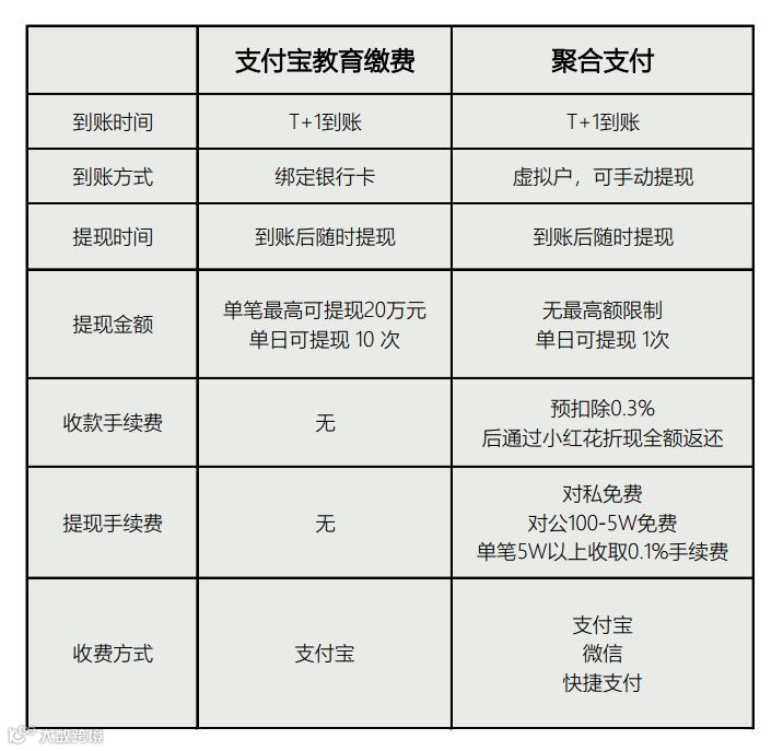
渠道多样,收款便捷
园所收费目前有两个渠道,支付宝教育缴费和聚合支付,园所可以按照需求自定义开通。可以两个渠道都开通哦~
▽开通方式▽
点击“申请开通”,按提示操作即可

