
近日,国家统计局发布《文化及相关产业分类(2018)》,这次的新标准根据国民经济行业分类,对《文化及相关产业分类(2012)》进行修订,将原来的大类由10个修订为9个、中类由50个修订为43个,小类由120个修订为146个。
2017年6月30日,新的《国民经济行业分类》正式颁布,8月29日国家统计局发文《关于执行新国民经济行业分类国家标准的通知》要求从2017年统计年报和2018年定期统计报表起统一使用新标准。作为派生产业统计分类标准,需要对《文化及相关产业分类(2012)》进行修订。这次修订为了适应当前我国互联网时代文化新业态不断涌现的新形势,满足文化体制改革和文化发展规划的需要,具体变化是:
(1)将“新闻服务”、“报纸信息服务”、“广播电视信息服务”和“互联网信息服务”4个中类合并为“新闻信息服务”大类。其中,“互联网信息服务”仅包括互联网搜索服务、互联网其他信息服务。
(2)将“出版服务”(不含报纸出版)、“广播影视节目制作”、“创作表演服务”、“数字内容服务”、“内容保存服务”、“工艺美术品制造”和“艺术陶瓷制造”7个中类合并为“内容创作生产”大类。其中,“内容保存服务”中类包括图书馆、档案馆、文物及非物质文化遗产保护、博物馆、烈士陵园、纪念馆等。
(3)保留原“文化创意和设计服务”大类,包含内容有所调整。把原“文化软件服务”中类的内容移至“内容创作生产”大类中,作为“数字内容服务”中类的一部分。该大类修订后包括“广告服务”和“设计服务”2个中类,名称修改为“创意设计服务”。
(4)将“出版物发行”、“广播电视节目传输”、“广播影视发行放映”、“艺术表演”、“艺术品拍卖及代理”和“工艺美术品销售”6个中类归入“文化传播渠道”大类;同时增加“互联网文化娱乐平台”中类,以反映新型传播渠道。
(5)新增“文化投资运营”大类,下设 “投资与资产管理”和“运营管理”2个中类。
(6)保留“文化休闲娱乐服务”大类,名称修改为“文化娱乐休闲服务”,包含内容有所调整。把摄影扩印服务移到“印刷复制服务”中类中,同时增加“休闲观光游览服务”中类。该大类修订后包括“娱乐服务”、“景区游览服务”和“休闲观光游览服务”3个中类。
(7)将“文化产品生产的辅助生产”大类名称改为“文化辅助生产和中介服务”,把“文化纸张制造”、“手工纸制造”、“油墨及类似产品制造”、“工艺美术颜料制造”和“文化用信息化学品制造”合并为“文化辅助用品制造”中类,将“笔的制造”和“墨水、墨汁制造”合并为“笔墨制造”中类并移至“文化消费终端生产”大类下。该大类修订后还包括“印刷复制服务”、“版权服务”、“会议展览服务”、“文化经纪代理服务”、“文化设备(用品)出租服务”和“文化科研培训服务”,共计7个中类。
(8)将原“文化用品的生产”和“文化专用设备的生产”两个大类修订为“文化装备生产”和“文化消费终端生产”两大类。修订后,“文化装备生产”大类包含“印刷设备制造”、“广播电视电影设备制造及销售”、“摄录设备制造及销售”、“演艺设备制造及销售”、“游乐游艺设备制造”和“乐器制造及销售”6个中类;“文化消费终端生产”包含“文具制造及销售”、“笔墨制造”、“玩具制造”、“节庆用品制造”、“信息服务终端制造及销售”5个中类。

国家统计局关于印发《文化及相关产业分类(2018)》的通知
国统字〔2018〕43号
各省、自治区、直辖市统计局,新疆生产建设兵团统计局,国家统计局各调查总队,国务院各有关部门:
《文化及相关产业分类(2018)》已经2018年3月16日国家统计局第5次常务会议审议通过,现印发给你们,请认真贯彻执行。
附件:1.文化及相关产业分类(2018)
2.《文化及相关产业分类(2018)》修订说明
3.《文化及相关产业分类》新旧对照表
国家统计局
2018年4月2日

附件1
文化及相关产业分类(2018)
一、分类目的和作用
(一)为深化文化体制改革和持续推进社会主义文化强国建设提供统计保障,建立科学可行的文化及相关产业统计制度,制定本分类。
(二)本分类为反映我国文化及相关产业生产活动提供标准分类依据,为文化及相关产业统计提供统一的定义和范围,为发展文化产业、推进社会主义文化繁荣兴盛提供统计服务。
二、分类定义和范围
(一)定义。
本分类规定的文化及相关产业是指为社会公众提供文化产品和文化相关产品的生产活动的集合。
(二)范围。
1.以文化为核心内容,为直接满足人们的精神需要而进行的创作、制造、传播、展示等文化产品(包括货物和服务)的生产活动。具体包括新闻信息服务、内容创作生产、创意设计服务、文化传播渠道、文化投资运营和文化娱乐休闲服务等活动。
2.为实现文化产品的生产活动所需的文化辅助生产和中介服务、文化装备生产和文化消费终端生产(包括制造和销售)等活动。
三、编制原则
(一)以《国民经济行业分类》为基础。
本分类以《国民经济行业分类》(GB/T 4754—2017)为基础,根据文化生产活动的特点,将行业分类中相关的类别重新组合,是《国民经济行业分类》的派生分类。
(二)兼顾文化管理需要和可操作性。
根据我国文化体制改革和发展的实际,本分类在考虑文化生产活动特点的同时,兼顾文化主管部门管理的需要;同时立足于现行统计制度和方法,充分考虑分类的可操作性。
(三)与国际分类标准相衔接。
本分类借鉴了联合国教科文组织的《文化统计框架—2009》的分类方法,在定义和覆盖范围上与其衔接。
四、结构和编码
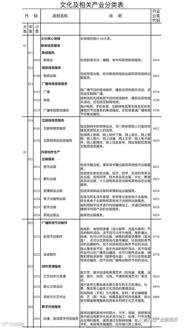
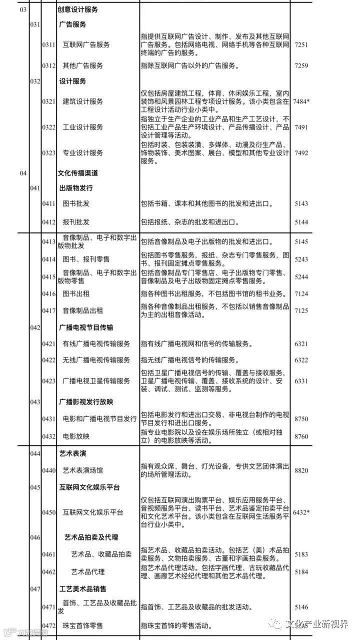
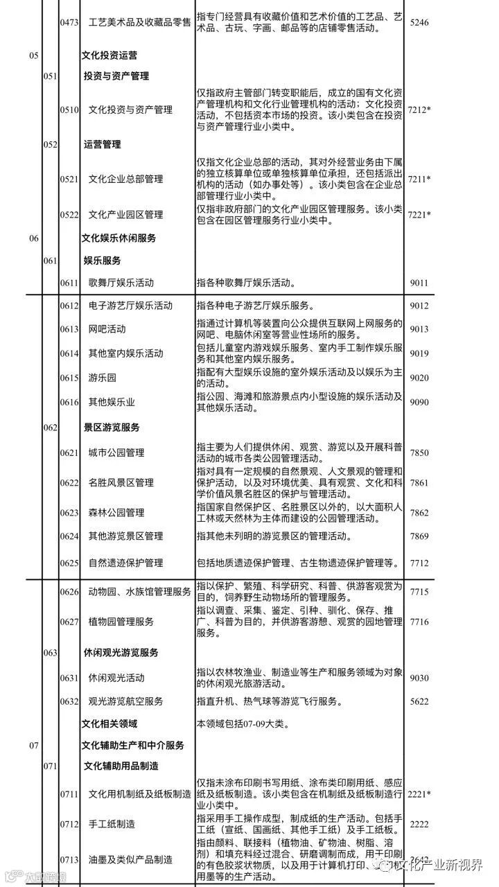
本分类采用线分类法和分层次编码方法,将文化及相关产业划分为三层,分别用阿拉伯数字编码表示。第一层为大类,用01-09数字表示,共有9个大类;第二层为中类,用3位数字表示,共有43个中类;第三层为小类,用4位数字表示,共有146个小类。
五、有关说明
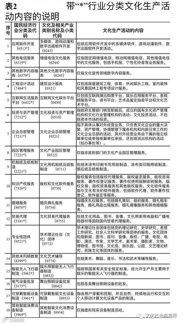
(一)本分类建立了与《国民经济行业分类》(GB/T 4754-2017)的对应关系。在本分类中,如国民经济某行业小类仅部分活动属于文化及相关产业,则在行业代码后加“*”做标识,并对属于文化生产活动的内容进行说明;如国民经济某行业小类全部纳入文化及相关产业,则小类类别名称与行业类别名称完全一致。
(二)本分类全部小类对应或包含在《国民经济行业分类》(GB/T 4754-2017)相应的行业小类中,具体范围和说明可参见《2017国民经济行业分类注释》。
(三)本分类01-06大类为文化核心领域,07-09大类为文化相关领域。
六、文化及相关产业分类表
表1:








附件2
《文化及相关产业分类(2018)》修订说明
一、修订的背景
目前执行的《文化及相关产业分类(2012)》是参考联合国教科文组织《文化统计框架—2009》,根据《国民经济行业分类》(GB/T 4754—2011)制订的。实施以来,以此分类为基础开展的统计工作为反映我国文化产业的发展状况,为文化体制改革和文化产业发展宏观决策提供了重要的基础信息。
随着互联网时代的到来,以“互联网+”为依托的文化新业态不断涌现并发展迅猛,日益成为文化产业新的增长点,理应把这些新业态及时纳入统计范围。2017年6月30日,新的《国民经济行业分类》(GB/T 4754—2017)正式颁布。8月29日,国家统计局发文《关于执行新国民经济行业分类国家标准的通知》(国统字〔2017〕142号),要求从2017年统计年报和2018年定期统计报表起统一使用新标准。作为派生产业统计分类标准,需要对《文化及相关产业分类(2012)》进行修订。
二、修订的主要内容
本次修订是在《文化及相关产业分类(2012)》基础上进行的,原有的定义、分类原则保持不变,新增加了符合文化及相关产业定义的活动小类,重点是调整了分类方法和类别结构。
(一)结构和编码调整情况。
本分类与《文化及相关产业分类(2012)》相比(详见附件3),大类由10个修订为9个、中类由50个修订为43个,小类由120个修订为146个(其中新增12个,因执行《国民经济行业分类》(GB/T 4754—2017)增加15个,删除1个)。其中,带“*”的小类由23个修订为18个(其中新增9个,因执行《国民经济行业分类》(GB/T 4754—2017)减少13个,删除1个)。
本分类新增加了分类编码,将文化及相关产业划分为三层,分别用阿拉伯数字编码表示。第一层为大类,用01-09数字表示,共有9个大类;第二层为中类,用3位数字表示,共有43个中类;第三层为小类,用4位数字表示,共有146个小类。编码规则参照《国民经济行业分类》(GB/T 4754—2017)。
(二)行业大类和中类调整情况。
为适应当前我国文化新业态不断涌现的新形势,满足文化体制改革和文化发展规划的需要,将原来的10个大类、50个中类调整为9个大类、43个中类,并设置了相应的类别名称。具体是:
(1)将“新闻服务”、“报纸信息服务”、“广播电视信息服务”和“互联网信息服务”4个中类合并为“新闻信息服务”大类。其中,“互联网信息服务”仅包括互联网搜索服务、互联网其他信息服务。
(2)将“出版服务”(不含报纸出版)、“广播影视节目制作”、“创作表演服务”、“数字内容服务”、“内容保存服务”、“工艺美术品制造”和“艺术陶瓷制造”7个中类合并为“内容创作生产”大类。其中,“内容保存服务”中类包括图书馆、档案馆、文物及非物质文化遗产保护、博物馆、烈士陵园、纪念馆等。
(3)保留原“文化创意和设计服务”大类,包含内容有所调整。把原“文化软件服务”中类的内容移至“内容创作生产”大类中,作为“数字内容服务”中类的一部分。该大类修订后包括“广告服务”和“设计服务”2个中类,名称修改为“创意设计服务”。
(4)将“出版物发行”、“广播电视节目传输”、“广播影视发行放映”、“艺术表演”、“艺术品拍卖及代理”和“工艺美术品销售”6个中类归入“文化传播渠道”大类;同时增加“互联网文化娱乐平台”中类,以反映新型传播渠道。
(5)新增“文化投资运营”大类,下设 “投资与资产管理”和“运营管理”2个中类。
(6)保留“文化休闲娱乐服务”大类,名称修改为“文化娱乐休闲服务”,包含内容有所调整。把摄影扩印服务移到“印刷复制服务”中类中,同时增加“休闲观光游览服务”中类。该大类修订后包括“娱乐服务”、“景区游览服务”和“休闲观光游览服务”3个中类。
(7)将“文化产品生产的辅助生产”大类名称改为“文化辅助生产和中介服务”,把“文化纸张制造”、“手工纸制造”、“油墨及类似产品制造”、“工艺美术颜料制造”和“文化用信息化学品制造”合并为“文化辅助用品制造”中类,将“笔的制造”和“墨水、墨汁制造”合并为“笔墨制造”中类并移至“文化消费终端生产”大类下。该大类修订后还包括“印刷复制服务”、“版权服务”、“会议展览服务”、“文化经纪代理服务”、“文化设备(用品)出租服务”和“文化科研培训服务”,共计7个中类。
(8)将原“文化用品的生产”和“文化专用设备的生产”两个大类修订为“文化装备生产”和“文化消费终端生产”两大类。修订后,“文化装备生产”大类包含“印刷设备制造”、“广播电视电影设备制造及销售”、“摄录设备制造及销售”、“演艺设备制造及销售”、“游乐游艺设备制造”和“乐器制造及销售”6个中类;“文化消费终端生产”包含“文具制造及销售”、“笔墨制造”、“玩具制造”、“节庆用品制造”、“信息服务终端制造及销售”5个中类。
(三)行业小类调整情况。
1.拆分。
新《国民经济行业分类》为体现当前新产业新业态新模式的发展状况,对部分行业小类进行了细化和拆分,据此情况,本分类增加了15个行业小类,名称及对应的新《国民经济行业分类》代码分别是:广播电视集成播控(8740)、互联网其他信息服务(6429)、数字出版(8626)、互联网游戏服务(6422)、其他文化数字内容服务(6579*)、园艺陶瓷制造(3076)、其他广告服务(7259)、工业设计服务(7491)、森林公园管理(7862)、其他游览景区管理(7869)、休闲观光活动(9030)、广播电视专用配件制造(3933)、专业音响设备制造(3934)、票务代理服务(7298)和乐器批发(5147)。
2.新增。
依据新《国民经济行业分类》,本次修订新增加了符合文化及相关产业定义的12个行业小类,名称及对应的代码分别是:互联网文化娱乐平台(6432*)、文化投资与资产管理(7212*)、文化企业总部管理(7211*)、文化产业园区管理(7221*)、自然遗迹保护管理(7712)、观光游览航空服务(5622)、艺术品代理(5184)、婚庆典礼服务(8070*)、文化用品设备出租(7123)、娱乐用智能无人飞行器制造(3963*)、可穿戴智能文化设备制造(3961*)和其他智能文化消费设备制造(3969*)。
3.更名。
依据新《国民经济行业分类》,本次修订更名了7个行业小类,名称及对应的代码分别是:影视节目制作(8730)、群众文体活动(8870)、其他工艺美术及礼仪用品制造(2439)、音像制品、电子和数字出版物零售(5244)、音像制品、电子和数字出版物批发(5145)、电影和广播电视节目发行(8750)、城市公园管理(7850)。
4.内容变更。
依据新《国民经济行业分类》中部分行业小类调整变动情况,本分类中共有5个行业小类内容发生变更,名称及对应的代码分别是:广播(8710)、电视(8720)、其他出版业(8629)和其他娱乐业(9090)、其他文化用品批发(5149)。
5.删除。
本次修订删除了原分类中的电子快译通、电子记事本、电子词典1个行业小类,对应旧《国民经济行业分类》的行业名称和代码是其他电子设备制造(3990)。
(四)带*标识小类调整情况。
1.取消。
本次修订共取消13个行业小类的*标识,分别是《文化及相关产业分类(2012)》中的数字内容服务、园林陈设艺术及其他陶瓷制品制造、卫星传输服务、野生动物保护、野生植物保护、颜料制造、信息化学品制造、拍卖、其他未列明商务服务业、娱乐及体育设备出租、通讯及广播电视设备批发、照明灯具制造和家用电器批发等。
2.新增。
本次修订共新增了9个小类的*标识,名称及对应的新《国民经济行业分类》代码分别是:其他文化数字内容服务(6579*)、互联网文化娱乐平台(6432*)、文化投资与资产管理(7212*)、文化企业总部管理(7211*)、文化产业园区管理(7221*)、婚庆典礼服务(8070*)、娱乐用智能无人飞行器制造(3963*)、可穿戴智能文化设备制造(3961*)和其他智能文化消费设备制造(3969*)。
3.删除。
本次修订删除1个行业小类,其对应的电子快译通、电子记事本、电子词典的*标识也就自动删除。
三、补充说明
(一)关于保留三个产业类别划分的说明。
在《文化及相关产业分类(2012)》实施后,我们曾把全部分类内容进一步组合成文化制造业、文化批发和零售业、文化服务业,从产业链条的生产、流通和服务等环节来反映文化建设和文化体制改革情况。为保持已有统计数据的连贯性,本次修订后将继续保留三个产业类别的划分。对应本分类,这三个产业类别包含的行业小类详见附表(附后)。
(二)关于新增分类内容处理原则的说明。
为确保本分类的文化特征,本次修订对新增分类内容继续坚持如下处理原则:凡属于农业、采矿、建筑施工、行政管理、体育、自然科学研究、国民教育、餐饮、金融、修理等生产活动和宗教活动均不纳入分类;对于虽有部分活动与文化有关但已形成自身完整体系的生产活动不予纳入。
附表:
文化及相关产业的产业类别划分



来源:国家统计局


