
通用航空 从此精彩!
9月6日,临云行小编获悉,银川市发展和改革委员会近日印发《银川市通航产业发展规划(2018-2030年)》(以下简称《规划》),确定了银川市通用航空产业发展定位和发展目标,积极构建“一核一心一带多点”的银川通航产业空间布局。
《规划》明确,到2030年,通用航空保障能力要满足全市通航产业发展需要,建成布局合理、功能完善、层次分明、安全高效的通用机场体系;建成通用航空制造产业集群,通航制造社会经济效益持续提升,形成具有强辐射能力的区域主导产业,年组装制造能力超过100架;通用航空飞行总量达到5万小时左右,机队规模超过100架,服务能力与服务质量、产业发展相匹配;通航产业直接产值超过20亿元,带动产值超过200亿元。
以下为摘录的重要内容:
《银川市通航产业发展规划(2018-2030年)》
一、总体思路
(一)发展定位
1、一流国家级通航产业综合示范区:积极示范“内部 统筹办理+外部全面合作”通用机场建设、“线路开发设计+ 品牌服务注重”航空旅游发展、“一市两场”协同管理、“医 院基地+商业保险”航空医疗救护发展、“互联网+通用航空” 智能化发展等,在基础设施建设、特色产业运营、空域开放 管理、军民融合发展等方面具有全国示范效应,在西北地区 处于领先水平。
2、西北通用航空消费中心区:努力打造通用航空服务 产业基地、应急救援中心、组装制造基地等,积极开发丰富的通用航空消费业态,能够为广大消费者提供便捷化、个性 化、多样化、特色化的航空旅游、航空运动、短途运输、医 疗救护、会展贸易、通航租赁等产品,与周边省区的通用航 空消费形成协同互补的发展格局,对周边省区具有较强的消费集聚功能,成为西北地区的通用航空消费高地。
3、西北通用航空运营保障基地:加快通用机场布局建设,优化飞行保障体系,提升通用航空运行管理、空域协同、地面保障及安全监管等能力,为西北地区通用航空飞行提供 必要的通信、导航、监视、气象、维修、航油、航材、停场、 托管等保障服务,努力建设成为西北地区规模较大、专业齐全的通用航空运营保障基地。
(二)发展目标
1、基础保障能力增强
到 2022 年,完善月牙湖通用机场现有基础设施,建成油料及维修等功能齐全的服务保障基地;“三区两县一市” 临时起降点建设加快推进,保障能力进一步提升;到 2030 年,通用航空保障能力满足全市通航产业发展需要,建成布 局合理、功能完善、层次分明、安全高效的通用机场体系。
2、通航制造规模壮大
到 2022 年,通用航空器组装生产规模大幅提升,年组 装制造能力2超过 40 架,保障设备及零部件制造处于较高水平;到 2030 年,建成通用航空制造产业集群,通航制造社 会经济效益持续提升,形成具有强辐射能力的区域主导产业, 年组装制造能力超过 100 架。
3、服务能力大幅提升
到 2022 年,通用航空飞行总量达到 1 万小时左右,机队规模为 30 架,培育 1-3 家骨干通航企业;到 2030 年,通用航空飞行总量达到 5 万小时左右,机队规模超过 100 架,服务能力与服务质量、产业发展相匹配。
4、经济社会效益增强
到 2022 年,通航产业直接产值3超过 5 亿元,带动产值4 超过 50 亿元;到 2030 年,通航产业直接产值超过 20 亿元, 带动产值超过 200 亿元。
二、产业布局
立足自治区“一带三区、一主两副”空间布局,围绕银 川“两带两轴、三心多组团”发展格局,积极构建“一核一 心一带多点”的银川通航产业空间布局:以月牙湖通用机场 及通航产业园为核心的通航产业发展基地,以河东国际机场 为中心的通用航空载客类运营服务中心,以沿黄河区域、滨 河新区及综合保税区构成的通用航空现代服务业经济带,借助灵武临港产业园地理位置优势,以“三区两县一市”城市 应急网络和阅海湾航空体验中心建设等为支点,有效辐射 “银川都市圈”、全区及周边省市。
(一)“一核”
月牙湖通用机场/通航产业园:通航产业核心区。结合 银川市城乡规划,在月牙湖通用机场和通航产业园所在区域 实现依托特色资源形成的主题新镇定位,以通用机场和通航 产业园为核心发展以通用航空为主题的特色新镇。
将月牙湖通用机场及通航产业园建设发展成为通航综 合服务基地,引领全区通航产业发展并有效辐射周边省市, 引导通航企业快速聚集,促使通航产业快速发展壮大。
依托月牙湖通用机场建设银川市航空应急救援基地,开展包括航空医疗救护、抢险救灾、紧急救援、应急物资运输等方面的城市应急救援服务。
依托通航产业园,发展以航空旅游、航空运动、飞行培训、航空会展等为主的消费性产业。
借助月牙湖通用机场为通航产业提供基础设施保障,适时拓展以小型通用航空器组装、保障设备、零部件制造为主的通用航空装备制造业。
(二)“一心”
河东机场:通用航空载客类运营服务中心。以河东机场为依托,针对中卫、固原、盐池等区内市县以及阿拉善、鄂尔多斯、西安、榆林、延安、兰州、西宁等区外城市进行短途运输网络建设,开展通航短途客运等业务。
河东机场作为宁夏及西北地区重要的公务航空保障基地,为公务机及私人飞机提供停机、地面管理、加油、机组 航务等保障服务,为全区经济发展、招商引资提供商务航空保障。
以河东机场货运及银川物流产业为基础,依托机场航空 口岸和银川综合保税区的政策平台/物流设施等优势适时开展保税物流业务、通用航空器引进和技术交流,充分调动全区物流资源,适时拓展针对周边地区短途航空物流业,实现覆盖周边省市并辐射西北地区。
(三)“一带”
沿黄河区域、滨河新区及综合保税区:通用航空现代服 务业经济带。在沿黄通航服务业经济带中形成通用航空会展 和商贸交流中心,开展航空贸易、融资租赁和文化推广活动, 为国内外通航协会、企业和俱乐部提供沟通交流平台。
借助银川滨河新区“产城一体”、“全域旅游”、集聚 现代产业、统筹城乡发展等全新城市建设的契机,以沿黄经 济区等战略实施为机遇,规划建设集金融、航空物流港、电子商务园区、现代商业区、生活城“五位一体”的现代空港 新都会,形成连接月牙湖通用机场(通航产业园)与河东机 场之间的通用航空现代服务业经济带。
依托综合保税区,统筹建设航空产业园,大力发展飞机拆解、零部件交易、整机展示,建立通用航空展示窗口和交易通道,注重产业发展经验的交流推广。
(四)“多点”
1、发展通用航空总部经济和金融业务。依托银川丝路经济园、银川阅海湾中央商务区聚览总部经济重要载体的基 本定位,配合其打造以企业集团总部或区域性总部基地的目 标,发展西北通用航空总部经济,吸引一流通用航空企业入驻,带动通航产业整体发展;借助商务区内金融、投资、保险、法律、信息、文化创意、广告中介等现代服务业资源,开展通用航空产业基金、通用飞机融资租赁以及通用航空保险等业务;加快在商务区内建设航空博物馆、航空科普教育基地等,创新提升通航产业科普活力。努力将银川丝路经济园、银川阅海湾中央商务区打造成为通用航空发展的重要总部基地和金融支持中心。
2、培育航空旅游。充分开发银川自身丰富旅游资源, 并有效利用石嘴山、固原、阿拉善、延安等周边城市的重要 旅游景点,以贺兰山、黄河、沙湖、黄沙古渡、花博园、阅 海湾等著名景点为重要区域,在阅海湾中央商务区水上公园、 金凤区元宝湖、花博园、贺兰县洪广镇通航产业园等建设临时起降点,在完善相关地面保障设施的基础上大力开展航空 旅游体验项目,协同发展水路两栖通航旅游业,加快构建覆 盖区域重要旅游资源的航空旅游网络。
3、开展通航新材料研发和能源供应。统筹规划宁东新 区与吴忠市通航产业发展及基础保障设施建设,借助区域能 源、新材料等产业基础,布局发展以航空新材料研发、航空 能源供应等为主的配套产业支点,助力银川通航产业实现全面发展。
4、拓展航空保障业务。充分发挥银川综合保税区地理 位置优势,积极发展覆盖运输航空和通用航空的基础服务产业,为全区及周边机场提供包括航空广告、航空食品、飞行 服务保障、航空物流支持等航空保障服务,形成业务全、辐射广、服务优的航空保障基地,满足全区航空产业发展需求。
5、发展航空农林作业。依托贺兰县洪广镇通航产业园, 积极推广航空农林作业,不断引导粮食、蔬菜等规模经营主 体使用通用航空器/无人机开展病虫害防治,满足现代化农林作业需求。
6、合理布局“三区两县一市”航空医疗救护网络。依 托通用机场,加快建立覆盖“三区两县一市”、“银川都市 圈”的高效航空医疗救护网络,在医院、广场、商务等人员 密集区域率先布局航空医疗救护直升机停机坪(临时起降 点),进一步在银川市域范围内统筹规划建设,形成功能完 备、系统覆盖的城市应急救护网络:
在宁夏回族自治区人民医院和宁夏医科大学总医院内 建设 A3 类直升机停机坪,不满足条件的利用现有停车场等 空地划设满足医疗直升机起降的场地并设置明显标识,服务全市及周边地区。
在金凤区会展中心区域建设 A3 类直升机停机坪,保障行政中心的医疗救护需求,支撑艾依河滨水景观公园开展航 空旅游等通航消费类运营,配合现代服务业和文化旅游业发展,助力居住和生态环境建设。
在阅海湾中央商务区建设 A3 类直升机停机坪,完善商 15务区航空医疗救护设施建设。
在西夏中心区高教片区建设 A3 类直升机停机坪,对接全市航空医疗救护网络建设,重点服务西夏区的航空医疗救护、空中巡查等需求。
除布局以上直升机停机坪外,在市域内重要旅游景点、 大型公园、应急避难场所等布局通用航空临时起降点,形成 以月牙湖通用机场/通航产业园为核心、覆盖“银川都市圈” 的通用机场网络。
银川市域内通用航空基础设施网络的建设和使用应与盐池(已建成)及红寺堡、同心、隆德(2020年建成)等周边通用机场串联成网络体系,满足通航企业运营及城市应急 救援需要,提高通用航空基础设施的使用频率,充分发挥其 社会和经济价值。
三、产业重点
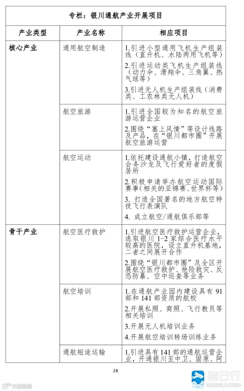
着力构建“3+3+3”通航产业发展体系:3 个核心产业即通用航空制造、航空旅游、航空运动;3 个骨干产业即航空 医疗救护、航空培训、通航短途运输;3 个协同产业即通航 维修保障、航空会展贸易、通用航空租赁。
(一)核心产业
1、通用航空制造
通用航空整机组装制造。依托通航产业园,修建通用航空研发制造维修基地,带动园区其他制造项目入驻,打造西 北地区通用航空研发制造基地及通用航空器、保障设备、零 部件出口贸易平台。加强与相关公司的合作,加快通用航空 器的组装制造。重点引进国内外轻型飞机、航空运动飞行器、 新能源飞机等组装生产线,加快占据轻型及航空运动飞机等 市场。通过整机制造研发能力的提升,不断加强通用航空保 障设备及相关零部件的研发能力,形成通用航空机载设备、 航空仪器仪表、新材料、新工艺、维修检查、机翼、尾翼、 内饰等方面的自主研发能力。
无人机生产制造。积极引进固定翼机型、多旋翼机型等组装生产线,生产制造工农林类、消费类无人机等多类型产品,重点培育无人机在农林渔牧、环保监测、影视传媒、商业航拍、现代物流和智慧城市、智能交通、公共安全等领域的应用。依托银川综合保税区的政策平台,促使无人机产品进入国际市场。
通用航空保障设备制造。以银川通用航空产业园、滨河新区、综合保税区、经济技术开发区为依托,开展通用航空器零部件转包生产制造等业务。重点发展航空仪器仪表、精密航空轴承、航空新材料等通用航空机载设备及非关键零部件等。视情发展通信设备、导航设备、监控设备等通用航空基础保障设备,打造西北地区通用航空保障设备及零部件出口基地。
2、航空旅游
银川市域航空旅游。以银川市加快发展全域旅游为契机, 充分利用黄河、黄沙古渡、阅海湾、花博园等旅游资源,积 极开发连接旅游景区、运动基地、特色小镇的航空旅游线路, 不断开展精品航空旅游项目;以月牙湖通用机场为中心,综 合利用阅海公园水域开展水上飞机空中旅游业务运营等,全 力打造银川“塞上风情”航空旅游品牌。
“银川都市圈”航空旅游。贯彻落实自治区第十二次党 代会关于“大力推进银川都市圈建设,发挥银川首府城市的 辐射带动作用”的精神,积极推动银川、石嘴山、吴忠以及 宁东等城市航空旅游一体化发展,充分串联利用都市圈中的 沙湖、黄河、贺兰山、地质公园、草原、阅海湾等资源,采 用“线路开发设计+品牌服务注重”的新模式,以月牙湖通 用机场为中心,开发“银川-石嘴山-吴忠-宁东”之间的区 域性、多层次航空旅游产品,努力形成都市圈组合品牌效应
全区及周边航空旅游。在结合宁夏国家级全域旅游示范区建设的基础上,还可充分利用自治区及丝绸之路旅游城市联盟中的优秀旅游资源,协调、制订城市旅游发展策略,共同打造银川与其他城市间的精品航空旅游线路,相互宣传航空旅游产品,不断完善畅通的联盟旅游交通体系,打造丝绸之路国际城市旅游品牌形象,发挥银川作为全区全域航空旅游集散中心和服务中心的职能,为全区全域航空旅游提供重要支撑,努力创造航空旅游品牌集聚效应。
3、航空运动
开展形式多样的航空体验运动。依托月牙湖通用机场及 通航产业园,建设以航空运动为主的航空运动产业园区,探 索建设航空小镇或通用航空主题公园,打造航空会务沙龙及 飞行爱好者的度假居所。加强与国家体育总局航空运动中心 的合作,努力促使月牙湖通用机场成为我国航空体育运动会 的举办地之一。充分培育航空运动文化,通过举办通用航空 运动展览及航空运动文化旅游节等,开展动力伞、滑翔伞、 三角翼、热气球、水上风筝、轻型运动飞机等飞行表演,举 办通用航空器、航空运动设备、机器人以及科技创新设计成 果展览等,积极打造我国航空运动重点城市。
打造“塞上航空运动名城”。通过举办银川通用航空运动旅游节,大力推广航空运动,扩大银川的综合影响力,吸引国内外航空运动爱好者。打造全国著名的地方特技飞行表演队,代表国家、政府及企业参加国内外不同级别的通用航空会展、商业表演及赛事活动等。举办通用航空产业发展论坛和交流会,汇集行业内领先的学术思想成果,为银川通用航空运动迈向更高水平提供理论支撑。举办国际通用航空运动赛事,提升通用航空运动的国际交流水平,扩大通用航空运动的国际影响力,将银川打造成为我国“塞上航空运动名城”。
(二)骨干产业
1、航空医疗救护
完善基础设施建设。以通航产业园为中心,依托月牙湖 通用机场建设全市航空医疗救护基地,加快建立陆空一体化 医疗救护系统。在市域内的大型医院、百米以上高楼、重要 旅游景点等建设航空医疗救护临时起降点,并借助学校操场、 体育场等开阔地带,在以银川为核心、半径为 200 公里的范 围内,主要使用直升机开展航空医疗救护,逐步形成辐射“三 区两县一市”、“银川都市圈”以及部分周边区域的航空医疗救护网络。
示范“医院基地+商业保险”发展模式。由政府主导, 探索设立航空医疗救护专项基金,充分利用银川区域性综合 集聚医疗资源(医院、楼顶直升机停机坪等),将直升机基 地设在医院,围绕其开展航空医疗救护业务。由具备资质的 通用航空企业与医院签订合作协议或医院自身购买通用航 空器开展航空医疗救护。通用航空企业与医院签订救护合作协议的、医院委托通用航空器代管的,应按照协议开展运营。
开展相关业务。积极开展航空医疗救护、抢险救灾、反恐防暴、空中巡查、消防灭火等业务,使银川地域范围内发 生的意外伤害、地质灾害等紧急事件,均能在 60 分钟内得到航空医疗救护服务。
采取政府采购、社会保险与个人收费等相结合的方式,鼓励社会力量投资航空医疗救护业务,积极参与银川城市管理、应急保障等,加快推动金融、保险等产业与航空医疗救护融合发展。
充分协调银川警用航空,加快组建银川市人民政府应急管理救援飞行队,在常态时期开展空中侦察、监控警戒、治安巡逻、刑侦破案、重大活动安保、铲毒禁毒、交通疏导,协助有关部门开展城市规划、安全监督、环境监测等执法工作。在非常态时期负责处置大规模群体性事件中对抗性强的暴乱、骚乱、大规模流氓滋扰等重大治安事件的空中监视、支援等工作。
实现通用航空应急演练的常态化,实现资源优化配置,最大化提高公共财政效率,提升通用航空医疗救护能力。
推进市场化能力建设。充分激发通航企业在航空医疗救护领域的主体性作用,积极推动社会各方(医疗机构、保险业、红十字会、基金会等)共同开发航空医疗救护市场,加快开发航空医疗救护保险产品,不断落实政府购买服务,切实降低运营企业经营成本等,形成“政府支持、通航企业运营、保险业及医疗机构等参与”的发展格局。
以通航企业的航空救护队伍为主导力量,协调银川武警直升机大队,合理进行通用航空器、专业人员、医疗等资源的优化配置,建立整合协调、规范有序的应对机制,形成空中救援的“合力”。
2、航空培训
开展商业培训。构建层次合理、范围较广的业务培训体系,以直升机和固定翼培训相结合,以大力培养通用航空私照、商照、飞行教员等为主营业务,兼顾运输航空飞行员培训。协同开展机务维修、空管、运营、安全等方面的专业人员培训,适时开展超轻型飞机、滑翔伞、热气球等特殊航空
器适航证的私人驾驶执照培训,为通航企业发展提供飞行培训或教学训练服务。
注重自主培养。推动在银川成立本地通用航空飞行培训学院,开展私照、商照、运动类航空器执照等培训业务,逐步辐射西北地区。在银川大专院校中开设通用航空类专业,面向通航经济管理、市场营销、机场运行与现场管理、航空安全等领域重点开展高层次技术和管理人才培养。充分发挥银川职业教育优势,鼓励飞行培训机构、飞机维修培训机构等与银川教育机构合作,成立航空(通用航空)中职或职业技术学院,解决银川当地教育和就业问题。
加强协调合作。加快引进国内外知名培训学校,鼓励社 会资本承办飞行培训学校,积极与中国民用航空飞行学院等 专业培训机构进行合作,重点培养飞行、运营、机务维修、 安全等方面的专业技术人员。积极融入区内(中卫、固原)、区外(内蒙古、甘肃、陕西)等机场之间的飞行培训体系, 努力形成转场条件,积极申请国家飞行员培训和考核基地。 加强与国际知名培训机构的合作,推进与商务、交通、会展、 旅游、健康等其他行业的融合发展,为培训学员提供全方位服务。
3、通航短途运输
(1)客运方面 优化航线网络。
加快开辟银川至中卫、固原的区内短途运输线路以及银川至阿拉善、乌海、巴彦淖尔、包头、鄂尔 多斯、呼和浩特、榆林、延安、吕梁等 500 公里范围内的城 市短途运输线路,对河东国际机场的客运航线进行针对性增 补。通过不断完善宁夏(银川)民航网络,将通航短途运输 建设成为银川综合交通运输体系的重要组成部分。
创新业务运营。坚持“民生公益性”先行的总体发展思路,通过对国产航空器引进、航班航线开辟等方面进行政策扶持,吸引社会资本共同参与,切实降低运营企业的成本及票价,努力形成“飞得到、坐得起”的发展格局。积极探索由银川市政府、民营资本、航空公司等共同组建多元主体合资企业,加大市场培育力度,提高运营企业的积极性,鼓励企业开展通用航空短途运输业务,带动银川通用航空装备制造业发展。
开展常态化运输。充分发挥通用航空“小机型、小航线、 23小航程”的特点,提供多样化机型服务,提高航班频率,努力获取河东国际机场客运难以到达区域的市场,大力开展休 闲旅游、羊绒、健康等区域贸易,带动周边重要城市的人流、 物流、资金流等向银川聚集。
(2)货运方面
发展通航保税物流。充分发挥银川作为西北地区重要商贸城市拥有的金融、运输、商品集聚等优势,在通航产业园
建设航空物流中心。
与河东机场货运以及综合保税区相结合,根据未来产业发展需要、区内及周边地区市场需求,充分发挥银川综合保税区的政策平台和设施优势,逐步开展航空运输业务。
开展针对兰州、阿拉善、鄂尔多斯、西安、榆林等地的 短途货运、快递、邮件运输等,逐步形成以银川为中心、辐 射半径为 500 公里的航空物流服务圈,实现小飞机物流及快 件的快速送达,不断强化对运输航空货运的补充,推动银川构建现代物流体系。
(三)协同产业
1、通航维修保障
开展通用航空维修。加快推进西北地区通航飞机交付与维修中心项目的落地,积极开展本地生产的、运动类小型飞机等通用航空器维修保养。采取合资、合作、独资等投资形式,积极引进业务资质符合《民用航空器维修单位合格审定规定》及《质量管理体系要求》的企业,发展整机修理、发动机维修、航空器部件修理等,并适时开展飞机拆解业务,吸引西北通用航空维修向银川集中。
开展通用航空服务保障。大力发展通用航空器托管业务,为通航企业及顾客提供优质的通用航空器(直升机、公务机等)托管运营服务,包括飞行计划报批、机组人员配置、定检维护、航材管理、安全管理及代理经营等专业服务。借助银川能源、新材料产业基础,积极发展航空能源供应、航空新材料研发等配套产业。
2、航空会展贸易
开展通用航空制造贸易。开展通用飞机组装、装备、公务机装饰、托管、保养、租赁及销售等业务,促进通用航空器与零部件转口、转运等业务的开展,努力打造通用航空产业集聚区。加快在通航产业园建设通航研发制造维修基地,协同开展通用航空机载设备及非关键零部件、通用航空保障设备的贸易,不断扩大通用航空的交易规模,将银川打造成为西北小飞机制造交付重点城市之一。
发展通航现代服务贸易。建设优良的通用航空中介服务产业中心,提供购机咨询、代理、交易手续代办等一条龙服务,实现通航运营、组装制造、服务保障和消费者之间的无缝对接。促进通用航空配套服务业的集聚,大力发展法律、贷款、金融、保险等业务,将银川打造成为通航现代服务重要保障城市。
举办通用航空会展。依托通用航空运动节等,构建国际一流的学术、技术交流与合作平台,加快通用航空文化展览馆的建设,打造通用航空展示宣传与交流平台,举办通用航空博览会等大型会展,积极开展银川自产航空器、国内外轻型飞机、航空运动飞行器等通用航空器展销,协同带动通用航空保障设备及非关键零部件的展示交易等。
3、通用航空租赁
开展航空租赁业务。鼓励金融机构和社会资本以直接投资、金融租赁、风险投资、资产证券化等方式,积极参与银川通用航空租赁市场建设。
依托银行、信托、保险、证券、基金等金融渠道和产品平台,培育具有较强竞争力的通用航空器投资、租赁企业,并统一外资融资租赁企业准入标准、审批流程和事中事后监管等。
“十三五”期间大力发展通用航空租赁、保险、风险投 资等业务;中长期,利用综合保税区有关租赁、离岸服务等 方面的优惠政策,积极发展通用航空器 SPV(单机模式)租 赁、保税租赁、离岸租赁、出口租赁、联合租赁、资产包转让租赁等业务。
搭建航空租赁贸易平台。推动通用航空金融服务保障体系建设,降低通航产业“门槛”和投资、运营风险,为通航用户和通航企业提供全方位的金融、贷款、担保服务,提升 通航的规模效益和服务贡献能力。积极争取人民币跨境结算, 在综合保税区内允许符合条件的融资租赁收取外币租金、允 许租赁公司在境外开立人民币账户用于跨境人民币租赁业 务及一定限额内的人民币资金自由划转等,为银川通用航空 租赁产业的发展开拓新的市场空间。
促进航空租赁合作。持续推动通用航空租赁与通航装备制造的合作,促进银川通用航空器的制造及销售,解决制造企业的销售应收款风险和流动资金短缺、运营企业通用航空器缺乏等难题。结合综合保税区航空产业园建设,联动发展航空物流、通用航空金融及中介服务等产业,强化银川通航
产业链。
创新发展观念,使用“互联网+”等新工具,拓展业务 新渠道,坚持融资与融物结合,加快发展通用航空器、保障 设备、非关键零部件等领域的租赁业务,鼓励通过租赁推动 装备“走出去”和进行国际产能合作。
为有效促进“3+3+3”通航产业体系加快构成,应选取相应的产业项目作为重要支撑。
四、保障措施
(一)创新体制机制
建立全市通航产业发展联席会议制度,形成常态工作机 制,准确掌握产业发展动态,组织制定并实施相关技术标准、 配套优惠政策、管理制度及监管措施、保障方案等,解决通 航产业园区重点项目的用地、建设等问题,开展通航产业政 策信息沟通、重大项目发布对接、招商引资等工作;建立通航产业综合示范区考核、通报及动态调整机制,统筹协调示范区的建设工作,制定相关产业实施方案,督促各部门分工落实,开展建设进度和成效的跟踪和评估等。
(二)加强组织保障
开展通用航空产业综合示范区建设;建立与军方的良好 沟通机制,不断简化低空空域审批流程;建立西北地区通航 产业合作对话机制,加强在产业、空间、安全等方面的合作,促进区域通航产业协调发展;支持组建通用航空协会,加快成立“通用航空旅游协会”、“通用航空运动协会”、“通 用航空教育培训协会”等行业协会。
(三)推进空域开放
建立全市军民航联席会议制度,解决通航产业发展中的低空空域协调、军民融合等问题;争取国家支持,在银川地 区试点 3000 米以下监视空域和报告空域无缝衔接、便捷使用,实现管制空域、监视空域和报告空域的分类管理,合理 划设低空目视飞行航线,方便通用航空器快捷机动飞行;争 取军民航管理部门支持,加强飞行安全监管体系建设,简化 飞行任务审批,归口统一办理飞行计划申请,为落实空域分类管理目标、优化飞行服务提供支撑。
(四)强化招商引资
优化投资发展环境,加大出台政策的宣传力度,及时发布促进通航产业发展的优惠政策。支持符合条件的投资项目设立保税仓,降低投资方的经营成本等。加快筛选出符合银川通航发展实际、有较高合作意愿的通航企业,积极引入通用航空旅游、医疗救护、飞行培训、装备制造、航空运动会展等知名国内外企业,建立近五年可具体实施、科学合理的项目库,加快推进项目落地。
(五)加大政策扶持
加大对通航产业的资金/财税扶持,制定入园(通航产 业园)企业的优惠政策,明确入园企业投资、基建、销售等 优惠标准;加大对通航产业的金融支持,利用财政贴息等方 式,引导金融机构加大对通航产业的信贷支持,鼓励企业以 多种方式开展通航产品融资租赁服务;加强在行政审批的支持,在通航企业引进方面,实行跟踪服务制和限时办结制, 全程协助入园企业办理各项审批手续等。在通用机场建设、 通用航空飞行等审批方面提供相关支持;加强土地支持,对符合国家产业政策和土地规划的项目,在土地利用年度计划 指标上予以倾斜,支持通用航空新业态发展。
(六)加快人才培养
建立“自主培养与对外引进相结合”的人力资源培养体 系,形成与飞行培训学院、大专院校长期共同合作培养机制, 采取产教融合、校企合作等方式,大力促进通用航空职业教 育与培训。将飞行员、高级飞行教员(理论+实操)、制造 专业人员、高级管理人员、机务人员等争取纳入《宁夏回族 自治区支持企业引进和培养人才暂行办法》及《银川市引进高层次人才暂行办法》。推进通航产业基金向人才引进和培训进行适度倾斜,在薪酬、住房、保险、子女教育等方面进行扶持,鼓励通航企业、大专院校对通航管理和专业技术人才进行培训。
(七)培育通航文化
积极采用文化宣传的方式,加大对银川通用航空发展的宣传力度,借助传统媒体及移动互联网等新兴媒体进行专题推广介绍,普及通用航空知识,提高社会的普遍认知度。注重结合实践体验的方式,建设通用航空体验馆、展览馆等文化基础设施,举办通用航空运动会展、论坛等,大力营造通用航空发展氛围,提高社会公众参与度。

点击阅读原文查看下载
《银川市通航产业发展规划(2018-2030)》
原件
打个广告...
临云行·通航黄页1.0版内测上线啦!
精彩推荐
编辑:小云
「临云行」
官网:www.lyunx.com
投稿邮箱:tougao@lyunx.com
↓点击阅读原文查看更多通航资讯


