卫星频率轨道资源是卫星系统建设不可或缺的基础性资源,也是航天事业发展必不可少的战略性资源。近日,工业和信息化部印发《卫星网络国内协调管理办法(暂行)》(以下简称《办法》),自2025年5月1日起施行。
内容
为更好地理解和落实《办法》,现就有关内容解读如下:
一、《办法》制定的背景是什么?
卫星频率轨道资源是全人类共享的稀缺资源。近年来,我国持续加强卫星频率轨道资源管理工作,初步形成了卫星网络资料全生命周期的管理框架。随着我国卫星操作单位和卫星网络数量不断增加,我国卫星网络国内协调难问题日益凸显,为更好地适应当前卫星网络国内协调的新形势,解决国内协调难题,减轻企业负担,促进商业航天发展,有必要抓紧制定出台《办法》。
二、《办法》制定过程中主要开展了哪些工作?
一是开展调查研究。组织梳理国外卫星网络申报、协调相关管理政策,面向国内数十家卫星操作单位开展问卷调查,并充分考虑与已有政策制度和规范性文件的衔接。
二是问题梳理及试点评估。与卫星操作单位反复沟通交流,从国内协调列表、协调推进程序、完成条件等方面进行研究,形成措施条款。针对L频段卫星移动业务国内协调问题,开展第三方评估工作试点,为《办法》的制定提供了实践经验。
三是广泛征求意见。向国务院相关部门及无线电管理机构,主要卫星操作单位、国家频谱战略规划专家咨询委员会等单位和业界专家征求意见,并向社会公开征求意见,认真分析研究,广泛吸纳各方意见。
三、《办法》主要制定了哪些内容?
《办法》共六章33条,从卫星网络国内协调关系的建立、国内协调的开展、国内协调的完成等方面进行了规定。
第一章为总则,主要包括起草依据、适用范围、国内协调地位判定标准、各单位职责分工、开展协调的原则、鼓励措施、完成协调的结果、干扰处置等。
第二章为卫星网络国内协调关系的建立,主要包括协调列表的作用和内容、协调列表建立条件、协调需求征集、联络台账的要求等。
第三章为无需建立国内协调关系的情形,主要包括无需建立协调列表的情形、无需列入协调列表的情形、申请增加列入协调列表的情形等。
第四章为国内协调的开展,主要包括协调发起、协调响应、协调超时等阶段的要求。
第五章为国内协调的完成,主要包括依规则自动完成、双方协议完成、第三方评估完成、主管部门会议完成、主管部门函件征求意见完成等五种完成国内协调的形式以及监督措施等。
第六章为附则,主要包括名词术语、军事及港澳地区卫星网络国内协调事宜、实施时间等。
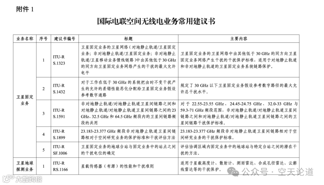
附件分别为国际电联空间业务协调常用建议书、卫星网络国内协调列表模板。
四、《办法》有哪些新的管理举措?
一是加强国家统筹管理。强化国家无线电办公室统筹协调作用,提出对于重大、复杂协调事项由主管部门组织会议或函件征求意见开展协调。
二是降低报送通知资料门槛。卫星操作单位报送卫星网络通知资料的条件为完成国内协调或提交频率兼容分析报告,并作出相关承诺。
三是规范国内协调程序。明确国内协调需求征集、关系建立及开展协调各环节的时限要求,厘清申报协调双方的权利义务关系。
四是减轻国内协调工作量。通过轨位间隔、技术限值等方式增加无需建立国内协调关系的情形,减少国内协调对象范围。
五、《办法》下一步如何落实?
《办法》自2025年5月1日起施行。下一步,围绕《办法》落实,工业和信息化部将重点开展以下几方面的工作。
一是组织宣传培训。面向行业有关单位,通过多种形式对《办法》进行宣传贯彻和详细解读,确保各单位准确理解和掌握《办法》各项措施条款。
二是着力推进实施。主管部门和各卫星操作单位以《办法》为准则,有序开展后续卫星网络国内协调工作;密切跟踪《办法》落实情况,总结实践经验,结合产业发展动态,不断调整完善国内协调管理体系。
三是加强监督管理。对《办法》执行情况进行监督,对于违反本《办法》规定行为的,将依规追究相关责任。
后期价值
2025年《政府工作报告》也重点提及了商业航天,政策支持力度的持续加码,将进一步加速低轨星座组网和商业化应用落地,推动卫星产业迎来黄金发展期。
甚至更远的未来,在政策支持下,民营航天企业也有望获得运营牌照。
民营企业将获运营牌照?
艾媒咨询数据显示,2015年至2024年,我国商业航天产业保持着22.3%的年均复合增长率,预计到2030年,我国商业航天市场规模将达到12万亿元,商业航天前景广阔。但同时,商业航天作为重资产、高风险的技术密集型企业,也存在着整体投入不足、商业化闭环仍未实现等问题。
当前,国有民营齐头并进,商业航天接连取得突破,正加快构建商业航天产业链生态,推动我国航天科技实力的进步。“目前国内卫星厂家除‘国家队’以外,还有很多民营商业航天企业发射卫星,有卫星运营需求,期待《办法》能够进一步明确划分,推进国内航天业发展。”。
文件下载二维码
扫描小程序即可下载
分享、在看与点赞
我们一起关注行业

