
通用航空 从此精彩!
5月14日,临云行小编获悉,民航局近日发布“关于印发管理程序《无管制机场飞行运行规则》的通知”。
通知称,为促进通航发展,配合低空空域管理改革,支持新兴航空消费需求,加快实现通航从“热起来”向“飞起来”的跨越,民航局制定了管理程序《无管制机场飞行运行规则》(AP-91 - FS -2019 -02)。
无管制机场飞行运行规则
为促进通航发展,配合低空空域管理改革,支持新兴航空消费需 求,加快实现通航从“热起来”向“飞起来”的跨越,依据《中华人民共和国民用航空法》、《中华人民共和国飞行基本规则》和《一般运 行和飞行规则》第91.127 条,特制定本管理程序。
本管理程序通过明确“公共交通通报频率”广播程序等相关要求,规范航空器运营人和驾驶员在无管制机场实施飞行运行活动。以确保航空器驾驶员通过遵循本规则,增强在无管制机场范围内或周边运行 的情景意识,在不对机场现有的运行造成冲突的基础上,提高航空器 驾驶员在无管制机场运行的安全、效率和灵活性。
2 适用范围
本管理程序适用于运营人和驾驶员在无管制机场范围内或周边 使用航空器按照目视飞行规则(以下简称 VFR)或仪表飞行规则(以 下简称 IFR)实施飞行运行的活动。
3 参考文件
《空中交通无线电通话用语》(MH/T4014-2003)
《Operations in the vicinity of non-controlled aerodromes》
(CASA CAAP 166-01)
《Non-Towered Airport Flight Operations》(FAA AC 90-66B)
4 定义
无管制机场:无空中交通管制或空中交通管制未运行时段的机场。
起降跑道:与盛行风逆风向最为接近的跑道。在静风或盛行侧风时,为现用跑道。
机场交通:在机场机动区内运行和在机场附近飞行的一切航空器。航空器在机场起落航线内,或正在进入或脱离机场起落航线时,该航空器即称为在机场附近。该定义仅适用于本管理程序。
起落航线:航空器在机场滑行、起飞或着陆规定的流程。由五个边组成。
航空器危险接近:根据驾驶员或空中交通管制员所感知的情况, 航空器间的相对位置、速度或距离均可能处于危及航空器安全的状态。
广播区域:在该区域内,包括所有涉及机场和着陆点的运行,均应使用公共交通通报频率进行无线电广播。
周边:航空器在无管制机场(基准点)的周围水平距离 20 公里 (10 海里)以内,且在机场(基准点)上空可能导致与机场运行发 生冲突的高度范围。如该范围在民航空管管制范围内,应遵守管制空域运行规定。
航行通告(NOTAM):用电信方式发布的关于航行设施、服务、程序或者危险的设立、状况或者变更的资料的通知,而及时了解这种资 料对于与飞行运行有关的人员是必不可少的。
5 一般运行
无管制机场的交通环境不确定性大,航空器和运行方式可能错综复杂,对于一般运行操作,航空器驾驶员必须充分识别间隔要求、冲 突避让和尾流防范等常见运行安全风险。
5.1 标准起落航线
所有在无管制机场运行的航空器通常使用标准起落航线(即左航线),同时应在机场及其周边使用指定频率122.050MHz(主用)、 129.750MHz(备用)执行公共交通通报频率广播程序。
5.2 飞行前准备
对于要求携带电台的机场或使用特殊起落航线程序的机场,航空 器驾驶员应在飞行前查阅航图并检查最新NOTAM。
5.3 无管制机场的相关安全行为
驾驶员在无管制机场及其周边运行时应打开航空器防撞灯,并保持开启直至航空器着陆并脱离跑道。
(1)安装机载防撞系统(ACAS)和空中防撞系统(TCAS)的航空器应能识别其它航空器的应答机信息,从而确定其它航空器的位置,以保持安全间隔。装有应答机的航空器驾驶员应始终确保应答机 在 ON/ALT(C 模式)位置。如若发生电台故障,驾驶员应在 C 模式下 将应答机编码调整为 7600。
(2)通常情况下,通用航空器驾驶员应在保证安全,不影响自身运行安全的前提下,避让运输航空器。运输航空器的驾驶员应意识 到此类避让措施并非强制性要求,任何主动避让都必须经各航空器通过无线电明确表达意图并且确认接受。
(3)在任何无管制机场运行前,驾驶员应联系该机场所有方或运营方以确定本场条件适合飞行。
(4)建议所有航空器在无管制机场均使用标准起落航线,安装无线电的航空器使用公共交通通报频率广播程序。由于机场的特殊情 况导致标准起落航线不适用时,需要通过特定方式(如 NOTAM、指派 专人通过公共交通通报频率或其他服务频率)告知驾驶员。
(5)无论使用何种起落航线程序,驾驶员都有责任目视避让其 它航空器,以满足法规要求的基本目视避让要求。
(6)建议驾驶员重视获取机场运行相关目视参考信息,如风向标指示、着陆方向指示和提供起落航线信息的起落航线指示。
(7)推荐驾驶员遵守标准起落航线,但如驾驶员选择进行直接进近,进近时不得扰乱进场和离场交通。因此,起落航线上的驾驶员应始终警惕实施直接进近的航空器。无线电上的位置报告应包括相对 机场的距离、位置以及航空器的意图。
(8)所有航空器都会产生尾流,驾驶员应该预判到在起落航线 中,在其它航空器附近运行时会遇到尾流,从而导致航空器部件和设 备损坏。飞行中要避开产生尾流的飞机的下方和后方区域,特别在低 高度时,即使短暂遭遇尾流也可能造成严重后果。所有驾驶员都要意识到其驾驶航空器的尾流、旋翼或螺旋桨涡流可能会对轻型航空器和 超轻型飞机造成不利影响。
6 特殊运行
不同航空器的不同种类的运行均可在无管制机场实施。其中包括 飞机、直升机、初级飞机和滑翔机等类别,运行种类包括:商业非运 输、农林喷洒作业、旋翼机外载荷作业和飞行训练等。因此需要执行 标准起落航线程序以降低复杂运行环境带来的安全风险。
6.1 跳伞运行
(1)在可能对空中交通安全,或地面的人员和财产安全造成危 害的情况下,任何人不得从航空器上跳伞,航空器的机长也不得允许其跳伞。
(2)已知有跳伞运行的机场需在航图上标注跳伞标识。
(3)进行跳伞运行的驾驶员应在所有相关频率上进行广播。
(4)自由落体过程中的跳伞员无法有效避免航空冲突,因此建议驾驶员避免飞越正在跳伞运行的机场。与跳伞运行航空器保持双向 无线电通讯是避免飞入跳伞区的关键。
(5)正常情况下,所有活动依据 NOTAM 进行。报文应说明跳伞运行的地点、高度和时间或者时段。
(6)跳伞员离开航空器的位置通常在机场上空,或在机场上风 方向,且高度远在起落航线高度之上。降落伞一般在真高 600 米 (2000 英尺)到 1500 米(5000 英尺)之间打开,且有可能在距离机 场 4 公里(2 海里)内、真高 900 米(3000 英尺)以下时打开。(跳伞运行图例见附件 1)
(7)按照 CCAR-91 部要求,跳伞运行航空器的驾驶员在跳伞运行前,应与空管部门或航行服务机构建立双向无线电通讯以获取附近 空中交通情报。此外,当跳伞航空器在机场或机场周边运行时,也推 荐驾驶员在公共交通通报频率上提供相关信息。
(8)驾驶员要意识到降落伞的飞行性能限制,并采取措施,避 免出现任何航空器和跳伞运行冲突的可能。
6.2 直升机和自转旋翼机运行
(1)直升机可以从不同方向到达或离开机场。直升机驾驶员可 以执行起落航线运行,也可以在满足接近跑道且距机场标高至少 150 米(500 英尺)以上条件时,选择与起落航线同向或反向的航线。使 用非标准起落航线的前提是着陆地点在现用升降带以外,现用跑道中 线延长线未穿越非标准航线且直升机驾驶员在无线电频率上广播其意图。
(2)在保障安全的前提下,直升机可以在起飞后的任何高度上 转向其离场航向。向有标识的直升机平台或合适的无障碍物区域进近 着陆时,起落航线上的航空器或其它位置处的飞机/初级飞机具有航 行优先权。但其它驾驶员应了解部分直升机只能以跑道作为着陆区域。
(3)直升机和自转旋翼机可以比飞机、初级飞机以更小的速度飞行,同时以更陡的下滑角进近。直升机和自转旋翼机都可能进行发 动机失效的进近和着陆训练,此时进近角度极陡且下降率很大。
(4)由于直升机和自转旋翼机运行形式多样、灵活,驾驶员需 通过无线电报告自身位置和意图,监控其它航空器的位置和意图。
(5)直升机应进近着陆在有标识的直升机停机坪上或合适的无障碍物区域内,部分机场唯一适合着陆的区域可能仅为跑道。
(6)所有驾驶员应注意,空中滑行是直升机地面运动常用方式, 该滑行方法可以让直升机获得理想空速,尽量减小下洗气流效应并节 约燃油。但直升机滑行不得飞越其它航空器、车辆和人员。
(7)自转旋翼机进近着陆时,在进入起落航线五边之前,飞机/ 初级飞机具有航行优先权。
(8)起落航线中的直升机可以在更低和离机场更近的高度(真 高 150 米,即 500 英尺)执行起落航线。如果机场交通环境允许,此 起落航线可以在跑道的另一侧进行且所有转弯与机场起落航线转弯 方向相反。
6.3 超轻型航空器运行
(1)超轻型航空器遵循 CCAR-91 部 O 章定义,驾驶员通常在机 场标高 150 米(500 英尺)的高度进行标准起降航线操作。
(2)超轻型航空器通常在机场标高 150 米(500 英尺)的高度 加入起落航线以确保与其它航空器保持足够间隔,且不得在其它处于 起降阶段的航空器的上方飞越。
(3)本条款同样适用于选择在起落航线高度上方执行飞越本场 程序的超轻型航空器驾驶员。
(4)其他航空器驾驶员应注意目视搜索那些不易被观察到的超 轻型航空器。
(5)其它航空器产生的尾流对超轻型航空器而言极其危险。
(6)速度和起飞重量更大的航空器在到达起落航线前且在 3000 米(10,000 英尺)以下时的运行速度可达 250 海里/小时。尽管起落 航线中的航空器最大速度为 200 海里/小时,但是当此类航空器报告 其距离机场 40 公里(20 海里)时,可以在 5 分钟内到达起落航线附 近。
(7)依据 CCAR-91 部第 91.1313 条,超轻型飞机应避让其它所 有航空器。
(8)当超轻型飞机在机场周边运行时,应执行附件 1 图例所示 的矩形航线,航线高度通常不高于真高 150 米(500 英尺),且在机 场规定的起落航线内。有专用着陆区域的超轻型飞机起落航线通常平 行于标准起落航线,但高度更低,转弯方向相反。
(9)所有驾驶员应注意,超轻型飞机的飞行高度远低于飞机。 此外超轻型飞机的起飞和进近下滑角也可以很陡。为了快速脱离机场 起降区域,允许超轻型航空器在接近跑道末端的位置转弯。
6.4 滑翔机运行
(1)滑翔机可以在机场的正常跑道上或机场边界内的毗邻场地 上运行。滑翔机可用不同方式起飞,包括飞机牵引、车辆牵引、自身 动力和绞车助力。通常情况下都会有人员和车辆在跑道上或跑道周围 进行操作。
(2)风向标附近的白色双十字标记表示机场周边正在进行滑翔 机运行,航图上也会使用双十字标记进行滑翔机运行的区域。有些滑 翔机在公共交通通报频率区域附近运行,则可以使用区别于通报频率的其它频率。
(3)牵引滑翔机操作可能出现在任何机场,滑翔机可能被拉起至离地 600 米(2000 英尺)以上的高度。机场周边运行的其它航空 器驾驶员应留意此高度以下的牵引绳。
(4)在起降跑道着陆的滑翔机无法有效避让其它航空器。在同 时进行滑翔机和直升机运行的机场,直升机驾驶员应遵循标准起落航 线,避让可能执行非标准起落航线的滑翔机。
(5)滑翔机,包括正在进行牵引操作的牵引航空器,与有动力 航空器相比,拥有航行优先权。
(6)如果飞机和滑翔机使用相同的跑道起降,则滑翔机的起落 航线在有动力航空器的起落航线内。如果有动力航空器使用跑道的一 侧建立了“滑翔机运行区域”,则滑翔机起落航线通常在最接近“滑 翔机运行区域”的一侧。如果规定了“滑翔机运行区域”,在不同风 向下,滑翔机的起落方向可能与有动力航空器一致,也可能与有动力 航空器的起落航线方向相反。(参见附件 1 滑翔机运行的图例)。
(7)滑翔机起落航线的滑翔起始点通常从离地高度 180 米(600 英尺)到 300 米(1000 英尺)。
6.5 热气球
因热气球无法执行起落航线,有动力航空器必须避让热气球。热气球拥有最高航行优先权。
热气球驾驶员只能在取证或备案机场的周边运行,且必须通过公共交通通报频率报告位置和意图。
为了利用不同高度风向的变化,热气球在机场的进近路线可以与 所报告的意图不同。并非所有降落都通过直接进近完成,所以其它航 空器驾驶员应注意热气球下降时可能会快速改变方向。
6.6 飞机/初级飞机和旋翼机机外载荷作业、农林喷洒运行
驾驶员应了解部分无管制机场会存在旋翼机机外载荷作业和农 林喷洒等运行。
空中作业运行通常会在起飞后和着陆前进行低空机动飞行。低空 机动飞行无需遵守标准起落航线。为保障无管制机场的飞行安全,以 上作业航空器驾驶员应在公共交通通报频率上保持守听并报告意图, 同时注意避让其它航空器。
6.7 训练运行
许多机场用于各种航空器的训练。其它机场周边运行航空器的驾 驶员应警惕周边训练飞行的非标准运行。部分训练航空器可能是由飞 行小时经历较少的飞行学员驾驶的。驾驶员应尽量熟悉训练航空器的 呼号,如果不确定其它航空器的意图,要特别注意通过重复广播或询 问进行确认,从而避免飞行冲突。
6.8 机场施工
在机场离场或进近的航空器驾驶员应注意机场可能正在进行施工。对于任何导致机场关闭的维护或修理,机场运行方应发布 NOTAM, 或者使用标准的设施关闭标识,能够让飞行员在空中识别。
任何时候,只要驾驶员不确定是否有权降落在某机场,都应该询问机场所有人或运营人是否允许其降落,同时应该获取机动区域和设施的最新信息。
7 运行风险
7.1 飞机尺寸和性能
通航驾驶员应注意跑道长度超过 1400 米(4600 英尺)的机场可以进行喷气动力或大型涡桨动力飞机运行。应明确局方公布全国无管制机场的跑道长度。
对于起落航线上有高性能航空器运行的机场,其飞越高度不应低于机场标高上方 600 米(2000 英尺)。
商业运输驾驶员应该意识到,无管制机场运行的航空器类别众多,运行航空器性能各异。
7.2 顺风起飞或着陆
顺风起飞或着陆不符合飞行标准程序要求,驾驶员应尽可能逆风使用起降跑道。
如果计划顺风起飞或着陆,驾驶员应考虑以下风险:
(1)风的强度:近地面的风力可能要比风向标指示的强很多。
(2)顺风对起飞的影响:
• 离地时地速更快。
• 需要更长的起飞距离。
• 爬升角度更小。
• 越障能力变差。
• 如突然发生紧急着陆,接地地速将更大。
(3)顺风对着陆的影响:
• 接地时地速更大。
• 需要更长的着陆距离。
7.3 起飞和着陆间隔
在另一架航空器后起飞时,驾驶员应遵守 CCAR-91 部规定的间隔 标准,且等待直至起飞航空器已经飞过起飞跑道末端或已经开始转弯。
如果跑道长于 1800 米(5900 英尺),则等待直至起飞航空器离 地,且间隔 1800 米(5900 英尺)以上;或如果两架航空器的最大起飞重量均小于 2000 公斤,则等待直至 起飞航空器离地,且间隔 600 米(2000 英尺)以上。
满足以下条件,着陆航空器到达跑道入口处后可以继续进近:
(1)前续起飞航空器已经开始转弯,或前机已经飞过着陆航空 器预计完成着陆滑跑的跑道点,且后机一旦复飞,有足够距离安全完 成机动动作;
(2)前续着陆航空器已经脱离跑道。
使用非现用跑道而在该跑道附近运行的航空器驾驶员要保持警 惕并避让使用现用跑道的航空器。反之,使用现用跑道的驾驶员应在 开始起飞或着陆前,确保在另一跑道上运行的航空器已暂时等待或已 穿过现用跑道。
7.4 尾流和风切变
所有航空器都会产生尾流,且可能构成极大风险。小型航空器驾 驶员应了解大型航空器产生一定强度的尾流,而大型喷气机将产生强度极大的尾流。
静风条件下,尾流可能持续几分钟。驾驶员应在起降航线上保持足够间隔,避免遭遇尾流。
小型航空器在大型航空器之后起飞,通常需要增加间隔。
所有尺寸的直升机都会在向前飞行时产生与飞机/初级飞机尾流相似的涡流。悬停或空中滑行的直升机所产生的旋翼下洗气流会对其 周围的所有航空器造成影响。因此小型航空器的驾驶员应避免在直升 机附近运行。同样,直升机运行应与停靠或滑行的航空器保持安全距离。(参考AC-91-FS-2015-28《航空器驾驶员指南-尾流和平行跑道 运行》)
风切变可能发生在起落航线的任何位置,高度越低对航空器起降 危害越大。尘卷风(“气旋”)是可见风切变,常见于内陆机场。遭遇 风切变的驾驶员应考虑立即以最大性能爬升,离开风切变区。(参考 AC-91-FS-2014-20《航空器驾驶员指南-雷暴、晴空颠簸和低空风切 变》)
7.5 防撞(起落航线间隔保持)
(1)最容易发生交通冲突的区域是机场标高上方 900 米(3000 英)尺、直径 9 公里(5 海里)的柱形空间内。在这个高风险区域内 所有航空器驾驶员都要保持良好的情景意识,进场航空器驾驶员应在 驾驶舱内尽量集中注意力。应告知乘客除非遇到紧急危险,否则不要干扰驾驶员操作。
(2)驾驶员应熟悉机场布局,保持警惕,找寻其它航空器并持续守听,并适时进行标准位置广播和包含意图的其它保障安全的必要 广播。驾驶员应通过守听相关频率内的位置广播信息,在情景意识中 构建机场及周边空中交通运行态势图并持续更新,以识别空中交通冲 突风险。
(3)因航空器构型调整、实施检查单、使用设置设备和通讯会 导致驾驶员注意力分散,多数交通冲突发生在起落航线三边或五边进 近时。提前完成检查单和构型调整有助于在此阶段合理分配驾驶员注 意力。
(4)进近时保持间隔的关键在精确的高度和速度控制(包括襟 翼的使用)。如果驾驶员判定无法保持足够间隔,则应尽早决断复飞。
(5)驾驶员应熟知 CCAR-91 部内详细叙述的航行优先权和防止 冲撞的规则和程序。
7.6 防撞(在无管制机场周边保持间隔)
(1)如因气象条件不满足 VFR 气象条件而执行仪表进近,但在 低能见度高度层下方符合 VFR 气象条件,该无管制机场周边发生交通 冲突的风险就会增加。
(2)在上述情况下,进行仪表进近的航空器驾驶员有可能在穿 过云层且获得目视参考后,突然在起落航线上遇到执行 VFR 飞行的航 空器。依据无线电广播程序操作并持续扫视观察是避免此类航空器危 险接近的关键。
(3)获得 IFR 运行的航空器驾驶员广播其进行仪表进近的意图 后,VFR 运行的航空器驾驶员应立即向 IFR 运行的航空器驾驶员播报有价值的信息,包括 VFR 运行航空器的机型、位置和飞行意图,积极 主动与 IFR 航空器建立共同的情景意识。
(4)VFR 运行的航空器驾驶员应远离云层,根据目视气象条件 (以下简称 VMC)保持空中目视参考。
7.7 模拟仪表进近
在 VMC 条件下模拟仪表进近的航空器驾驶员应特别注意起落航 线上的其它航空器,避免航空器危险接近。按照 IFR 飞行的航空器驾 驶员应用简明航空用语报告其位置,便于按照 VFR 运行的航空器驾驶 员理解。一般位置报告应包括相对机场的高度、距离和方向。避免播 报仪表离场或进场航段,区域导航点等信息,这些信息对VFR运行的 航空器驾驶员建立情景意识无特别意义。
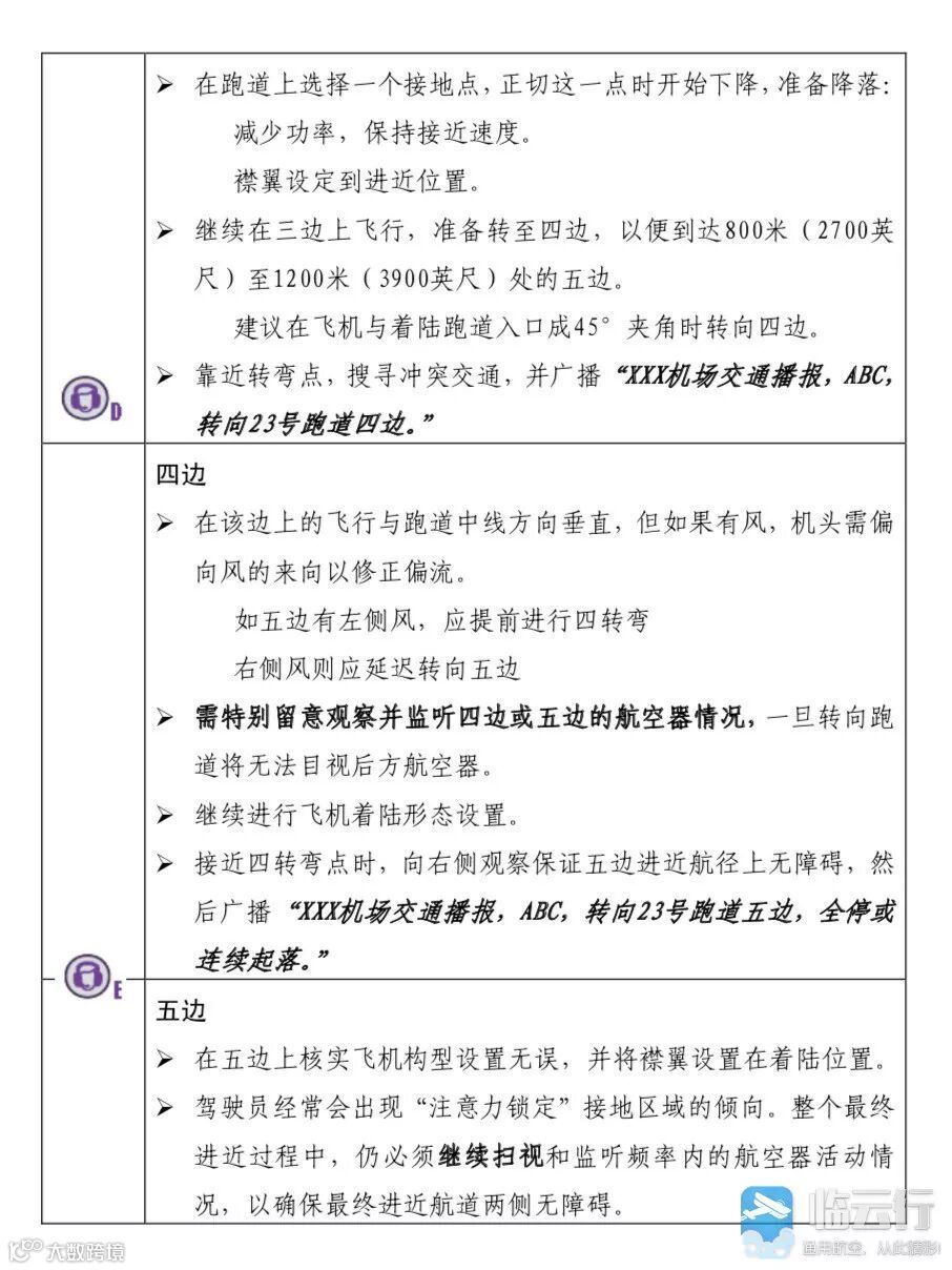
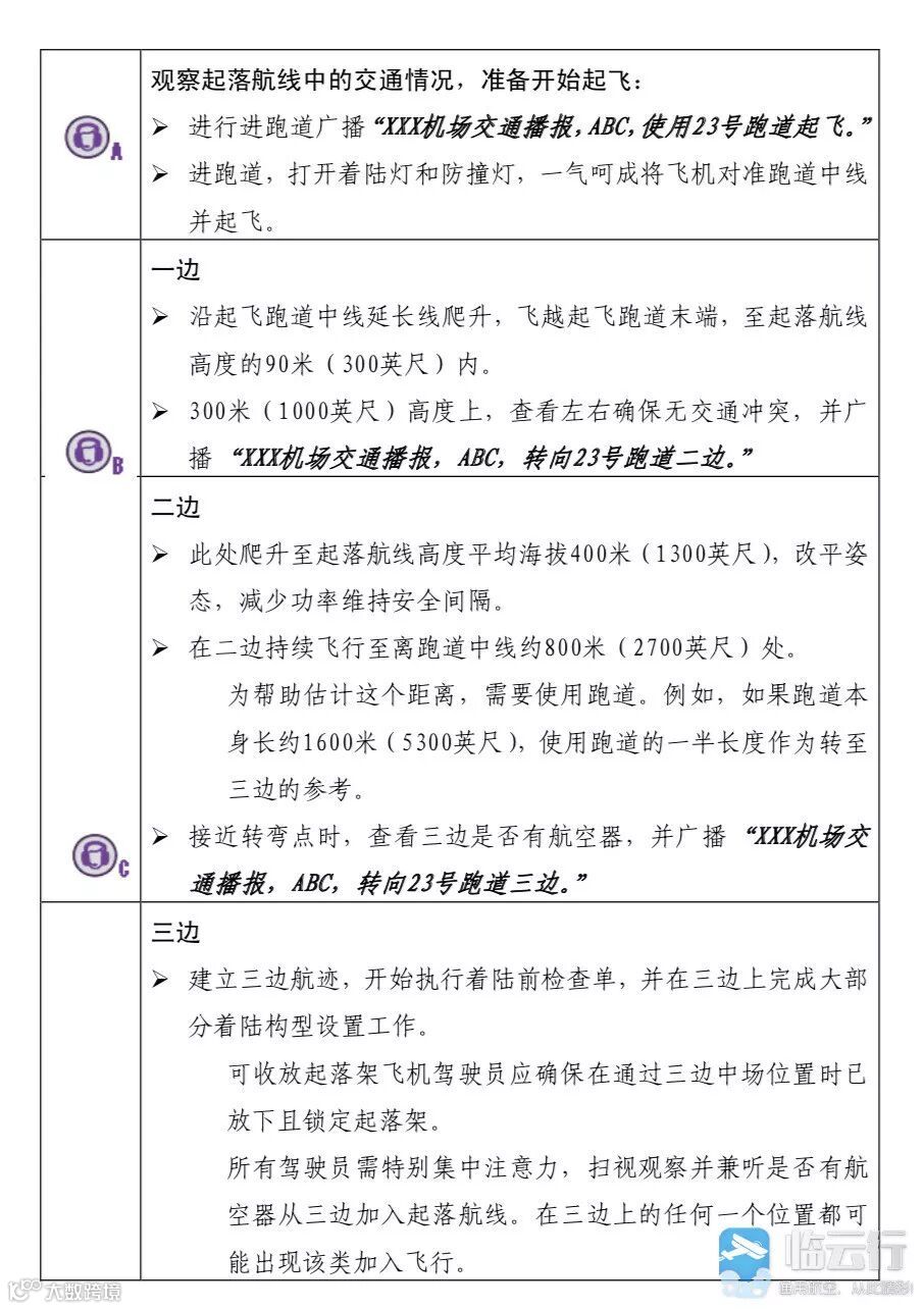
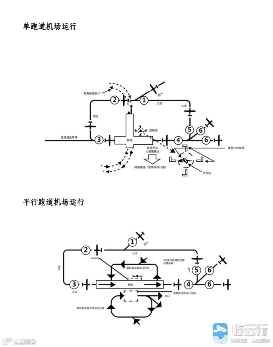
8 标准起落航线程序
8.1 起落航线方向
机场标准起落航线有助于维护空中交通秩序,通常为左起落航 线,即所有转弯均向左转。航空器驾驶员到达机场准备降落时,通常 在一边、二边(通过机场上空)或在三边前半段加入起落航线。着陆 和起飞应在现用跑道或最接近逆风向的跑道上完成。
如果第二条跑道正在使用(如侧风或低高度起落航线),使用第 二条跑道的驾驶员不得影响现用跑道的正常运行。
局方航空情报服务部门应公布右起落航线的机场。
8.2 最大速度
除经空中交通管制批准外,航空器在距机场中心 7.5 公里(4海里)范围内,离地高度 750 米(2500 英尺)以下不得以大于 200 海 里/小时的指示空速运行。按照起落航线高度惯例,航空器通常在以 下图表规定的机场标高上方高度实施标准起落航线飞行。
初始爬升期间,应根据航空器性能做一转弯,但是不得低于真高 150 米(500 英尺),以保证三边转弯时到达起落航线的高度。驾驶员 可以根据以下因素调整起落航线大小:
(1)航空器性能。
(2)AFM/驾驶员操作手册的要求。
(3)公司运行手册。
(4)其它安全原因。
8.3 离开起落航线区域
航空器离开起落航线区域的方式应该是延长标准起落航线的某 一边,或爬升至上空后脱离。除非航空器已远在起落航线区域之外且 不会与其它航空器发生冲撞,否则不应向航线相反方向转弯飞行。通 常至少要远离起飞跑道末端 6 公里(3 海里),但是爬升性能高的航 空器可以基于驾驶员对交通情况的认知和航空器爬升并远离起落航 线区域的能力,适当缩短转弯点与起飞跑道末端之间的距离。
当采用爬升通场方式离场时,应特别注意使用推荐的通场程序加入起落航线的航空器。
8.4 五边进近
四转弯应该:
(1)如在特定机场,选择适用于所有航空器运行的距离和高度上完成;
(2)起落航线内所有相同类型的航空器的飞行速度应该保持一致;
(3)在机场标高上方 150 米(500 英尺)以上的高度完成四转弯,以便给驾驶员足够时间确认跑道是否适合着陆,同时为获得稳定 进近状态和着陆创造条件。
8.5 进场程序
如果驾驶员不熟悉机场布局,或在进场前无法确定机场能否提供相关气象及航空情报服务(如风向、风速或起落航线方向),则应使用通 场程序,即在起落航线上方 150 米(500 英尺)(通常是机场标高上方 600 米,即 2000 英尺)以上的高度飞越机场或在机场上方盘旋。如果确 定了航线方向,驾驶员应驾驶航空器到远离起落航线的一点(通常是起 落航线没有起降的一侧)之后再下降到适合本航空器性能的航线高度。
禁止驾驶员在起落航线有起降的一侧下降,因为驾驶员很难目视 正下方处于起降阶段的航空器或被正下方处于起降阶段的航空器驾 驶员发现。(有关起落航线和通场程序的详细图例见附件 1)。
(1)对于巡航速度一般为 55 海里/小时的低性能超轻型航空器 和直升机而言,建议驾驶员在机场标高上方 150 米(500 英尺)的高 度飞越本场,以降低与其它高高度和高速航空器相撞的风险。
(2)在起落航线非起降侧下降的航空器应在中场二边穿过跑道 中线时达到起落航线高度,此位置在跑道中心点和起飞跑道末端之 间。
(3)在起落航线运行侧以起落航线高度加入起降航线的航空器, 应从与三边成 45 度角的方向加入。避让并跟随已经加入航线的航空 器。
(4)除因航空器安全性能要求外,航空器应该在三边保持合适 的起落航线高度,直到开始四边转弯。三转弯点一般是在飞机与跑道 入口成 45 度角的位置。沿四边飞行时,驾驶员必须持续观察外部环 境,特别关注五边上和加入五边的航空器,并与之保持间隔。
(5)在五边上时,驾驶员应该确认跑道是否满足安全着陆条件。
8.6 直接加入五边
直接加入五边不是推荐标准程序。只有当不影响起落航线内航空 器正常运行时,驾驶员才能选择直接加入五边。直接加入五边的航空器应避让任何其它在起落航线内飞行的航空器。尽管如此,遵循起落航线的航空器驾驶员在四边上应持续识别沿五边路径进入的其它航 空器。
驾驶员在直接加入五边前应确定风速和现用跑道。判断风向、风 速和现用跑道的方法包括:
(1)可以通过联系以下单位获取相关资讯:
• 自动气象站。
• 机场气象情报服务。
• 自动机场情报服务。
(2)无线电联系:
• 机场飞行信息服务。
• 公司代理。
• 机场当前运行的航空器。
如果通过上述方式无法获取信息,则需通过目视观察判断。
驾驶员还必须通过其它方式了解机场是否可用以及其它运行风险。这些风险通常通过风向标旁的标识指示。 直接加入五边时,航空器必须在距离降落跑道入口至少 6 公里(3海里)处建立五边进近。
驾驶员应在公共交通通报频率内广播其进行直接进近的意图,并在距离跑道入口 3 海里以外时再次广播意图。 此外,直接加入五边的驾驶员应重点观察以下方面:
(1)如果已加入起落航线的航空器正在使用相反方向的跑道,那么使用正向跑道的驾驶员不得开始直接加入五边。
(2)在五边 3 海里内要求保持稳定进近,仅允许对速度和飞行 航径进行细微调整。航空器应答机应为 C 模式或 ALT 2。航空器外部灯光(如果安装)应打开并保持,直到航空器着陆并离开跑道。
(3)与直接加入五边的航空器相比,任何跑道起落航线上已建立四边或五边的航空器拥有航行优先权。
8.7 从四边加入起落航线
驾驶员应注意加入四边后进近时,以下事故征候类型较为常见:
(1)顺风着陆的航空器与使用逆风向跑道的其它航空器发生直接冲突。
(2)跑道上有其它航空器或车辆,导致不得不在五边最后阶段复飞。
(3)在关闭的跑道或关闭的机场上着陆。
从四边加入起落航线并非标准程序,民航局建议驾驶员从二边 (中场)或三边加入起落航线。但如满足以下条件,驾驶员可以选择 从四边加入:
(4)已经确定:
• 风向和风速。
• 现用跑道。
• 起落航线方向。
• 跑道无障碍物。
• 机场和跑道可用。
(5)避让其它起落航线航空器,并确保航空器可以在标准高度 (参见上文表 1)安全地加入其使用的起落航线方向的四边。
(6)广播其意图。
如驾驶员在加入四边的过程中或加入后无法满足以上任意条件,则应该飞越机场并在起落航线非起降侧下降高度再加入起落航线。
尽管不同速度的航空器通常会利用起落航线高度和水平距离来 保障安全间隔,但加入四边的驾驶员仍应格外小心,不要下降到更低 高度上的航空器飞行序列中,尤其是当这些航空器已建立五边的情况 下。如果下降航空器的某些部分遮挡了驾驶员视野,使其无法看到航 空器下方的飞行航径,即可能出现交通冲突。
8.8 复飞
选择复飞的驾驶员应该通过机动飞行保持目视其它航空器并与之 保持安全距离,然后在保障安全前提下重新加入起落航线。根据空中 交通情况、起落航线方向和地形差异,机动动作可以包括向左、向右 机动,或保持对准跑道中线的方式。IFR 运行的航空器还必须遵守机 场的所有复飞程序和盘旋限制。
8.9 飞越
当驾驶员出于降低风险或其它原因而选择飞经无管制机场时,应 避免在可能和机场周边运行产生冲突的高度上飞越机场。但是要注 意,IFR 进近程序的起始点可能在机场上空较高的高度,局方公布的 AIP 出版物一栏包含有关 IFR 进近程序的信息。
8.10 无线电故障的飞行
在要求携带电台的无管制机场,如电台不工作,允许在某些条件下继续进场或离场:
(1)前往该机场时,如果电台在航路上或在起落航线上发生故障,满足以下条件时,驾驶员可以继续在该机场着陆:
• 如安装相应设备的情况下,打开航空器的着陆灯、防撞灯和应答机
• 驾驶员使用通场程序加入进场起落航线(见附件 1)
(2)如安装相应设备的情况下,电台故障的航空器打开着陆灯、防撞灯和应答机,则驾驶员可以驾驶装配故障电台的航空器离开某机 场,并飞往另一机场进行维修。
8.11 夜间起落航线
驾驶员在夜间起落航线运行时应更加提高警惕,因为夜间的起落 航线运行要求比昼间更严格。夜间起落航线飞行训练应在机场标高 300 米(1000 英尺)以上的高度进行。
9 无线电广播
驾驶员应在合理且必要的情况下使用公共交通通报频率进行广播,以有效降低与其它航空器发生冲突的风险。广播必须包含:
(1)机场名称。
(2)航空器型别和呼号。
(3)航空器位置和驾驶员意图。
9.1 标准用语
有效的无线电通话要求驾驶员使用《空中交通无线电通话用语》, 同时应进行可减少机场交通冲突的必要的位置报告和其它广播,例如 “加入起落航线”、“四转弯”和“脱离所有跑道”。有效的沟通和更 好的机场交通态势情景意识有助于防止机场交通冲突的发生。
建议驾驶员在广播前先构思好相关信息,内容尽量简明扼要。
9.2 位置信息广播
当在无管制机场或周边运行安装有 VHF 电台的航空器时,为了有效防止与其它航空器发生空中交通冲突的风险,驾驶员在离场或进场 时应监听公共交通通报频率,在合理且必要的情况下广播其意图。
下表列出了针对不同情景的推荐广播内容。驾驶员可以自行决定 广播的数量和类型。例如在私人跑道且首次广播后无其它航空器回 应,则只需要进行一次广播以说明起飞意图和具体航迹方向即可。
除了位置广播,驾驶员应该监听其它广播以提高情景意识。
如驾驶员判定有可能发生空中交通冲突,即应进行无线电广播以 降低空中交通冲突风险或空中航空器危险接近事件。如果有任何不确 定因素,驾驶员应立即通过呼叫以明确另一架航空器的位置和意图。
因为其它航空器可能无法使用无线电通讯(例如,其它驾驶员可 能调到错误的频率,选择了错误的电台,话筒故障,或者误操作关闭 声音等),关键是驾驶员要保持警惕并持续观察外部。
中、低性能的航空器使用的标准广播格式:
(1)某地理位置的交通情况(如机场周边的空中交通情况);
(2)航空器机型(如塞斯纳 172);
(3)呼号(如呼号中含有字母,注意字母的拼读 Zulu、Foxtrot、Romeo 等);
(4)飞行规则(如果是 IFR);
(5)位置/高度层/意图(如从机场北面 20 公里位置进场,高度 1200 米,开始下降,预计加入 36 号跑道的起落航线);
(6)地理位置(如某机场)。
9.3 通用无线电程序指南
通用无线电程序指南详见咨询通告《航空通信程序指南》 (AC-91-FS-2016-32)。
驾驶员在广播位置信息和意图时应注意不要“简短急促”,应以 正常语速尽可能清晰准确的进行广播,以防止对共用同一个通报频率 的临近机场造成混淆。
理想状态下,驾驶员应在起落航线开始转弯前进行广播,以便其 它航空器更容易识别转弯的航空器。在起落航线中飞行时要记住的一 条简单原则是“观察、通话、转弯”。
一旦与另一架航空器建立联系,双方驾驶员要保证两架航空器都 遵守相互约定的飞行路线,以便保持安全间隔。
即使在播报无人回应的情况下,驾驶员也必须持续观察外部的其 它航空器,无管制机场没有无线电播报或回复,并不意味着没有任何 航空器在运行。
如果航空器已装配正常工作的 VHF 电台,驾驶员应通过广播控制 空中交通冲突的风险。任何情况下都必须谨记,故意不进行广播的行 为,均会增加相撞的风险,并且有可能造成严重后果。
10 附则
本程序由民航局飞行标准职能部门负责解释。
本程序自下发之日起实施。
精彩推荐
编辑:小云
「临云行」
官网:www.lyunx.com
投稿邮箱:tougao@lyunx.com

