
通用航空 从此精彩!
临云行小编获悉,北京华彬天星通用航空股份有限公司(以下简称:华彬天星通航)昨日发布一则出售资产的公告。
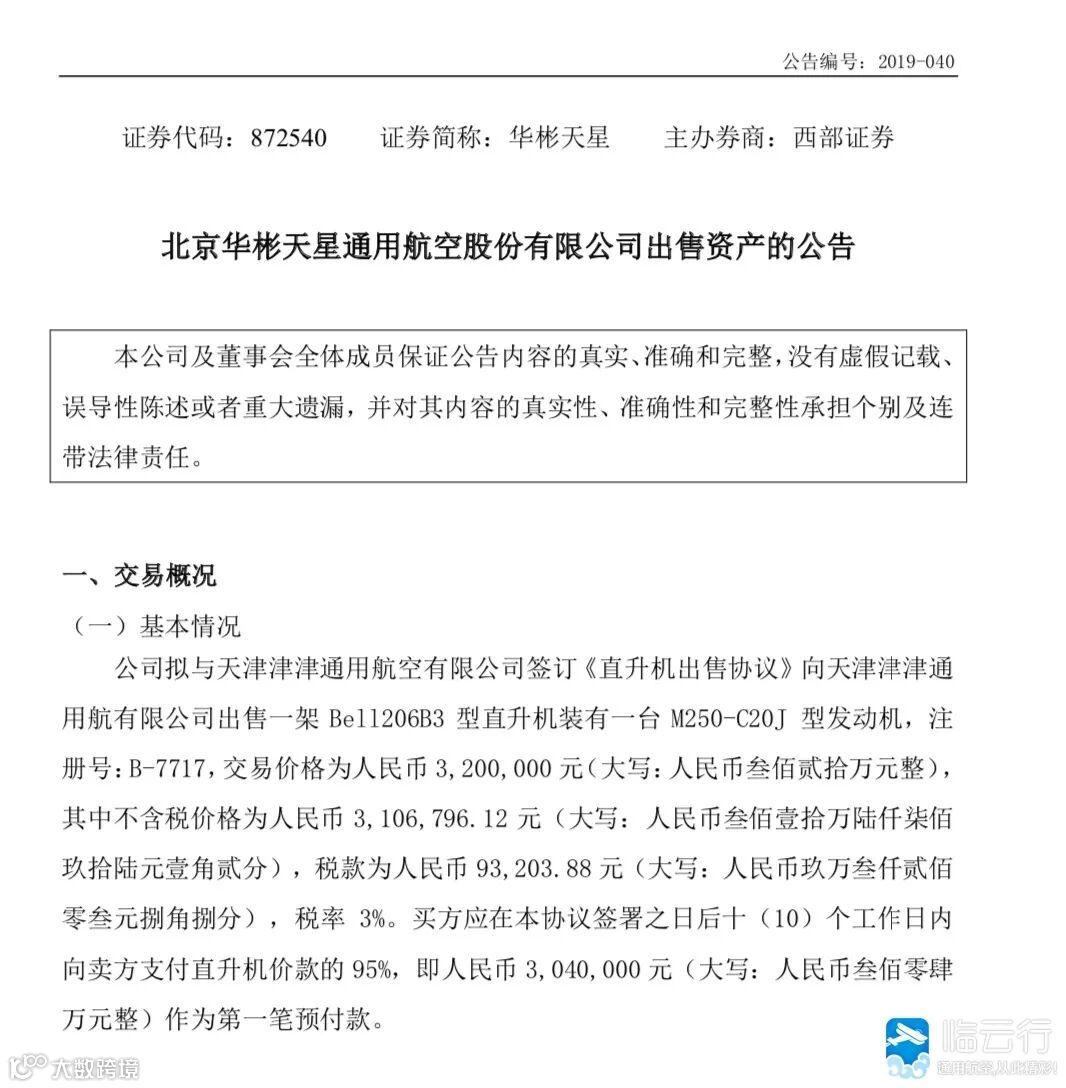
公告称,华彬天星通航拟与天津津津通用航空有限公司签订《直升机出售协议》向天津津津通用航有限公司出售一架 Bell206B3 型直升机装有一台 M250-C20J 型发动机,注册号:B-7717,交易价格为人民币 3,200,000 元,其中不含税价格为人民币 3,106,796.12 元,税款为人民币 93,203.88 元,税率 3%。天津津津通用航空有限公司将在协议签署之日后十(10)个工作日内向华彬天星通航支付直升机价款的 95%,即人民币 3,040,000 元作为第一笔预付款。
公告显示,华彬天星通航已于 2019 年 9 月 25 日召开第一届董事会第二十六次会议,审议通过了《关于出售资产的议案》。本次直升机出售完成后,将有助于华彬天星通航拓展业务、扩大市场规模、符合公司发展战略,为公司长期稳定发展提供有力的支撑。对公司未来财务状况和经营成果起到积极的作用,不存在损害公司及全体股东利益的情况。
精彩推荐
编辑:小云
「临云行」
官网:www.lyunx.com
投稿邮箱:tougao@lyunx.com

