据农业部最新统计,截至2016年6月5日,我国生产专业级无人机的公司有300多家,其中有200多家是植保无人机生产厂家,生产各类植保无人机共178个品种,保有量超过5000架。这些无人机各有哪些优缺点呢?我们今天就来为大家分析一下。
就动力系统而言,植保无人机既有油动机型,也有电动机型,甚至还出现了油电混合的概念。在机型结构上,又分出了单旋翼和多旋翼。

那么,这些无人机各有哪些优缺点呢?
一电动无人机更受市场青睐
油动和电动是市场上最常见、应用范围最广的两种模式。
下面是两种类型无人机的详细对比:

据中国农大信电学院农业无人机研究所执行所长刘云玲博士介绍:“电动飞机由电池供电,电池本身就会是电动飞机的一个瓶颈,一是续航能力,目前锂电池续航时间还比较短;另一方面,电池在反复200~300次的充电以后,电池是要报废的,所以在电池的处理方面,如何减少对环境的污染也是一个问题。虽然油动的续航能力比电动强,但是油动飞机如果做得不好,油本身的泄漏、尾气会对农田造成损害。”
业内也普遍认为,油动和电动植保无人机各有优劣势,只是不同企业所选择的道路和侧重点不同。
在实际的喷洒农药的作业中,载重和续航时间如何达到最大平衡点是很多企业研发的重要因素。有人认为,在当前的技术条件下,油动机比电动机的工作效率并没有明显优势。
油动机载重相对较大,但载重量大,意味着飞机复杂度和成本指数是上涨的。业内主流企业基本以10kg载重量为生产主流,间接说明这是性价比最高的指标。
二油电混合无人机前景看好
除了油动和电动之外,目前油电混合的概念也比较火爆。北航无人机研究所的杨炯认为,纯油动,油发电和油电混合三种类型中,油电混合型虽然存在一些问题,但是很有前途。
油发电型是五年前比较火的一种,但是因为发电机太重,小型多旋翼负载不了,而大型多旋翼油机与发电机维护不便,且发动机的功率很难达到相应的重量需求而逐渐被市场所舍弃。
现在市场上较为火爆的油电混合型无人机主要依靠单独发动机在中间驱动单旋翼或共轴旋翼提供升力,周围完全是一个电动多旋翼控制姿态。两种动力一起使用,互相不影响。
但杨炯认为,油电混合型无人机仍旧存在一些技术上的问题需要解决:
首先,油电混合型的动力来自发动机和电机,一旦其中一个出现问题,飞机极易出现事故,因此可靠性仍待考证;
其次,该型无人机对于飞手而言需要对飞控算法有着较高的掌控,因为油机会因输出功力变化而带来延迟,需要电机来提供补充动力;
最后,油机动力和电机动力的配比问题。油动力大了姿态不好弄,因为电机地转速下升力衰减快不是线性的,而电动力大了就没了航时优势;
此外,油机在中间,电机在四轴,整个无人机都会有较大的振动,对于飞控而言也是一个考验。
三安全性上,多旋翼比单旋翼更具优势

在机型结构上,无人机又分为单旋翼和多旋翼。
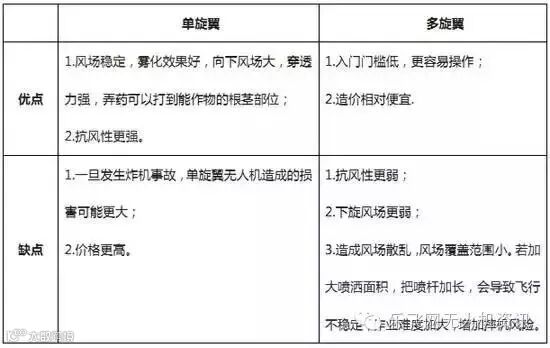
刘云玲说:“多旋翼本身是从航模发展过来的,就相当于是一个大的航模,把它加载了喷药的器械,就成为植保无人机。其特点是入门门槛低,容易操作,价格更便宜,但其下旋风场要比单旋翼无人机弱。单旋翼飞机向下风场大,更有力量,抗风性更强。但是现在没有任何一家无人机企业,可以保证其无人机是不掉下来的。从安全性上面来讲,如果说一旦发生炸机事故,单旋翼无人机可能造成的损害比多旋翼要大。”
另据《农用植保无人机技术白皮书》介绍,多旋翼无人机的旋翼旋转方向两两相反,造成风场散乱,风场覆盖范围校所以为加大喷洒面积,会把喷杆加长(喷杆总长超过旋翼直径),由于空气动力原因,在作业时会左右摇摆,导致飞行不稳定,作业难度加大,增加摔机的风险。
下面是单旋翼和多旋翼无人机的对比:

植保无人机行业尚未成熟,技术也还在发展当中,不同的机型都是参与者们为了行业发展而选择的不同道路。未来,只有通过更多的实际应用,才能知道各种技术是否适用于整个行业的发展,才能发现技术缺陷并加以改进,从而更好地造福农民、造福于这片土地。


