
通用航空 从此精彩!
2月25日,临云行小编获悉,民航局发布关于《正常类飞机适航规定(修订送审稿)》公开征求意见的通知。
通知称,为进一步贯彻落实国务院关于大力促进通用航空发展的要求,推进通用航空适航审定“放管服”,适应小型飞机适航审定新发展,民航局起草了《正常类飞机适航规定(修订送审稿)》,现向社会公开征求意见。公众可以通过以下途径和方式提出意见:
1.登录中国政府法制信息网(网址:http://www.chinalaw.gov.cn),进入首页 “立法意见征集”栏目下的“进入征集系统”提出意见。
2.通过信函方式将意见寄至:北京市东城区东四西大街155号中国民用航空局政策法规司(邮编:100710)
3.通过电子邮件方式将意见发送至:TGB@caac.gov.cn
请在信封、电子邮件主题上注明“正常类飞机适航规定征求意见”。意见反馈截止时间为2020年3月26日。
关于《正常类飞机适航规定(修订送审稿)》的说明
《正常类、实用类、特技类和通勤类飞机适航规定》(CCAR-23)规定了小型飞机的适航标准。自1986年12月31日发布以来,已经过1990年7月18日的第一次修订、1993年12月23日的第二次修订和2004年10月12日的第三次修订。该规章对提高我国小型飞机的安全水平、促进民用航空事业的稳步健康发展起着重要作用。
一、修订背景
一直以来,小型飞机适航标准随着航空科学技术的进步、航空工业和航空运输业的发展以及人们对航空安全性认识的深化而不断发展和更新。然而,为应对综合航电系统和小型喷气发动机等新技术的不断应用,规章不断增加高性能飞机的审定要求,无形当中增加了设计简单、低性能飞机的审定成本。此外,现有规章中的一些要求过于具体,不能涵盖新出现的一些增进安全的航空技术,需要进行修订以满足新技术的应用。
为贯彻落实国务院关于大力促进通用航空发展的要求,落实通用航空适航审定“放管服”政策,决定对《正常类、实用类、特技类和通勤类飞机适航规定》(以下简称CCAR-23)予以修订,并组织起草了《正常类飞机适航规定(修订送审稿)》。
二、修订过程
2019年10月28日,中国民用航空局官网发布了关于就《正常类飞机适航规定》(草案)征求意见的通知,公开征求社会公众意见。截止2019年11月28日,共收到各方反馈意见41项。从反馈情况看,提出的意见主要集中在修订后与国外适航规章的协调、修订前后规章的差异、增加对新能源飞机的要求以及各条款的技术描述方面。
在全部意见中,共有10项反馈意见被部分或完全采纳,并对修订送审稿做了相应修改和完善;对其余各项意见,一一进行了答复。
三、修订内容
修订送审稿以原CCAR-23-R3为基础制定,对CCAR-23进行重组,主要修订内容如下:
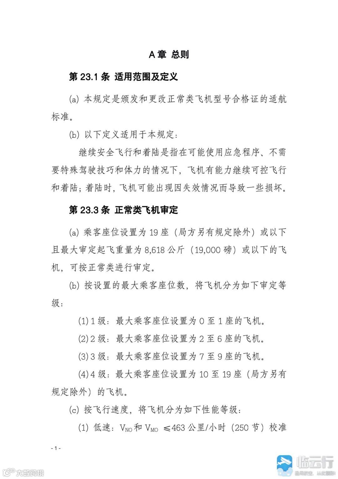
1.修订后的规章在飞机类别上做了改变,将23部飞机统称为正常类,不再按照正常类、实用类、特技类和通勤类进行划分,同时将规章名称修订为《正常类飞机适航规定》。
2.修订后的规章根据飞机座位数量和性能划分了安全性要求,不再按照重量和动力装置类型进行划分。
3.修订后的规章只保留了原规章中安全性要求的内容,其它具体的设计指标和符合性方法要求全部被转移到相应的规范性文件中,这些规范性文件将随规章同步发布。
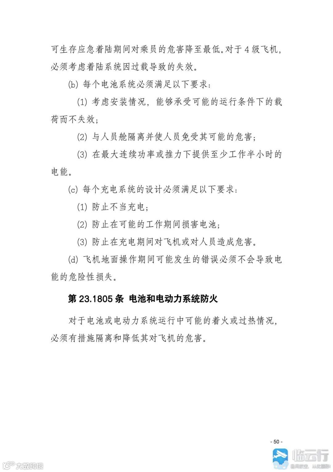
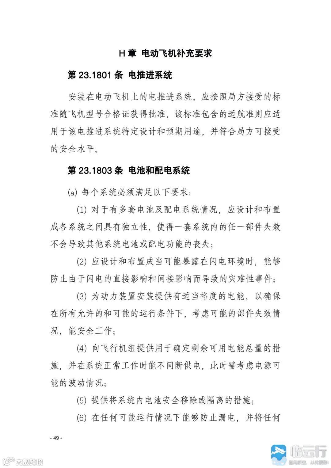
4.针对电动通用飞机的发展和公众需求,修订后的规章增加了“H章 电动飞机补充要求”,对电动飞机的动力装置、推力控制以及储能方面增加了补充要求。
5.新的规章基于自主编制的原则,在条款编号上也做了相应调整。
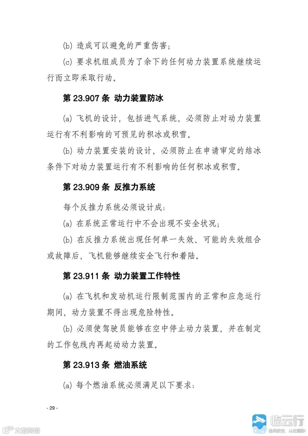
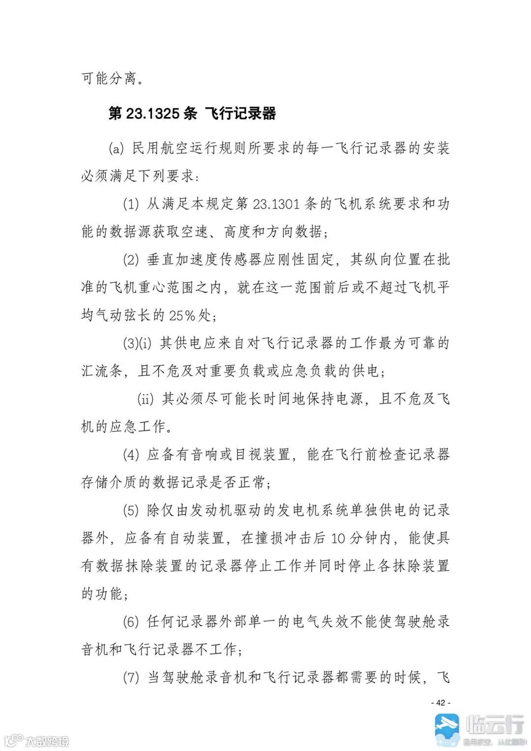
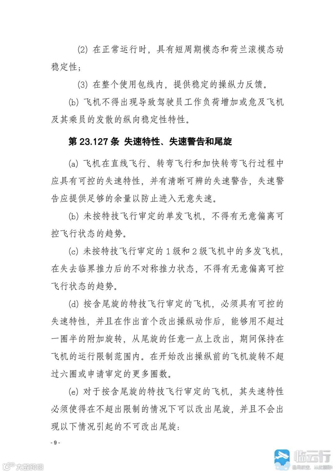
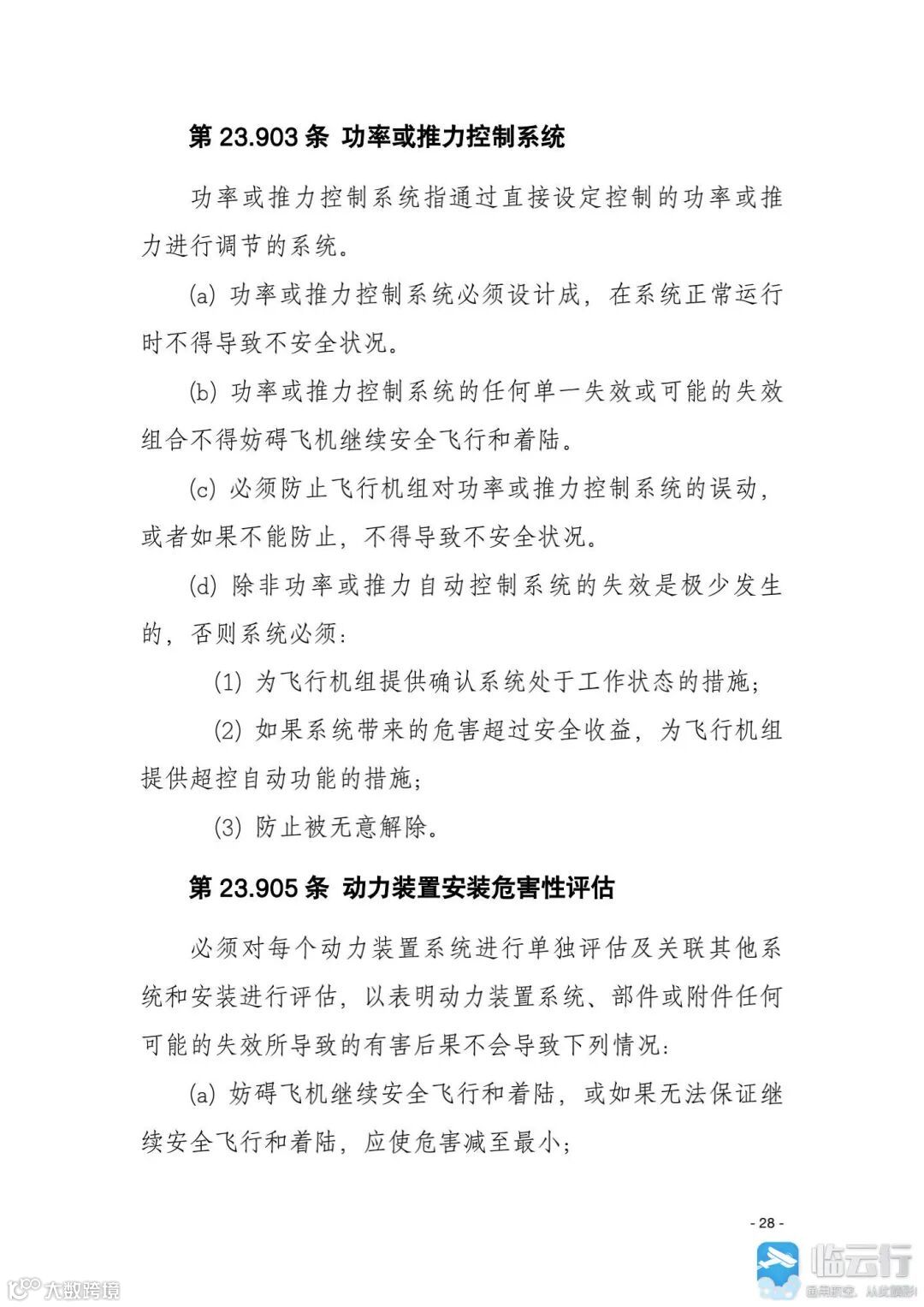
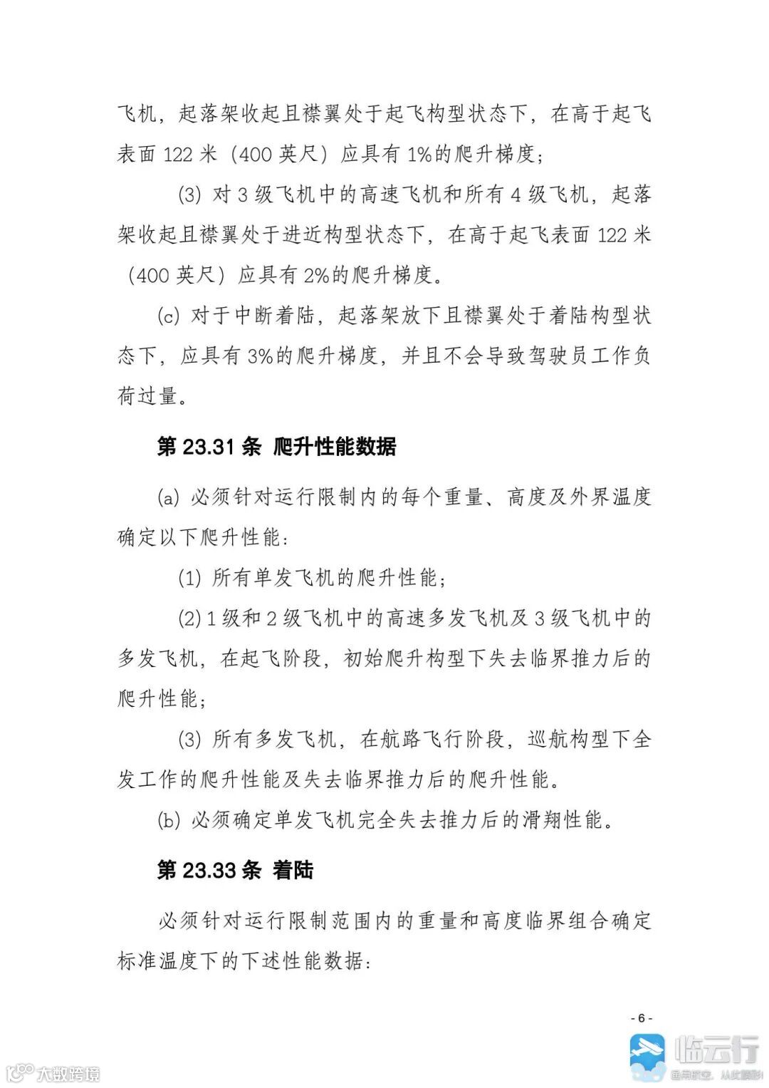
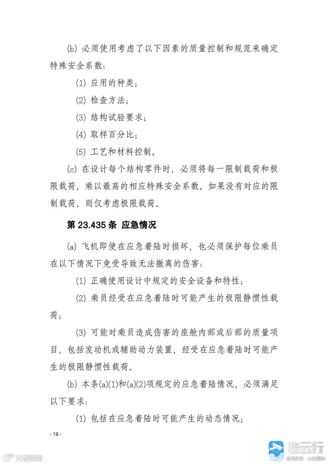
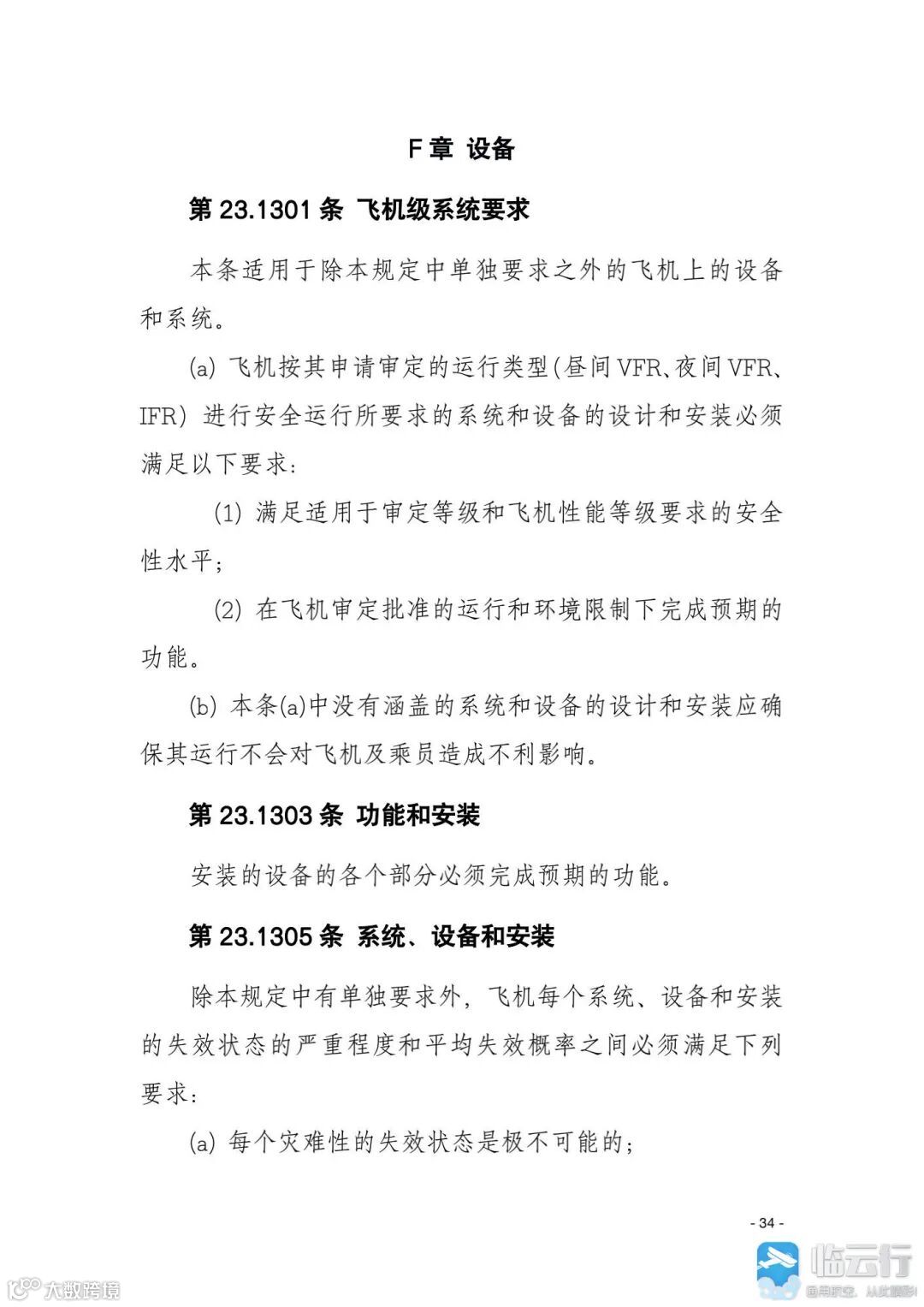
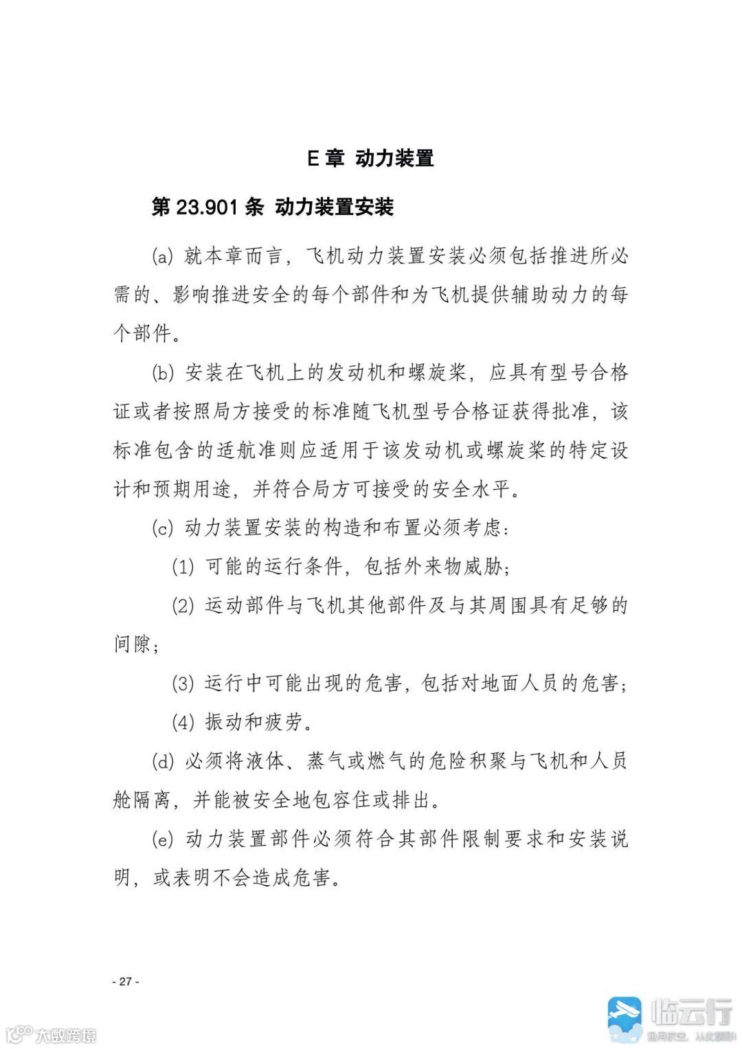
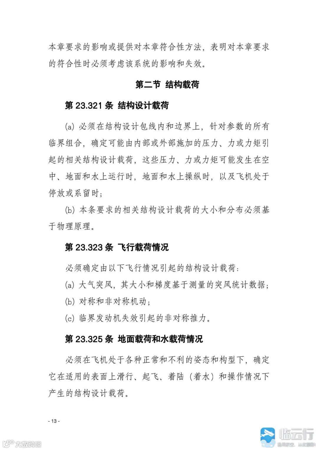
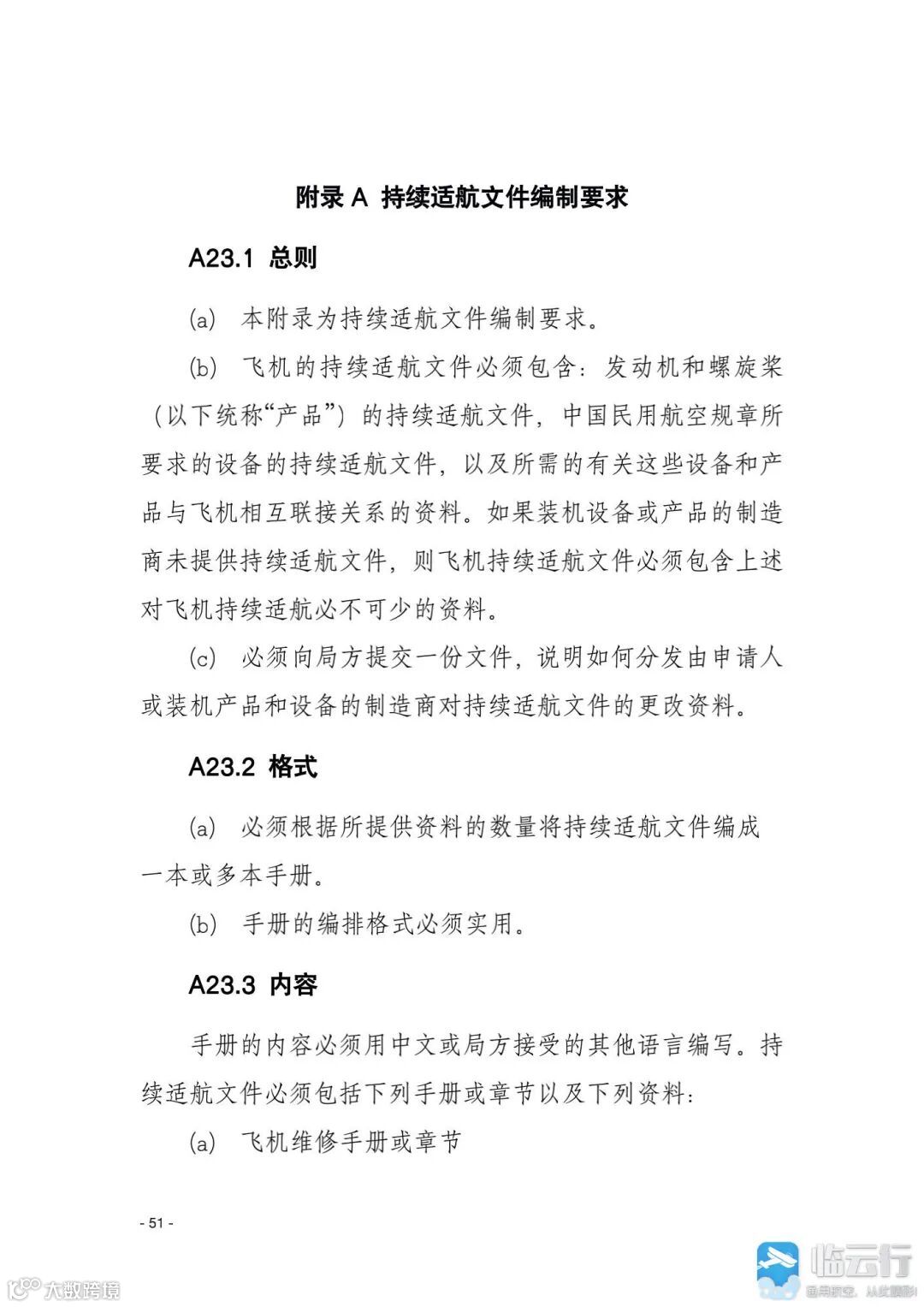
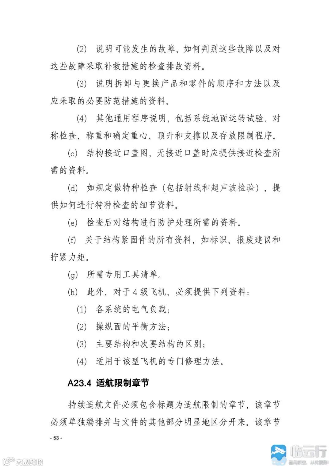
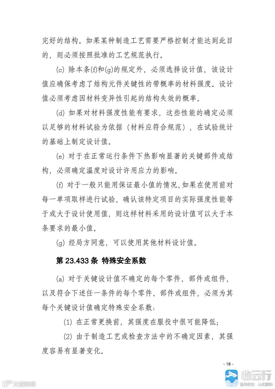
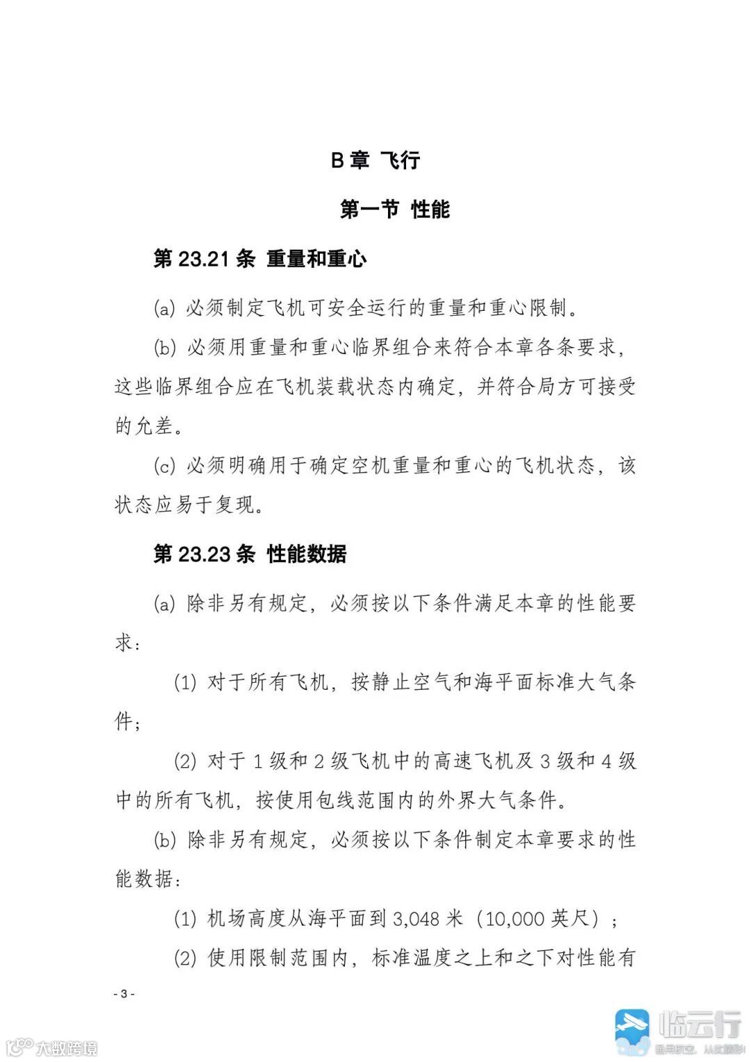
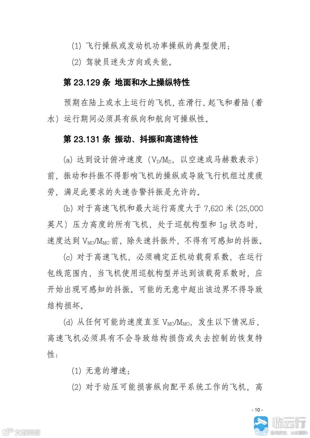
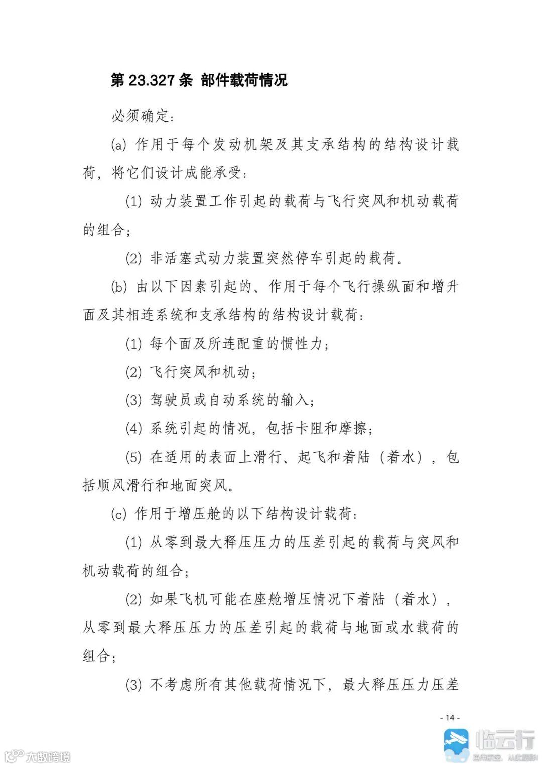
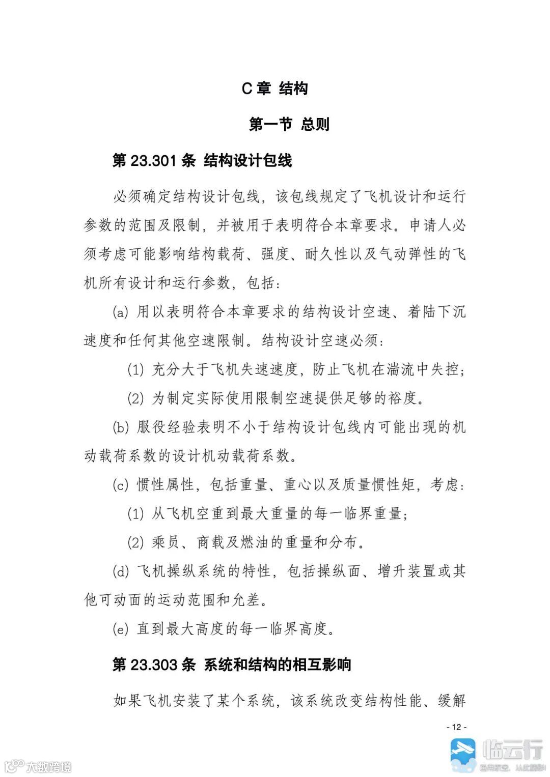
《正常类飞机适航规定(修订送审稿)》
精彩推荐
编辑:小云
「临云行」
官网:www.lyunx.com
投稿邮箱:tougao@lyunx.com

