
通用航空 从此精彩!
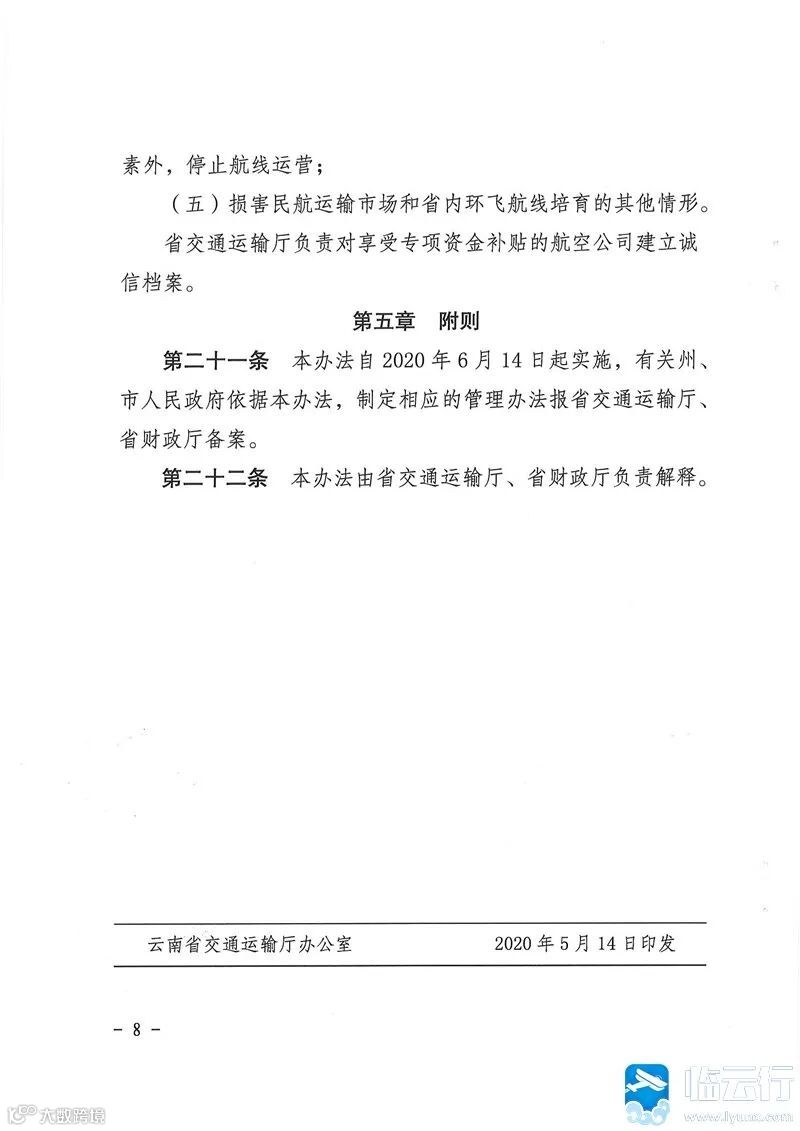
近日,云南省交通运输厅、省财政厅印发了《云南省内环飞航线培育省级专项资金管理暂行办法》(下称《办法》),自6月14日起实施。《办法》明确,将通过专项资金补贴的形式,扶持航空企业开辟省内环飞航线。其中,新开公共运输航线第1个运营年度发生亏损的,每个单边航班补贴标准在2万元以上。
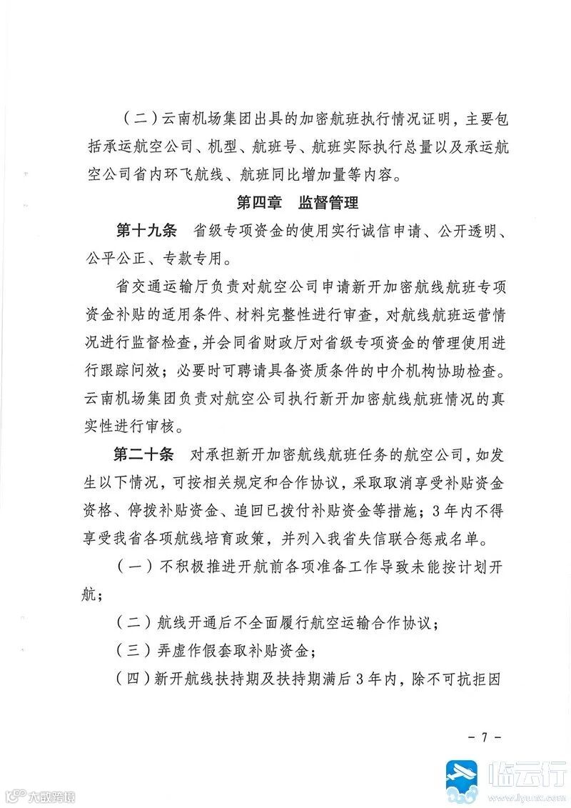
《办法》指出,省级专项资金补贴对象是获得中国民航局批准,拥有国内航线经营许可的国内公共运输航空公司和获得航空运营人运行合格证的通用航空公司。新开航线是指同一航空公司新开通的连续运营不少于3年,且每周平均不少于3班的省内环飞航线。2019年10月27日航班冬春换季后开通的省内环飞航线,符合规定的视为新开航线;本《办法》实施后,对已有省内环飞航线进行加密,符合规定的视为加密航班。
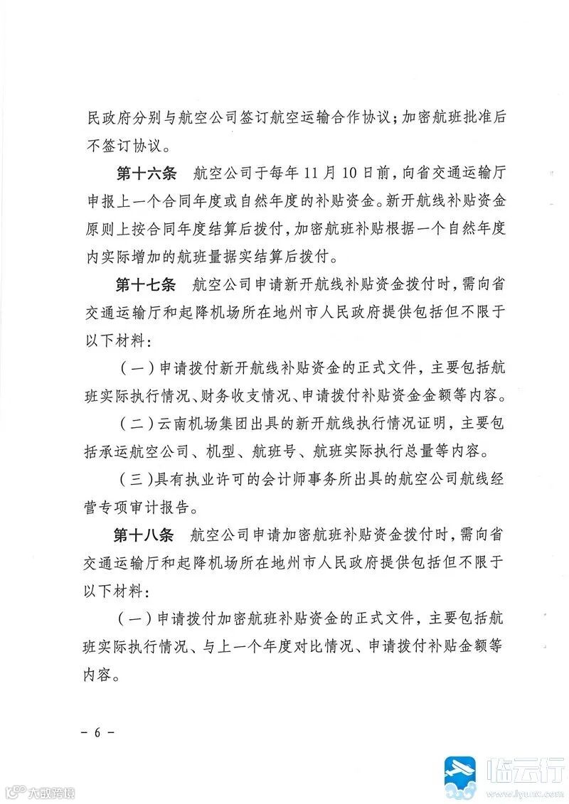
新开航线自开通之日起,连续3个运营年度(培育期、巩固期、发展期)可申请享受省级专项资金扶持政策,符合条件的,省级专项资金对发生亏损的运营年度给予补贴。其中,新开公共运输航线第1个运营年度发生亏损的,补贴标准为年旅客吞吐量100万及以上支线机场之间新开航线,每个单边航班补贴标准为2万元;年旅客吞吐量100万及以上支线机场与年旅客吞吐量100万以下支线机场之间新开航线,每个单边航班补贴标准为2.5万元;年旅客吞吐量100万以下支线机场之间新开航线,每个单边航班补贴标准为3万元。涉及高高原机场的,每个单边航班补贴标准按前款提高20%执行。
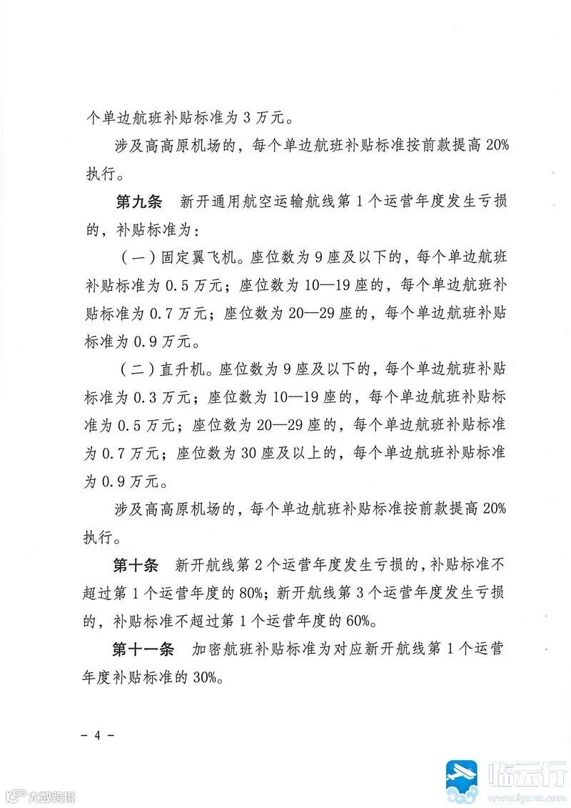
新开通用航空运输航线第1个运营年度发生亏损的,补贴标准为固定翼飞机,座位数为9座及以下的,每个单边航班补贴标准为0.5万元;座位数为10—19座的,每个单边航班补贴标准为0.7万元;座位数为20—29座的,每个单边航班补贴标准为0.9万元。直升机座位数为9座及以下的,每个单边航班补贴标准为0.3万元;座位数为10-19座的,每个单边航班补贴标准为0.5万元;座位数为20-29座的,每个单边航班补贴标准为0.7万元;座位数为30座及以上的,每个单边航班补贴标准为0.9万元。涉及高高原机场的,每个单边航班补贴标准按前款提高20%执行。
新开航线第2个运营年度发生亏损的,补贴标准不超过第1个运营年度的80%;新开航线第3个运营年度发生亏损的,补贴标准不超过第1个运营年度的60%。加密航班补贴标准为对应新开航线第1个运营年度补贴标准的30%。
精彩推荐
临云行综合自
昆明日报、云南省交通运输厅、云南省财政厅
「临云行」
官网:www.lyunx.com
投稿邮箱:tougao@lyunx.com


