
通用航空 从此精彩!
6月16日,临云行小编获悉,民航局飞标司发布通知,《CCAR-66R3实施及CCAR-66R2执照转换方案》已经正式印发。
同日,飞标司向各地区管理局、各航空公司、维修单位、维修培训机构发布了《关于CCAR-66R3实施后维修人员执照培训及考试转换事宜的通知》。
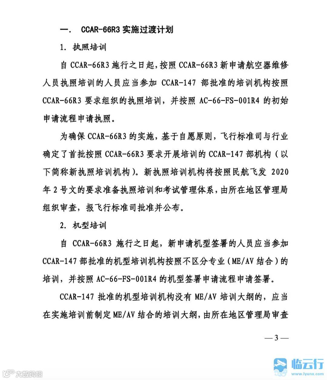
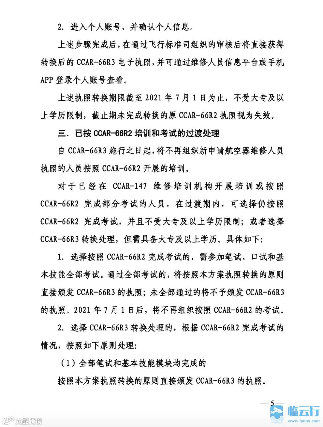
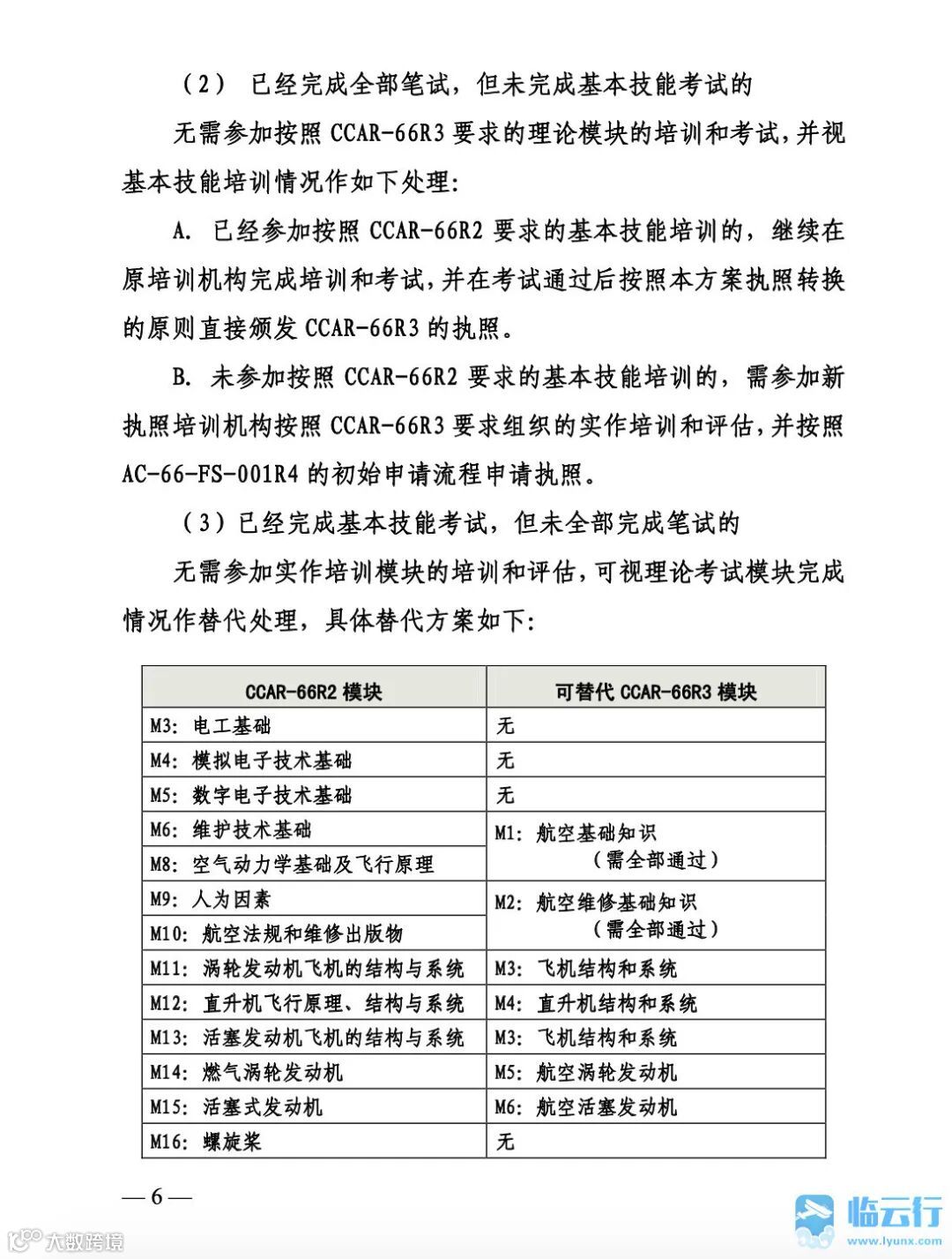
该文件指出,《民用航空器维修人员执照管理规则》(CCAR-66R3)已颁布并将于 2020 年 7 月 1 日起实施。为做好 CCAR-66R2 到 CCAR-66R3 的转换工作,飞标司已经印发了《CCAR-66R3 实施及 CCAR-66R2 执照转换方案》。方案允许维修人员在过渡期内选择按照 CCAR-66R2 继续完成考试或者按照 CCAR-66R3 转换处理。
特别说明的是,因按照 CCAR-66R2 的考试仅保留至 2021 年 7 月 1 日,之后也不再进行转换处理,请各单位向维修人员做好解释说明工作,慎重做出选择,并建议 CCAR-147 维修培训机构不再新开班进行 CCAR-66R2 的执照培训,否则,对维修培训机构和维修人员执照申请人的利益损失均需自行负责。详情如下:
相关阅读
7月14日截止!民航局就《民用航空器维修培训机构合格审定规定(征求意见稿)》公开征求意见
官方解读!新《民用航空器维修人员执照管理规则》十大修订重点:机型签署仅适用于复杂航空器;允许在校生学历教育期间参加执照培训...
通航忆周报(6.1-6.7)民航局公布5·14川航备降、卡曼直升机坠江事件调查报告;维修人员执照新规出炉
7月1日起施行!CCAR-66R3《民用航空器维修人员执照管理规则》正式颁布
精彩推荐
编辑:小云
「临云行」
官网:www.lyunx.com
投稿邮箱:tougao@lyunx.com







