
通用航空 从此精彩!
8月4日,临云行小编获悉,民航四川安全监管局航空安全委员会日前发布“SA60L/B-10NC航空器飞行中挂钢缆坠江事件”调查报告。该报告依据《民用航空器事件调查规定》(CCAR-395)编写,目的是查明原因,提出安全建议,防止类似事件再次发生。
调查报告结论显示,事发航空器驾驶员在仅持有学生驾驶员执照(禁止载客)的情况下,单独驾驶航空器载客飞行,且在飞行期间飞行高度低于《一般运行和飞行规则》 中关于最低安全高度的要求,刮碰到横跨沱江滑索的钢缆,最终坠机,致机上2人受重伤,航空器损毁,直接经济损失93万元人民币。根据伤亡人数和直接经济损失,该事件构成一起人为责任原因通用航空一般事故。
事件详细经过
2020年5月31日,某通航公司阿若拉SA60L型(注册号B-10NC) 固定翼飞机在四川省低空协同管理2号空域(以下简称“川协2号空域”)执行金堂白果临时起降点(以下简称“金堂起降点”)至五凤溪空域直线往返体验飞行任务。
当天10点45分
飞机从金堂起降点21号跑道起飞,机上共有2人,分别为飞机驾驶员刘某和乘客郑某。起飞前,飞机高度表指示被调整到0米(即飞机高度指示的高度为金堂起降点对应的场压高度)。起飞后,金堂起降点指挥员该机一边脱离起落航线,直飞五凤溪空域活动。
10点47分
飞机保持场高约200米,空速约150km/h,飞至金堂县五凤镇上游村附近的沱江上空后开始下降高度,顺沱江飞行;
10点48分
飞机开始沿沱江乱石滩转弯,之后飞机保持稳定高度沿江面飞行;
10点49分
飞机沿罗坝村附近的沱江第一湾转弯后,快速拉升高度,撞上横跨沱江滑索的钢缆,坠入江中,漂浮于水面。
飞行员与乘客均受重伤
飞机坠毁后,飞行员刘某和乘客郑某被金堂县淮口镇救援人员从飞机中救出,后转院至四川大学华西医院进行检查医治。飞行员刘某胸骨、骸骨骨折,胸椎和腰椎体爆裂性骨折,下肢截瘫,住院32天。乘客郑某胸骨骨折,胸椎和腰椎体爆裂性骨折,住院46天,两人伤情均构成重伤。事件中并无其他地面人员伤亡。
经现场勘察,结合目击者和救援人员拍摄的视频、图片综合判断,该机坠机点位于金堂县淮口镇罗坝村附近的沱江江面,距金堂起降点跑道中心点206度大约6.2公里处,在坠江点上游约100米处有一条东西走向跨江滑索。飞机坠水后,机体完整,机身朝上,浮于水面,座舱顶盖上及左机翼缠绕钢缆。
救援过程中,救援人员为救援机上人员剪断钢缆,打开座舱顶盖,拖至落水点附近的西岸岸边。经现场勘察,坠江飞机两片螺旋桨折断、发动机整流罩破损,机身大梁从座椅后侧裂开,钢缆从座舱顶盖后方穿过,左大翼钢缆缠绕,左大翼叉臂弯曲、尾梁上部、应答天线有明显钢缆勒痕,驾驶舱内GPS定位仪遗失,计时器显示总飞行时间1464.25小时。
航空器损坏情况
事故调查组对事发时驾驶飞机的飞行员刘某进行访谈后得知,5月31日当天,刘某突然接到公司指派的飞行任务,在基本没有做飞行准备的情况下,驾驶飞机升空执行了两次飞行任务。第二次飞行时,刘某在飞行中发现白色鸟群,为躲避鸟群,缓慢下降高度,躲过鸟群后转弯平飞过程中突然发现滑索,“下意识拉杆,随后撞到钢缆,并失去意识”。
事件调查分析与结论
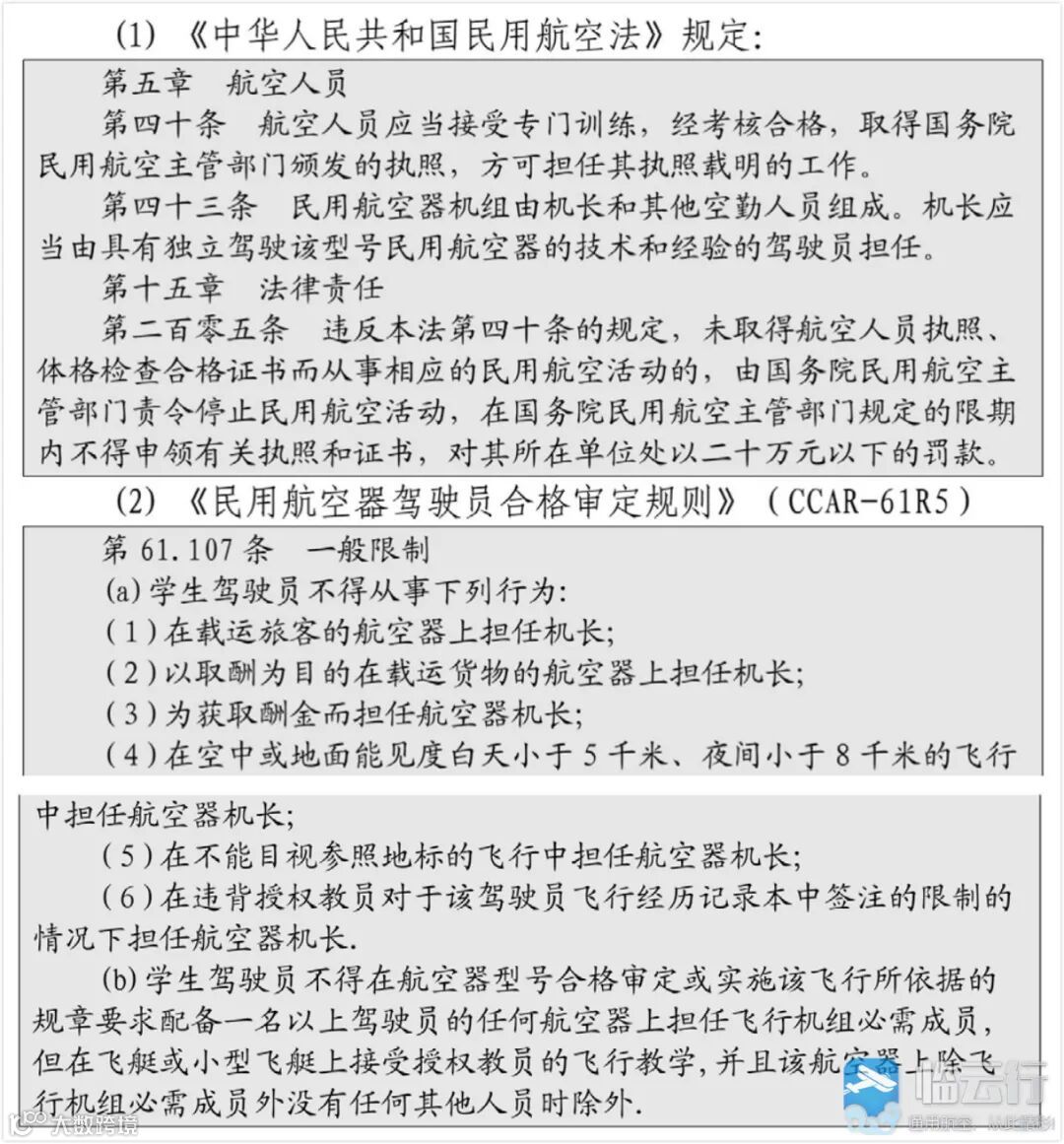
事件发生后,根据民航西南地区管理局授权,民航四川监管局立即成立调查组开展调查。调查报告的人员资质分析认为,飞机驾驶员刘某虽具有军航飞行经历,但未通过军民航飞行经历转换认可程序进行转换许可,其原有飞行经历未被民航认可。事发当日,刘某仅持有禁止载客的学生驾驶员执照,坠江的B-10NC飞机持有限用类航空器适航证,与咨询通告《空中游览》第7.5条“下列航空器不得用于空中游览,且在体验飞行时驾驶员必须持有相应的教员等级:(a)持有初级类航空器特殊适航证的航空器”的要求不符。
飞行员与该通航公司签订驾驶员执照培训合同(固定翼类)后,未进行类别执照训练、也未被允许单飞,其单独驾驶B-10NC飞机载客飞行。该行为违反了《中华人民共和国民用航空法》第四十条 “航空人员应当接受专门训练,经考核合格,取得国务院民用航空主管部门颁发的执照,方可担任其执照载明的工作”和第四十三条“民用航空器机组由机长和其他空勤人员组成。机长应当由具有独立驾驶该型号民用航空器的技术和经验的驾驶员担任”和《民用航空器驾驶员合格审定规则》第61. 107条“一般限制(a)学生驾驶员不得从事下列行为: (1)在载运旅客的航空器上担任机长...”的规定。
调查报告的飞行情况分析认为,根据乘客郑某手机拍摄的照片,视频和目击者的描述,事故调查组绘制了事发前大致飞行路线。

飞行员表示不清楚所飞空域飞行高度限制,目击者表示在该河段飞机据水面很近,可看到机上人员戴有墨镜,由此可以确认,飞机飞行高度在乱石淮河弯处已经明显低于150米,并在之后的飞行过程中一直明显低于150米,这是导致飞机刮碰到跨江滑索钢缆的直接原因。上述飞行高度不满足《一般运行和飞行规则》第91.119 条(c)款“在人口稠密区以外地区的上空,航空器不得低于离地高度150 米(500英尺)。..”的要求。
调查报告的组织管理情况分析认为,该通航公司《运行手册》中有实施体验飞行的机长资质的相关规定,该规定符合《空中游览》咨询通告关于体验飞行驾驶员资质的要求,但公司手册体系中没有以书面的形式明确体验飞行的负责人及其具体职责。该公司固定翼培训经理在清楚飞行员不具备单独驾驶飞机资质的情况下,仅凭个人对飞行员飞行技术的了解,安排飞行员执行了飞行任务。公司的飞行记录本、飞行任务书和塔台指挥员台账中记录的机组人员存在多处不一致的地方,公司飞行记录管理不规范。
针对调查中发现的问题,调查组向该通航公司提出深入开展安全教育培训、全面梳理完善手册程序和强化安全隐患排查治理等安全建议:
一是要深刻吸取此次事故教训,认真分析公司近年来安全生产事故中暴露出的问题,总结经验教训,以案为鉴,深入开展以“三个敬畏”为核心的安全教育和作风建设活动,组织公司员工结合岗位职责,深入学习公司运行相关的法律法规、运行规范和管理手册,切实提升公司员工遵章守纪意识。
二是要全面梳理运行管理相关手册程序,完善各级岗位的职责、工作程序和标准,强化培训、监督和考核,确保各级人员按照手册程序要求,履职尽责。
三是强化安全隐患排查治理工作,定期组织公司各部门,深入细致地排查公司运行许可、人员资质、飞行训练和作业管理等工作在手册程序、岗位职责、培训、实施和监督等方面的缺陷和不足,及时完善相关防控措施。
相关阅读
直升机执行航空物探作业时挂碰高压线坠机,民航华东局发布事件调查报告
精彩推荐
编辑:小云
「临云行」
官网:www.lyunx.com
投稿邮箱:tougao@lyunx.com







