
通用航空 从此精彩!
7月27日,临云行小编获悉,民航中南局对17项主动公开行政许可事项信息进行更新。
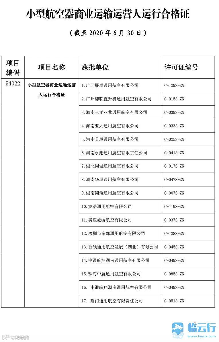
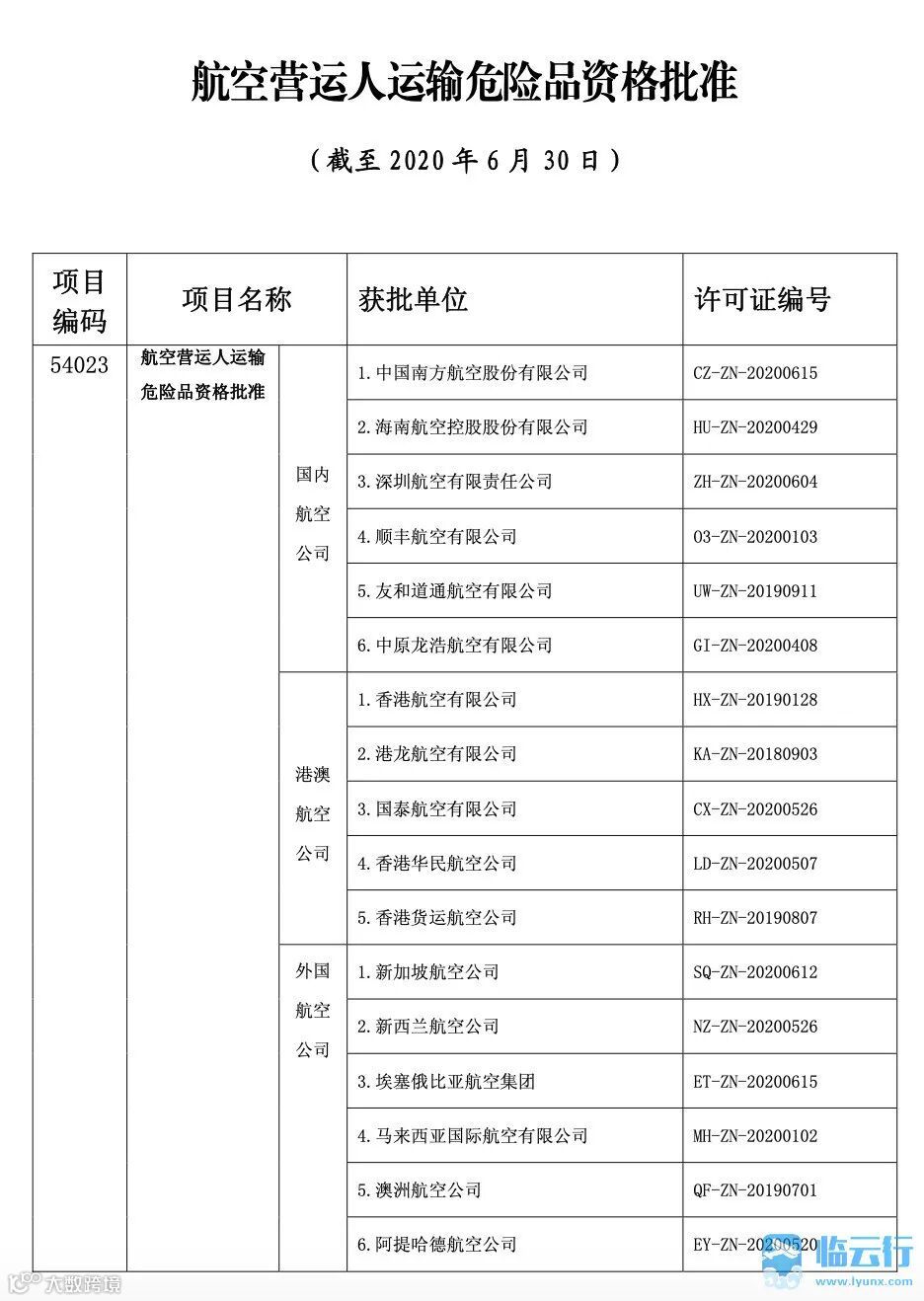
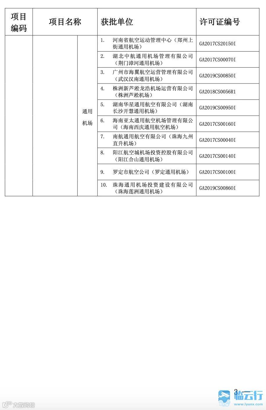
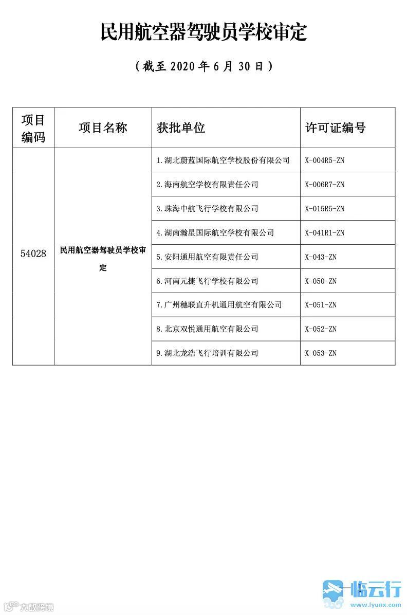
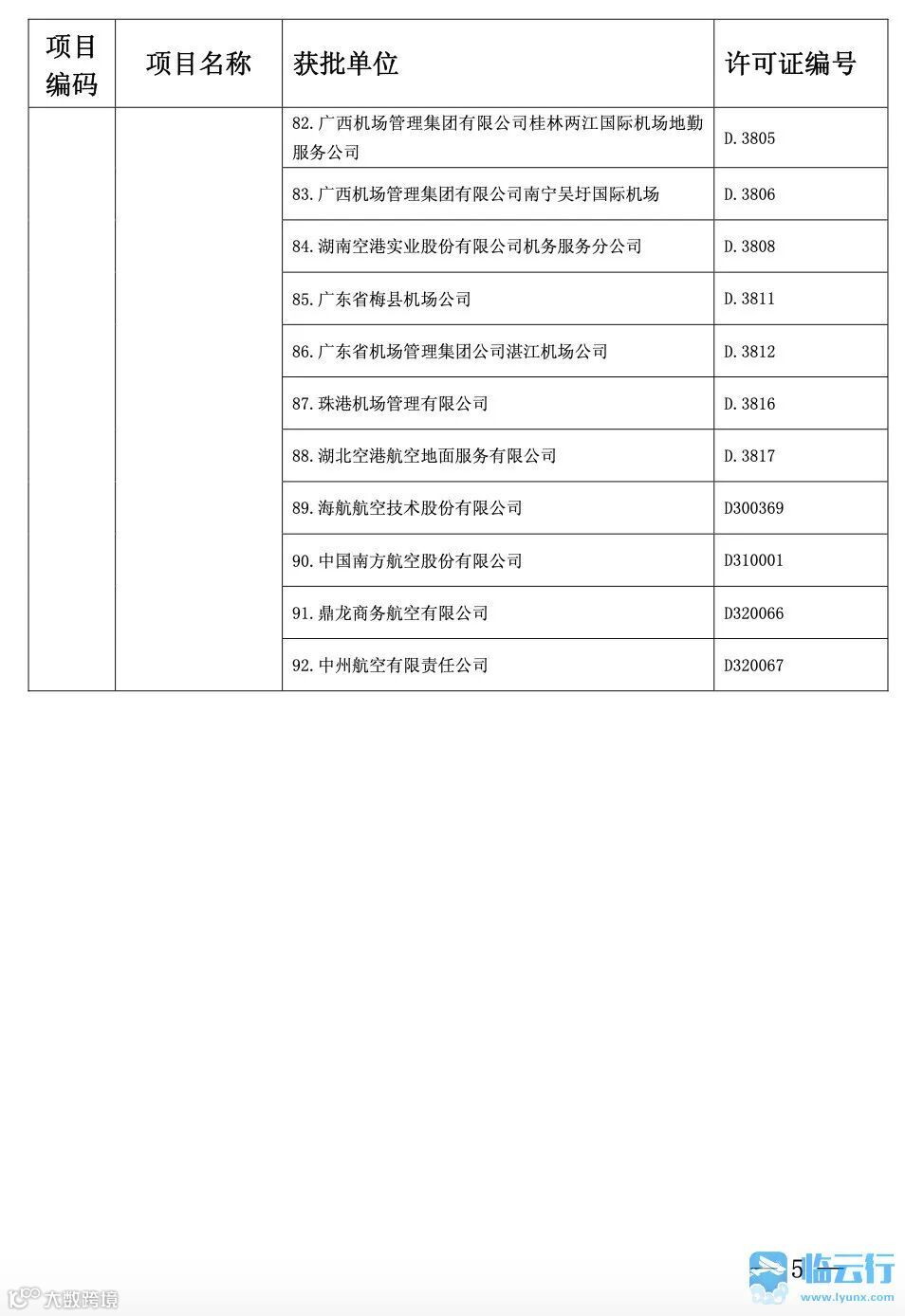
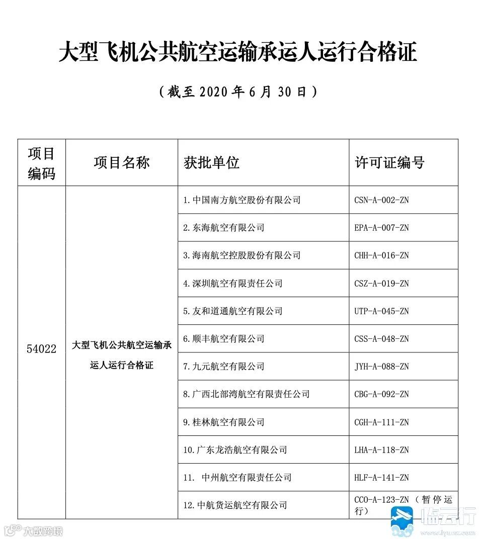
最新情况显示,截至2020年6月30日,中南地区获得通用航空企业经营许可的共118家;非经营性通用航空活动登记核准获批单位共6家;商业非运输运营人、私用大型航空器运营人、航空 器代管人运行合格证核发获批单位共113家(含暂停/终止运行);获得小型航空器商业运输运营人运行合格证的共34家(含6家暂停运行);共有10家获批通用机场;民用航空器维修单位维修许可获批单位共92家;民用航空器维修培训机构许可获批单位共17家;民用航空器(发动机、螺旋桨)生产许可(PC)获批单位共11家,更多行政许可信息可查看文末列表。
据临云行小编了解,中南局自2018年在政府网站率先开辟“行政许可”专栏,主动公开17项行政许可事项信息以来,受到社会广泛关注。中南局今后将进一步严格落实涉及行政许可事项信息定期公开制度,逐步扩大信息公开的范围,提高信息公开的及时程度,促使行政许可工作更加公正、阳光、透明。
精彩推荐
编辑:小云
「临云行」
官网:www.lyunx.com
投稿邮箱:tougao@lyunx.com







