
通用航空 从此精彩!
7月14日,临云行小编获悉,民航局航空器适航审定司发布通知,对民航行业标准《城市低空无人驾驶航空物流航线划设规范(征求意见稿)》征求意见。
通知称,为有效规范城市低空无人驾驶航空物流航线划设,确保无人驾驶低空物流试运行安全,民航局航空器适航审定司联合民航局空管办起草了推荐性民航行业标准《城市低空无人驾驶航空物流航线划设规范(征求意见稿)》,根据《中国民用航空行业标准管理办法》,现就该标准征求意见稿面向各单位公开征求意见,8月15日前截止。任何个人对于该征求意见稿有意见与建议,可反馈至邮箱castcfabiao@sina.com,并注明邮件标题为“城市低空无人驾驶航空物流航线划设规范(征求意见稿)意见反馈表”。
编制说明
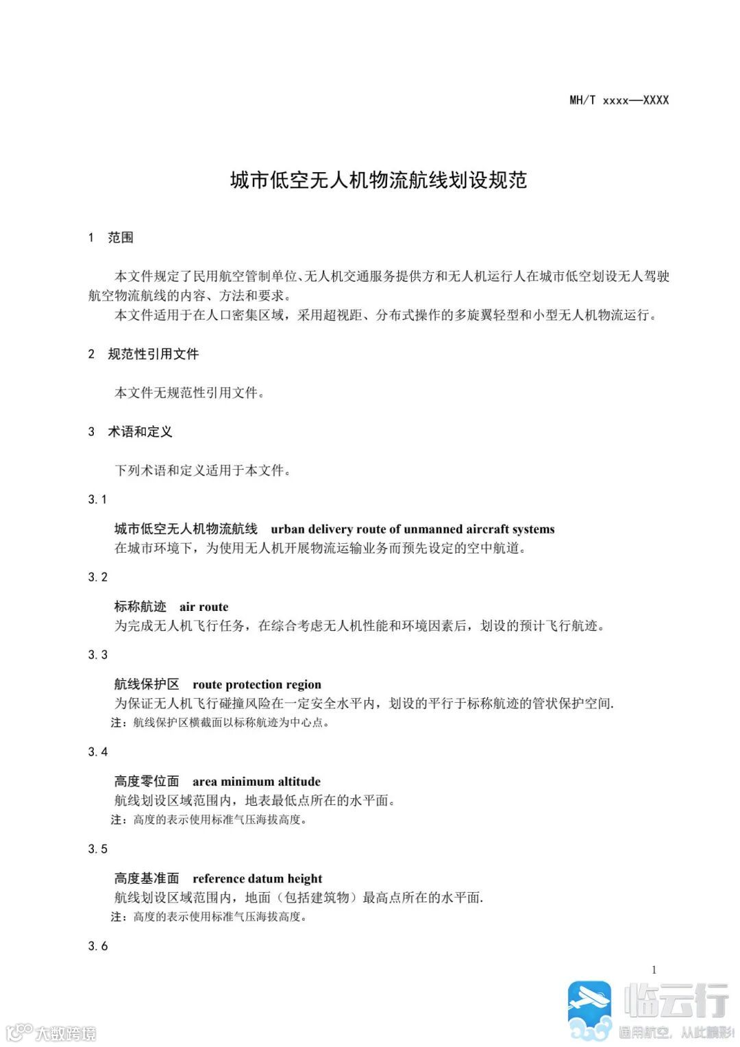
《城市低空无人驾驶航空物流航线划设规范(征求意见稿)》
热点阅读
这家航空公司计划招聘2000名飞行员,优先提拔现有飞行员为机长
精彩推荐


编辑:小云
「临云行」
官网:www.lyunx.com
投稿邮箱:tougao@lyunx.com




