
通用航空 从此精彩!
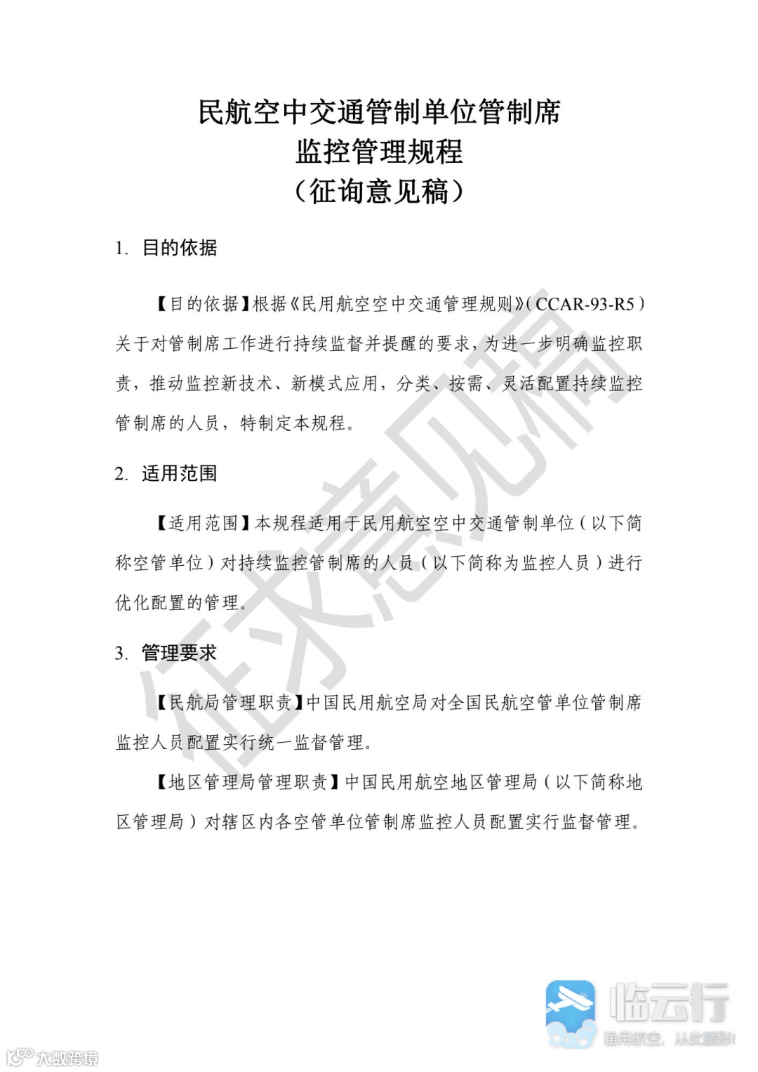
9月24日,临云行小编获悉,民航局空管行业管理办公室向民航各地区管理局、监管局,各机场公司,民航局空管局、各地区空管局、空管分局站,民航大学、民航飞行学院,民航二所发布通知,就《民航空中交通管制单位管制席监控管理规程(征求意见稿)》(以下简称《管理规程》)征求意见。
通知称,根据《民用航空空中交通管理规则》(CCAR-93-R5)的相关要求,为进一步明确监控岗位职责,推动监控新技术、新模式应用,分类、按需、灵活配置监控人员,民航局空管办委托民航二所编制了《民航空中交通管制单位管制席监控管理规程(征求意见稿)》,现面向各单位公开征求意见。
请各单位认真组织研究,按要求填写《意见反馈表》,于2021年10月15日前反馈至邮箱zhangyongzy@caacsri.com,并注明邮件标题为“民航空中交通管制单位管制席监控管理规程(征求意见稿)意见反馈表”。此外,任何个人对于该征求意见稿有意见与建议,也请填写该意见反馈表。空管办空管处联系电话:010-64092653。
民航空中交通管制单位管制席监控管理规程(征询意见稿)
热点阅读
视频+多图|“八一”飞行表演队抵珠!这些首次亮相的机型超帅!
小飞机低空穿越成都人口稠密区?民航四川监管局:调查中 若涉嫌违规将依法处理
飞行社区|退休机长寄语青年飞行员:安全都是自己的,不是别人的,飞行要常怀敬畏之心
精彩推荐


编辑:小云
「临云行」
官网:www.lyunx.com
投稿邮箱:tougao@lyunx.com




