
通用航空 从此精彩!
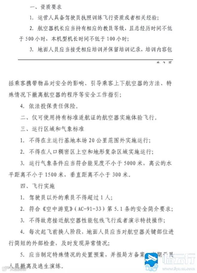
“仅可使用持有标准适航证的航空器实施体验飞行;驾驶员以外的乘员不得超过1 人;航空器机长应当持有相应的教员等级,且总经历时间不低于500 小时,本机型机长时间不低于100 小时...”
6月22日,民航局印发《关于加强体验飞行安全运行管理的通知》(局发明电【2021】1386号,以下简称《通知》),要求实施体验飞行的运营人除满足咨询通告《空中游览》(AC-91-33)关于体验飞行的相关要求外,还新增了“资质要求”、“航空器”、“运行区域和气象标准”以及“飞行实施”四方面的规定。
《通知》一经发布,就在业内引起了较大争论。一位业内航企人员向临云行小编投稿反映,已有多家通航运营、飞机研发制造销售等单位联名建议,希望暂缓执行轻型运动类飞机622通知。
据了解,此次争议较大的一点,即《通知》中明确,“仅可使用持有标准适航证的航空器实施体验飞行”。由于轻型运动类航空器颁发的是限制类适航证,这意味着轻型运动类航空器将不能开展飞行体验业务。
图:《空中游览》咨询通告中对体验飞行的要求
图:《关于加强体验飞行安全运行管理的通知》的要求
联名建议书认为,体验飞行是轻型运动飞机最核心应用和盈利方式之一。长三角、珠三角一些通航公司,体验飞行约占公司收入的50~80%,是维系企业生存发展的命脉。不准体验飞行,上百家运行或拟运行轻型运动飞机的企业,盈利能力将大打折扣,这一市场原本就并非利润丰厚,将直接导致众多企业亏损、甚至被迫退出。而产业链上游,数十家轻型运动飞机研发和制造企业,也将面临严重冲击:缺乏客户和市场。大批运营商退出将导致通航制造企业数千万、甚至数亿的投资成为沉没成本,对他们寄予厚望、希望能借助他们发展航空产业的地方政府也将面临釜底抽薪、骑虎难下的困境。
禁止轻型飞机实施体验飞行,是否因为其不够安全?联名建议书指出,以民航局网站公布的2018-2020年45起通航事故为例,只有一起为运动飞机体验飞行事故,且经调查是人的因素,与航空器类型无关,与飞行体验项目无关。
“《通知》的下发,不仅对轻型运动类飞机,对持有23部适航证的飞机同样将产生相当大的冲击。”联名建议书认为。新规规定“驾驶员以外的乘员不得超过1 人”,这会直接将4座甚至更多座椅的飞机,限定为同时为一个乘客提供服务,盈利能力骤减为原先的1/3甚至更多。运营单位盈利能力削弱,成本刚性的提高了不少。
公开数据显示,我国实际在运行的通用及小型运输航空公司的数量,由2015年的201家,发展到2020年,已有456家,竞争日趋激烈。而国内有大量使用4/5座飞机开展航校业务的通航公司,他们也很希望在其它业务市场增加收入,比如体验飞行、空中游览等。
在执飞人员资质方面,《通知》要求飞行员持有相应教员等级,总经历时间不少于500小时,本机型时间不少于100小时。对此,这份联名建议给出了一笔账,要执飞体验飞行,取得运动飞机教员执照165小时,按照一小时2000元成本计算,一本上岗证成本约需33万元;如增加500小时经历,则最少超过100万元;如使用正常类4座飞机,成本还要加倍,这不仅直接提高了飞行体验成本,也对通航的人才结构产生了过度培养的要求。
对通航公司而言,除了日常接待临时起意的访客进行体验飞行,也可以有组织地开展中小学生夏(冬)令营的体验飞行,弘扬航空文化、普及航空知识。此外,想学飞行的客户通常是在体验完后才做出学与不学决定。“这项活动在国内已合法合规开展6、7年了,很成熟了”这份联名建议书写到。
对于民航局突如其来的决定,参与这次联名建议的企业认为,文件会直接对航空运动、低空飞行娱乐产业,轻型运动航空器设计、研发、制造业,以及众多运营企业产生深远影响。希望局方深入调研、广泛征求意见再发文。如局方发现现行规章需要修正,亦应广泛征求意见,进行区域内小范围的试点或实验,再推广,同时要给所涉及的产业、企业一个缓冲时间。
同时,小编也注意到,业内也有声音对《通知》表示理解,认为“离地三尺,人命关天”,安全永远是航空业最重要的底线。比如“ Skyway天路”写的《冷静看局方关于体验飞行的新规》中所述,
“作为一个通航飞行员,我深知这份新规必然会触动很多人的既得利益,让很多本来就在苦苦支撑的从业者和企业雪上加霜,也能理解行业内很多人的怨气从何而来。不过我一向坚持的认为“离地三尺,人命关天”,安全永远是航空业最重要的底线。现在通航法规体系正在重构,有些法规概念模糊不清,权责不明,甚至相互冲突,或者照搬了国外的法规就连翻译都不通顺,新旧法规和理念的碰撞,也确实处于很尴尬的一个阶段,可是国情,舆论,经济,安全压力等你我都懂或不懂的事情摆在面前又不得不立刻解决一些问题。冷静看待这份新规,虽然限制了很多东西,但其绝对不是有些人所说的一刀切,这是行业标准化规范化过程中必然经历的一段过程。需要时间来处理,未来还会有一波又一波的政策变动,法规修改,这之中必然倒下很多人和企业,大势面前非你我无名之辈能左右。只希望在变革中的你我都能找到自己的生存之道,熬到这个行业真的好转的那一天,不管这一天到底会不会来,都唯愿这条长路上的每一位通航人衣衫可御寒风,沿途能伴星光。”
如今,据该业内知情人士透露,联名建议已经递交国家有关部门,正等待官方的进一步答复。
空中游览
是指以取酬为目的,在航空器中实施的以观光游览为目的的飞行活动,包括异地短途观光。
体验飞行
是指在航空器中实施的飞行活动,但不以观光旅游为目的,而是以熟悉、体验航空活动,特别是驾驶舱感受为目的,是弘扬航空文化、普及航空知识的常见活动形式。
热点阅读
截至2021年6月20日,我国民航有效驾驶员执照总数为72594本,其中商照39835本,私照4598本,运动执照1262本
精彩推荐


编辑:小云
「临云行」
官网:www.lyunx.com
投稿邮箱:tougao@lyunx.com




