
通用航空 从此精彩!
2月6日,临云行小编获悉,《云南省民航 “十四五”发展规划》(以下简称《规划》)于近日印发。
“十三五”期间,云南通用航空发展实现新突破。已建成保山长岭岗、丽江、江川、安宁、瑞丽景成等 5个直升机场, 兰坪、陇川 2个 A1 级通用机场,通用机场数量达到 7个。实现通用航空飞行 7333.17 小时,同比增长 33.11%,辖区内注册通航经营许可证的通用航空公司 17 家,在册通用航空 器共计 36 架,主要开展空中巡查、空中浏览和执照培训等作业。昆明被列为全国 26 个通用航空产业综合示范区之一,昆明高新区马金铺航空飞行营地入选了全国 15 个航空飞行营地示范名单,罗平申报成国家级航空运动基地,以普洱机 场至澜沧机场为代表的通航短途运输效果初显,初步形成低空旅游、短途运输、航空运动的通航产业格局。
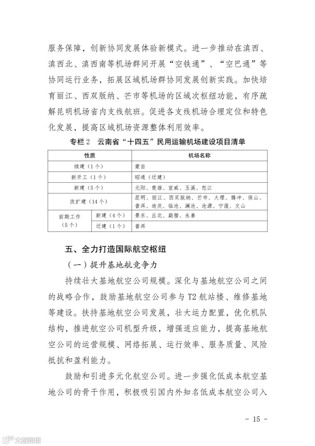
《规划》发展目标指出,到 2025 年,民航基础设施补短板强弱项成效显著,开创航空支撑经济社会发展和对外开放的民航强省新格局。到 2025 年,全省在建和运营运输机场总数量达到 20 个,基本实现每个州、市均有运输机场;规划建设通用机场 29 个;在运输机场 100 公里 (1.5 小时车程)半径范围内、通用机场 50 公里半径范围内基本实现对全省国土面积 90%的服务覆盖,基本航空运输服务普惠性更加凸显。迁建、改扩建项目顺利推进实施,支线机场综合保障能力显著提升。
《规划》指出,要大力提升通用航空服务能力,有序推进全省通用机场建设,持续壮大通用航空服务市场,探索发展短途货运和无人机物流,优化完善通用航空配套保障体系。
大力提升通用航空服务能力
(一)有序推进全省通用机场建设
有序推进弥勒、凤庆、永德、元江、广南、贡山、景谷、 文山、镇雄、会泽、永胜、东川、玉龙、勐海、昌宁、江城、 永仁、昆明高新区、新平、施甸、镇沅、盐津、河口、红河、 富宁、泸西、福贡、罗平、维西等一批通用机场建设,为各类通航作业、应急救援提供基本设施保障。鼓励在适宜的库湖区发展通用航空作业。
(二)持续壮大通用航空服务市场
巩固森林巡护、森林防火、管线巡查等传统业务,推进无人机工农林市场作业转型,实现传统工农林生产服务市场提质增效。依托云南省独特的“山、水、林、洞”资源和通用机场资源优势,积极构建“通航+旅游”服务体系,充分开发云南在空中游览、飞行体验等低空飞行领域的潜在消费 市场,围绕大滇西旅游环线,创新开发“通航+旅游”服务产品,逐步形成串联重点景区的区域低空旅游环线或网络。培育壮大通用航空短途运输,鼓励机场和航空公司,依托运输机场和通用机场优越的设施条件和实际的市场需求,推动短途运输航线与支线、干线航班的衔接,将传统空地摆渡模式升级为空中摆渡,探索拓展“干支通,全网联”通程业务, 创新服务产品,实现“干支通”三网在航线、航班、客源等方面的联动互补,共同构建衔接紧密、中转高效的“干支通” 三网融合新模式。稳步扩大公共服务市场,开展通勤航空、 警务航空、应急救援、城市服务等飞行作业。
(三)探索发展短途货运和无人机物流
充分利用通航优势,打造“干线运输+通航短途货运” 的航空货运模式,积极推进区域联动和交通衔接,实现多种运输方式有效对接,打造立体多式联运物流体系。盘活支线机场资源,充分发挥支线机场的中转功能,并探索在有条件 进行货运业务的通用机场建立小型货物转运中心,保证各机 场间的物流畅通,构建短途货运网络体系。支持新模式新业态发展,积极吸引和支持顺丰、京东等来云南发展无人机物流业务,依托无人机便捷、高效、灵活的优势,立足云南特 殊的地形地貌,以及松茸、野生菌类等高附加值的农特产品, 将无人机广泛应用到农特产品的采摘和运输中,运用科技和运输新模式助力乡村振兴。将无人机应用于快递的末端寄递,服务电子商务发展。
(四)优化完善通用航空配套保障体系
积极争取军方支持,研究申请云南省低空空域管理改革试点,协调军方简化通用航空飞行任务审批、飞行计划申请和审批(备案)程序,明确不同类型飞行计划申请和审批时限要求,促进通用航空实现常态化飞行。借鉴省外的创新做法,采取政府引导、企业参与、军地共建等方式,统筹规划建设通用航空飞行服务站(FSS)等配套设施,搭建低空协同运行管理“天网”,重点满足全省通航飞行服务保障需求, 逐步具备向通航飞行活动提供飞行计划处理、航空情报服务、 航空气象服务、告警和协助救援服务等功能,实现通用航空飞行活动全方位、高质量服务保障。充分利用云南高原机场的特点,依托七彩云南通用航空、云南凤翔通用航空公司等企业,积极开展校企合作,培育发展通用航空飞行培训市场。统筹规划建设通用航空固定运营基地(FBO)、维修基地,壮大省内通用航空维修企业。扶持本地航油生产企业,加大航油供应与储备能力。整合省内现有资源,积极培育本地航材贸易企业,构建全省通用航空航材供应保障体系。
《规划》还提出,要完善省内环飞航线网络。按照实现省内旅游热点城市之间航线网络化、公交化的 要求,立足于完善全省航线网络和满足航空运输市场需求,结合全省城市(镇)群建设、旅游资源开发,特别是红色旅游资源的开发,以及黄金旅游线路打造,加大省内环飞航线开辟力度,推进航空和旅游融合创新发展。推进省内滇西北、 滇西、滇西南、滇东南4个航空市场与西双版纳、丽江、芒市 3 个省内环飞中心协同联动发展,构建结构合理、运行高效的省内环飞航线网络,实现主要旅游城市间顺畅衔接,高效服务云南省大滇西旅游环线建设。
《云南省民航 “十四五”发展规划》
《云南省民航“十四五”发展规划》政策解读
云南省交通运输厅日前印发了《云南省民航“十四五”发展规划》(以下简称《规划》),现就相关内容解读如下:
一、编制背景
民航是战略性产业,在社会主义现代化建设中发挥基础性、先导性作用。省委、省政府将编制《云南省民航“十四五”发展规划》列入“十四五”省级专项规划编制计划,并提出明确要求。
“十三五”期间,在以习近平同志为核心的党中央坚强领导下,在省委、省政府的高位推动下,云南民航在运输规模、机场体系、航线网络、国际航空枢纽建设等方面取得了突出成效,为建设面我国向南亚东南亚辐射中心及云南省经济社会发展提供了支撑保障。
以此同时,机场保障能力、国际航空枢纽发展水平、航线网络结构、航空货运、临空经济、通用航空等方面还有较大提升与优化的空间。为深入贯彻落实习近平总书记考察云南重要讲话精神和努力成为面向南亚东南亚辐射中心的指示要求,落实交通强国和新时代民航强国的战略部署,推动云南民航高质量发展,持续推进民航强省建设,特制定本规划。
二、基本原则
《规划》提出五个基本原则,即:求真务实,科学发展。安全第一,绿色发展。政府引导,合作发展。改革创新,差异发展。加强衔接,协同发展。
三、发展思路和主要目标
“十四五”时期,重点实施“补、强、创”民航发展总体思路。即补齐基础设施短板、强化国际航空枢纽、创新提升发展质量。
到2025年,民航基础设施补短板强弱项成效显著,开创航空支撑经济社会发展和对外开放的民航强省新格局。全省在建和运营运输机场总数量达到20个,基本实现每个州市均有运输机场;规划建设通用机场29个;在运输机场100公里(1.5小时车程)半径范围内、通用机场50公里半径范围内基本实现对全省国土面积90%的服务覆盖,基本航空运输服务普惠性更加凸显。全省实现旅客吞吐量1.08亿人次,货邮吞吐量60万吨。昆明机场实现旅客吞吐量7000万人次,其中国际旅客吞吐量达到800万人次;货邮吞吐量53万吨,其中国际货邮吞吐量8万吨。全省航线数量达到750条,通航城市达到210个。昆明机场航线数量达到500条,其中国际航线突破120条,国际和地区通航城市超过70个;洲际直飞航线(含货运)突破5条,力争达到10条;引进1-2家基地货运航空公司。
四、重点内容
《规划》包括发展回顾、发展形势、总体要求、全面加快运输机场建设及布局、全力打造国际航空枢纽、拓展优化航线网络布局、大力提升全省机场发展质量、大力提升通用航空服务能力、持续增强空管保障能力、稳步推动临空产业发展、措施建议、规划环评等12个部分。其中,“十四五”时期主要任务包括以下内容:
一是全面加快运输机场建设及布局。提升枢纽机场基础设施保障能力、推进新(迁)建机场建设、提升既有支线机场保障能力、促进区域机场协调发展。
二是全力打造国际航空枢纽。提升基地航空公司竞争力、大力发展航空货运、提升枢纽集疏运水平。
三是拓展优化航线网络布局。巩固和拓展国际航线网络、加密和优化国内航线网络、完善省内环飞航线网络。
四是大力提升全省机场发展质量。新技术赋能平安机场、提升机场绿色化水平、推进智慧化生产运营、着力提升服务品质。
五是大力提升通用航空服务能力。有序推进全省通用机场建设、持续壮大通用航空服务市场、探索发展短途货运和无人机物流、优化完善通用航空配套保障体系。
六是持续增强空管保障能力。加强空管保障设施建设、推广空管新技术应用。
七是稳步推动临空产业发展。加快推进昆明空港经济区建设、积极探索支线机场临空经济特色发展。
热点阅读
科技前沿|获美国空军资助!Valkyrie公司研发高速、水陆两栖喷气机驱动的eVTOL
截至2022年1月30日,我国民航有效驾驶员执照总数为76779本,其中商照42844本,私照4794本,运动执照1583本
精彩推荐


编辑:小云
「临云行」
官网:www.lyunx.com
投稿邮箱:tougao@lyunx.com




