
通用航空 从此精彩!
4月11日,临云行小编获悉, 《内蒙古自治区 “十四五” 综合交通运输发展规划》 (以下简称《规划》)已于日前发布。
图: 4月8日上午,内蒙古自治区交通运输厅召开"十四五"综合交通运输发展规划新闻发布会。
《规划》明确,到2025年,基本建成自治区“四横十二纵”综合运输大通道,综合交通基础设施供给水平显著提升。 公路总里程达到21.5万公里,其中高速公路达到8500公里; 铁路运营里程达到约1.6万公里,其中高速铁路达到1010公里; 民用机场总数达到70个以上,其中运输机场20 个,通用机场50个 (新增30个); 建成综合客运枢纽3个、综合货运枢纽11个; 盟市快递物流园区、旗县配送中心、乡镇配送站点和“村村通快递”基本实现全覆盖。
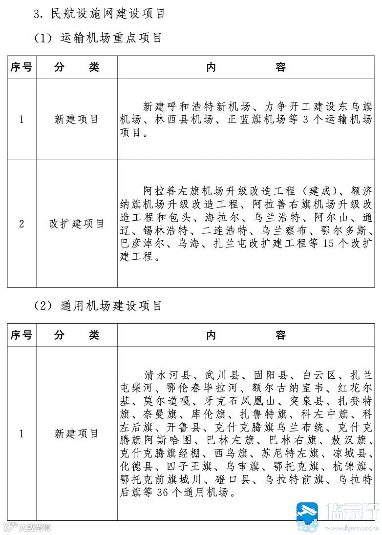
《规划》提到,建设广覆盖民航设施网。 一是提升运输机场服务能力。 建成呼和浩特新机场,新建东乌旗、林西县、正蓝旗3个运输机场,有序推进阿拉善左旗、额济 纳旗、阿拉善右旗、包头、海拉尔、乌兰浩特、阿尔山、通辽、 锡林浩特、二连浩特、乌兰察布、鄂尔多斯、巴彦淖尔、乌海、 扎兰屯等15个机场改扩建工程建设,不断完善运输机场基础设施,优化运输机场布局,进一步提升机场安全运行保障能力。 二是加快通用机场建设。 优先在偏远和地面交通不便的地区、自然灾害多发地区、农畜产品主产区、重点旅游景区、重点产业集聚区建设一批通用机场。 进一步完善低空飞行服务保障体系,加快推进飞行服务站等系统建设。
《规划》指出,促进林区特色综合交通发展,加快构建林区综合交通网,实现区域快速交通新突破。 “十四五”期间, 加快海拉尔、阿尔山、扎兰屯和乌兰浩特运输机场改扩建,新建扎兰屯柴河、鄂伦春毕拉河、额尔古纳室韦、红花尔基、莫尔道嘎、牙克石凤凰山、突泉县、扎赉特旗等8个通用机场。 积极推进旅游交通提档,服务全域旅游和四季旅游,以运输机场和通用机场为载体,大力发展航空旅游,利用通用机场开展短途运输、空中观光等特色航空旅游服务。
《规划》还提到,要打造优质客运服务体系,拓展区域运输服务,提升国内民航服务水平。 推进呼和浩特机场枢纽航线网络建设,着力构建区内东中西部机场间的航线网络,推动航线结构、 时刻和频次升级,进一步增强区内外航线的辐射和通达能力。 积极推动通用航空短途运输与公共运输航空深度融合,努力实现 干、支、通网络有效衔接。
长按识别查看完整全文
《内蒙古自治区 “十四五” 综合交通运输发展规划》
热点阅读
注意!民航局对《民用航空器驾驶员执照理论考试》咨询通告征求意见,4月22日前截止
黑龙江新建通用机场项目可获纾困政策支持;砀山通用机场预计2022年下半年投入使用
精彩推荐
临云行综合自
内蒙古自治区人民政府、内蒙古日报
「 临云行 」
官网: www.lyunx.com
投稿邮箱: tougao@lyunx.com



