
通用航空 从此精彩!
2月23日,临云行小编获悉,民航局航空器适航审定司日前发布《亿航EH216-S型无人驾驶航空器系统专用条件》,自颁发之日起生效。
文件称,亿航智能设备(广州)有限公司于2020年12月28日向民航局适航司提交了EH216-S型无人驾驶航空器系统(以下简称EH216-S)型号合格证(TC)申请书,2021年1月适航司受理了该项目,受理编号NATC0102Q。
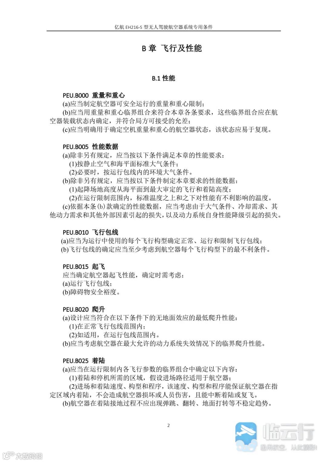
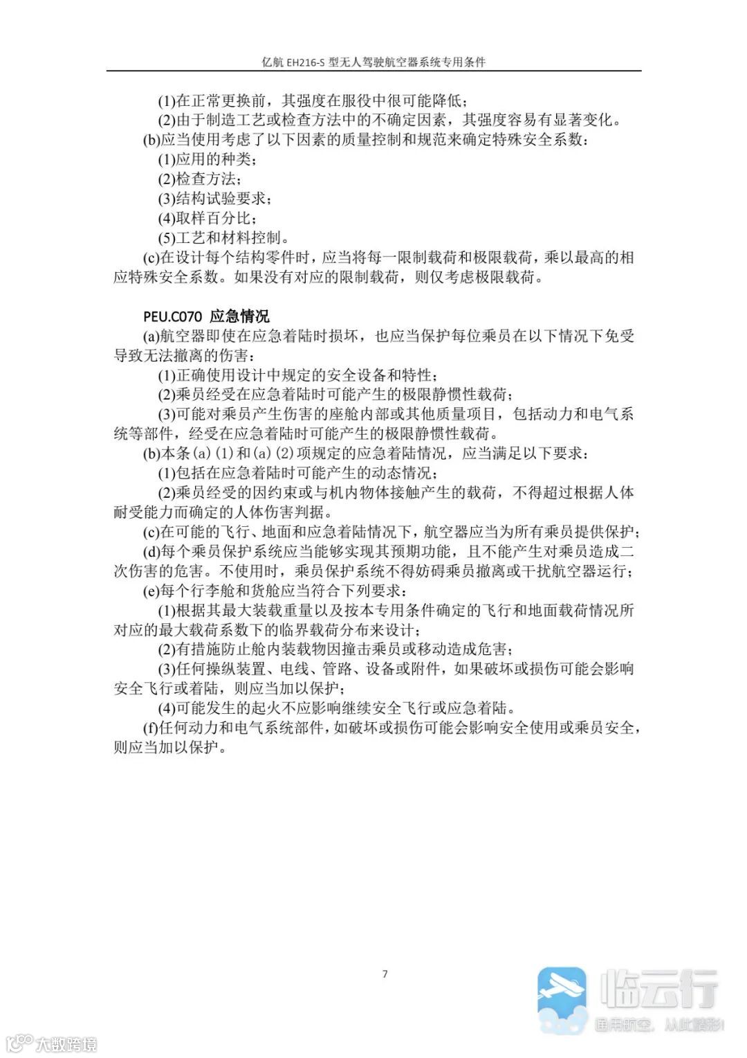
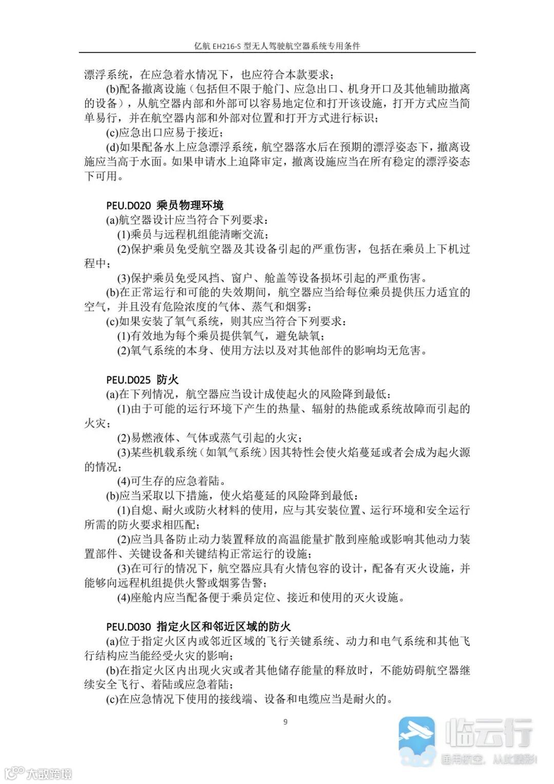
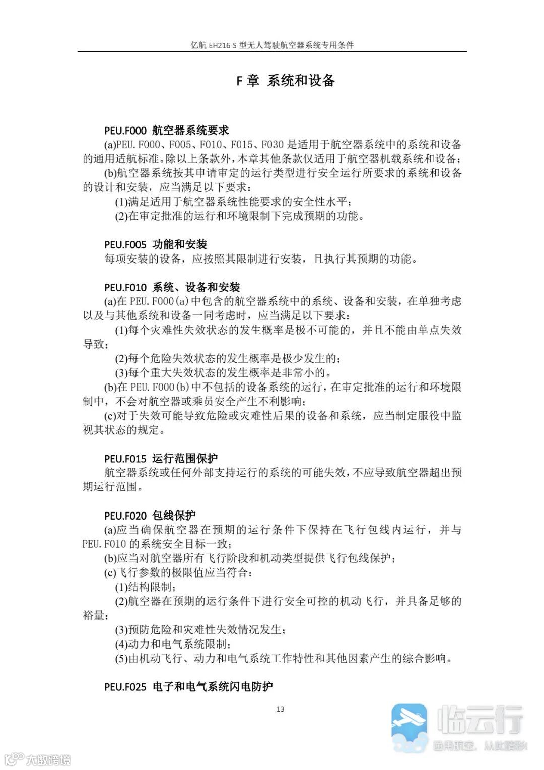
EH216- S是可用于载人的无人驾驶航空器系统,目前民航局尚未针对该类型航空器系统颁发适航规章。按照CCAR-21-R4《民用航空产品和零部件合格审定规定》第21.17 (二)条款要求,应制定专用条件,确定适用其具体设计和预期用途且具有可接受安全水平的适航要求。
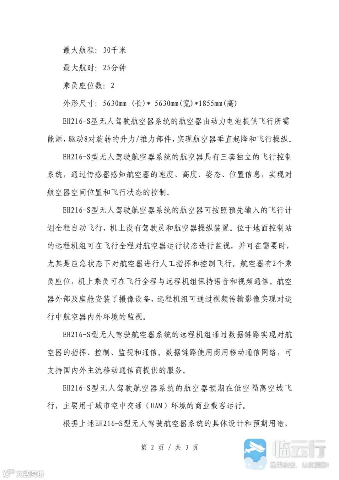
EH216- S型无人驾驶航空器系统包括无人驾驶航空器、地面控制站和数据链路。EH216-S型无人驾驶航空器系统的航空器预期在低空隔离空域飞行,主要用于城市空中交通(UAM)环境的商业载客运行。适航司以基于风险和审定目标的原则,结合工业实践,组织编写了该型号的专用条件。
据了解,2021年12月3日,民航局航空器适航审定司曾发布通知,就亿航EH216-S型无人驾驶航空器系统型号合格审定项目专用条件征求意见,拟作为开展型号合格审定工作的审定基础。
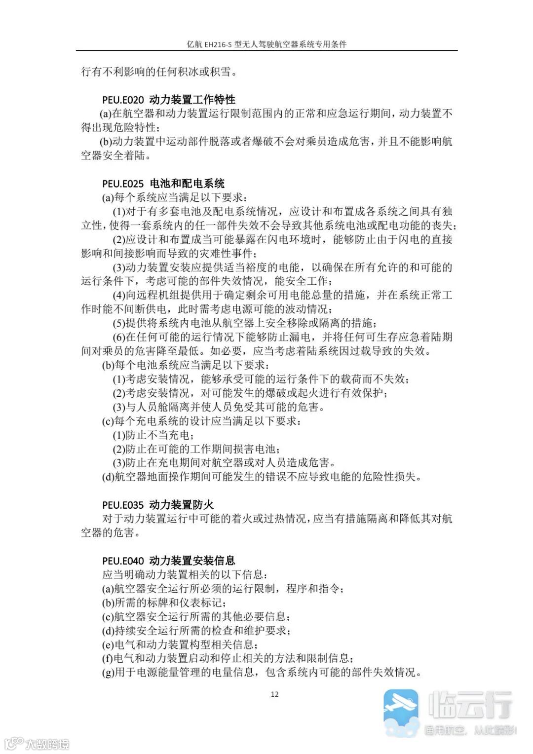
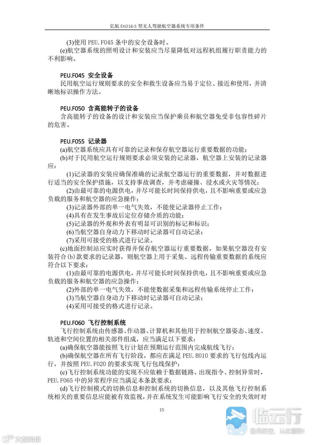
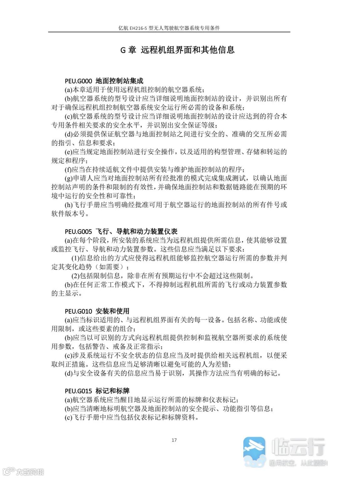
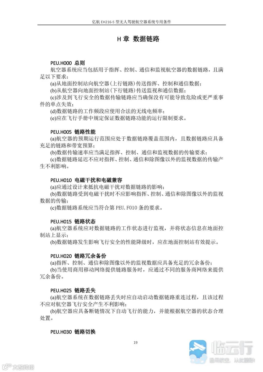
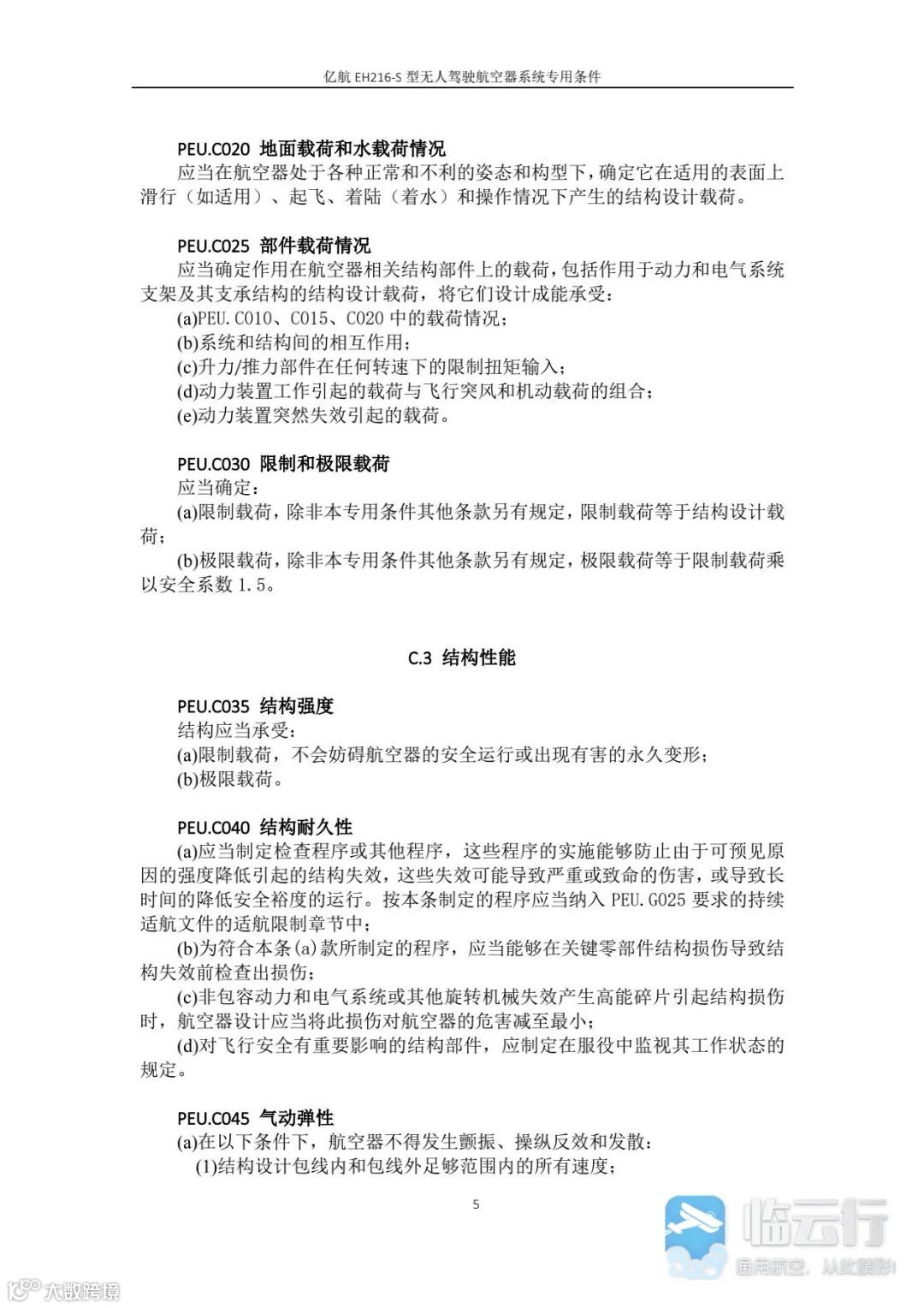
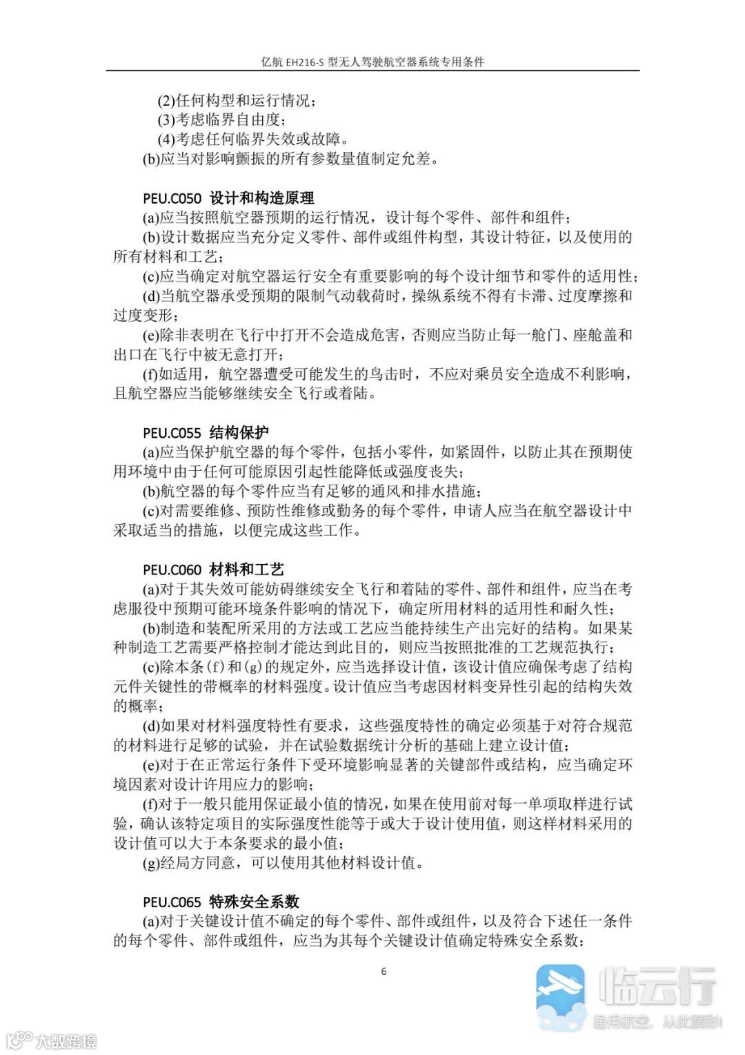
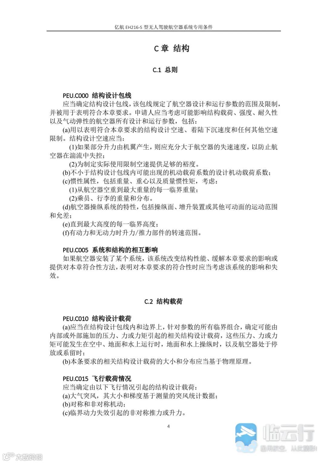
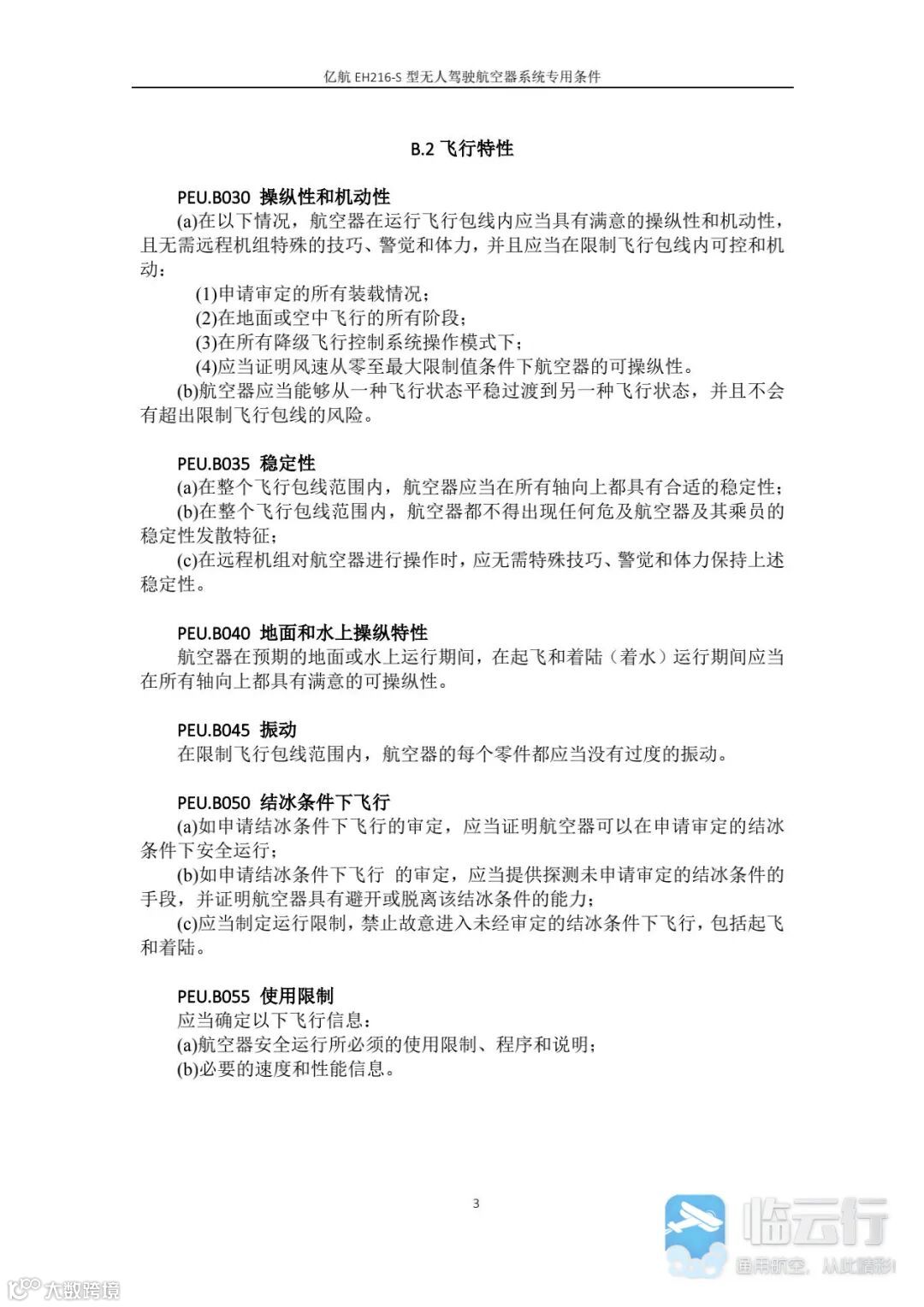
《亿航EH216-S型无人驾驶航空器系统专用条件》
热点阅读
2022柏林航展将于6月22日至26日举行 以线上线下结合形式回归
前飞行员起诉英国防部要求赔偿,称20公斤防弹衣导致性功能障碍
《正常类飞机适航规定(修订)》《通用机场管理规定》...交通运输部公布2022年立法计划!
精彩推荐


编辑:小云
「临云行」
官网:www.lyunx.com
投稿邮箱:tougao@lyunx.com




