
通用航空 从此精彩!
4月27日,临云行小编获悉,民航局发布 《关于公布2021年度通用航空企业诚信经营评价等级的通知》 。
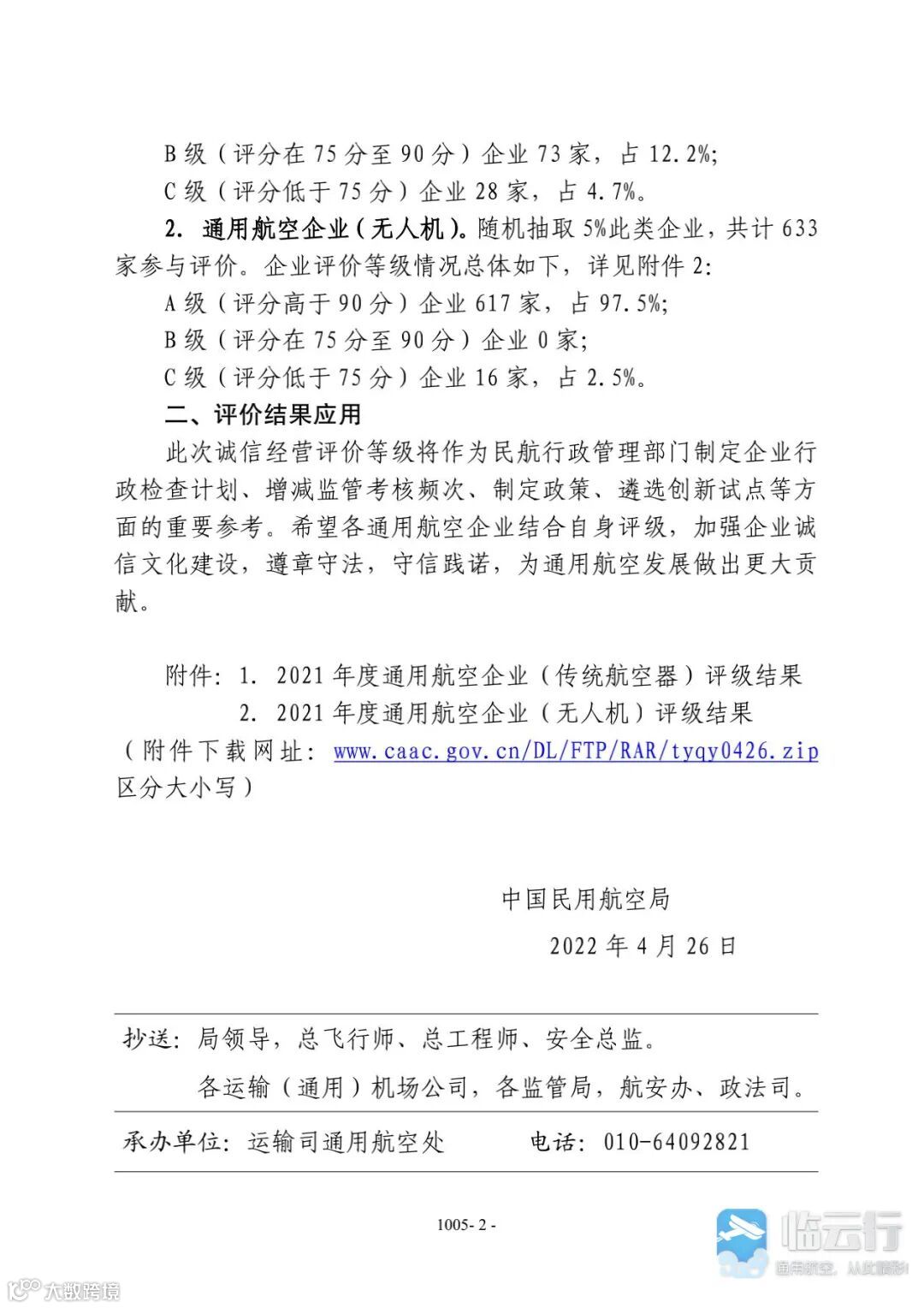
根据评价结果情况,通用航空企业(传统航空器)共计 599 家 参与评价,实现全覆盖, A级 (评分高于 90 分)企业 498 家 ,占 83.1%; B级 (评分在 75 分至 90 分)企业 73 家 ,占 12.2%; C 级 (评分低于 75 分)企业 28 家 ,占 4.7%。
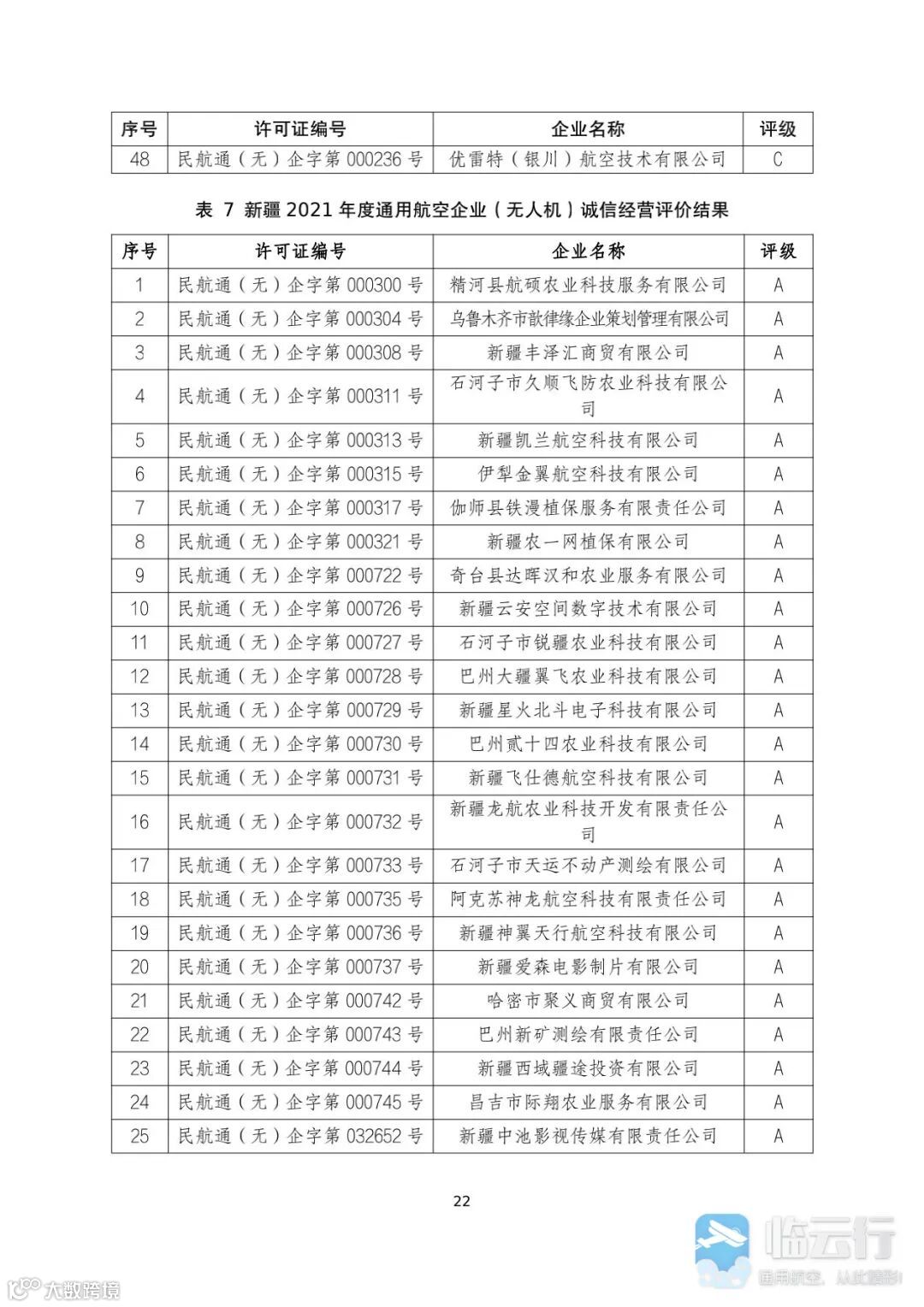
通用航空企业(无人机)方面,民航局随机抽取 5%此类企业,共计 633家 参与评价。 A 级 (评分高于 90 分)企业 617 家 ,占 97.5%; B 级 (评分在 75 分至 90 分)企业 0 家 ; C 级 (评分低于 75 分)企业 16 家 ,占 2.5%。
据介绍,为促进通用航空行业自律,按照《通用航空企业诚信经营评价管理暂行办法》(民航规〔2021〕16 号,以下简称《办法》),民航局于近期组织开展通用航空企业诚信经营评价工作。 鉴于《办法》于 2021 年 9 月 1 日起正式实施,此次评价周期限于 2021 年 9 月 1 日-12 月 31 日期间。 民航局按照公开、公正、客观、高效原则,经自查确认、预评价、公示、复核等环节,公布评价等级结果。 此次诚信经营评价等级将作为民航行政管理部门制定企业行政检查计划、增减监管考核频次、制定政策、遴选创新试点等方面的重要参考。 希望各通用航空企业结合自身评级,加强企业诚信文化建设,遵章守法,守信践诺,为通用航空发展做出更大贡献。
关于公布 2021 年度通用航空企业诚信经营评价等级的通知
热点阅读
精彩推荐
编辑: 小云
「 临云行 」
官网: www.lyunx.com
投稿邮箱: tougao@lyunx.com


