
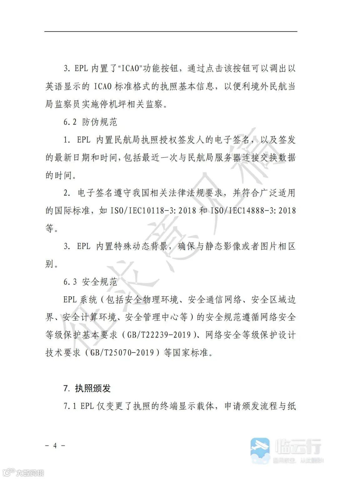
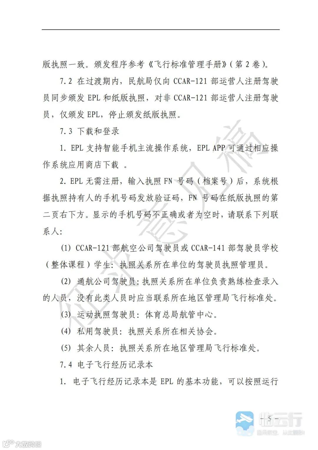
让我们一起 飞遍全世界!
9月28日,临云行小编获悉,民航局飞行标准司发布通知,就 《民用航空器驾驶员电子执照管理规定》 征求意见。
通知称,飞标司在飞行人员资质管理二期系统中开发了基于计算机云的电子执照,自2016年10月推广以来,驾驶员资质管理政务服务水平大幅提升,利企便民成效充分显现。为加强电子执照应用全过程规范管理,提升执照管理体系适配性,明确防伪验证技术规范和实施程序,衔接国际民航组织相关标准,确保国际运行适用性,飞标司起草了咨询通告《民用航空器驾驶员电子执照管理规定》(征求意见稿)。
民航局现面向行业征求意见,请各单位结合电子执照六年来使用情况,认真组织研究,并于 2022年10月15日前 以电子邮件方式将意见反馈表发送至fb_report@caac.gov.cn,联系电话:010-64091404。
《民用航空器驾驶员电子执照管理规定(征求意见稿)》
热点阅读
第十四届中国航展新闻发布会在北京举行:空军发言人首提“中国第五代战机”;陆军首派现役直升机参展...超多亮点提前剧透→
15秒汲水12吨!“鲲龙”AG600M灭火机完成投汲水试验并签署首批6架机购机协议
精彩推荐
编辑:小云
「 临云行 」
官网:www.lyunx.com
投稿邮箱:tougao@lyunx.com

