
通用航空 从此精彩!
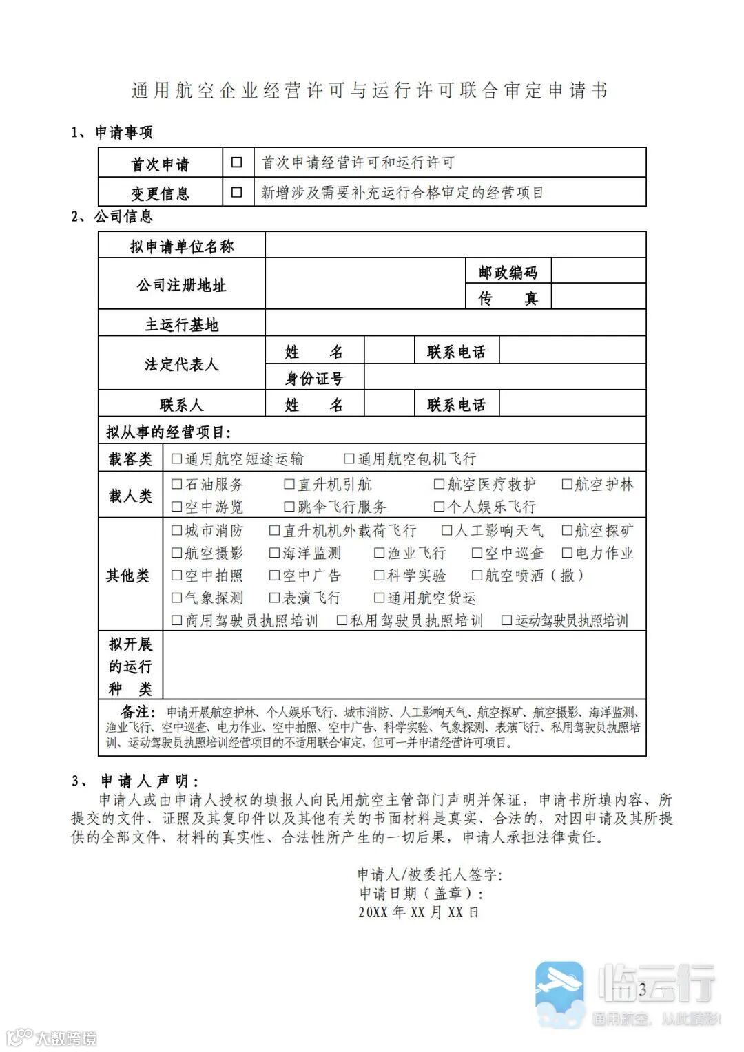
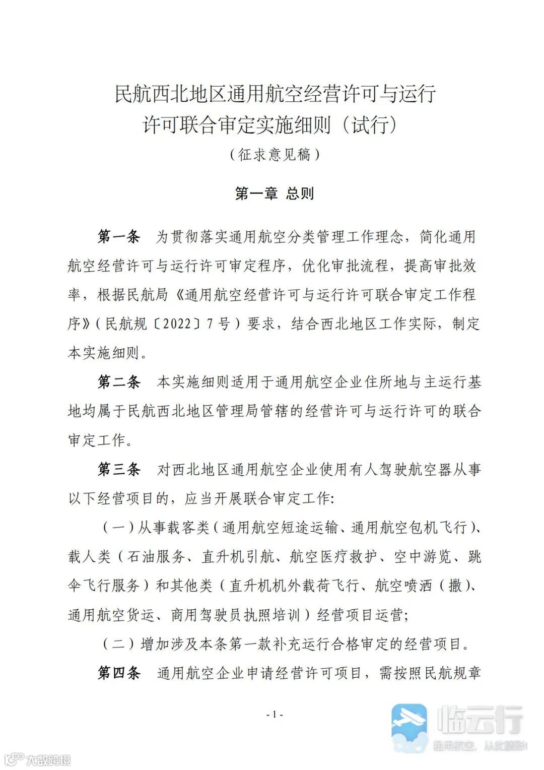
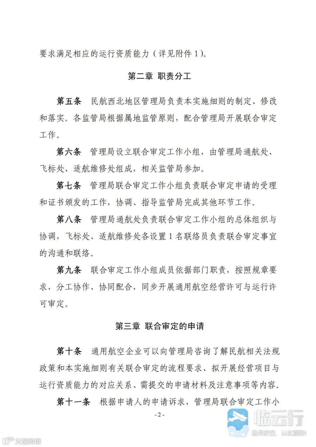
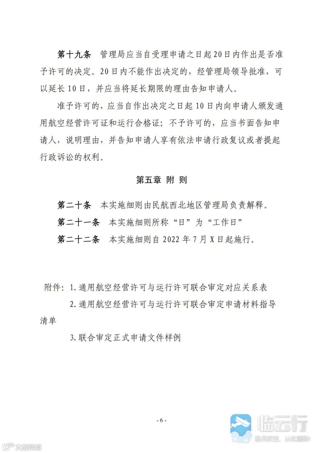
7月15日,临云行小编获悉,民航西北地区管理局发布公告, 《民航西北地区通用航空经营许可与运行许可联合审定实施细则(试行 》 征求意见。
公告称,根据民航局《通用航空经营许可与运行许可联合审定工作程序》(民航规〔2022〕7号)的精神要求,为进一步简化西北地区通用航空经营许可与运行许可审定程序,优化审批流程,提高审批效率,民航局制定了《民航西北地区通用航空经营许可与运行许可联合审定实施细则(试行)(征求意见稿)》,请社会各界及广大人民群众提出宝贵意见、建议,如有意见或建议,可于2022年7月29日前反馈至电子邮箱:chenqiong_xb@caac.gov.cn,联系人:陈琼,联系电话:(029)88791049。
《民航西北地区通用航空经营许可与运行许可联合审定实施细则(试行 》
热点阅读
因高温暂停飞行,约60名飞行学员被迫停课 英媒:军官靴子和飞机轮总沾沥青
时隔4年视频首曝光,美国一机场工作人员擅自窃机驾驶后机毁人亡
精彩推荐
编辑:小云
「 临云行 」
官网:www.lyunx.com
投稿邮箱:tougao@lyunx.com

