
通用航空 从此精彩!
安徽: 积极支持通航企业发展 加快培育通航市场
10月18日,临云行小编获悉,安徽省交通运输厅发布2022年前三季度全省交通运输重点工作完成情况公告。
在“深化低空空域管理改革,发展壮大通航产业”重点工作任务方面,安徽省交通运输厅发布了1—9月最新进展情况:
1.安徽省通航发展工作获得国务院办公厅督查激励。
2.第一阶段低空试点空域划设方案获批,东部战区空军参谋部批复同意安徽省划设11个低空试点空域和10条低空飞行航线。
3.出台《安徽省支持通用航空产业发展的若干政策》,持续做好政策解读,配套落实支持政策。
4.省通航协管中心与省通航控股集团正式揭牌成立,开始运营。
5.省通航飞行服务站通过行业验收备案,开始向通航用户提供保障服务。
6.省低空委办公室建立季度调度制度,协同省市相关部门共同推进通航产业发展。 不断完善军地民协同配合工作机制,在空域申报、空域使用管理等方面密切配合。
7.全省通用机场建设加快推进,界首机场飞行区跑道道基通过验收,砀山机场主体工程完工,肥东机场场道工程水稳基层试验段启动摊铺工作,推进金安、旌德等通用机场建设工作。
8.推动省内通航产业聚集发展,芜湖通航产业园、岳西民用无人驾驶航空实验基地建设取得实质进展。
公告称,目前存在三个方面的问题,一是部分改革任务进度稍有滞后,已获批空域利用效率不高; 二是安徽省飞行服务保障有待进一步完善,已批空域和航线的监视、通信等设施尚未建设; 三是全省通航产业发展仍处于起步期,有待进一步培育。
下一步,安徽将继续完善低空飞行服务体系,对获批试点空域和航线补盲的设施设备; 完成省民航发展资金管理办法的修订工作,积极支持通航企业发展; 加快培育通航市场,为企业提供更好的服务。
云南红河州: 续建弥勒通用机场,适时启动红河、河口、泸西3个通用机场建设
10月18日,临云行小编获悉,云南红河州人民政府正式印发 《红河州“十四五”综合交通发展规划》 (以下简称《规划》)。
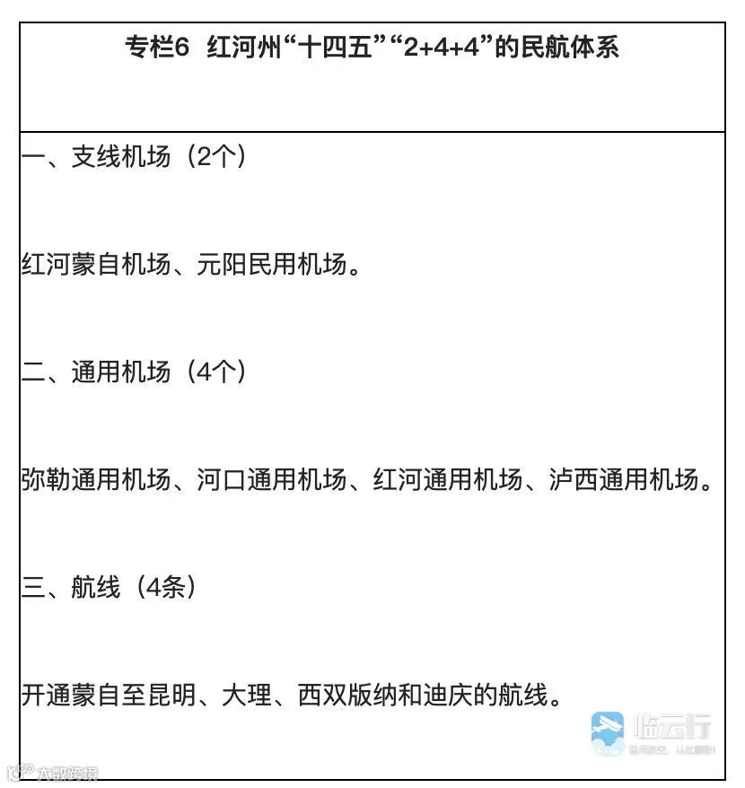
航空方面,《规划》提到,“十四五”期间建成“2+4+4”的民航体系,即建成2个支线机场,4个通用机场,开通4条航线,总投资85亿元。
要加快民航基础设施建设。 以“南北通航空”目标,着力打造红河蒙自机场与元阳民用机场两大支线机场; 发展通用航空,续建弥勒通用机场,适时启动红河、河口、泸西3个通用机场建设; 加强航线规划布局,先期规划开通蒙自至昆明、大理、西双版纳和迪庆的航线,并逐步增加国内通航点和航班数量。 形成“2+4+4”的民航体系,即建成2个支线机场,4个通用机场,开通4条航线。
热点阅读
预算金额共计8271.6万元! 江西省航空护林局应急救援飞机租赁项目进行采购需求咨询论证
西北地区: 9月份,通航企业完成飞行8044架次,飞行时间3123小时
206家通航企拟获6.1241亿元补贴! 民航局公示2023年通用航空发展专项资金预算方案
11家通航企拟获350万元补贴! 民航局公示2023年民航支线航空补贴预算方案
精彩推荐
编辑: 小云
「 临云行 」
官网: www.lyunx.com
投稿邮箱: tougao@lyunx.com

