
让我们一起 飞遍全世界!
3月1日,临云行小编获悉,民航局飞标司发布 《中国民航驾驶员发展年度报告2022年版》 (以下简称《年度报告》)。
《年度报告》主要包括五个方面的内容,分别为 中国民航驾驶员情况概述 、非 121 部驾驶员数据统计、按照 CCAR-121 部运行的驾驶员数据统计、飞行学校驾驶员数据统计以及执照理论及语言等级考试统计 。
报告显示, 截至2022年12月31日 ,中国民用航空局颁发的有效民用航空器驾驶员 执照总数为 81430 本 ,其中 运动驾驶员执照(SPL) 1934 本 、私用驾驶员执照(PPL) 5211 本 、商用驾驶员执照(CPL) 45895 本 、多人制机组驾驶员执照(MPL) 176 本 、航线运输驾驶员执照(ATPL) 28214 本 。无人驾驶航空器(无人机)有效驾驶员执照 152795 本 。
2018—2022 年中国民航每年的驾驶员执照数量统计(飞机和直升机类别)如表 1-2 所示。
截至 2022 年 12 月 31 日,2018—2022 年我国驾驶员执照上运动类航空器等级签注的数量统计如表 1-3 所示。
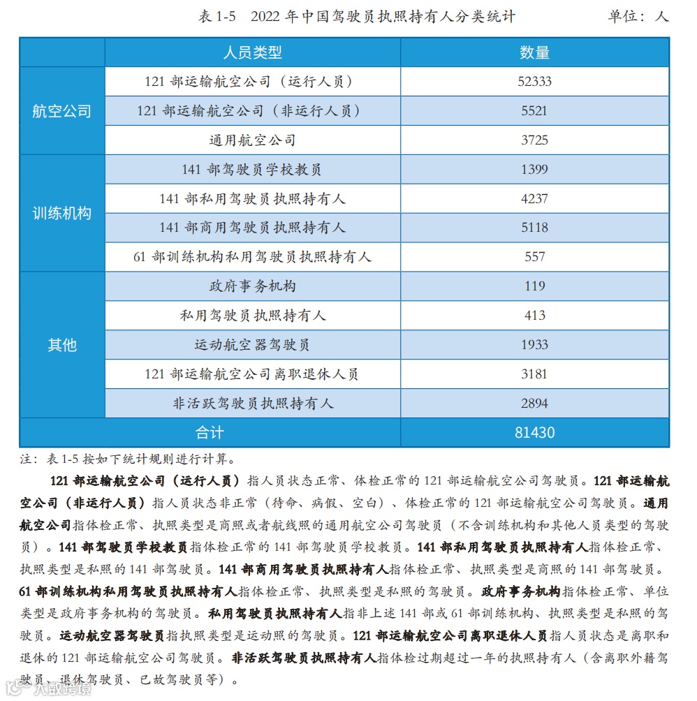
我国民航驾驶员主要分布在 121 部运输航空公司、通用航空公司(包括 91 部通用航空、136部特殊商业和私用大型、135 部小型商业运输和空中游览)、141 部驾驶员学校 [ 包括教员、私用驾驶员执照(简称私照)和商用驾驶员执照(简称商照)持有人 ]、体育运动机构、政府事务机构及其他领域,其中政府事务机构包括交通运输部救助打捞局、中国民用航空飞行校验中心等,私用驾驶员主要指持有私用驾驶员执照的人员。2022 年中国驾驶员执照持有人分类统计如表 1-5 所示。中国驾驶员分类统计和非 121 部运输航空公司驾驶员分布分别如图 1.7 和图 1.8 所示。
图 1.7 中国驾驶员分类统计
图 1.8 非 121 部运输航空公司驾驶员分布
截至2022年12月31日 , 民用无人机驾驶员执照总数为 152790 个 。无人机驾驶员主要分布在各民用无人机生产研发企业、相关应用单位以及大专院校等。
我们来看看“非 121 部驾驶员数据统计”方面的情况。
通用航空公司驾驶员方面。 2022年,为落实中国民用航空局“分类管理、以放为主、放管结合”的通用航空发展思路,推进通用航空法规体系重构工作,以通航业务框架和通航法规框架的基本原则和具体要求为指引,按照基于风险的分级分类管理体系,飞行标准司针对通用航空运行管理规章进行了较大的修订工作。主要的规章调整是以《一般运行和飞行规则》(CCAR-91 部)为核心,把一般规则类要求纳入 CCAR-91 部,空中游览管理规则纳入《小型商业运输和空中游览运营人运行合格审定规则》(CCAR-135 部),特定风险类运行纳入新颁布的《特殊商业和私用大型航空器运营人运行合格审定规则》(CCAR-136 部),训练飞行管理内容全部纳入《民用航空器驾驶员学校合格审定规则》(CCAR-141 部)。
按照调整后的规章,CCAR-91 部取消了商业非运输一般商业飞行审定项目,原 CCAR-91部部分高风险运行种类主要依靠 CCAR-135 部和 CCAR-136 部实施管理。修订后的 CCAR-135 部运行管理包括短途空中游览、小型航空器、运输类飞机(旅客座位数 30 座及以下)、运输类直升机。新颁布的 CCAR-136 部包括了特殊商业运营人(农林喷洒作业、直升机机外载荷作业、跳伞服务飞行、航空器代管人)、私用大型航空运营人。
按照修订后规章的过渡期管理要求,将于 2023 年 12 月 31 日完成运行合格证的换发工作,这里将继续沿用传统CCAR-91 部和 CCAR-135 部运行种类实施数据统计工作。
截至2022年12月31日, 两类公司驾驶员 共计 3725 人 (141 部驾驶学校除外),其中 商照 3178 人 ,航线照 547 人 。
91 部和135部以外驾驶员方面。 我国驾驶员执照持有人,大部分在按照 CCAR-121 部运行的运输航空公司、通用航空公司或飞行院校从事飞行运行或教学工作。我国的驾驶员航校主要分为按照 CCAR-141 部进行训练的飞行学校和按照 CCAR-61 部进行训练的培训机构, 2022 年接受飞行训练的学员共 11686 人 (含 2022 年整体课程毕业学生和停 训学员) , 从事飞行教学的教员共 2350 人 。 政府应用方面目前仅包括中国民用航空飞行校验中心和交通运输部救助打捞局。在中国民用航空飞行学院从事飞行教学的带有教员等级的执照持有人 共计478人 。从报告“政府事务及事业单位驾驶员数量统计表”可以看到,中国民用航空飞行校验中心驾驶员数量为 54人 ,交通运输部救助打捞局驾驶员数量为 84人 ,航空工业试飞中心驾驶员数量为 3人 。
直升机职业驾驶员方面。 直升机作为通用航空主力机型得到许多航空公司的重视,对于直升机驾驶员的培养也成为部 分通用航空重要经营范围,在 CCAR-61 部中,也取消了 3180 kg 以下直升机的型别等级要求,大大方便了通用航空直升机的运行。 截至2022年12月31日, 持有签注直升机等级的有效商用和航线运输驾驶员执照的人员 达到 2815 人 ,其中 中国籍 2799 人 。
仪表等级方面。 在驾驶员执照上签注仪表等级,则表示该驾驶员能够在仪表飞行规则(IFR)条件下或在低于目视飞行规则(VFR)规定的最低标准的气象条件下担任航空器的机长,申请仪表等级的驾驶员必须至少持有私用驾驶员执照,完成地面训练、飞行训练,满足相应的经历要求,并通过局方要求的理论考试和实践考试。 截至2022年12月31日, 在非121部运输航空公司中,持有仪表等级的中国籍驾驶员 11077人 ,其中仪表 - 飞机等级 10446 人 ,仪表 - 直升机等级 648 人 ,部分驾驶员同时持有仪表 - 飞机等级和仪表 - 直升机等级。
《年度报告》第四章“飞行学校驾驶员数据统计”部分对 141 部飞行学校飞行学生进行了详细统计。
该章节统计数据中飞行学校是指经中国民用航空局批准的按照《民用航空器驾驶员学校合格审定规则》(CCAR-141 部)提供飞行训练的机构。2022 年 7 月 1 日,《民用航空器驾驶员学校合格审定规则》第三次修订版本正式生效后,141 部驾驶员学校可提供私用驾驶执照课程、仪表等级课程、商用驾驶员执照课程等模块课程和仪表等级整体课程、商用驾驶员执照整体课程、航线运输驾驶员(飞机)整体课程等课程训练。该节仅针对开设整体课程的 141 部驾驶员学校进行统计,所涉及的飞行学生数量统计均为 141 部驾驶员学校航线运输驾驶员(飞机)整体课程(CCAR-141 部附件 D3)注册学生的统计。
截至2022年12月31 日,我国境内共有 35 所开设整体课程的141部驾驶员学校 ,相比 2021 年底,数量上减少 7 所。其中 29 所具有航线运输驾驶员(飞机)整体课程培训资质,与 2021 年底相比,减少 1 所, 训练容量 7115 人,现有在训学生6587 人。
此外,目前我国境外共有 35 所 认可的 141 部驾驶员学校,与 2021 年底持平。其中, 美国共有 17 所、欧洲 3 所、澳大利亚 11 所、加拿大 3 所、南非 1 所。 境外 141 部驾驶员学校总的训练容量为 5248 人 ,现有在训学生 449 人 。
图 4.7 对境内驾驶员学校整体课程当前在训飞行学生的训练情况进行了统计。 为了更直观地显示各所学校训练的延宕率,使用百分比来表示, 百分比数值越高表示该校学生积压比例较高。
表 4-5 和表 4-6 分别对 2022 年度境内和境外 141 部驾驶员学校注册的飞行学生性别和年龄进行了统计,鉴于年龄小于 20 岁的飞行学生人数较少,本报告将 20 岁及以下合并起来进行统计。
飞行教员方面。 为将飞行学生训练成为合格的驾驶员,无论是什么样的训练课程或者训练机构均离不开一类最为重要的人员——飞行教员,他们具有飞机、直升机类别的基础教员等级、仪表教员等级资质。考虑到新生效后合格证换证渡期到 2023 年 12 月底结束的实际情况,该部分统计的口径仍采用 CCAR-141 部第二次修订版本。
2022年全行业共有 2350人 持有有效基础教员等级或仪表教员等级,其中 1665人 持有飞机单发基础教员等级, 711人 持有飞机多发基础教员等级, 727人 持有直升机基础教员等级, 1459人 持有仪表 - 飞机仪表教员等级, 101人 持有仪表 - 直升机仪表教员等级。
境内其他训练类型飞行学生方面。 报告第四章 4.1 节所描述的是 141 部驾驶员学校航线运输驾驶员(飞机)整体课程培训的飞行学生相关统计数据。根据新修订生效的 CCAR-141 部,原持有 CCAR-91 部颁发的、具有训练飞行运行种类的商业非运输航空运营人运行合格证的训练机构在2023年12月31日才能完成相应的驾驶员学校合格证换发,因此本部分仍然按照原有统计口径进行统计。 即在我国从事飞行训练的培训机构不仅包括 141 部驾驶员学校,还包括持有 CCAR-91 部训练飞行运行资质的运营人开展 61 部训练。 同时,大部分 141 部驾驶员学校不仅实施航线运输驾驶员(飞机)整体课程训练,还实施其他类型飞行学生(包括飞行爱好者)的私用驾驶员执照训练、仪表等级、军转民人员的训练等。
表 4-14 统计了 2016—2022 年所颁发的 运动驾驶员执照的数量。
2022 年度境内 141 部驾驶员学校非整体课程与境内其他训练机构飞行学生取得私照或商照的人数统计如表 4-18 所示。
更多详细内容请查看报告原文。 (文末附有完整下载文件)
《中国民航驾驶员发展年度报告2022年版》

长按识别查看
完整文件 共117页
《中国民航驾驶员发展年度报告2022年版》
往期回顾
视频|2023年海军招飞宣传片震撼发布!片尾还有个大“彩蛋”……
湖北省政府同意厉山通用机场项目选址;新疆叶城通用机场项目吹响复工“集结号”
全市无人机超4300架,济南首个民用无人驾驶航空器安全管理办法征求意见
事关副驾驶飞行训练、141部训练许可、高性能多发飞机训练,民航局发布三则咨询通告
这个旗建成内蒙古最大通用机场;仅398元!这地推出区内航班“无限飞”月票
强强联合!空客携手中飞院开发中国首套顺应改革新趋势的初始飞行训练体系
事关飞行培训!民航局发布《航线运输驾驶员 (飞机)整体课程训练要求》咨询通告,自下发之日起生效
注意!民航局发布《中国民用航空规章第136部运行许可的申请和颁发》咨询通告,自下发之日起生效
头条|399家通航企,3371名从业飞行人员,2234架航空器..民航局飞标司发布《2022年通用和小型运输运行概况》(附全文)
精彩推荐
编辑:小云
「 临云行 」
官网:www.lyunx.com
投稿邮箱:tougao@lyunx.com

