
通用航空 从此精彩!
4月12日,临云行小编获悉,民航局近日发布 《直升机水上平台运行规则》咨询通告 , 自下发之日起 30 日后生效。
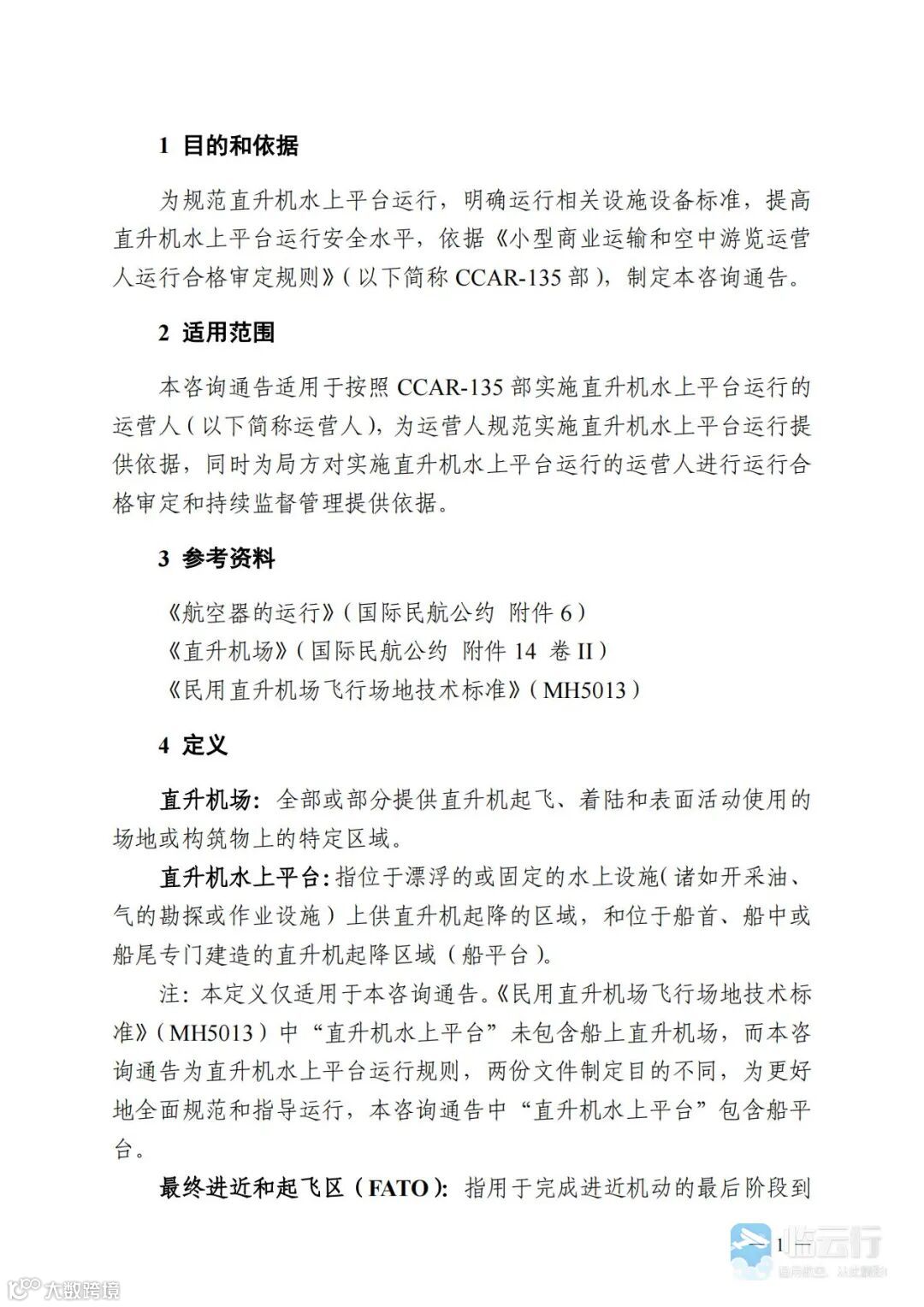
文件指出,为规范直升机水上平台运行,明确运行相关设施设备标准,提高直升机水上平台运行安全水平,依据《小型商业运输和空中游览运营人运行合格审定规则》(以下简称 CCAR-135 部)而制定。
本咨询通告适用于按照 CCAR-135 部实施直升机水上平台运行的运营人(以下简称运营人),为运营人规范实施直升机水上平台运行提供依据,同时为局方对实施直升机水上平台运行的运营人进行运行合格审定和持续监督管理提供依据。
值得注意的是,本文件所指“直升机水上平台”,指位于漂浮的或固定的水上设施(诸如开采油、气的勘探或作业设施)上供直升机起降的区域,和位于船首、船中或船尾专门建造的直升机起降区域(船平台)。 该定义仅适用于本咨询通告。 《民用直升机场飞行场地技术标准》(MH5013)中“直升机水上平台”未包含船上直升机场,而本咨询通告为直升机水上平台运行规则,两份文件制定目的不同,为更好地全面规范和指导运行,本咨询通告中“直升机水上平台”包含船平台。 详情如下:
往期回顾
外媒: C919订单持续攀升! 突破1000架! 11家中国航司恢复737MAX运营; AG600型飞机中间型号合格审定委员会会议召开
总投资约5000万元! 长山航空飞行营地项目正式开建; 北京世园飞行营地举行春季首飞
收藏! 民航局发布最新版《已获批准的民用航空产品和零部件目录》(附完整清单)
官方解读出炉! 通航企业在非营利情况下参与航空应急救援任务还有正向激励
头条|空客直升机与捷德航空签署50架H160直升机采购协议; “吉祥鸟”AC332直升机全状态首次飞行成功
精彩推荐
编辑: 小云
「 临云行 」
官网: www.lyunx.com
投稿邮箱: tougao@lyunx.com

