
通用航空 从此精彩!
7月20日,临云行小编获悉,民航局运输司发布通知,就《国内通程航班管理办法(征求意见稿)》征求意见,8月1日前截止。
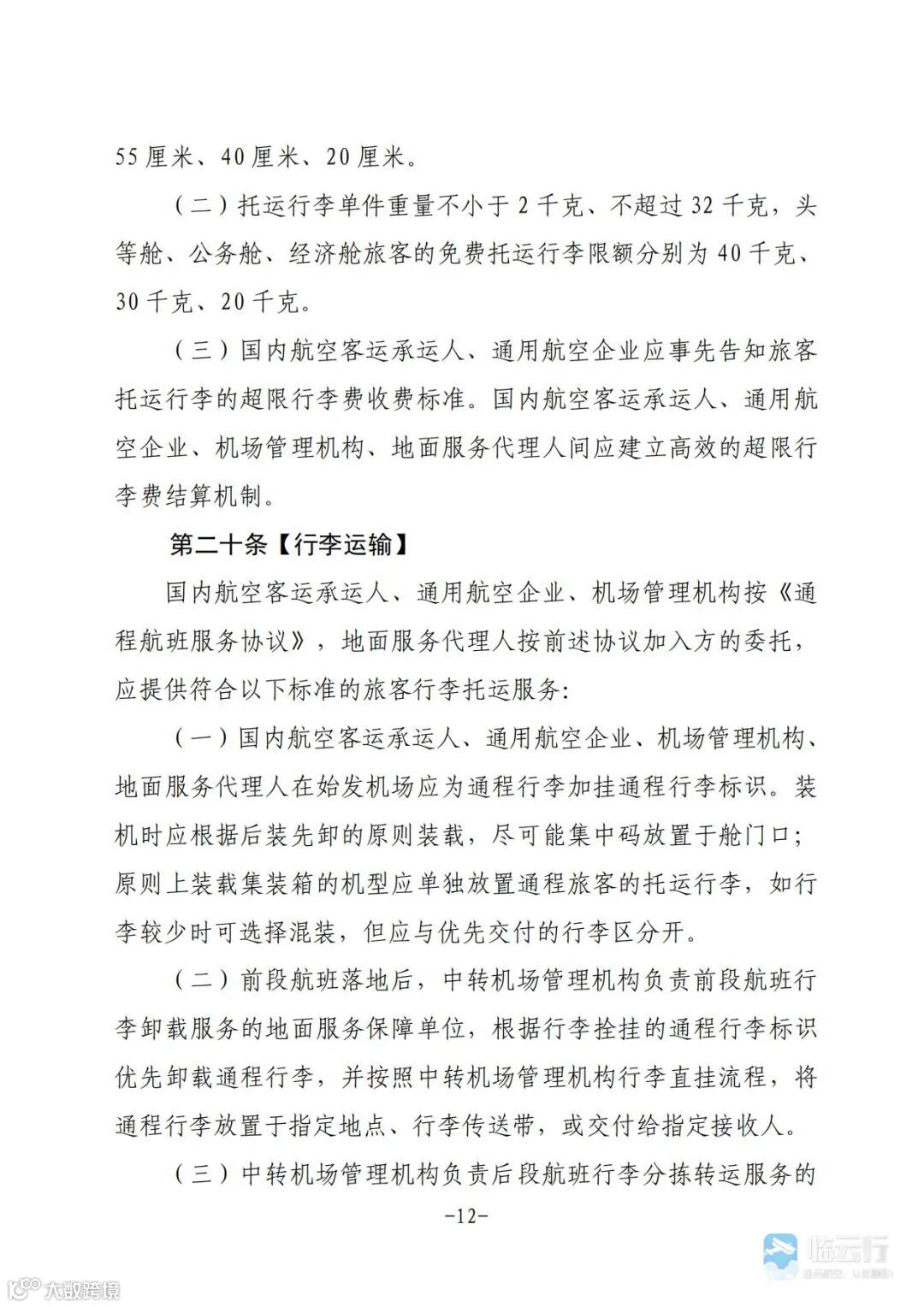
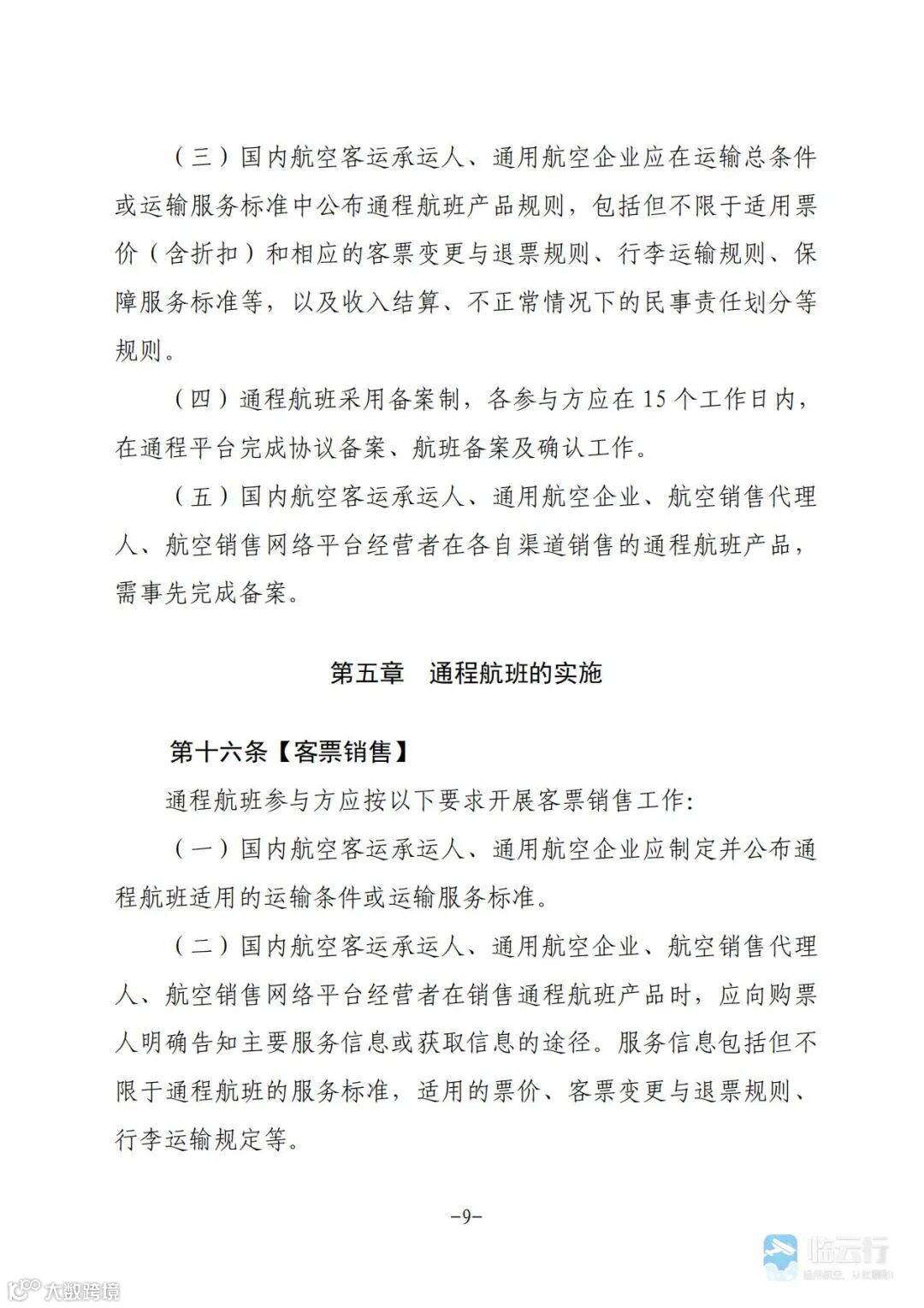
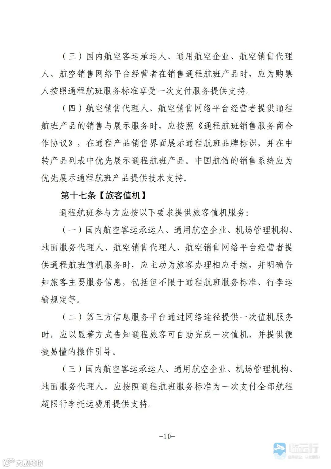
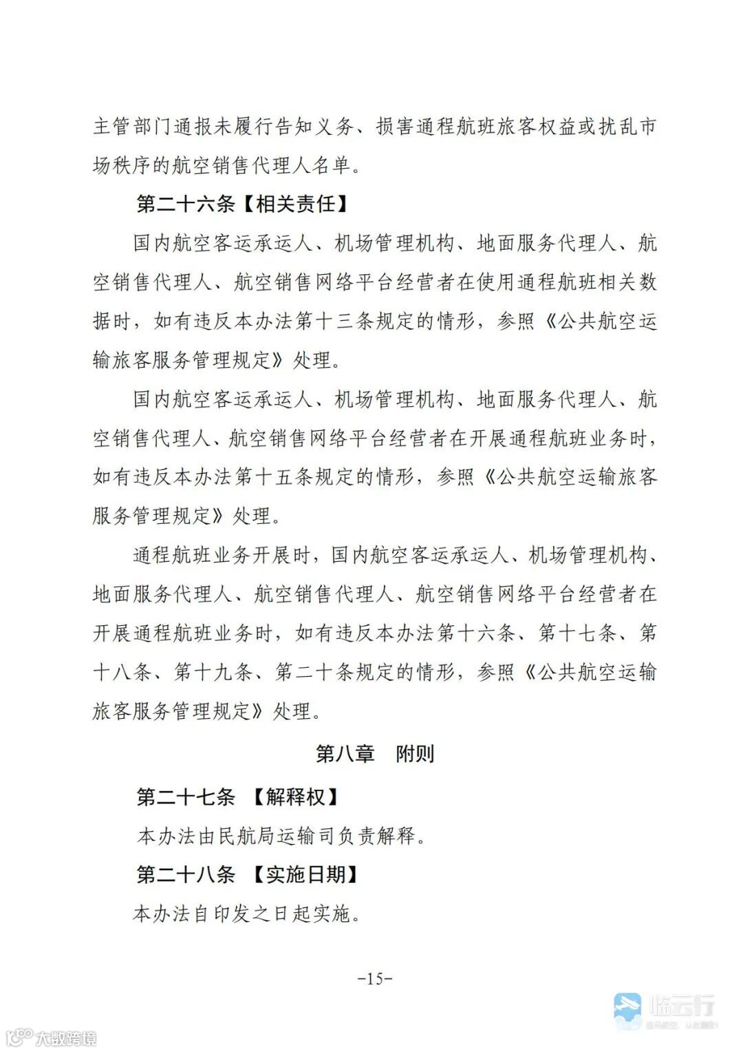
通知称,为规范国内通程航班市场秩序,鼓励各方参与并推广通程航班服务,构建干线、支线、通航短途运输间航线互联、机场互通的“干支通,全网联”航空运输网络体系,实现国内主要城市高效畅通、偏远地区城市有效连通,运输司组织起草了《国内通程航班管理办法(征求意见稿)》,现面向社会公开征求意见。详情如下:
往期回顾
作价50.78亿!中直股份拟收购昌飞、哈飞;宁德时代投资成立航空公司;秦汉通航获颁CCAR-136部资质 ;金鹿公务.....
“鲲龙”AG600飞机、冠一通飞GA20飞机、AC332直升机最新消息!“芜湖造”航空发动机获颁型号合格证
精彩推荐
编辑:小云
「临云行」
官网:www.lyunx.com
投稿邮箱:tougao@lyunx.com



