注意!营业执照要变了!
天宁1号
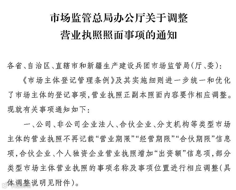
根据市监注发〔2022〕71号:9月1日起,营业执照正副本照面内容将有一些调整。
各省、自治区、直辖市和新疆生产建设兵团市场监管局(厅、委):
《市场主体登记管理条例》及其实施细则进一步统一和优化了市场主体的登记事项,营业执照正副本照面内容要作相应调整。现就有关事项通知如下:
一、公司、非公司企业法人、合伙企业、分支机构等类型市场主体的营业执照不再记载“营业期限”“经营期限”“合伙期限”信息项,合伙企业、个人独资企业营业执照增加“出资额”信息项,部分类型市场主体营业执照的事项名称及事项位置进行相应调整(具体调整说明见附件)。除调整部分外,营业执照的格式分类、印刷标准等继续按照《市场监管总局关于启用新版营业执照的通知(国市监注〔2018〕253 号)中《营业执照印制标准(2019 年版)《营业执照打印标准(2019 年版)等相关要求执行。
二、自2022年9月1日起,经登记机关准予设立、变更登记以及补发营业执照的各类市场主体,颁发调整版式后的营业执照。之前存续的各类市场主体,可以继续使用原版营业执照,也可以直接申请换发新版营业执照。
各省、自治区、直辖市和新疆生产建设兵团市场监管局(厅、委)要确保按时进行新版营业执照的启用换发工作。新版营业执照在使用中出现的情况及问题,要及时报告市场监管总局。
1、公司、非公司企业法人、合伙企业、分支机构等类型市场主体的营业执照不再记载“营业期限”“经营期限”“合伙期限”信息项。
2、合伙企业、个人独资企业营业执照增加“出资额”信息项。
3、部分类型市场主体营业执照的事项名称及事项位置进行相应调整。
4、营业执照的格式分类、印刷标准等继续按照《市场监管总局关于启用新版营业执照的通知(国市监注〔2018〕253 号)中《营业执照印制标准(2019 年版)《营业执照打印标准(2019 年版)等相关要求执行。
5、自2022年9月1日起,经登记机关准予设立、变更登记以及补发营业执照的各类市场主体,颁发调整版式后的营业执照。
6、之前存续的各类市场主体,可以继续使用原版营业执照,也可以直接申请换发新版营业执照。
6月23日,国务院发布关于加强数字政府建设的指导意见:要求推进数字化共性应用集约建设。
1、依托身份认证国家基础设施、国家人口基础信息库、国家法人单位信息资源库等认证资源,加快完善线上线下一体化统一身份认证体系。
2、完善电子证照共享服务体系,推动电子证照扩大应用领域和全国互通互认。
3、完善电子印章制发、管理和使用规范,健全全国统一的电子印章服务体系。
其实,早在2月22日,国务院办公厅发布《关于加快推进电子证照扩大应用领域和全国互通互认的意见》,明确加快推进电子证照扩大应用领域和全国互通互认,实现更多政务服务事项网上办、掌上办、一次办。
推动营业执照、生产经营许可证、检测认证等电子证照在企业登记、经营、投资和工程建设等高频政务服务事项中的应用,并进一步拓展到纳税缴费、社会保障、医疗保障、住房公积金、交通运输、公共资源交易、金融服务、行政执法、市场监管等领域。
通过电子营业执照关联企业相关信息,支撑涉企政务服务事项办理所需信息免填写、纸质材料免提交,推动实现企业相关信息“最多报一次”。政府部门能够通过电子证照共享方式查询、核验企业办事所需信息的,不再要求企业提供实体证照或纸质材料,切实为企业降成本、增便利。
优化完善全国一体化政务服务平台电子证照共享服务体系,推进政府部门间电子证照信息共享,加强与公安、海关、税务等部门垂直管理信息系统的关联应用。
推动实现电子营业执照和企业电子印章同步发放、跨地区跨部门互信互认,拓展电子营业执照、电子签名和电子印章在涉企服务领域应用。
2022年底前,全国一体化政务服务平台电子证照共享服务体系基本建立,电子证照制发机制建立健全,企业和群众常用证照基本实现电子化,与实体证照同步制发和应用,在全国范围内标准统一、互通互认。
近期,北京市、天津市、河北省税务局联合发布《京津冀税务行政处罚裁量基准》公告:
该文件中明确:新办营业执照的企业,不办理税务登记 ,处2000元以下罚款,情节严重的,处2000元以上1万元以下的罚款。
在领在营业执照签发之日起30日内要办理税务登记,当月建账。
根据相关法律法规:营业执照批下来后,首月建完账后,在取得税务登记证的次月起进行纳税申报。
来源:税政第一线、梅松讲税、财务第一教室、国家市场监管总局。

