为落实《北京市住房租赁条例》相关规定,结合《民法典》《北京市住房租赁条例》等法律文件规定,以及2019年印发的《北京市住房租赁合同》《北京市房屋出租经纪服务合同》《北京市房屋承租经纪服务合同》示范文本实施情况,市住房城乡建设委会同市市场监管局修订了《北京市住房租赁合同》《北京市房屋出租经纪服务合同》《北京市房屋承租经纪服务合同》示范文本,现向社会公开征集意见,欢迎社会各界提出意见建议。
公开征集意见时间为:2022年11月7日至11月14日。
意见反馈渠道如下:
1.电子邮箱:zhufangzulin@126.com
2.通讯地址:北京市通州区达济街9号院北京市住房和城乡建设委员会房屋租赁管理处(请在信封上注明“意见征集”字样)
3.电话:010-55597665
4.传真:010-55597634
5.登录北京市人民政府网站(http://www.beijing.gov.cn),在“政民互动”版块下的“政策性文件意见征集”专栏中提出意见。
附件:
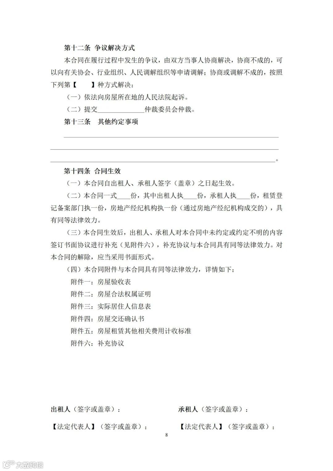
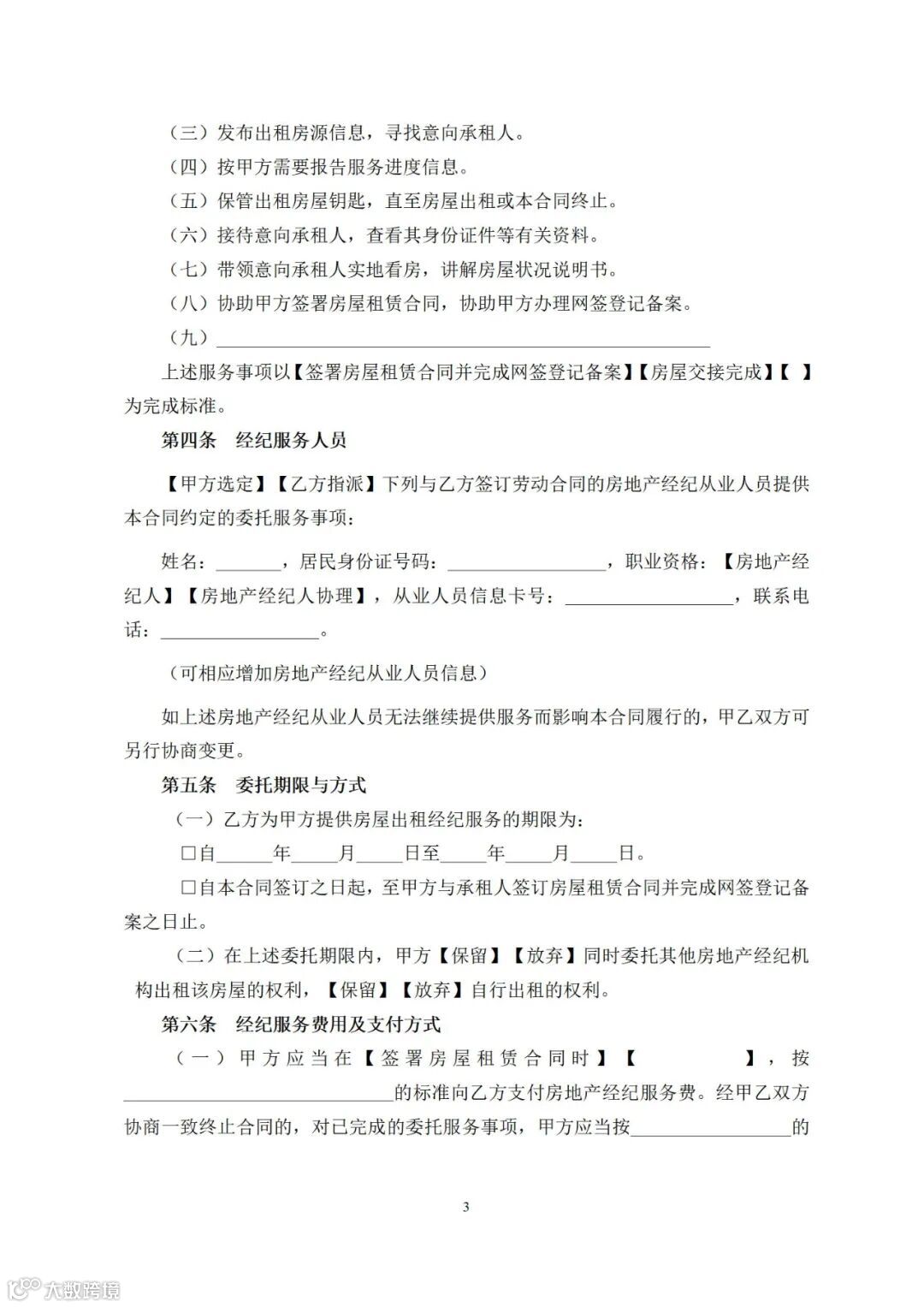
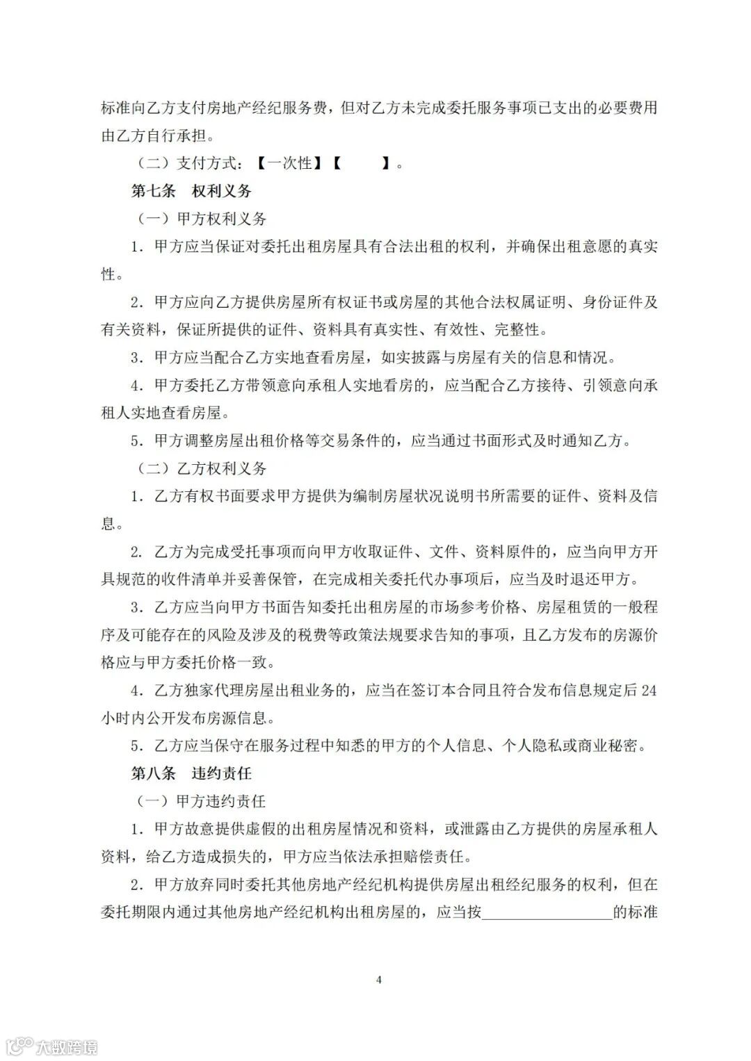
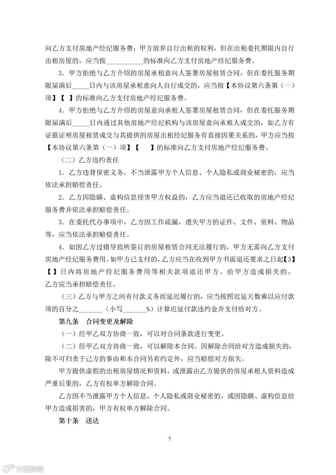
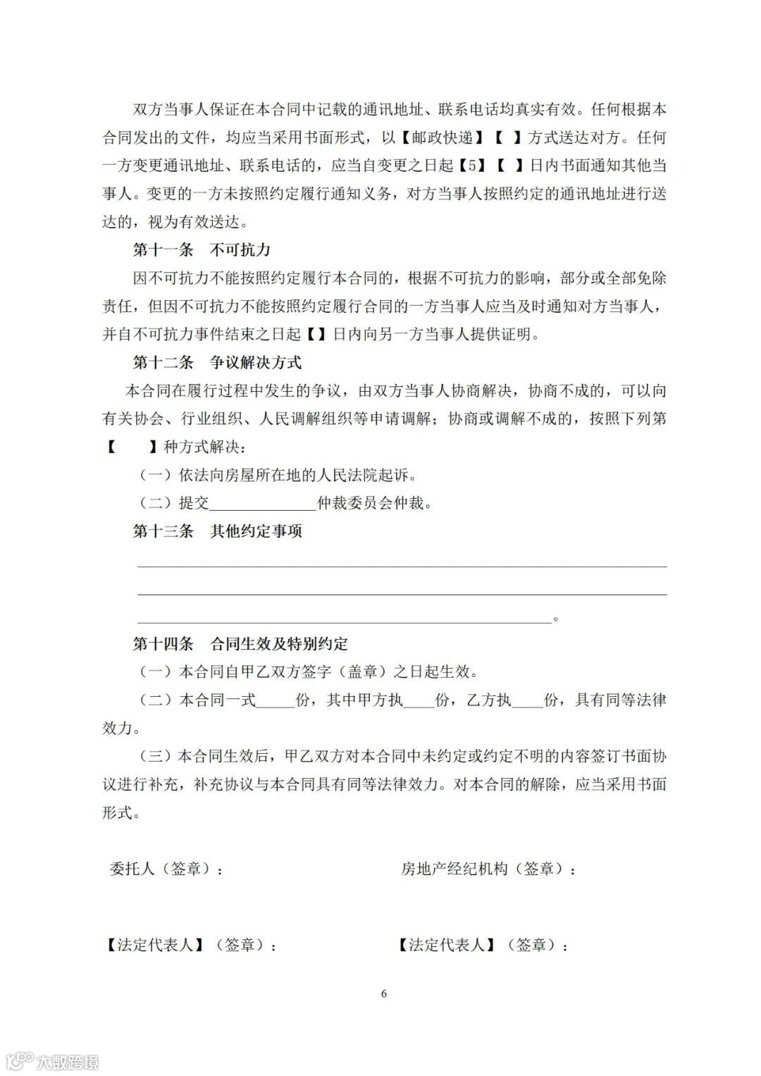
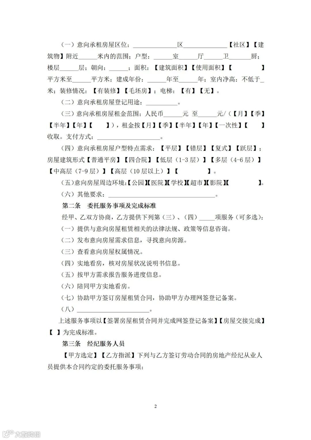
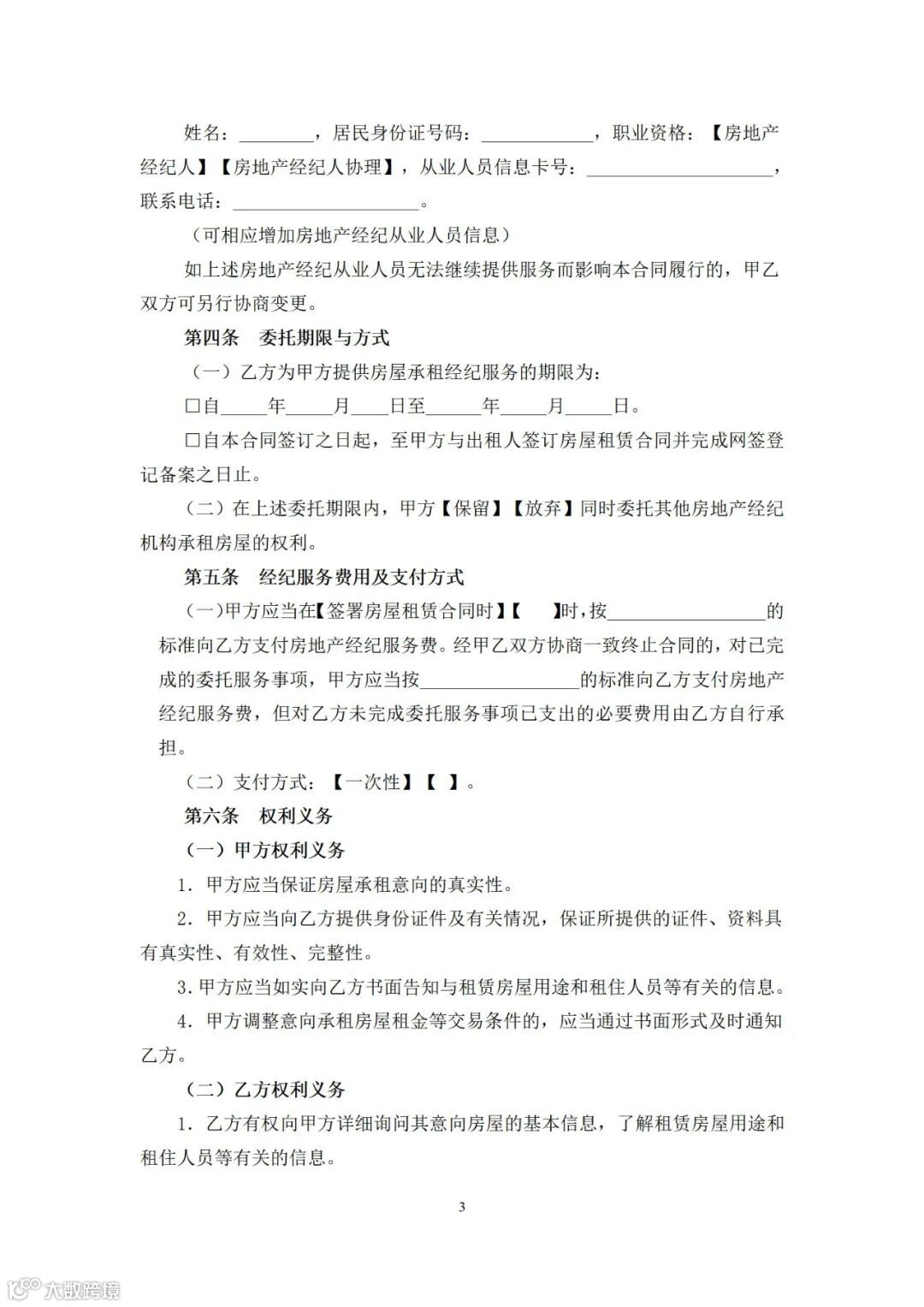
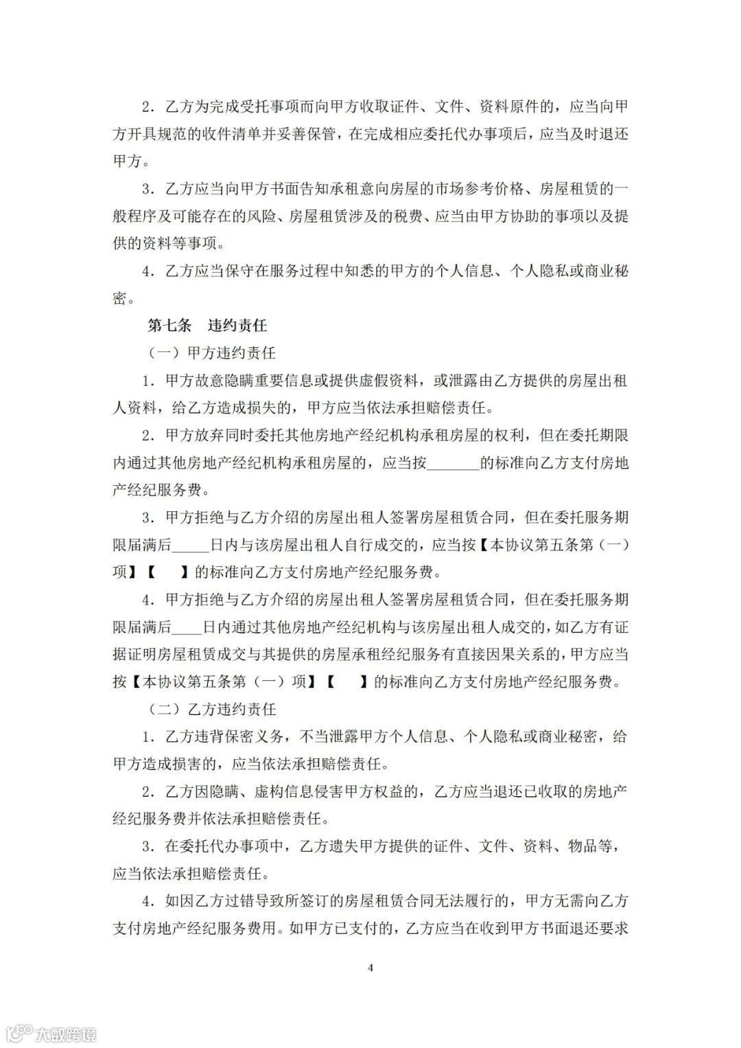
1.《北京市住房租赁合同》《北京市房屋出租经纪服务合同》《北京市房屋承租经纪服务合同》示范文本(征求意见稿)
2.《〈北京市住房租赁合同〉〈北京市房屋出租经纪服务合同〉〈北京市房屋承租经纪服务合同〉示范文本(征求意见稿)》的起草说明









































北京市住房和城乡建设委员会
2022年11月7日
来源:北京市住房和城乡建设委员会



