搜索
首页
大数快讯
大数活动
服务超市
文章专题
出海平台
流量密码
出海蓝图
产业赛道
物流仓储
跨境支付
选品策略
实操手册
报告
跨企查
百科
导航
知识体系
工具箱
更多
找货源
跨境招聘
DeepSeek
首页
>
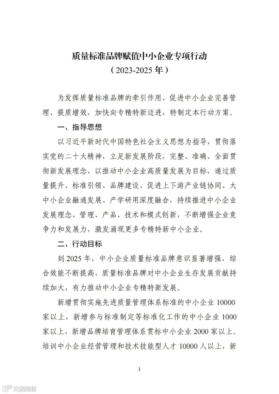
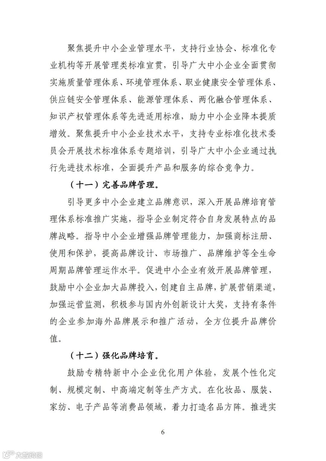
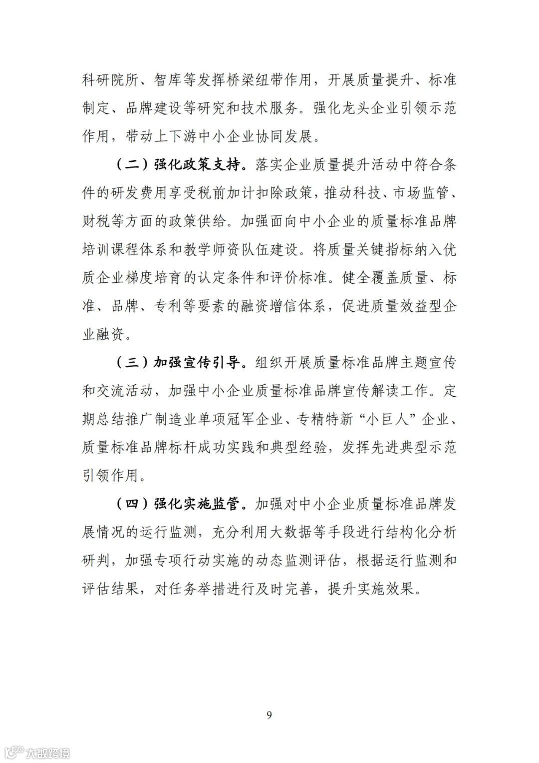
工业和信息化部等九部门印发《质量标准品牌赋值中小企业专项行动(2023-2025年)》
>
0
0
工业和信息化部等九部门印发《质量标准品牌赋值中小企业专项行动(2023-2025年)》
天宁1号
2023-05-26
0
各省、自治区、直辖市及新疆生产建设兵团工业和信息化、发展改革、教育、人力资源社会保障、市场监管、知识产权主管部门,各银保监局,各证监局,各省、自治区、直辖市及新疆生产建设兵团工商联,有关行业协会:
现将《
质量
标准品牌赋值中小企业专项行动(2023-2025年)》印发给你们,请认真抓好落实。
工业和信息化部
国家发展和改革委员会
教育部
人力资源和社会保障部
国家市场监督管理总局
国家金融监督管理总局
中国证券监督管理委员会
国家知识产权局
中华全国工商业联合会
2023年5月22日
来源:工业和信息化部
【声明】内容源于网络
0
0
天宁1号
天宁1号园区服务平台
内容
2467
粉丝
0
关注
在线咨询
天宁1号
天宁1号园区服务平台
总阅读
22
粉丝
0
内容
2.5k
在线咨询
关注