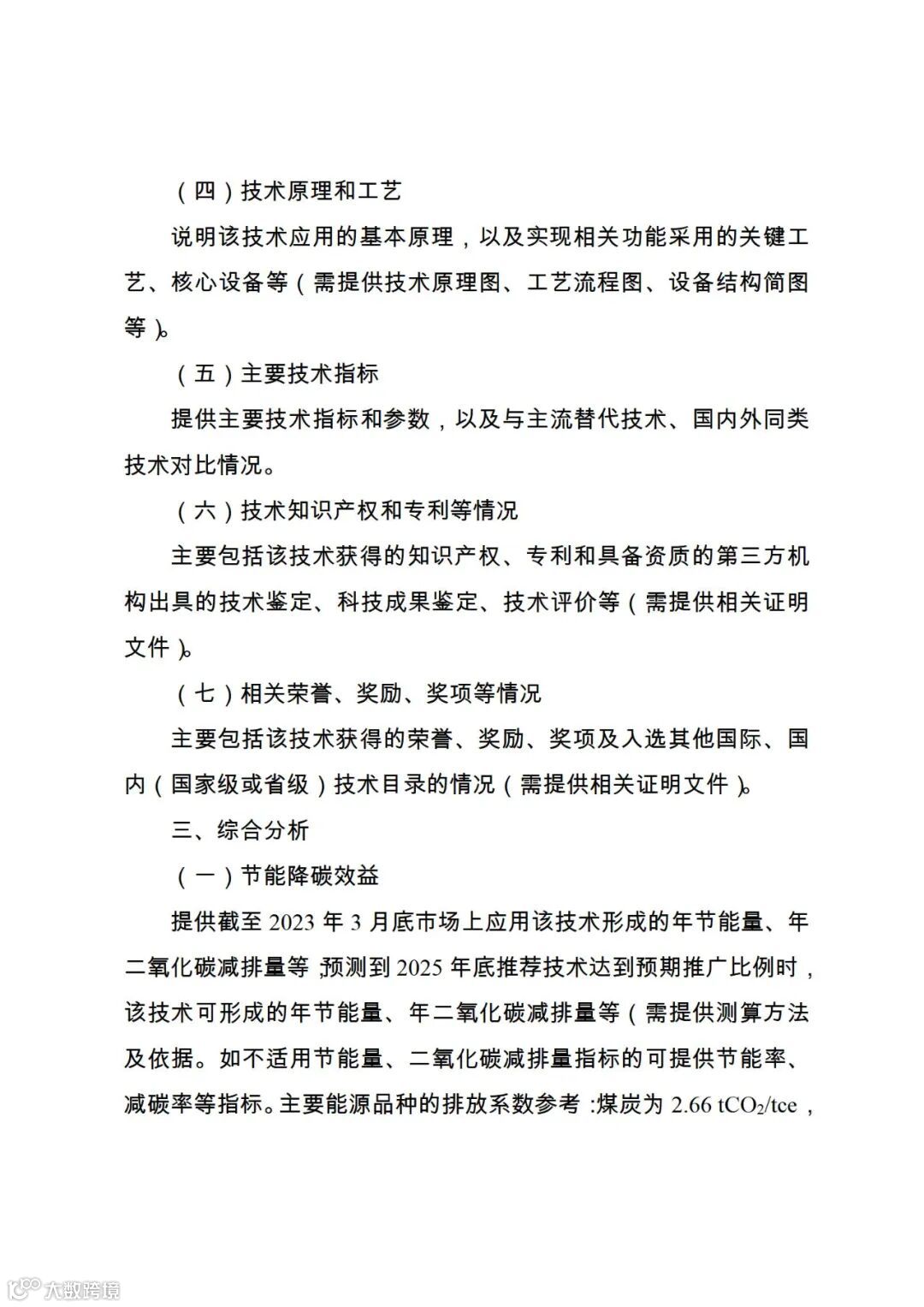
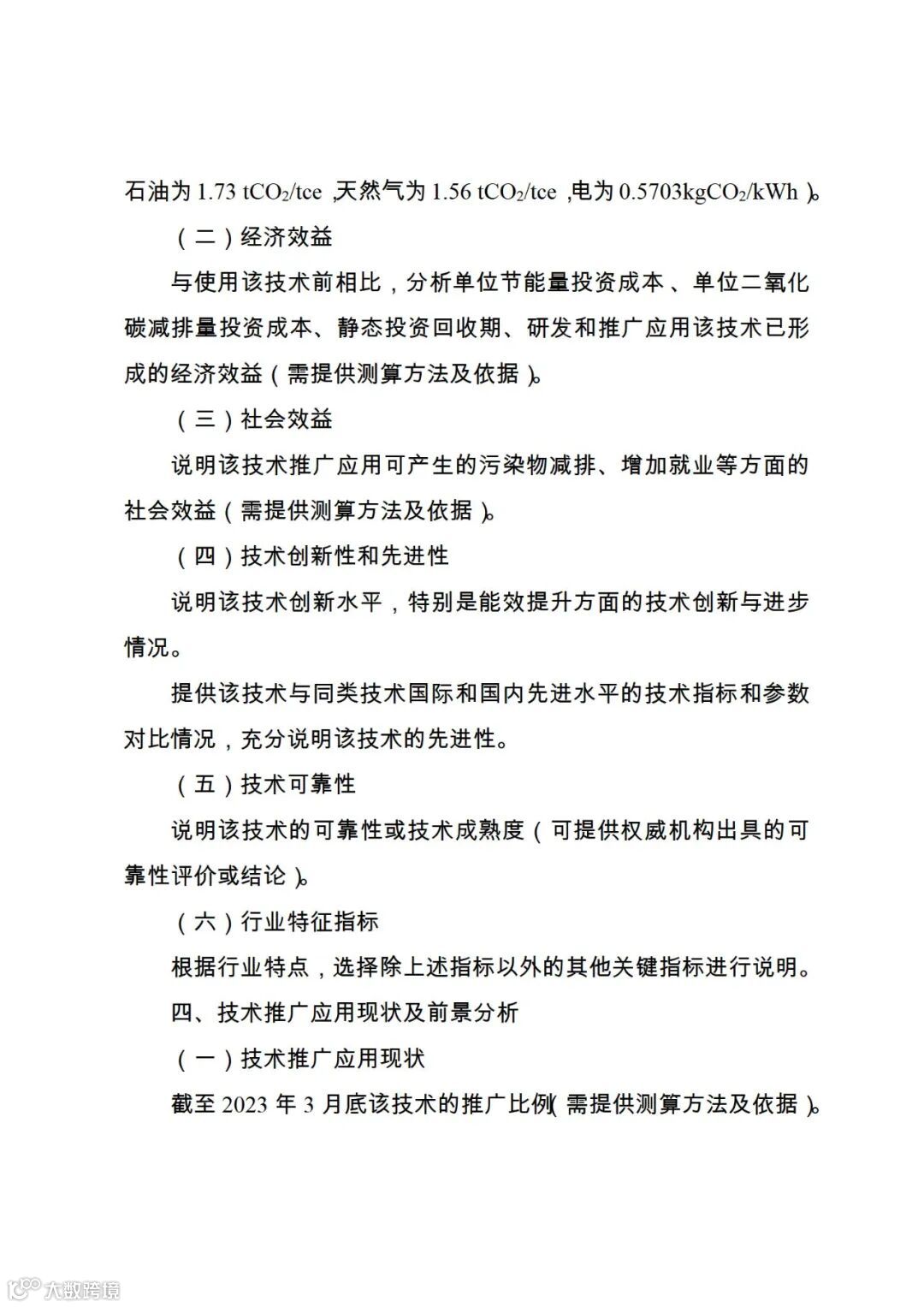
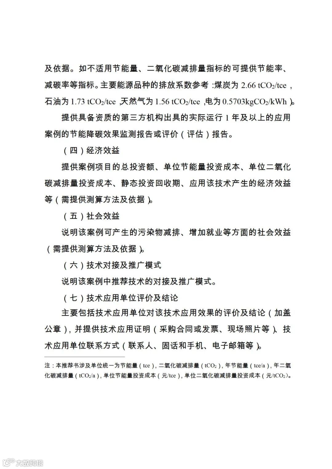
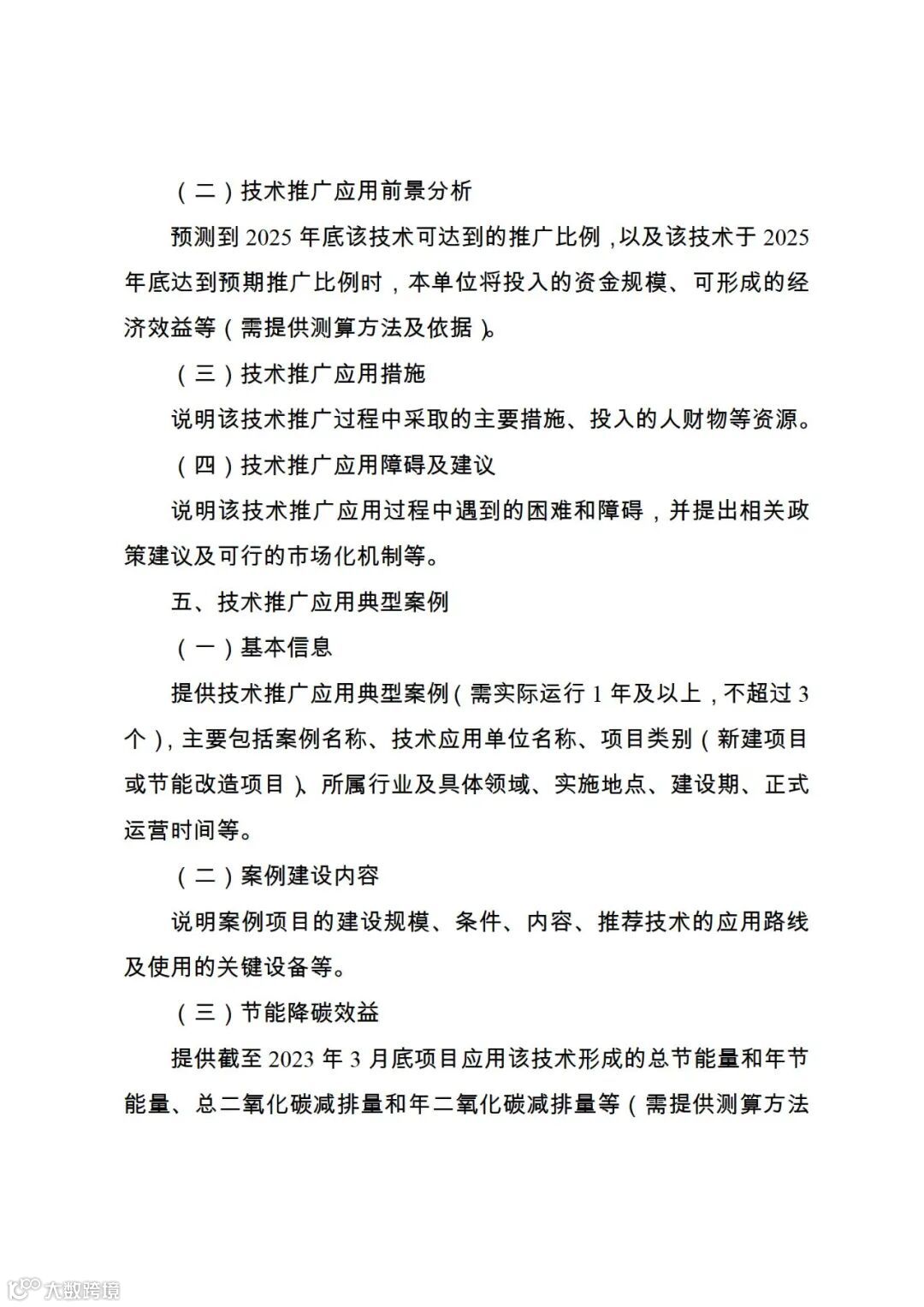
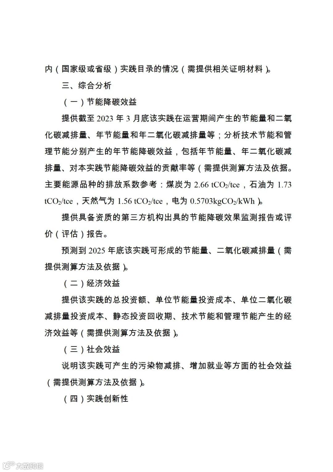
各相关单位:
为做好国家“最佳节能技术和最佳节能实践”征集本市项目申报工作,现将国家发展改革委办公厅、工业和信息化部办公厅、住房和城乡建设部办公厅、交通运输部办公厅、国家机关事务管理局办公室、中国民用航空局综合司、中国国家铁路集团有限公司办公厅《关于组织开展“最佳节能技术和最佳节能实践”(“双十佳”)征集工作的通知》(发改办环资〔2023〕367号)转发给你们,请符合条件的申报单位,按照通知要求准备材料,于7月12日前,将申报材料报送至本市各相关部门。
市发展改革委(资源节约和环境保护处):
联系人:雷言 55590317
市经济和信息化局(节能与综合利用处):
联系人:耿恩泽 55578575
市住房城乡建设委(建筑节能与建筑材料管理处):
联系人:王皆腾 55598253
市城市管理委(综合计划处):
联系人:庞海生 66055652
市交通委(绿色交通发展处):
联系人:周园 83775218
市机关事务局(公共机构节能管理处):
联系人:袁静文 55575202
民航华北地区管理局(计划统计处):
联系人:朱永洲 64595129



