关于启动西城区2023年专业服务业高质量发展支持政策申报工作的通知
天宁1号
为贯彻落实《北京市西城区促进专业服务业高质量发展的若干措施》(西发改〔2023〕85号)的要求,更好地推动产业融合创新发展,促进西城区专业服务业发展能级提升,现启动西城区2023年专业服务业高质量发展支持政策申报工作,有关事项通知如下:
申报机构包括:1.法律服务;2.会计、审计及税务服务;3.咨询与评估服务;4.人力资源服务;5.信用服务;6.广告服务;7.知识产权服务;8.招商中介服务;9.协同服务平台等专业服务领域的市场主体(不包含事业单位)。原则上,申报机构须在西城区办理税务登记手续,且依法合规稳定运营。
支持申报的项目包括:1.搭建“专业服务合作平台”;2.支持拓展涉外业务;3.鼓励机构参与创优评先;4.支持标准制定。
各申报机构在申报项目时,除须满足申报机构的条件外,还应同时满足以下各专项的申报条件,才能享受相应的项目奖励和补贴支持。
(1)机构成立三年及以上(2020年1月1日以前成立),且稳定经营发展的专业服务业机构。
(2)机构成立不满三年(2020年1月1日以后成立),区域综合贡献达到一定规模,且与区内企业联系紧密,在本区积极履行社会责任、开展公益活动的专业服务业机构。
(3)三年内获得过市级以上重大专业奖项或入选国内外权威认证行业榜单的专业服务机构。
(1)申请机构2022年度涉外业务累计总收入超过200万元人民币(含)。
(2)2022年度完成涉外业务的相关服务,并取得外汇收入,且办理完成结汇。
(1)榜单或荣誉的获得时间:2023年6月9日后(如榜单或获得荣誉的年度与证书颁发年度不一致的,以证书时间为准)。
(2)在本行业领域保持领先地位,并获得国家级相关权威鼓励或认证的专业服务业机构。
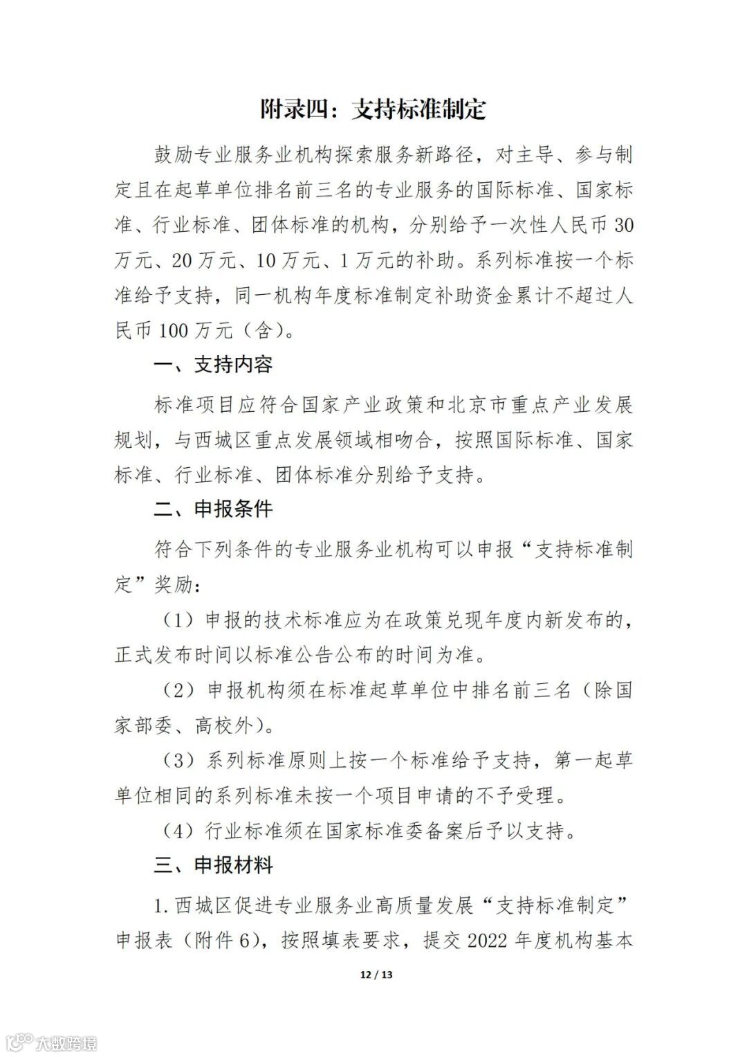
(1)申报的技术标准应为在政策兑现年度内新发布的,正式发布时间以标准公告公布的时间为准。
(2)申报机构须在标准起草单位中排名前三名(除国家部委、高校外)。
(3)系列标准原则上按一个标准给予支持,第一起草单位相同的系列标准未按一个项目申请的不予受理。
1.申报时间:2023年8月8日——2023年9月1日
(1)机构需根据所申报项目填写各自领域对应的《申报表》(详见附件3-6),同时需填写附件7-9,并根据申请条款按照附录要求提交相关资料。
2.项目申报材料纸质版一式两份、电子版一份,报送至各受理部门。全套申报材料盖章后需扫描成PDF电子版,同步发送至各受理部门联络邮箱。
政策申报咨询联系人及电话:区发展改革委产业发展科,83926766;
政策填报咨询联系人及电话:李老师,18501359776。

































来源:西城区发展和改革委员会

