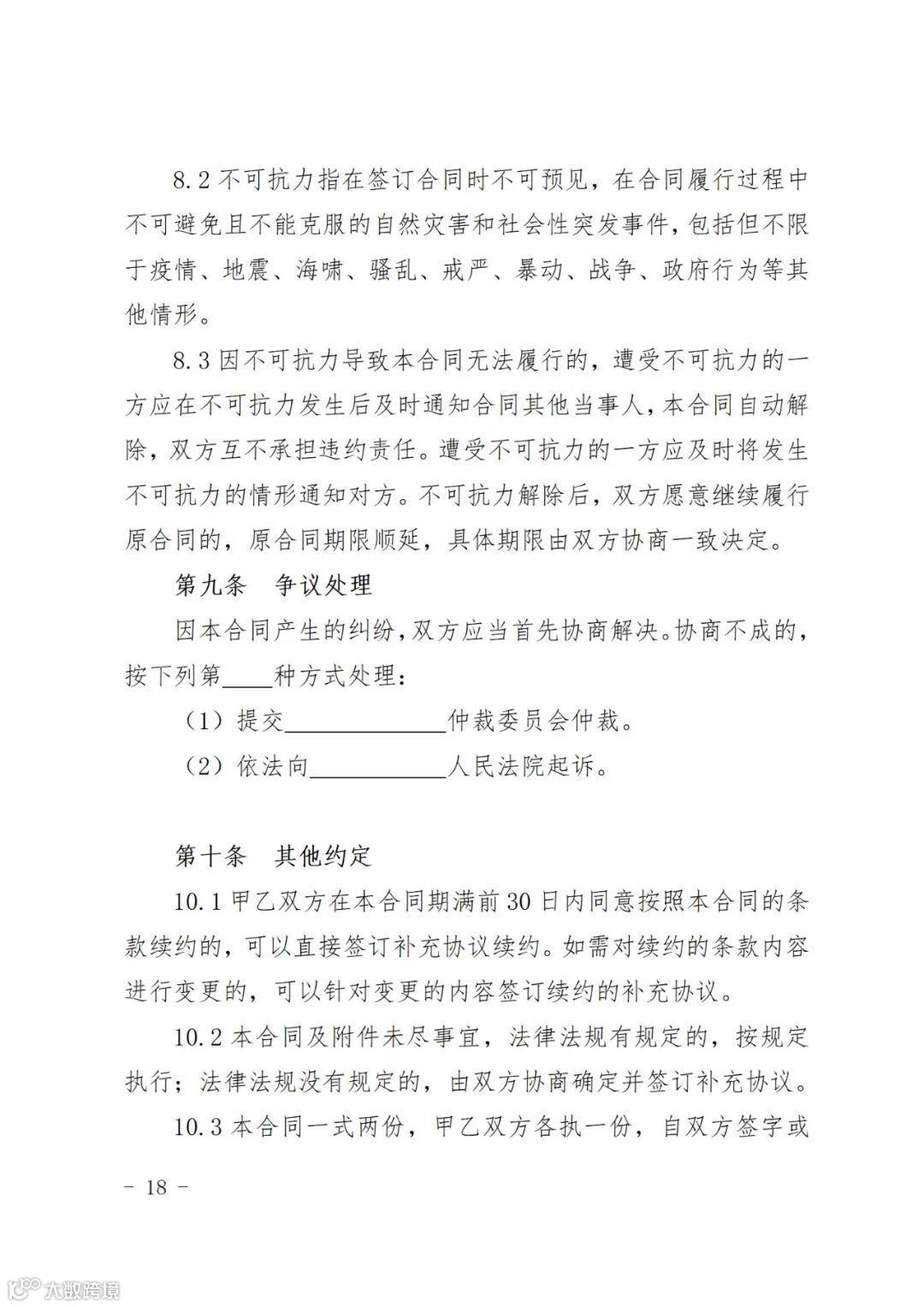
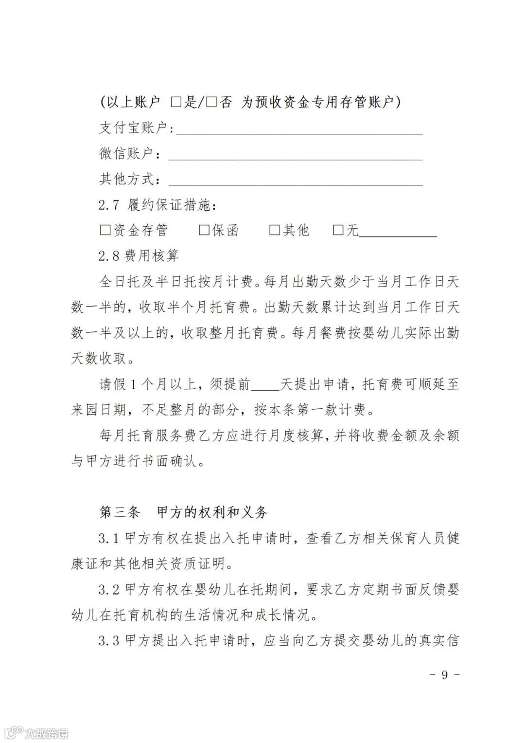
各区卫生健康委、市场监督管理局,北京经济技术开发区社会事业局、商务金融局,燕山市场监管分局、市市场监督管理局机场分局:
为进一步规范本市托育服务市场秩序,有效化解托育机构预付式消费退费纠纷,切实保护合同当事人合法权益,维护公平公正的市场竞争秩序,市卫生健康委会同市市场监管局依据《中华人民共和国民法典》《中华人民共和国人口与计划生育法》《中华人民共和国消费者权益保护法》《中华人民共和国未成年人保护法》《北京市人口与计划生育条例》《北京市单用途预付卡管理条例》等法律法规,共同制定了《北京市婴幼儿托育服务合同(试行)》(BF-2023-2736)示范文本,现印发你们,请各单位认真做好推广使用,注意收集示范文本推行使用中发现的问题,并及时向市卫生健康委和市市场监管局反馈。
示范文本可登录首都之窗(www.beijing.gov.cn)、市卫生健康委官方网站(wjw.beijing.gov.cn)和市市场监管局官方网站(scjgj.beijing.gov.cn)下载。



