各省、自治区、直辖市及计划单列市、新疆生产建设兵团商务、工业和信息化、生态环境、农业农村、市场监管主管部门,中国人民银行上海总部、各省、自治区、直辖市、计划单列市分行,各金融监管局,中国物流与采购联合会各分支机构:
为全面贯彻党的二十大关于“着力提升产业链供应链韧性和安全水平”决策部署,根据《商务部等8单位关于印发〈全国供应链创新与应用示范创建工作规范〉的通知》(商流通函〔2022〕123号,以下简称《工作规范》),商务部等8单位决定开展2023年全国供应链创新与应用示范城市和示范企业申报工作。现将有关事项通知如下:
一、申报流程
(一)组织申报。各省级商务主管部门牵头组织本地示范城市和示范企业申报工作,根据《工作规范》所明确的示范创建基本原则、示范城市和示范企业基本条件、示范重点方向、示范申报流程等,在前期大力培育的工作基础上,组织本地具有示范引领作用的城市和企业申报全国供应链创新与应用示范城市和示范企业。
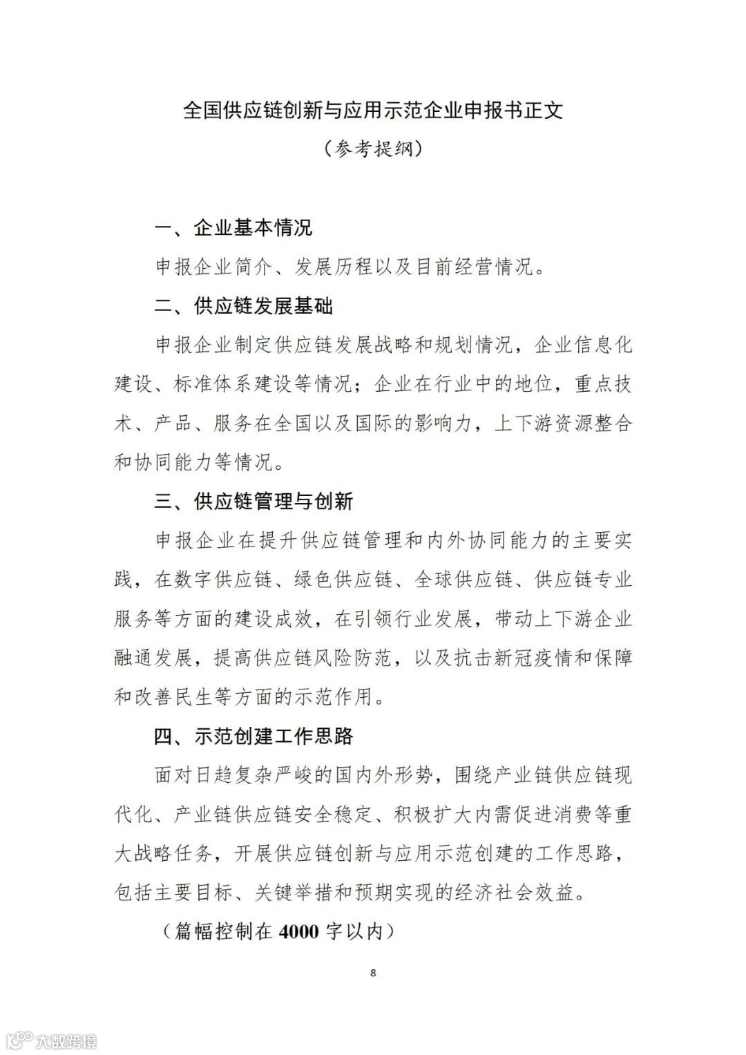
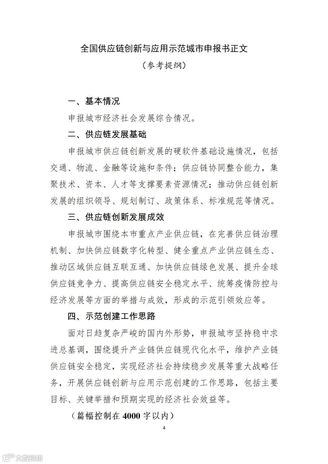
(二)准备材料。符合申报条件的城市和企业,按照《工作规范》及附件要求准备相关申报材料,填写《全国供应链创新与应用示范创建(城市、企业)申报书》(见附件),并由所在地商务主管部门报送省级商务主管部门。申报书由三部分组成:申报表、申报书正文及评价指标。申报城市和企业还可提供其他能体现供应链创新与应用效果的相关数据和说明材料。
(三)审核报送。各省级商务主管部门会同有关部门对城市和企业的申报材料严格审核、择优申报,于2023年10月20日前将推荐名单报送商务部(流通发展司),并通过商务部业务统一平台(网址:https://emanage.mofcom.gov.cn)上传申报材料电子版。各省(区、市)申报城市不超过3个,申报企业不超过10家。直辖市、计划单列市及国务院国资委直接管理的中央企业,申报材料直接报送商务部(流通发展司)。
商务部将会同相关单位按照《工作规范》要求,组织专家对申报材料进行评估,必要时组织专家进行现场调研、核实,按程序确定全国供应链创新与应用示范城市和示范企业。
二、工作要求
(一)提高思想认识。积极推进现代供应链创新与应用是维护产业链供应链安全稳定的迫切需要,是建设现代化经济体系、推进中国式现代化的重要引擎,是应对复杂多变国际政治经济环境、构筑国际竞争新优势的有力支撑。各地要充分认识发展现代供应链的重要意义,以供应链创新与应用示范创建为契机,把发挥城市政策效力和激发企业活力结合起来,进一步打造具有更强创新力、更安全可靠、更好促进本地实体经济发展的现代供应链体系。
(二)加强沟通协作。各地商务主管部门要坚持系统观念,切实发挥好牵头作用,主动与当地有关部门、行业协会等加强联动,调动当地城市和企业积极性,形成工作推进合力。切实履行初审推荐职责,按照《工作规范》要求认真组织申报工作,严格审核城市和企业的申报材料。
(三)确保申报质量。申报城市和企业要对照《工作规范》要求,认真准备申报材料,并确保数据真实、材料完整。在申报材料中,如实总结供应链创新与应用已有工作成效,并根据自身实际科学制定示范创建任务方向和工作思路,做到措施可操作、项目可落地、结果可考核。
联系人:商务部流通发展司 刘杰洲、蔡少锋
电 话:010-85093757、85093775
传 真:010-85093752
邮 箱:caishaofeng@mofcom.gov.cn
地 址:北京市东长安街2号
邮 编:100731
工业和信息化部 郦水清
电话:010-68205284
生态环境部 石峰
电话:010-65645236
农业农村部 白玲
电话:010-59191598
中国人民银行 陈玮
电话:010-66194503
市场监管总局 邱丽君
电话:010-82262048
金融监管总局 侯宝升
电话:010-66278830
中国物流与采购联合会 彭新良
电话:010-83775877



