为加快绿色低碳先进适用技术示范应用,在落实碳达峰碳中和目标任务过程中锻造新的产业竞争优势,国家发展改革委等10部门制定了《绿色低碳先进技术示范工程实施方案》。现印发给你们,请认真抓好落实。
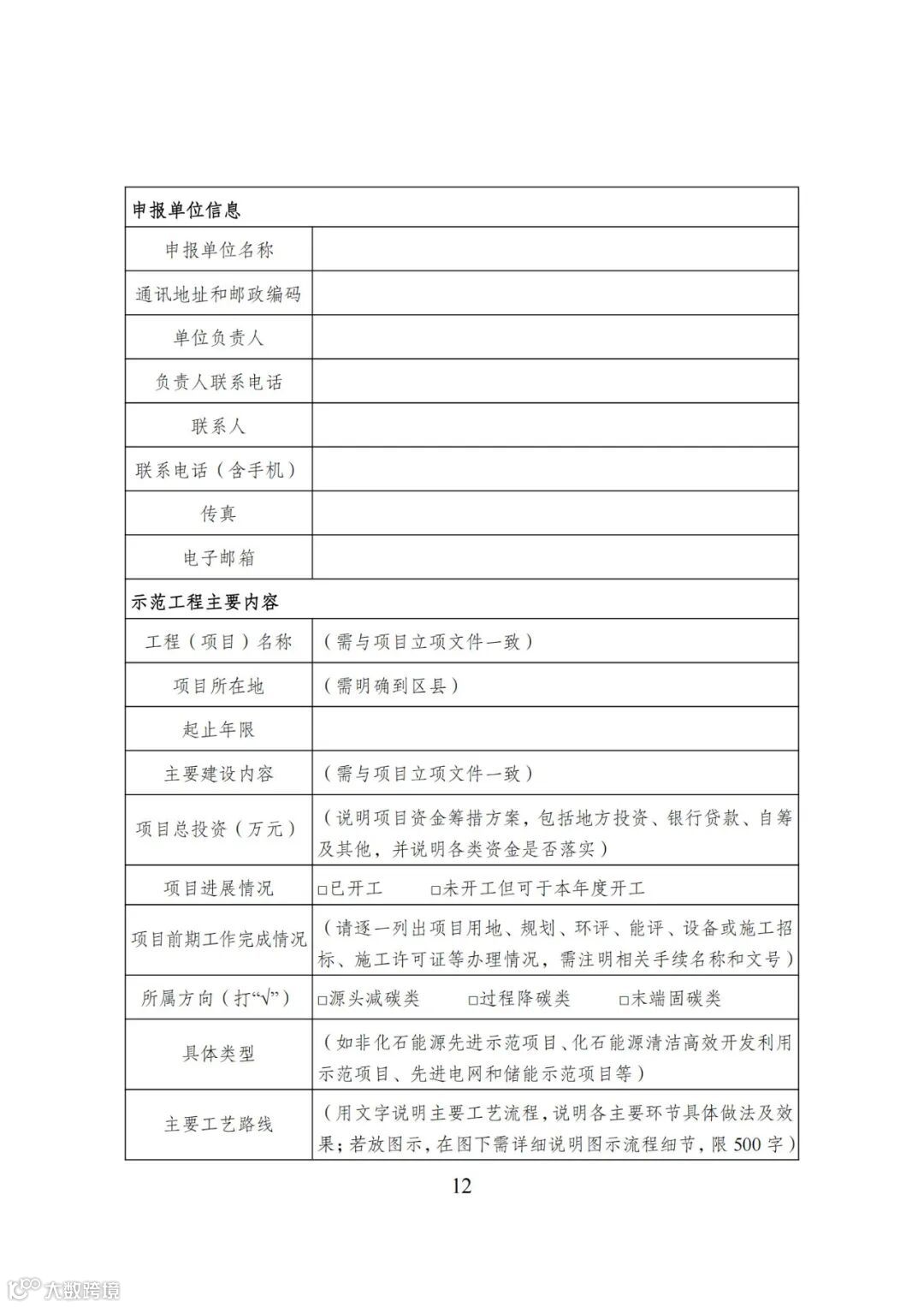
2023年首批示范项目申报工作同步启动,按照优中选优、宁缺毋滥的原则,各地区报送数量不超过10个。各地区发展改革委要会同本地区有关部门做好示范项目组织和申报工作,中央企业示范项目由国务院国资委负责汇总推荐,项目申报表、汇总表请于2023年10月8日前报送至国家发展改革委(环资司)。
















天宁1号为加快绿色低碳先进适用技术示范应用,在落实碳达峰碳中和目标任务过程中锻造新的产业竞争优势,国家发展改革委等10部门制定了《绿色低碳先进技术示范工程实施方案》。现印发给你们,请认真抓好落实。
2023年首批示范项目申报工作同步启动,按照优中选优、宁缺毋滥的原则,各地区报送数量不超过10个。各地区发展改革委要会同本地区有关部门做好示范项目组织和申报工作,中央企业示范项目由国务院国资委负责汇总推荐,项目申报表、汇总表请于2023年10月8日前报送至国家发展改革委(环资司)。















