海马体的位置细激发在秒和天的时间尺度上不太可靠,并且位置场是多模的,这表明存在一种“集合共同激发”的空间编码假设,具有多样化的动态特性,不需要可靠的空间调谐,与基于位置场(空间调谐)稳定性的假设相反。
2023年9月22日,纽约大学神经科学中心的Eliott Robert Joseph Levy研究员及其团队在《Cell Reports》上发表了题为A manifold neural population code for space in hippocampal coactivity dynamics independent of place fields的研究论文。
文章提出了一种替代的协同发射编码假设,即信息是通过大规模神经元之间瞬时的协同模式编码的,每个协同模式可以包括没有位置场或混合选择性的神经元。这种协同神经编码明确承认高维神经群体活动可以受限于共同活动的协同模式,这些协同模式是内部组织的;它们可以在体验的早期建立,并独立于特定的环境刺激来表现出来。文章还重复了标准的位置场重映射过程,以评估专用位置场和整体协同编码假设在代表海马区不同环境方面的效果。
区分位置调谐和共同激发对环境表示的贡献
一个神经网络模型
▲ 环境表示的神经编码假设
研究团队使用了一个启发式神经网络模型来评估位置调谐和共同激发对环境表示的贡献。这个循环连接的兴奋(E)-抑制(I)网络接收来自环形轨道随机位置调谐的E单元输入。
经过启发式模拟,研究人员认为有几个想法是可行的:(1)在不同环境中改变位置场可能发生在大多数E-E共同激发关系不发生变化的情况下;
(2)位置场位置取决于特定环境中的反共同激发E-E关系,这是必然改变的I→E(和E→I)功能性连接的结果,这些连接已经被观察为经验相关的和学习相关的网络抑制的改变;
(3)重映射可能是对神经活动表示和外部特征之间的重新记录的一个误称。
CA1活动的钙离子成像
重映射的场的测量值
▲ 跨数周成像的位置特异性CA1活动是短暂的,描述了少数CA1群体,并且在环境之间激发重映射的场
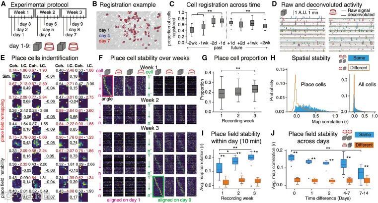
研究团队通过在自由活动的小鼠上安装头戴式微型显微镜,并注射AAV-GCaMP6f,来记录CA1区的整体神经活动。在实验中,研究人员让6只小鼠在家庭笼中适应了这个小型显微镜,并在记录期间,它们在一个圆柱体和盒子中进行探索。
通过对实验结果的数据分析,研究团队发现,大脑中的场所细胞在一天内是稳定的,但在不同的天之间是不稳定的。当小鼠在不同环境中探索时,场所细胞的活动会发生变化,这被称为“重映射”。重映射并不是整个细胞群体都发生的现象,当考虑所有记录的细胞时,可测量的差异消失。在经验积累的过程中,场所细胞的比例逐渐增加,但这种稳定性在不同天之间逐渐下降。这些发现展示了场所细胞的标准现象。
独立于位置调谐的环境之间
重新映射的集成共同激发测量
▲ 集成的共同激发区分了两个独立于位置调谐的环境
接下来,研究团队在忽略位置信息的情况下,研究在两个环境中CA1区域活动的变化。通过对实验结果进行数据分析,研究团队发现,不同的环境是通过CA1细胞的1秒共同激发关系来区分编码的。
接下来,通过计算独立于位置调谐的PTI(position-tuning independent)速率,研究人员评估了位置调谐对1秒共同激发关系的解释程度,通过计算,研究团队发现,共同激发中的活动相关性不仅仅是位置调谐,也在具有不同变量调谐的新皮质细胞中广泛观察到。
另外,观察速率或PTI速率计算出的协同关系都与场所细胞和非场所细胞的空间发射相似性共变,这表明,场所场地只占细胞对相关性和空间发射相似性之间关系的一小部分。从PTI计算出的PCo(PTI-PCo)下降约20%,在相同环境之间的比较中仍然比不同环境之间的高,但在第1周和第3周之间没有变化。与从观察速率计算的PCo一样,从PTI速率计算的PCo也会随时间降低。
从PTI集成的协同活动中
解码环境
▲ 从PTI的协同活动中解码环境
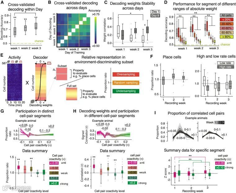
然后,研究团队调查了当前环境是否可以从PTI集合共同激发中可靠地解码。研究人员在1分钟内以1秒的分辨率计算了协同活动。支持向量机(SVM)解码器几乎总是能够正确识别出当前的环境,这表明协同活动本身携带了区分信息。最有区分力的细胞对要么是强烈的协同活动,要么是强烈的反协同活动。大多数单个细胞都在每个区分性十分位数的细胞对中做出贡献,但一些细胞在构成第一个十分位数的区分性细胞对子集中过度代表。
通过数据分析,研究人员发现,平均而言,每个细胞的活动都在非因果地影响每个其他细胞的活动。神经群体的区分环境的活动是由一部分细胞驱动的,但影响整个群体,类似于鸟类和鱼类的群集和群体行为。网络一致性,估计了细胞对PTI协同活动和细胞对瞬时PTI速率之间的总体对应关系,随着经验的积累而增加,表明网络中协同的1秒短时尺度和300秒长时尺度的协同趋于对齐。重新进行协同活动计算,而不先消除场所场地,得到了类似但区分度较低的结果。从1秒的场所细胞活动向量解码当前位置的效果略好于从1秒的巧合协同活动解码。
CA1细胞
环境鉴别子集
▲ 解码1-s活性载体依赖于抗共活性细胞对
CA1群体活动向量在两个环境之间是不同的,但这种差异非常小,与只有少数细胞的活动有助于区分环境的概念一致。使用同一天记录的1秒活动向量,SVM解码器能够高于随机猜测正确地识别环境,而且随着经验的积累性能逐渐提高。在经过1周的学习后,跨天的解码性能也超过了随机猜测。事实上,在1周后,SVM权重在不同周之间是稳定的;第三周最后一天获得的权重与9天前的权重强烈相关,这表明SVM权重的稳定反映了学习。
为了评估哪些细胞子集有助于区分不同环境,研究团队使用最初的SVM解码器分配不同权重的人口的部分子集来训练解码器。使用权重最大的20%的细胞的解码器的性能与使用整个群体的解码性能无法区分。另一方面,使用具有最小SVM权重的40%的细胞的解码器接近于随机猜测。使用权重最高的20%细胞的解码器性能随着经验的积累而增加最多,而对于底部60%的细胞,性能没有提高,这与最大SVM权重估计空间编码和学习强度的预期一致,就像场所场地质量被解释的那样。
研究人员将这个20%的细胞称为"环境区分子集",并通过计算子集中的细胞的属性是否比整个群体中的细胞更常见来评估它们的属性。结果显示,场所细胞、强烈活跃的细胞和弱活跃的细胞都不太可能成为环境区分子集的一部分。只有反协同活跃的细胞更有可能成为环境区分子集的一部分。此外,SVM解码权重与一个细胞属于与之负相关的细胞对的数量有关。
与此不同,参与正相关对的细胞数量既与SVM权重又与成为环境区分子集无关。具有负相关细胞对的数量随着区分两个环境的学习而增加,而具有正相关对的数量减少。这通过计算每个细胞的反协同能力(显著的负相关比例τ≤-0.05)可视化。这些发现表明,反协同子集在经验积累后更加稳定,与学习一致。最反协同的细胞甚至可能相互负相关,反协同子集是环境特定的,同一天的同一环境中具有反协同子集的细胞之间的重叠率最多可达40%。
集成发射的平面流形拓扑结构
区分环境
▲ 非线性嵌入区分了依赖于反共活性细胞对的环境
CA1集合1秒活动模式的拓扑结构具有一个组成部分和没有空洞,可以近似为一个2D表面。研究团队使用了非线性的IsoMap方法进行分析,与主成分分析(principal-component analysis, PCA)进行比较。通过计算几何度量值来评估区分环境的效果,IsoMap在区分不同环境中的1秒整体活动向量上表现更好。首次的10个IsoMap维度能够解释约70%的方差,而PCA只能解释约20%的方差。
为了量化环境的区分性,研究团队计算了投影到IsoMap或PCA的两个主要维度上的平均值。经验积累后,这种标准化向量差异,也就是判别比例,从1(不够明显)下降到约0.3(更加明显)。这与PCA方法中仅有轻微的下降不同。
最后,为了阐明协同活动对于区分环境的贡献是否必要且足够,研究人员在系统地移除或仅包括参与协同和反协同细胞对中最多的5%、10%、25%和50%的细胞后,重新计算了活动向量IsoMap的投影。去除最协同或反协同的细胞会导致IsoMap的区分能力下降,而仅包括最协同和反协同的细胞对区分环境是足够的。这种效果在反协同细胞中更为显著。
记录和重新记录
流形几何图形到环境
▲ 重新记录,重新定义了海马体如何代表多种环境
这些发现支持了一个“重新记录”假说,根据这一假说,CA1区的整体协同活动可以通过一个相对保守的种群活动模式来区分不同的环境,这种模式在各种环境中都是不变的,但又通过经验依赖的反协同关系独特地记录到每个环境中。这一假说认为,环境特异的协同差异主要是由反协同细胞引起的,它们负责产生不同环境特异的神经活动流形,而且这些特异的流形的拓扑结构是不变的。反协同细胞主要表现为高度活跃的细胞,而且它们之间存在着特殊的关联。这些细胞引起了特异的神经活动向量,而这一点通过各种数据分析方法得到了验证。这些发现提示反协同细胞在神经活动中起着关键的作用,它们可以帮助大脑区分不同的环境。
此外,研究结果还表明,随着经验的积累,反协同细胞的能力来区分不同环境会增加,这与环境的区分性有关。反协同细胞可以改变神经活动流形的拓扑结构,使之更适合区分不同环境。这些发现有助于我们更好地理解大脑如何在不同环境中进行信息处理和学习,并提供了一种新的理论框架来解释神经活动的多样性。
研究人员还发现,CA1神经元群体的活动模式在导航过程中会在约10秒的时间尺度上发生多次变化。这些变化可能导致神经活动在3D IsoMap空间内的二维表面上进行组织,并且表明大脑在不同环境中的注册是多稳态的,可以在不同环境之间切换。多稳态性的存在对于我们理解大脑如何在不同环境中进行信息处理和学习至关重要。
通过对不同时间窗口内的活动矢量进行分析,研究发现,较短的时间窗口内的维度较低,表明多稳态性在约60秒的时间尺度上发生。此外,研究还发现,神经活动在IsoMap子空间内的轨迹是局部的和平滑的,这表明神经活动在二维平面上进行约数十秒的限制,然后在IsoMap子空间内重新定向。
该研究的焦点不是单个神经元的特性,而是在神经元细胞对之间进行的协同活动分析,这种协同活动可以定义具有信息价值的神经元群体活动模式。通过在数周内对数百个神经元的活动和位置进行成像,研究结果表明,单个神经元在不同环境下可以改变其“位置场”(place field),并在重新回到相同环境时再次激活这些位置场。
此外,研究还发现,即使在熟悉的环境中,场地场活动在时间和空间上也是不稳定的。研究还揭示了亚秒级的神经元间协同活动关系的重复出现,尽管这种关系不太明显,但足以用于区分不同环境和位置。这种变化似乎与对于记忆和导航系统稳定性的期望相矛盾,但在传统的“位置场”和“活动矢量”空间编码方式无法解释的情况下,分布式的变化活动可以在稳定的流形表示内组织,而这种表示明确不依赖于单个细胞或整体活动的可靠性。
此外,该研究提出了一种新概念,即通过连接突触,可以将变化的神经元活动转化为稳定的输出,例如环境标识和位置信息,只要这种连接突触在流形轴的移动上保持不变。这种情况下,流形可以在神经活动不稳定的情况下维护记忆的持久性,就像使用人工神经网络进行的实验中所演示的那样。
领脑科技最新产品在体可穿戴微型显微镜MiniFM1,作为同类的钙成像研究必备的国产自研设备,已全新上市!
MiniFM1小鼠皮层神经元活动成像数据展示
领脑科技将持续为您
跟进业界最新技术与资讯,
下期见。
往期精彩内容
微信号 | 领脑科技
邮箱 | lingnaokeji@163.com
网址 | www.lambdaroptic.com
参考文献:
1.https://www.cell.com/cell-reports/fulltext/S2211-1247(23)01154-3#%20

