在日常生活中,无论是对于动物还是人类,空间记忆都是至关重要的,而这种空间记忆的调节主要依赖于中侧内嗅皮层(Medial entorhinal cortex, MEC)-海马环路,空间记忆的过程,包括编码、存储和召回,主要发生在清醒状态下。目前,越来越多的证据突显了清醒促使系统在调节空间记忆方面的不可或缺的作用。下视丘分泌素(Hypocretin, Hcrt)肽能神经元,位于外侧下丘脑(Lateral hypothalamus, LH)中,构成一个著名的清醒促使系统,以其在进食、奖励和其他动机行为中的关键作用而闻名。然而,Hcrt神经元在支持空间记忆方面的具体角色和基本机制仍然不明确。
2023年11月8日,陆军军医大学基础医学院何超教授和胡志安教授团队在《Neuron》上发表了题为Spatial memory requires hypocretins to elevate medial entorhinal gamma oscillations的研究论文。
这项研究中,旨在确定由Hcrt神经元调节的与空间记忆相关的MEC-海马环路中的部位,并发现了Hcrt神经元到MEC的主要通路。利用基因编码的G蛋白偶联受体激活型(GRAB)传感器监测Hcrt水平,研究团队观察到在新颖物体-位置探索期间MEC中Hcrt浓度的增加。尽管对记忆召回没有影响,这种Hcrt水平的提高与支持空间记忆编码的增强γ振荡相关。γ振荡在信息传递和突触可塑性中起着至关重要的作用,对于空间记忆是必不可少的。以前的研究表明,γ节律发生与谷氨酸能细胞的周围抑制有关。这项研究结果表明,Hcrt刺激MEC中的谷氨酸能终端,导致快速放电的抑制性神经元的兴奋,从而增强同步的γ振荡。这些结果揭示了一个特定的神经调质机制,调节快速放电的抑制性神经元的活动,推动与空间记忆相关的γ振荡。
Hcrt神经元参与了新的物体-位置探索
在MEC中显示出密集的神经支配
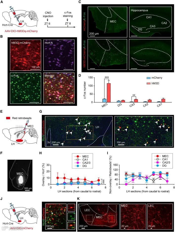
▲ Hcrt神经元对MEC的神经支配
以前的研究已经暗示了Hcrt神经元可能参与了空间记忆的过程;然而,在空间记忆任务中它们活动的动态变化仍然没有解决。为了解决这个问题,研究团队在Hcrt-Cre小鼠的外侧下丘脑(LH)中注射AAV2/9-EF1α-DIO-GCaMP6f,并使用在体光遗传光纤记录系统专门记录Hcrt神经元的复合Ca2+信号。研究人员记录了在依赖于MEC的物体-位置记忆任务中LH Hcrt神经元的Ca2+活动。在这个任务中,两个相同的物体被放置在熟悉环境中的特定位置,小鼠则探索这些物体的新颖位置以进行物体-位置记忆编码。在空间上构建了归一化强Ca2+事件的分布图。显著的是,在两个物体的位置周围主要观察到强Ca2+事件,表明在物体-位置探索期间Hcrt神经元活动较高。
研究团队对在编码阶段每次小鼠接近物体区域时Ca2+信号的动态变化进行了进一步的分析。他们发现,当小鼠接近物体A或物体B的位置时,Hcrt神经元的Ca2+活动显著增加。当动物探索物体A和物体B时,405nm等渗透控制通道未显示明显的信号变化。观察到小鼠在探索物体A和物体B的时间没有显著差异,表现为辨别指数不显著大于零。此外,当小鼠简单地将头部转向物体A和物体B而不进入物体周围区域进行探索时,研究者并未观察到Ca2+活动的显著增加。
此外,研究团队进行了另一个行为任务,其中在小鼠探索物体A和物体B的原始位置后,将物体B移动到新的位置。由于小鼠已经编码了物体A的位置,它们会对物体B表现出偏好,并在召回阶段对该物体的新位置进行编码。在这种情况下,当小鼠探索物体B的位置时,Hcrt神经元确实表现出更强的Ca2+信号活动,而在探索物体A的位置时没有显著变化。此外,小鼠在探索物体B时花费的时间比探索物体A的时间更长,显示出辨别指数大于零,表明它们更喜欢编码新的物体位置。相反,在动物探索物体A和物体B的位置时,405nm等渗透控制通道未显示明显的信号变化。
与编码阶段相比,在召回阶段记录的Hcrt神经元的Ca2+信号活动在探索物体A的熟悉位置时减少,而在探索物体B的新位置时仍然保持在较高水平这些结果表明,Hcrt神经元在探索物体的新位置时被激活,而在探索熟悉位置时不被激活。
为了确定Hcrt神经元是否特定参与物体-位置记忆任务,研究团队进一步检测了小鼠第一次暴露于带有和不带有新颖物体的环境时Hcrt神经元活动的变化。在动物第一次暴露于没有新颖物体的环境时,小鼠表现出静止和探索性运动。在活跃探索行为期间观察到Hcrt神经元的激活。然后,在已经探索过的环境中放置了两个物体。研究人员一致观察到Hcrt神经元在物体-位置探索期间被激活。当比较这两种条件下Hcrt神经元激活的程度时,研究者发现Hcrt神经元在物体-位置探索期间的活动比在没有物体的环境中初始探索期间更高,表明Hcrt神经元特定参与物体-位置探索,而不仅仅是作为环境新颖性探测器的功能。
鉴于Hcrt神经元在新颖物体-位置探索期间的激活,合理推断它们可能检测物体-位置的新颖性并影响与新颖物体-位置记忆形成密切相关的脑区的活动,包括MEC和海马。为了评估Hcrt神经元如何影响MEC-海马回路,研究团队化学激活了Hcrt神经元。值得注意的是,在MEC中c-Fos阳性细胞显著增加,而在大多数其他海马亚区未观察到显著变化。
此外,研究团队调查了Hcrt神经元是否与MEC建立直接连接。通过一种基于化学的逆行示踪方法,观察到在LH中存在红色逆行微珠标记的神经元体。对Hcrt-A肽的免疫组织化学染色证实,27%的逆行标记神经元表达了这个肽,证实了Hcrt神经元与MEC之间的直接连接。投射到MEC的这些逆行标记的Hcrt神经元广泛分布在LH中。研究人员还将红色逆行微珠注入了海马的不同亚区,包括CA1、CA2/CA3和齿状回(Dentate gyrus, DG),以及MEC的邻近脑区,如边缘内嗅皮质、中央后回和下托。研究团队发现相对于海马的不同亚区和MEC的邻近脑区,这些逆行标记的投射到MEC的Hcrt神经元的百分比最高。然而,在整体逆行标记的细胞中,投射到MEC和其他脑区的非Hcrt神经元的逆行标记的百分比没有显著差异。
此外,通过前行示踪,免疫组织化学染色确认mCherry在Hcrt神经元中特异性表达。有趣的是,MEC的表层展示了mCherry纤维的高密度。与Hcrt纤维在海马的不同亚区和MEC的这些邻近区域中的密度相比,Hcrt纤维在MEC中检测到的密度最高。总的来说,这些结果表明MEC在MEC-海马回路中接收到来自Hcrt神经元的显著输入。
新颖物体-位置探索过程中
MEC中Hcrt水平的升高
▲ SD后的状态转换涉及到VTA DA神经元的活动
为了精确监测高特异性和时间分辨率的Hcrt细胞外水平,研究团队开发了一个用于Hcrt基因编码的GRAB传感器。借助新开发的GRABHcrt0.5传感器,我们检查了在物体-位置记忆任务中MEC中内源性Hcrt的动态释放。研究人员在Hcrt-Cre小鼠的LH中注射表达GRABHcrt0.5的AAV2/9,该AAV2/9受人类突触素(Human synapsin, hSyn)启动子的控制,并在MEC中植入光纤。物体A和物体B被放置在熟悉环境中的特定位置。为了消除运动伪影,研究人员呈现了通过从488nm原始迹线中减去405nm等渗透原始迹线得到的校正的488nm荧光信号。在这个编码阶段,小鼠探索物体A和物体B的时间没有显著差异,辨别指数不显著大于零。显著的是,当小鼠在编码阶段接近物体A或物体B的位置时,反映内源性Hcrt释放的荧光信号显著增加。此外,当小鼠仅将头部转向物体A和物体B而不接近这些物体周围区域时,未观察到Hcrt释放的显著变化。
为了确认Hcrt的升高是否特异于对物体的新颖位置的探索,研究团队在这些小鼠探索了物体A和物体B的原始位置后,将物体B移动到新的位置5分钟。在这种情况下,小鼠表现出对编码物体B的新位置的偏好。一致地,在此召回阶段,仅当小鼠探索物体B的位置时才观察到Hcrt释放的升高,而在探索物体A的位置时未观察到显著变化。此外,与编码阶段相比,在召回阶段记录的在探索物体A的熟悉位置时的荧光信号变小,但在探索物体B的新位置时的信号仍保持在较高水平。这些结果表明,MEC中的Hcrt水平在探索物体的新位置时升高。
在物体-位置记忆编码中的作用
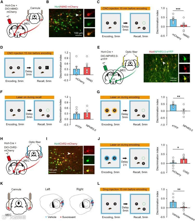
LHHcrt-MEC通路
▲ LHHcrt-MEC通路参与了对象-位置记忆编码,但不参与回忆
这项研究的主要目标是阐明Hcrt神经元如何对空间记忆提供支持。鉴于在新颖物体-位置探索中MEC中Hcrt水平的增加,研究团队将焦点转向研究Hcrt神经元投射到MEC的作用,作为该支持的潜在中介者。通过化学遗传研究团队选择性地抑制了LHHcrt-MEC途径,并发现,在对象-位置记忆任务中,对象-位置探索前在MEC中进行局部CNO注入影响了小鼠识别物体B空间位置的能力,导致召回阶段辨别指数的降低。化学遗传学抑制LHHcrt-MEC途径不影响对象-位置记忆任务中的移动距离,表明观察到的记忆损伤可能不是由于探索动机的缺乏引起的。
为了进一步研究该途径是否专门参与对象-位置记忆,研究团队进行了一项依赖于MEC相邻脑区侧脑回的新颖对象记忆任务。小鼠首先被允许在熟悉环境中探索两个相同物体的位置,持续5分钟。在召回阶段,物体B被另一个新颖物体C替换,但其位置保持不变。表达mCherry的对照小鼠表现出新颖物体记忆,表现为它们对新颖物体C的偏好,而不是熟悉物体A。LHHcrt-MEC途径的化学遗传学抑制并未改变新颖对象任务中的辨别指数。这些结果表明LHHcrt-MEC途径专门参与对象-位置记忆,而对MEC相邻脑区的行为不产生影响。
考虑到在探索新颖物体位置时Hcrt神经元的显著激活,研究团队进一步探讨了在编码阶段在对象周围的特定子区域内光遗传学调控LHHcrt-MEC途径的行为效应。研究团队在小鼠在对象周围的标记子区域内探索时通过两根植入的光纤传递黄光以抑制LHHcrt-MEC途径。结果显示,光遗传学抑制LHHcrt-MEC途径的小鼠无法识别物体B的空间位置变化,辨别指数下降,而移动距离不受影响。
此外,研究人员在对象-位置记忆任务中对LHHcrt-MEC途径进行了光遗传学激活。在记忆编码阶段,小鼠在离对象中心约10厘米的标记子区域内的探索触发了通过追踪动物体中心向LHHcrt-MEC途径输送蓝光(470nm)脉冲的过程。这种操作延长了小鼠的对象-位置记忆时间达2小时,并在表达ChR2的小鼠中表现出来,而对照小鼠没有这种表现。激活LHHcrt-MEC途径对移动距离没有影响。
最后,研究团队调查了阻断MEC中的Hcrt受体是否影响对象-位置记忆。在对象-位置记忆编码前,给予Hcrt受体拮抗剂。在MEC中阻断Hcrt受体的小鼠同样表现出对物体B空间位置变化的识别受损,导致辨别指数的下降。这些发现提供了证据表明,在MEC中激活Hcrt受体对对象-位置记忆是至关重要的。
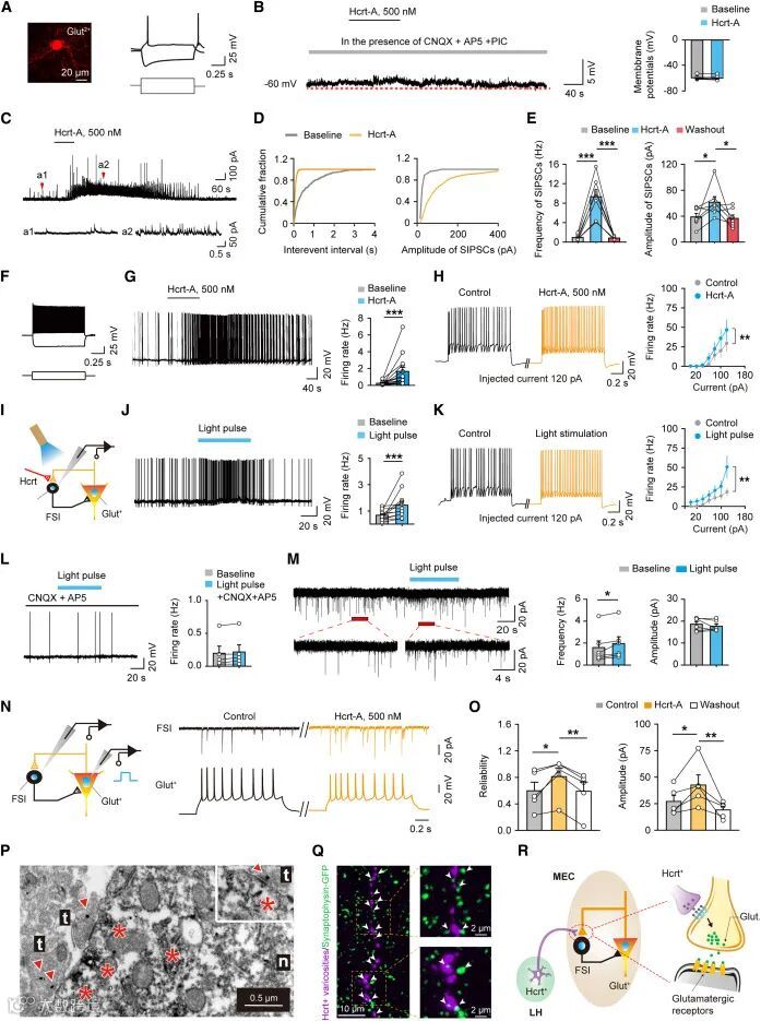
Hcrt募集突触前谷氨酸能终端来刺激PV+神经元
不像其他促进清醒的神经递质
▲ Hcrt刺激谷氨酸能神经元的突触前末端,以刺激MEC的快速峰值的PV+中间神经元
在确立了LHHcrt-MEC通路在物体-位置记忆中的因果作用后,研究团队的下一个关注点是研究该通路在物体-位置记忆中的细胞机制支持。在大脑切片上记录了MEC表层兴奋性谷氨酸能神经元的初始记录未显示Hcrt-A肽在阻断谷氨酸能和GABA能突触传递后对膜电位产生直接影响。研究人员进一步检查了来自谷氨酸能神经元的自发性小兴奋性后突触电流(mEPSCs)和小抑制性后突触电流(mIPSCs),结果显示Hcrt-A不影响这些电流的幅度和频率。这些结果表明Hcrt不会直接影响MEC表层谷氨酸能神经元的兴奋性。
MEC表面层的谷氨酸能神经元活动受周围GABA能神经元的紧密调控。研究团队记录了处于+10 mV的膜电位(Vm)的兴奋性神经元的自发性抑制性突触后电流(SIPSCs),该电位接近离子型谷氨酸(Glu)受体的反转电位,而没有一般性阻断兴奋性突触传递。在这种条件下,Hcrt显著增加了谷氨酸能神经元SIPSCs的幅度和频率,暗示GABA能神经元活动增加。随后,研究人员直接记录了GABA能神经元,以研究Hcrt对这些神经元的影响,并根据它们的电生理特性区分了两种主要类型的GABA能神经元:快速放电可能为富含小清蛋白的(PV+)神经元和非快速放电可能为富含生长抑素的(SOM+)神经元。
与先前的研究结果一致,这两种类型的抑制性神经元展现出不同的内在特性。与SOM+抑制性神经元相比,PV+抑制性神经元具有较低的输入电阻、由去极化电流脉冲引起的较小电压陷落、较高的飞轮基和较大的售后超极化。SOM+抑制性神经元表现出不同的放电行为和低阈值放电特征。Hcrt的应用仅降低了PV+抑制性神经元的飞轮基,而不影响其他内在特性。在应用Hcrt后,SOM+抑制性神经元的内在特性没有显著变化。然而,Hcrt-A的浴注强烈增加了快速放电的PV+抑制性神经元的放电率。尽管Hcrt-A略微增加了非快速放电的SOM+神经元的放电率,但这一效应远远弱于快速放电的PV+抑制性神经元。此外,研究人员注入了一系列向内的电流以模拟体内的兴奋性输入,使抑制性神经元以接近伽马频率的频率放电。在这种条件下,Hcrt肽的浴注显著增加了PV+抑制性神经元的放电频率,而SOM+抑制性神经元保持不受影响。综合这些结果表明,Hcrt主要兴奋GABA能抑制性神经元,特别是对快速放电的PV+抑制性神经元具有强烈的兴奋作用。
研究团队进一步探讨了Hcrt诱导的PV+神经元兴奋的机制。快速放电的PV+神经元的Hcrt-A诱导的兴奋可以通过Hcrt 1受体拮抗剂或离子型谷氨酸能受体拮抗剂来阻断。此外,Hcrt-A肽的应用增加了快速放电的PV+神经元自发性兴奋性突触后电流(SEPSCs)的幅度,但不改变频率,表明Hcrt-A诱导的快速放电PV+细胞的兴奋是通过增强快速放电PV+细胞的兴奋性突触输入引起的间接效应。为了测试Hcrt是否在突触前端起作用或影响突触后的谷氨酸能受体,研究人员在阻断电压门控Na+通道后记录了快速放电PV+神经元的mEPSCs。mEPSCs幅度的变化代表突触后效应,而频率的改变反映了突触前释放的变化。Hcrt-A的应用增加了mEPSCs的频率,但没有影响其幅度,表明Hcrt增强了来自突触前端的Glu释放,以激发快速放电PV+神经元。
我们还研究了通过光遗传学刺激MEC中Hcrt纤维引起的内源性Hcrt的效应。一致地,通过光遗传学刺激Hcrt纤维激活了快速放电的PV+神经元。在向PV+神经元注射一系列向内的电流以诱发动作电位时,Hcrt纤维的光遗传学刺激还显著加快了这些神经元的放电频率。当注射了120 pA的向内电流时,PV+抑制性神经元的放电频率从伽马频带下方显著增加到伽马频带。尽管报道了Hcrt神经元中Hcrt和Glu神经递质的共释放,但在阻断Hcrt 1受体拮抗剂后,MEC中观察到的兴奋效应减弱了,证实了LHHcrt-MEC通路仅释放Hcrt。此外,Hcrt纤维诱导的兴奋效应被离子型谷氨酸能受体拮抗剂所阻断。Hcrt纤维的刺激增加了快速放电PV+神经元的兴奋性突触后电流的频率,但不影响其幅度。综合这些结果表明,内源性Hcrt通过刺激突触前Glu释放来激发快速放电PV+神经元。
由谷氨酸能神经元通过MEC浅层的局部微电路对快速放电PV+神经元的紧密控制,引发了Hcrt在这些局部谷氨酸能神经元的突触前端起作用的可能性。为了调查这一点,研究团队进行了双膜片记录,研究位于<40 μm的细胞体之间的神经元对。结果显示,谷氨酸能细胞更频繁地支配抑制性GABA能神经元。值得注意的是,Hcrt-A的应用显著增加了兴奋性和快速放电的PV+神经元对的uEPSCs的幅度和可靠性,表明Hcrt在提高局部谷氨酸能神经元到PV+神经元的功能连接中发挥了作用。
为了调查Hcrt 1受体的亚细胞分布,研究团队采用了双标记免疫组织化学电子显微镜。形态学结果显示,Hcrt 1受体在GABA能神经元体周围的突触前兴奋末梢表达。综合形态学和电生理学的发现表明,Hcrt刺激兴奋性神经元的突触末梢,以激发快速放电PV+神经元。
接下来,研究团队将Hcrt系统与MEC中的其他唤醒促进系统的效果进行了比较。去甲肾上腺素对谷氨酸能和快速放电PV+神经元均有直接兴奋作用,但不影响快速放电PV+神经元的兴奋性输入。多巴胺(DA)直接抑制谷氨酸能神经元并增强快速放电PV+神经元的兴奋性输入。5-羟色胺(5-TH)直接抑制谷氨酸能神经元但激发快速放电PV+神经元。乙酰胆碱(ACh)只直接激发MEC中的PV+神经元。这些结果突显了Hcrt在选择性地刺激谷氨酸能突触末梢以激活快速放电PV+神经元方面的独特和明显特征,与其他唤醒促进系统不同。
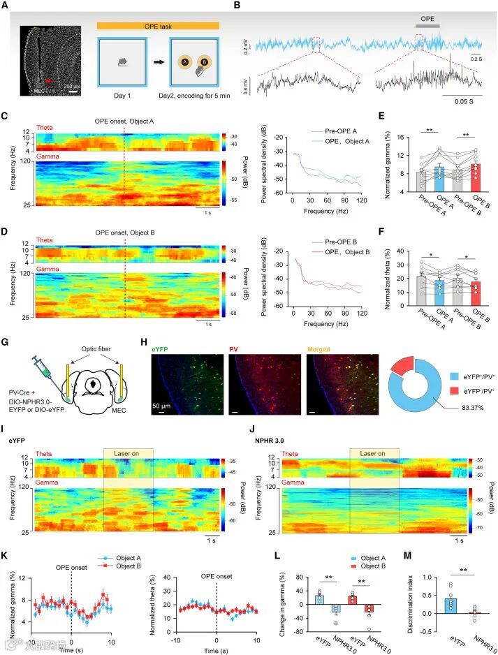
由PV+神经元驱动的MEC伽马振荡
与空间记忆编码相关
▲ MEC中由PV+神经元驱动的伽马振荡与物体-位置记忆编码有关
之前的研究表明,快速放电PV+神经元对于在体内产生γ振荡至关重要。鉴于Hcrt通过刺激MEC中的突触前谷氨酸能末梢来激活PV+神经元,研究团队调查了PV+神经元是否也驱动MEC中的γ振荡及它们在目标-位置记忆编码中的作用。研究者在目标-位置记忆任务期间从MEC记录了局部场电位(LFPs)。与基线相比,在目标-位置探索期间,LFP功率发生显著变化,导致γ频带中的同步振荡,而在θ频带中没有发现这种变化。这些发现与先前的报告一致,将升高的γ振荡与MEC中的空间记忆编码相关联。
为了探索由快速放电PV+神经元驱动的γ振荡与目标-位置记忆编码之间的可能关联,我们通过在MEC的PV+神经元中单独表达NpHR或eYFP进行光遗传学操作。使用免疫化学染色确认了PV+神经元中NpHR表达的特异性。在记忆编码会话期间,老鼠在标记的对象周围的一个子区域内的探索触发了黄光的传递,以抑制PV+神经元。在这种情况下,在控制组中,当老鼠接近A或B对象周围的区域时,观察到γ振荡功率的显著增加。然而,在具有PV+神经元抑制的小鼠中,当接近A和B对象周围的区域时,观察到γ振荡显著减少。在召回阶段,光遗传学抑制PV+神经元的小鼠无法识别改变的空间位置,显示出辨别指数的下降。这些结果表明,PV+神经元驱动的γ振荡与目标-位置记忆编码相关联。
LHHcrt-MEC通路通过调整伽马振荡和提高信噪比
支持空间记忆
▲ LHHcrt-MEC通路提高了伽马振荡和支持物体-位置记忆编码的信噪比
在建立了γ振荡与目标-位置记忆编码之间的关联后,研究团队调查了LHHcrt-MEC通路是否通过影响γ振荡来支持目标-位置记忆。使用化学遗传学方法结合多通道单元记录,研究人员选择性地抑制了LHHcrt-MEC通路。与早期发现一致,编码期间的化学遗传学抑制导致辨别指数的下降,表明目标-位置记忆受损。此外,研究者检查了目标-位置探索引起的MEC γ功率增加。尽管对照组小鼠在目标-位置探索期间显示出MEC γ功率的显著增加,但通过抑制LHHcrt-MEC通路,这种增加的幅度显著减弱,表明LHHcrt-MEC投射通过促进γ同步来贡献于目标-位置记忆。
最近的研究表明海马CA1区域的γ振荡可以增强对目标位置的神经编码的信噪比。因此,研究团队调查了LHHcrt-MEC通路是否影响前均一带内均一神经元的编码特性。每个神经元的信噪比被定义为其在物体周围进行目标-位置探索前后的活动变化。在物体周围的区域内,活动率增加或减少一个标准偏差的神经元的信噪比分别大于或小于零。在表达mCherry的对照小鼠中,神经元的活动在物体区域内增加,平均信噪比大于零。然而,LHHcrt-MEC通路的化学遗传学抑制消除了目标-位置探索前后的活动率差异,与对照条件相比,显著降低了信噪比值。综合这些结果表明,LHHcrt-MEC通路提高了神经元对目标-位置记忆的编码的信噪比。
研究揭示了在小鼠的中侧内嗅皮层(MEC)中Hcrt神经元的内部连接。利用基因编码的G蛋白偶联受体激活型Hcrt传感器,研究团队观察到在新颖物体-位置探索期间MEC中Hcrt水平显著增加。研究人员确定了Hcrt在突触前谷氨酸能终端的功能,它在那里募集快速放电的小清蛋白阳性神经元并促进γ振荡。对来自外侧下丘脑的下视丘分泌素(LHHcrt)到MEC的Hcrt神经元投射进行的双向操纵揭示了该通路在调节物体-位置记忆编码方面的基本作用,但对召回没有影响,通过调节γ振荡的方式。研究突显了LHHcrt-MEC电路在支持空间记忆方面的重要性,并揭示了下丘脑调节空间记忆的独特神经基础。
领脑科技多通道同步光遗传光纤记录系统,具有同时实现多个通道的光遗传刺激和荧光信号记录的特点和优势,每个通道光刺激参数可独立调控。该系统能够解析多神经环路神经活动与行为的关联,探索行为的多样调控机制。
产品即将在年底推出,敬请期待!
领脑科技将持续为您
跟进业界最新技术与资讯,
下期见。
往期精彩内容
微信号 | 领脑科技
邮箱 | lingnaokeji@163.com
网址 | www.lambdaroptic.com
参考文献:
1.https://www.cell.com/neuron/fulltext/S0896-6273(23)00768-7
2.https://mp.weixin.qq.com/s?__biz=MzI0Njc0MTAzOA==&mid=2247605428&idx=1&sn=a39c0c164d6aea677cf024e9c7663420&chksm=e9b9bdf5dece34e3ec40371a3a28c7fbc32a231a2dd7c288686c29b1766142ca1358e2582f69&scene=27

