食物刺激引发了生理和心理上与摄食相关的反应,激活了食欲系统,最终影响了食物消耗。在对食物刺激具有响应的大脑区域中,外侧下丘脑(Lateral hypothalamic area, LHA)在调节摄食行为方面起着关键作用。然而,在LHA中对食物刺激具有响应的神经元的具体亚型及其在摄食中的作用尚不清楚。
2023年10月16日,临港实验室徐华泰研究员团队在《Current Biology》期刊在线发表了题为CRH neurons in the lateral hypothalamic area regulate feeding behavior of mice的研究论文。
研究展示了表达CRH(Corticotropin-releasing hormone, CRH)的神经元,即VgatLHA(囊泡GABA 转运体,vesicular GABA transporter )神经元的一个亚群,对食物暗示具有响应性,并在食物摄入过程中变得活跃。激活这些神经元促进了食物摄入。随后对下游靶点的深入分析指向了中脑腹侧被盖区(Ventral tegmental area, VTA)和蓝斑(Locus coeruleus, LC),除了暗示CRH本身作为这一调控级联中的中心组分。研究提出提出,LHA中CRH神经元的激活对于促进食物摄入至关重要,可能是通过加强食物提示引发的食欲。
外侧下丘脑中
CRH神经元的簇状分布
▲ 下丘脑外侧区域的GABA能CRH神经元
为了评估LHA中的CRH神经元对摄食行为的影响,研究团队首先绘制了它们在下丘脑中的空间分布。研究人员的观察揭示了它们主要聚集在LHA的穹窿旁侧(perifornical)区域周围,此外还分布在室旁核(paraventricular nucleus, PVN)。
此外,研究还揭示了CRH神经元与在LHA中表达瘦素受体的神经元(leptin receptor expressing neurons in the LHA, LepRLHA)神经元的部分重叠。证据还表明,CRHLHA神经元很少与食欲素(Orexin)或黑色素聚集激素(melanin-concentrating hormone, MCH)神经元重叠,这两种细胞类型在LHA中因其在摄食行为中的作用而闻名。
CRHLHA神经元在触发食物时
编码进食动机
▲ 在进食过程中,CRHLHA神经元的活动增加
为了更深入地了解LHA穹窿旁侧区域中CRH神经元(CRHLHA)在包括能量缺乏检测、寻找食物、接近食物、进食和进食结束在内的多步骤摄食行为中的潜在功能,研究团队首先关注了在经过24小时的食物剥夺后,CRHLHA神经元在禁食小鼠中的活动情况。
研究人员在小鼠的LHA穹窿旁侧区域注射AAV-hSyn-DIO-jGCaMP7s,随后在4周后进行在体光遗传光纤记录。通过观察钙信号,研究者发现24小时的食物剥夺提高了CRHLHA自发神经活动的频率和幅。这揭示了CRHLHA神经元在能量缺乏时的激活。
接下来,研究人员的调查扩展到在饥饿小鼠在接近食物时直接监测CRHLHA神经元的活动。在这种情境下,CRHLHA神经元在进食过程中表现出增强的活动,与检测到食物后刺鼠相关肽(agouti-related peptide, AgRP)神经元活动下降的情况不同。在停止进食后,CRHLHA神经元活动迅速下降。通过对每次进食过程中CRHLHA神经元活动相关数据进行量化,研究者发现其程度与进食时间的持续时间呈正相关。
为了探讨CRHLHA神经元在食欲调控中的作用,研究团队进一步监测了禁食小鼠的摄食行为,详细追踪它们在2小时时间内获得食物的过程中CRHLHA神经元的活动。有趣的是,研究人员观察到小鼠在初始阶段表现出更高频率的进食,随后逐渐减少。研究者还注意到,在小鼠经历了24小时的食物剥夺后,CRHLHA神经元的活动在2小时窗口内的后期阶段相对较早时显示出更为显著的增加。通过对总进食持续时间进行处理,研究团队发现随着小鼠每次摄入食物,CRHLHA神经元的反应随时间逐渐减弱,进入更饱和状态。这些观察提示CRHLHA神经元的活动与小鼠在面对食物时的食欲状态相关。
▲ 小鼠CRHLHA神经元的活动反映了食欲
在某些情况下,禁食的小鼠直到离开都未摄取食物,研究团队观察到CRHLHA神经元的活动在小鼠嗅探食物颗粒时上升,并随着小鼠移开逐渐减弱。相比之下,饱食的小鼠在观察期间避免摄取食物,当它们嗅探食物颗粒时,它们的CRHLHA神经元没有显著的响应。这与先前的研究结果一致,即饥饿增强了食物气味对小鼠的吸引力。重要的是,禁食和饱食小鼠中这些独特的反应与CRHLHA神经元对食物的逐渐减弱的趋势相一致。
在禁食、部分饱食和完全饱食小鼠中反应逐渐减弱的趋势共同表明,CRHLHA神经元的活动与禁食小鼠的实时食欲精细相符,积极影响它们是否决定进食。尽管饱食的小鼠在观察期间不食用普通食物颗粒,但可口的巧克力依然会使它们产生进食行为。为了确认CRHLHA神经元的活动在这种情况下是否指示了饱食小鼠的食欲,研究者记录了饱食小鼠在接触巧克力时的CRHLHA神经元活动。显然,当饱食的小鼠嗅探巧克力时,CRHLHA神经元的活动增加,并且这种升高的活动在进食巧克力过程中持续升高。这一系列观察表明,无论是在禁食还是饱食的小鼠中,CRHLHA神经元的活动还包括了对强吸引力食物的食欲表达。
研究人员进一步通过给予饱食的小鼠一种已知能刺激食欲的激素ghrelin来确认这一结论。如预期的那样,ghrelin增加了它们对普通食物颗粒的摄取。相应地,ghrelin在饱食小鼠嗅探或摄取普通食物颗粒时恢复了CRHLHA神经元对其的响应。这些强有力的观察共同强调了由食物刺激引发的CRHLHA神经元的活动作为食欲的动态表示。此外,研究团队还观察到CRHLHA神经元在水剥夺的小鼠进行饮水或嗅水时表现出增强的活动。
激活禁食小鼠的CRHLHA神经元
食物暴露
▲ 通过食物气味激活CRHLHA神经元
嗅食物颗粒或巧克力而不进食明显增加了CRHLHA神经元的活动,这表明在禁食小鼠中,仅仅暴露于食物而不进食可能足以激活CRHLHA神经元。为了验证这一假设,研究团队进行了一个实验,将禁食小鼠放入一个带有两侧带有栏杆的笼子的盒子中,一侧装有食物颗粒,而另一个则装有蜡。小鼠能够看到和闻到笼子中的内容,但不能与之进行物理互动。值得注意的是,与装有蜡的区域相比,研究人员观察到小鼠更频繁地进入被称为食物区的笼子的外围区域,并且停留时间较长。此外,研究者发现当小鼠停留在食物区时,CRHLHA神经元的活动显著增加,而在蜡区时则没有显著增加。一致地,当小鼠把头伸入带有食物的笼子时,CRHLHA神经元的活动显著增加,而在带有蜡的笼子时则没有显著增加。这些敏锐的观察提供了确凿的证据,证明仅仅暴露于食物提示确实足以触发禁食小鼠中CRHLHA神经元的激活。
为了确定这一现象中涉及哪些感觉线索,研究者将禁食小鼠放入一个盒子中,并在对角线上放置两个不透明且多孔的小碟,一个放置食物颗粒,另一个则是空的。研究团队试图通过这个实验来探索嗅觉信号的潜在作用。令人印象深刻的是,与空碟相比,小鼠在装有食物颗粒的碟上停留的时间明显更长。值得注意的是,当小鼠在食物碟上嗅探时,CRHLHA神经元的活动显著增加,而在空碟上嗅探时则没有显著增加)。这些观察提示小鼠能够区分装有食物的碟和空碟。此外,来自碟子顶部的食物气味确实足以激活CRHLHA神经元。
研究人员通过比较巧克力和普通食物颗粒的实验进一步确认了这一点。显然,巧克力碟使小鼠停留时间更长,并且与食物碟相比,它也在CRHLHA神经元中引发了更强烈的反应。有趣的是,研究者还发现,与之前空碟对照实验时相比,巧克力的存在显著减弱了CRHLHA神经元对食物颗粒的响应。这一结果表明,更可口的食物的存在可以减轻小鼠对普通食物的食欲。
为了探讨视觉线索的潜在贡献,研究者有使用了带有透明顶部的封闭碟重新实施了该实验。小鼠在食物碟上停留的时间比在空碟上停留的时间更长。然而,它们的CRHLHA神经元活动在碟之间没有显著差异,尽管当小鼠停留在食物碟上时,它们的活动略有增加。同样,在透明容器中比较巧克力和普通食物颗粒,小鼠在两个碟子上都表现出相当长的存在时间,尽管在两种情况下都有所增加,CRHLHA神经元活动在两种条件下没有显著差异。综合起来,这些发现表明,在小鼠暴露于食物提示时,CRHLHA神经元的活动编码了它们的食欲。嗅觉和视觉测试的差异结果表明,两种感觉传递都参与了食物的检测,然而嗅觉似乎在使小鼠区分不同类型的食物方面发挥更为关键的作用。
CRHLHA神经元的显著激活达到峰值
小鼠接近食物时
▲ 在食物接近过程中CRHLHA神经元的激活
为了确定CRHLHA神经元在进食行为背景下的精确时机,研究团队让小鼠经历了一个习惯化过程,在这个过程中它们学会了从寝具中挖出埋藏的食物。经过2天的习惯化后,研究人员开始使用在体光遗传光纤记录CRHLHA神经元的活动。值得注意的是,在挖掘食物的过程中,CRHLHA神经元的活动表现出明显增加。在某些情况下,小鼠在没有获得食物的情况下探索填料,这导致CRHLHA神经元的响应降低,但仍然显著。在成功取出食物并开始进食时,CRHLHA神经元的活动从峰值逐渐下降,这一下降的幅度从消耗的开始到最后几秒尤为明显。CRHLHA神经元在挖掘过程中的动态轨迹生动地暗示了这些神经元在寻找食物和接近食物的阶段都处于活跃状态。
为了进一步剖析这两个阶段,研究者训练小鼠按压杠杆以获得小食物颗粒,并在小鼠熟悉按压杠杆后记录CRHLHA神经元的活动。有趣的是,CRHLHA神经元的活动在按压杠杆的时间内显著增加,这表明CRHLHA神经元在寻找食物的阶段部分活跃。在按压杠杆完成后,当小鼠向食物槽移动时,CRHLHA神经元的活动回到了按压前的水平。当小鼠在槽前接近食物时,CRHLHA神经元的活动再次增加到比按压时更高的水平。一致地,活动在进食过程中从峰值逐渐下降。
餐后外周器官的饱腹信号可能降低食欲,这可能是在挖掘后的进食过程中CRHLHA神经元活动逐渐下降的原因。食物接近时段的确定窗口进一步表明,在小鼠中,CRHLHA神经元的活动反映了在食物刺激下的食欲。挖掘和按压杠杆实验均显示了CRHLHA神经元在寻找食物时活动增加,并在接近食物时表现得更为强烈。需要进一步研究以确定这些增加活动的多个阶段是否源自相同或不同的CRHLHA神经元亚群。
CRHLHA神经元
双向调节进食
▲ CRHLHA神经元在进食行为中的因果作用
下丘脑中的许多神经元类型已被证明在食物暴露时激活。但在这些神经元中,LepRLHA的激活是否促进食物摄入仍存在争议。背内侧核(Dorsomedial hypothalamus, DMH)中的GABA能神经元,弓状核(Arcuate nucleus, Arc)中的促阿片-黑素细胞皮质素原(pro-opiomelanocortin, POMC)神经元和丘脑下旁核(parasubthalamic nucleus, PSTN)中的速激肽族(tachykinin 1, Tac1)神经元的激活会降低食物摄入。
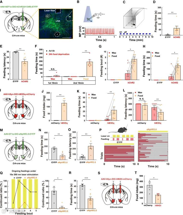
为了探讨CRHLHA神经元激活在进食行为中的作用,研究团队设计了光遗传学激活实验。为了检验CRHLHA神经元在进食行为中的作用,研究人员们对已经饱食的小鼠进行了十次连续的20Hz蓝光刺激。有趣的是,与对照组小鼠相比,注射ChR2的小鼠在激光刺激下吃食物的时间显著增加,吃东西的潜伏期缩短。
先前的研究表明,激活VgatLHA神经元仅会促进进食行为,而无法明确区分食物和非食物。因此,研究者试图评估在激活CRHLHA神经元后,小鼠是否仍保留区分食物的能力。在光遗传学激活和化学遗传工具激活实验中,激活CRHLHA神经元都导致了食物摄入频率的增加,并且相比于调查蜡块,小鼠花费了更长时间的进食。这些发现表明激活CRHLHA神经元促进了食物摄入。与此同时,小鼠在激活CRHLHA神经元后仍然保留了区分食物和非食物的能力,但在激活VgatLHA神经元后没有这种能力。
鉴于某些物质会引起强烈的厌食作用,研究人员试图探索这类厌食物质是否能抵消激活CRHLHA神经元对摄食的影响。值得注意的是,即使在这些强烈厌食的条件下,研究者观察到激活CRHLHA神经元仍然能够诱导饱食小鼠增加摄食行为。
考虑到先前在饮水过程中检测到CRHLHA神经元的激活,研究团队进一步测试了激活这些神经元对水摄入的影响,并发现这种操作并没有增加饮水时间。这些观察结果表明,单独激活CRHLHA神经元不足以促进饮水行为。综上所述,研究团队的发现提供了强有力的证据,即激活CRHLHA神经元发挥了促进食物摄入的明确作用,更具体地说,即使在存在强烈的厌食因素的情况下也是如此。
为了检验抑制CRHLHA神经元对摄食的影响,研究团队进行了光遗传学抑制实验,电生理记录表明,光遗传学抑制降低了CRHLHA神经元的活性。一致地,这种抑制显著减少了总的摄食时间并增加了开始摄食的潜伏期,对于禁食的小鼠而言。这一观察表明,抑制CRHLHA神经元可以减轻食欲,相应地减少食物摄入。
此外,CRHLHA神经元活动的光遗传学抑制有效地停止了正在进行的摄食行为。此外,对禁食小鼠在接近阶段进行的潜在摄食的抑制效果也受到了检验。有趣的是,这种抑制显著减少了摄食行为的次数,导致总摄食持续时间和平均进食时间的减少,以及开始摄食的潜伏期的延长。
为了更全面地了解CRHLHA神经元如何影响食物刺激引发的食欲,研究团队在加入了CRHLHA神经元活动的抑制后,重新考虑了涉及嗅觉信号的行为测试。令人印象深刻的是,这种抑制显著降低了禁食小鼠对停留在食物盘上的偏好。这个结果表明,抑制CRHLHA神经元可以减轻食物提示的吸引力,包括气味,特别是对于禁食的动物,从而降低它们的食欲。为了扩展这项调查,研究人员探讨了CRHLHA神经元对享乐性进食的影响。抑制饱食小鼠的CRHLHA神经元明显减少了巧克力摄入的时间和数量。因此,这些发现表明,CRHLHA神经元的活动对于传递食物气味以促进饮食行为对于禁食和饱食的小鼠都至关重要。
同样,光遗传学抑制小鼠的禁食摄食减少。研究者进一步测试了CRHLHA神经元的长期抑制效果,实验结果表明,在小鼠长期抑制CRHLHA神经元中明显降低了它们随时间体重增加的速度。这些观察结果表明,抑制CRHLHA神经元减少了食物摄入,并对小鼠随时间体重增加产生了延迟效应。
在这项研究中,研究团队揭示了在小鼠中促进摄入行为中发挥关键作用的下丘脑外侧核中表达促肾上腺皮质激素释放激素(CRH)的神经元,为这一复杂过程提供了启示。通过采用各种不同的实验,研究人员首先确认了这些神经元在摄食过程中的激活。利用光遗传学和化学遗传学实验的手段进行的操纵表明,它们的激活增强了食欲并促进了摄食行为,而抑制则减少了它们。此外,研究者的调查确定了下游靶点,包括腹侧边缘腹腔,强调了CRH神经肽本身在组织这一调控网络中的关键参与。这项研究为解释食物提示引发的食欲增强和促进摄食行为的神经机制提供了清晰的视角。
领脑科技多通道同步光遗传光纤记录系统,具有同时实现多个通道的光遗传刺激和荧光信号记录的特点和优势,每个通道光刺激参数可独立调控。该系统能够解析多神经环路神经活动与行为的关联,探索行为的多样调控机制。
产品即将在年底推出,敬请期待!
领脑科技将持续为您
跟进业界最新技术与资讯,
下期见。
往期精彩内容
微信号 | 领脑科技
邮箱 | lingnaokeji@163.com
网址 | www.lambdaroptic.com
参考文献:
1. https://www.cell.com/current-biology/fulltext/S0960-9822(23)01299-X
2. https://www.iyiou.com/briefing/197001201492155


