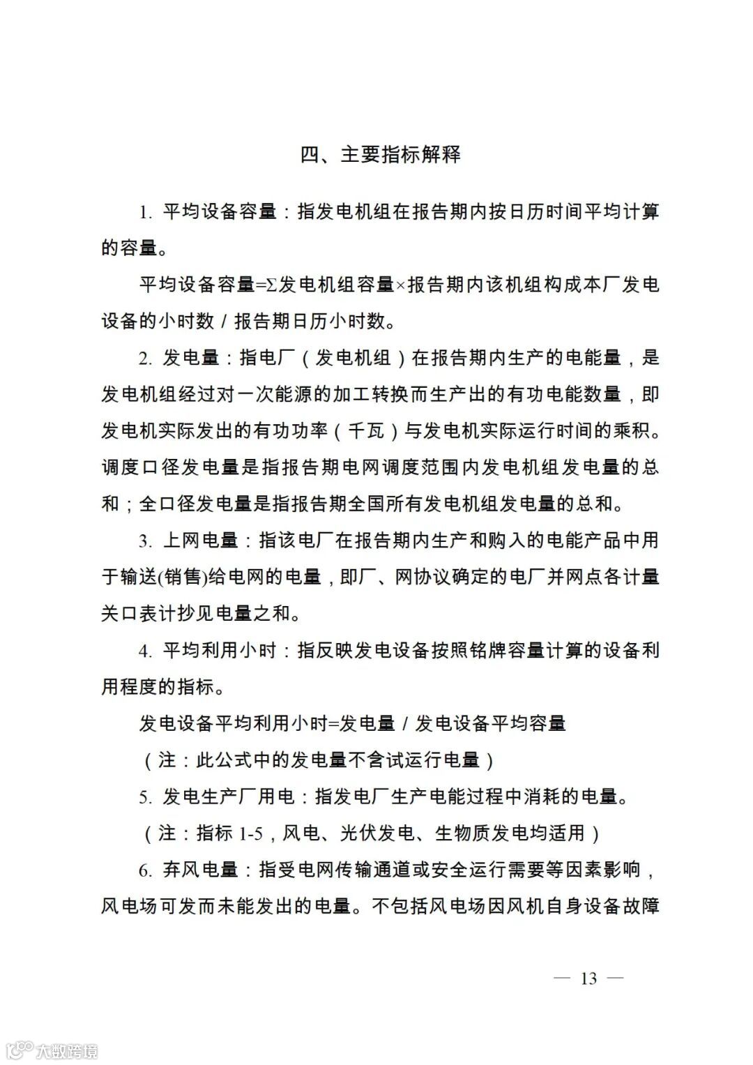
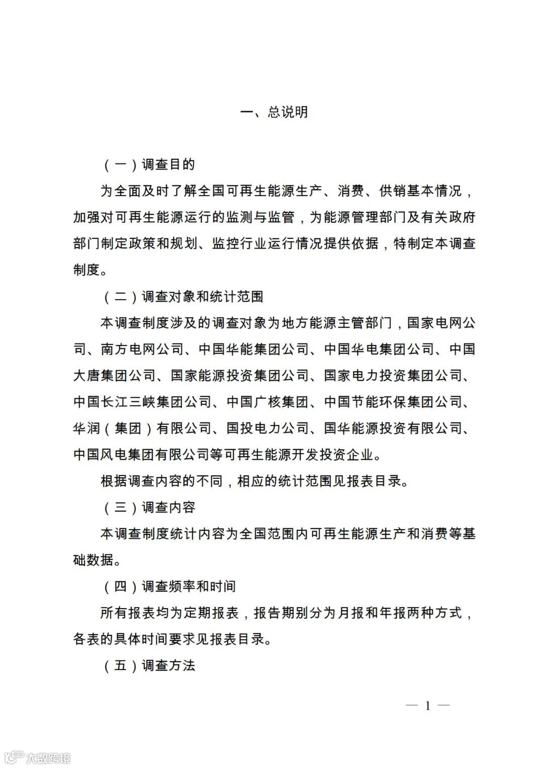
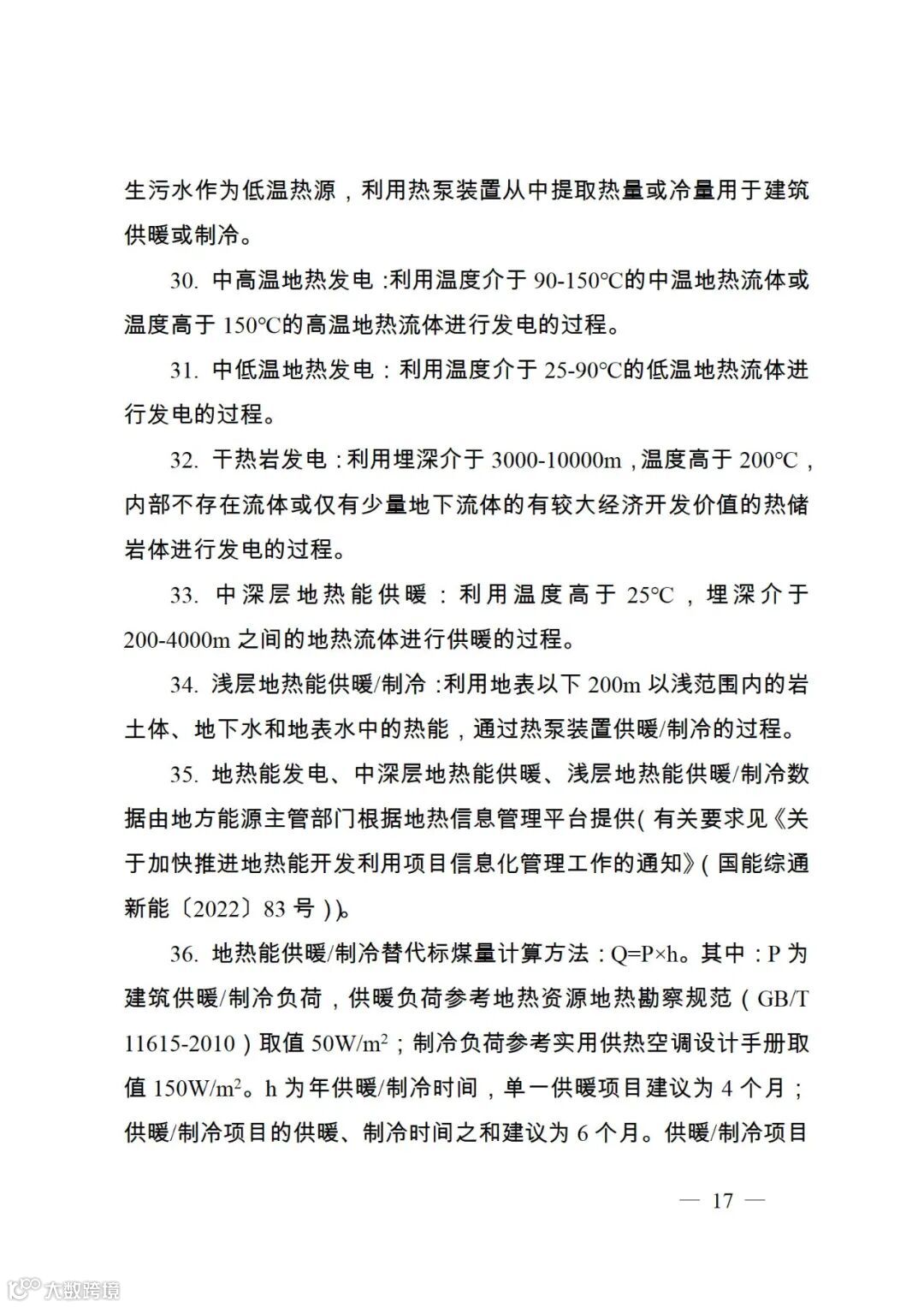
各省(自治区、直辖市)能源局、有关省(自治区、直辖市)及新疆生产建设兵团发展改革委,国家电网有限公司、中国南方电网有限责任公司、内蒙古电力(集团)有限责任公司,有关中央发电企业,中国电力企业联合会、中国可再生能源学会、中国循环经济协会,国家可再生能源信息管理中心、国家地热能中心,地方独立电网公司,地热能开发利用企业:
根据有关规定和工作需要,我们对可再生能源发电利用统计报表制度进行了修订,形成了《可再生能源利用统计调查制度》(以下简称《统计调查制度》),已经国家统计局批准(国统制〔2023〕114号),现印发执行。请各单位认真组织实施,严格按照《统计调查制度》的要求,真实、准确、完整地做好各项统计数据报送工作。
《统计调查制度》月报以电子版形式按原渠道报送国家能源局新能源和可再生能源司,年报以纸质和电子版形式同时报送。《统计调查制度》可在国家能源局网站(www.nea.gov.cn)下载。执行过程中有何情况和意见,请与我局新能源和可再生能源司联系。
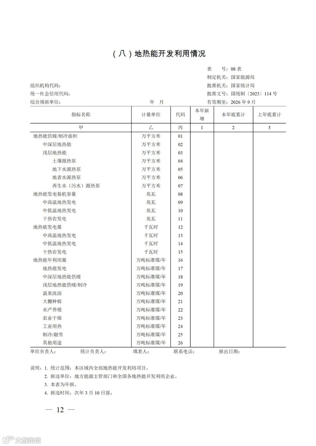
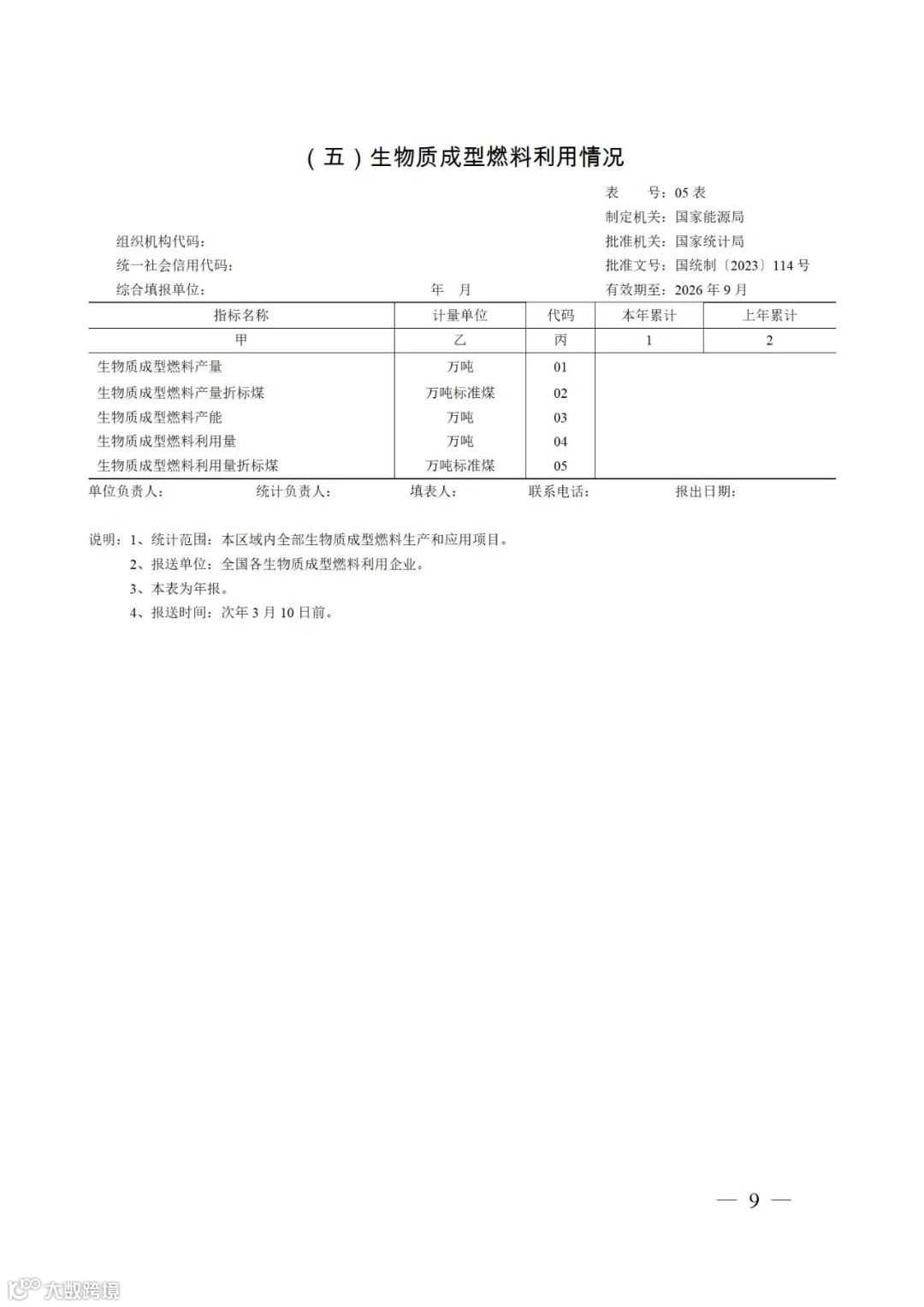
联系电话:010-81929500,81929501(传真)

