动物必须持续对其环境做出响应,以规划和执行符合前后场景的适当运动动作。当环境中可预测的变化信号出现时,动物学会将感觉信号转化为运动规划和执行。在啮齿动物中,次级运动皮质(M2)对于这种感觉运动加工至关重要,而在啮齿动物学习感觉运动任务时,M2到初级运动皮质(M1)的活动流也随之出现。最终,熟练的运动控制似乎取决于M2和M1神经元群的可靠激活的出现,然而,目前尚不清楚在感觉运动学习过程中支持这种感觉运动转化的具体环路机制以及神经元群的组织方式。
2023年7月18日,加州大学的Sergio Arroyo教授及其团队在《Cell Reports》上发表了题为Emergence of preparatory dynamics in VIP interneurons during motor learning的研究论文。研究探讨了在小鼠学习基于线索的抓取运动任务时,次级运动皮质(M2)中vasointestinal peptide(VIP)和somatostatin(SST)抑制性神经元的动态变化。
揭示小鼠感觉运动学习中的准备过程
VIP神经元活动变化
▲ 在早期阶段中激活的VIP神经元与准备活动的增加
研究团队通过在自由活动的小鼠中使用穿戴式单光子钙成像显微镜,记录次级运动皮质(M2)的VIP抑制性神经元在学习以感觉线索驱动的抓取运动任务时的活动。
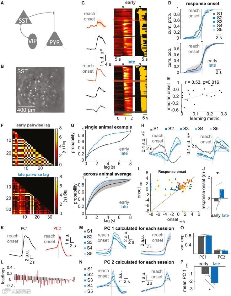
在五次学习中,小鼠展现出明显增加的任务参与度,所需的反应时间减少,而成功试次比例增加。研究团队认为,在这个学习过程中,次级运动皮质可能扮演了非常重要的角色。为了更好地专注于小鼠首次将感觉线索与达到目标联系起来的方式,研究团队将学习分为早期和晚期学习阶段,定义第1-3次学习为早期阶段,第3-5次学习为晚期阶段。
研究团队发现,在早期阶段中,VIP神经元的平均激活时间略早于抓取开始,随着学习的进行,受激活的VIP神经元数量增加,在晚期阶段中,研究团队观察到单个细胞的激活范围扩展,平均激活开始时间远在抓取开始之前。作为一个群体,VIP神经元在晚期阶段中展现出较早响应的时间转变。将VIP神经元的中位响应开始时间与一个综合的学习指标绘制在一起,揭示了VIP神经元的激活与学习呈显著负相关。
运动计算分为两个广泛的阶段:准备处理,然后是运动启动。研究团队将抓取开始前的8秒称为准备时期,抓取开始后的8秒称为运动时期。VIP激活的较早转变暗示了VIP网络中预备活动的增加。研究团队想知道这种变化是否是由于一部分神经元的较早激活造成的。
研究团队利用了穿戴式单光子钙成像显微镜,跟踪不同学习中的单个VIP神经元,对准备过程中的变化进行了量化。结果显示,平均而言,单个VIP神经元的激活时间提前了。这表明,与早期相比,VIP神经元在晚期显示出更大的准备活动。
研究团队认为,增加的准备活动可能在处理预测抓取时间的感觉信息方面发挥作用。为了更好地分辨音调诱发的响应和运动活动,研究团队分析了反应时间大于1秒的试次,发现一些VIP神经元显示出在音调前逐渐增强的激活。研究团队还观察到了音调诱发的响应的出现,使用自助法来确定呈现音调响应的神经元,发现67个神经元中有37个(55%)呈现音调诱发响应。研究人员发现这两个特征的出现没有显著相关性,表明音调诱发的响应和逐渐增强的神经元激活在VIP网络中代表独立特征。
VIP抑制性神经元主要位于上层,但先前的研究表明VIP神经元的功能可能存在特定层的差异。尽管研究团队的技术无法精确识别层,但他们调查了成像位置与准备活动变化之间的关系。研究团队发现,表层细胞可能表现出更大的准备活动变化。
基于学习的分区化
VIP种群动态的出现
▲ 准备阶段与运动阶段的VIP种群动态的区分
接下来,研究团队对晚期阶段中获得的小鼠VIP神经元的试次平均数据进行了主成分分析(principal-component analysis,PCA),发现PC1和PC2足以捕捉90%以上的总方差,而这两个波形的方差似乎大致分区到准备阶段和运动阶段。进一步分析表明,PC1主要反映运动方差,而PC2更多地捕捉了准备方差。
研究探究了VIP神经元的种群动态如何随着学习而演变,发现早期阶段存在稳健的PC1活动,而PC2活动较少。但在晚期阶段,PC2活动的出现导致VIP神经元的种群动态在PC1和PC2轴上的发生旋转。
PC2动态的出现是否对行为产生影响呢?研究表明,随着学习过程的深入,反应时间相应减少。进一步的分析显示,PC2的活动与反应时间呈明显的反相关关系。这些发现与动物学会在运动开始前明确将提示与抓取联系起来的过程中M2的VIP神经元动态的急剧变化一致。
推迟并变得更加同步
SST激活时间
▲ SST激活的时间更晚,变得更加同步
多项研究表明,VIP神经元倾向于靶向其他抑制性神经元,特别是表达SST的神经元。接下来,研究团队调查了不同一组SST-Cre小鼠中SST神经元激活随学习过程的演变。在早期阶段中,SST神经元的平均激活时间与VIP神经元相似,紧接在抓取开始前。然而,随着学习的进行,出现了多相应答配置的比例增加,伴随着SST激活时间的推迟。
与VIP神经元不同的是,SST激活时间的推迟与学习指标呈正相关。进一步的分析发现,在晚期阶段中,SST激活似乎更为同步。研究还对单个SST神经元的响应特点进行了研究,发现一些SST神经元在准备阶段的响应逐渐减弱,而只有极少数的SST神经元对音调刺激产生响应。总的来说,SST神经元的激活在学习过程中发生了显著的变化,这些结果提供了有关SST神经元参与感觉运动学习的重要见解。
解耦VIP神经元种群动态
运动阶段显著分区的感知线索
▲ 解耦VIP神经元种群动态中显著分区的感知线索
研究结果支持了这样一个模型,即VIP神经元网络中准备活动的出现(VIP PC2)在分区化准备和运动处理中发挥作用。如果这个模型正确,那么它将进一步预测,感觉线索的时机变化会更选择性地激活VIP PC2而不是PC1。
为了验证这个模型,研究团队修改了行为范式,提前几秒呈现听觉提示音,结果发现大部分VIP神经元对这一刺激产生了显著的响应。接下来,研究者对VIP网络中的抓取(PC1)和准备(PC2)反应进行了调查,发现PC2主要显示了明显的响应和活动。此外,PC2还展示了几乎在整个幕间间隔期(ITI)内的活动增加。进一步的分析揭示,PC1和PC2之间存在6倍的差异,表明PC2主要代表提示信号的处理和逐渐增强的活动,并与PC1中的运动活动分区化。
研究团队提出,PC2中的早期增强信号可能反映了“内部”预测信号或对其他“外部”未测定线索的响应。为了探讨这些可能性,研究团队进行了额外的培训,并发现PC2中的信号包括早期的逐渐增强活动以及与感觉线索处理相关的响应。
论文研究了小鼠在学习基于提示的抓取任务时M2中vasointestinal peptide(VIP)和somatostatin(SST)抑制性神经元的动态。
研究团队观察到在学习运动过程中,一部分VIP抑制性神经元出现了包括感知响应和斜坡激活的准备活动的出现。研究团队展示了VIP神经元中的准备和运动活动表现出分隔的动态,其中主要体现在第一主成分(PC1)和第二主成分(PC2),分别反映了运动和准备活动。
相反,研究团队观察到在学习过程中运动时,SST神经元的激活更晚,更同步。研究结果揭示了VIP神经元种群动态如何可能支持感觉运动学习,并分区感知处理和运动执行。
领脑科技最新产品在体可穿戴微型显微镜MiniFM1,作为同类的钙成像研究必备的国产自研设备,已全新上市!
MiniFM1小鼠皮层神经元活动成像数据展示
领脑科技将持续为您
跟进业界最新技术与资讯,
下期见。
往期精彩内容
微信号 | 领脑科技
邮箱 | lingnaokeji@163.com
网址 | www.lambdaroptic.com
参考文献:
1.https://www.cell.com/cell-reports/fulltext/S2211-1247(23)00845-8#%20

