工作记忆(working memory, WM)是一种对信息进行暂时加工和贮存的容量有限的记忆系统,在许多复杂的认知活动中起重要作用。而在执行需要工作记忆的任务中,与许多其他脑区密切连接的内侧前额叶皮层(medial prefrontal cortex, mPFC)扮演着至关重要的角色。尽管目前学界已经对mPFC进行了广泛的研究,但mPFC神经元是如何影响工作记忆的?mPFC神经元通过特定途径向下游靶区传递了什么类型的信息?对于这些问题,我们仍未获得比较全面的答案。
2023年11月2日,来自苏黎世大学脑研究所的Maria Wilhelm研究员和Yaroslav Sych研究员在《nature communications》上发表了题为Striatum-projecting prefrontal cortex neurons support working memory maintenance的研究论文。
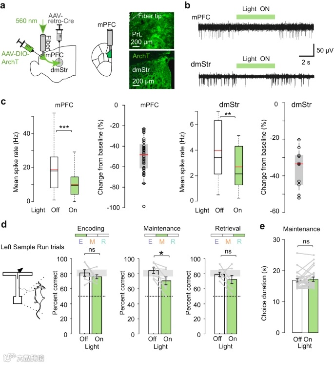
研究团队使用光遗传光纤记录系统,记录了mPFC→dmStr神经元的活动,并通过为自由活动的小鼠植入细胞分辨率的在体迷你显微镜,分析了投射到纹状体的mPFC神经元的活动模式。通过光遗传和药理学的操作,研究团队测试了工作记忆任务特定时期的mPFC→dmStr通路活动的功能重要性。实验的结果表明,mPFC→dmStr通路对工作记忆的维持发挥关键作用。
mPFC→dmStr通路活动的光遗传光纤记录
空间工作记忆任务
▲ T型迷宫行为中纹状体投射mPFC神经元中钙信号的光遗传光纤记录
为了探究mPFC→dmStr通路在空间记忆任务中的活动,研究团队训练小鼠在T型迷宫中执行延迟性空间位置非匹配(Delayed-Nonmatch-to-Place, DNMTP)任务,并通过植入光纤,在行为期间对mPFC→dmStr通路进行光遗传光纤记录。荧光的相对百分比变化(ΔF/F)显示出试验相关的活动的瞬时变化高达30%振幅,并显示了不同试验和小鼠的不同时间过程,这表明了mPFC→dmStr投射神经元的峰值活性。
▲ mPFC→dmStr活动与工作记忆维护相关
在排除了行为变量之后,研究团队一步评估了在正确试验与错误试验之间,mPFC→dmStr通路的活动是否有差异。
由于mPFC神经元的活动可能预测未来的奖励位置, 研究人员进一步将左半脑记录的荧光信号分成对侧(右侧)和同侧(左侧)选择。事实上,与正确同侧选择相比,维持阶段的荧光信号在正确对侧中更大。对于对侧选择运行,与错误试验相比,正确试验的工作记忆维持阶段mPFC→dmStr活动显著增强。这些结果与之前的研究结果一致,即一侧纹状体神经元的激活先于对侧运动的开始。正确试验和错误试验之间最显著的差异发生在对侧选择的维持阶段后期。
这些发现表明,在延迟性空间位置非匹配任务中的表现可能在工作记忆维持阶段特别依赖于mPFC→dmStr通路的活动。
▲ 在工作记忆维持过程中,mPFC→dmStr活动的光遗传学抑制会损害任务表现
在光遗传光纤记录结果的指导下,研究团队接下来的目标是测试在维持阶段对神经活动进行特定途径的光遗传干扰是否会导致任务表现的变化。
首先,通过使用光遗传抑制,研究人员测试了mPFC→dmStr活动是否需要维持阶段。实验结果显示,在维持阶段的光遗传抑制导致小鼠的任务表现下降成功率9%,而在编码或检索阶段沉默时没有引起明显的行为效应。维持阶段的照明没有影响选择跑的平均持续时间,表明表现下降不仅仅是由于运动改变所引起的。这些发现与光遗传光纤记录的结果一致,并强化了mPFC→dmStr通路活动对工作记忆维持的需求观点。
▲ 阻断氢氰酸通道可增强与工作记忆相关的mPFC→dmStr活性,并挽救由MK-801诱导的工作记忆损伤
鉴于升高的mPFC→dmStr活动与任务表现呈正相关,而对该通路的抑制会损害工作记忆,接下来研究团队试图确定增强mPFC→dmStr活动是否可以改善表现或减轻工作记忆缺陷。
首先,研究人员评估了纹状体投射神经元是否受到HCN1通道的药物阻断的影响,这种干预已被发现通过增强工作记忆延迟阶段的mPFC神经元活动来改善工作记忆。光遗传光纤记录结果显示,小鼠在接受HCN阻断剂注射后,mPFC→dmStr活动显著增强。这一发现表明,HCN阻断可能增加了mPFC→dmStr投射神经元的与工作记忆相关的活动。
尽管研究团队观察到注射阻断剂的小鼠在维持阶段mPFC→dmStr活动增加,但这些小鼠并没有表现出工作记忆的改善。因此,为了测试高基线性能是否可能掩盖了潜在的化合物效应,研究团队还在小鼠工作记忆损害后进行了HCN阻断剂注射。结果显示,HCN阻断剂注射缓解了工作记忆损害。
▲ mPFC→dmStr通路的光遗传激活的工作记忆效应
系统性注射HCN阻断剂可能对各种不同的脑区具有广泛而非特异性的影响。为了更具体地测试增强mPFC→dmStr通路活动是否可以改善任务表现,研究团队采取了第二种方法,通过诱导通路特异性表达光敏通道rhodopsin-2 (ChR2)。
实验结果显示,ChR2激活提高了任务表现,但这种提高只体现在工作记忆维持阶段。因此,光遗传激活mPFC→dmStr通路在一定程度上缓解了工作记忆损害,其效用类似于HCN阻断剂的全身给药。
mPFC→dmStr投射
神经元亚群的序列活动
▲ T型迷宫延迟性空间位置非匹配任务中mPFC→dmStr投射神经元的微型显微钙成像
鉴于mPFC→dmStr通路在工作记忆维持阶段活动最为活跃,而且光遗传操纵在此期间影响行为,接下来研究团队探讨了mPFC神经元的某个特定亚群是否可能表现出与工作记忆相关的活动。为了实现细胞分辨率级别的观察,研究人员使用了一种可穿戴的微型显微镜,通过将GRIN lens插入到的长期植入的导管中,来实现mPFC神经元的成像。
通过可穿戴式微型显微镜,研究团队观察了到大幅的与任务相关的钙跃变,示例神经元显示出对不同任务阶段的优先激活。为了测试其与光遗传光纤记录实验的一致性,研究人员对成像结果进行了数据处理,结果类似于光遗传光纤记录信号,活动信号幅度在维持阶段最高,并且在正确试验与错误试验的对侧选择跑中,维持阶段的活动信号显著增加。
为了量化在不同任务阶段的优先活动的概念,研究团队计算了每个活跃神经元在10个试验阶段中的活动显著性水平。结果显示,大多数mPFC→dmStr神经元活跃发生在维持阶段,但每个神经元的平均活动在维持阶段略低于编码和检索阶段。总体而言,在维持阶段“总体”活动估计增加了1.74倍,与对所有活跃神经元进行平均的平均活动轮廓一致。因此,维持阶段的大幅信号主要反映了相对强烈地募集mPFC→dmStr神经元的任务阶段。
研究人员进一步计算了在不同任务阶段共同活跃的细胞对的比例,以量化神经元亚群之间的差异。在编码和检索阶段,优先活动的群体存在重叠,而在维持阶段,优先活动的亚群明显不同。然而,在某些小鼠中,编码和检索阶段优先活动的群体也明显反映了对对侧或同侧的优先选择。此外,在编码和检索阶段,不同的神经元集合偏好不同的任务阶段,表明在样本运行和选择运行期间发生的神经元激活的顺序。
▲ mPFC→dmStr神经元的连续激活
研究还发现在工作记忆任务的延迟阶段,在mPFC和dmStr中都存在神经序列。这些序列有助于短期记忆的信息维持。因此,研究人员进一步评估了维持阶段mPFC→dmStr投射神经元的活动时间顺序。一些细胞在维持阶段的开始或结束时保持活跃,而其他细胞在不同试验中显示出更多变和时间分布的活动。总的来说,细胞在整个维持阶段都表现出活跃。研究团队还发现,对于正确试验,神经元的激活时间顺序在测试数据和训练数据中是相似的,但对于错误试验,活动序列恶化,响应峰值与训练数据相比在测试试验中明显相距更远。
为了进一步证实序列活动的概念,研究团队还考虑了观察到的试验间变异性,并评估了神经元对是否在试验中一致地显示时间顺序激活。结果显示,mPFC→dmStr投射神经元在所有任务阶段,包括延迟阶段,都显示出可排序的活动模式,从而表明这个特定群体不仅在迷宫跑步阶段,而且在工作记忆维护阶段也存在神经元序列。
最后,研究人员测试了mPFC→dmStr投射神经元的活动是否明显编码选择行为或性能结果。在整个任务期间,结果证实了在选择行为中部分不同的亚群活跃。至于性能结果,只有在晚检索阶段,相对较高比例的神经元对结果进行了预测。总的来说,研究团队的发现证实了mPFC→dmStr投射神经元参与了维护空间工作记忆的相关信息。
在这篇文章中,研究人员使用钙成像记录、光遗传扰动和药物干预的方法,通过对雄性小鼠进行实验,发现mPFC中的神经元在工作记忆方面具有功能联系,但不清楚不同的投射途径如何影响工作记忆。他们报告了dmStr投射的mPFC神经元对工作记忆的维持起着至关重要的作用,但不影响其编码或检索,这是通过T型迷宫空间记忆任务得出的结论。
使用GCaMP6m标记的mPFC→dmStr神经元的光遗传光纤记录系统显示,在维持期间,这些神经元的活动最强烈,而仅在这个期间应用光遗传抑制这些神经元才会影响任务表现。相反,通过药物抑制HCN1或在维持期间光遗传激活mPFC→dmStr通路的活性可以缓解由NMDA受体阻滞引起的工作记忆损害。
此外,细胞分辨率的头戴式微型显微成像揭示,超过50%的mPFC→dmStr神经元在工作记忆维持期间活跃,而与编码和检索期间活跃的神经元是不同的。在所有任务期间,都可以观察到神经元序列。因此,纹状体投射的mPFC神经元对空间工作记忆的维持起着关键作用。
领脑科技最新产品在体可穿戴微型显微镜MiniFM1,作为同类的钙成像研究必备的国产自研设备,已全新上市!
MiniFM1小鼠皮层神经元活动成像数据展示
领脑科技将持续为您
跟进业界最新技术与资讯,
下期见。
往期精彩内容
微信号 | 领脑科技
邮箱 | lingnaokeji@163.com
网址 | www.lambdaroptic.com
参考文献:
1.https://www.nature.com/articles/s41467-023-42777-3#peer-review

